Cognitive Profiling of Nodes in 6G through Multiplex Social Network and Evolutionary Collective Dynamics
Abstract
1. Introduction
2. Materials and Methods
2.1. Multiplex Social Network and Mesoscale Structure
2.2. Collective Dynamics of Diffusion and Competition
3. Results
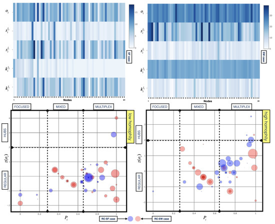
3.1. Scenario
3.2. Structural Profiling
3.3. Collective Profiling
3.4. Community Profiling
4. Discussion
5. Conclusions
Author Contributions
Funding
Data Availability Statement
Acknowledgments
Conflicts of Interest
References
- Giordani, M.; Polese, M.; Mezzavilla, M.; Rangan, S.; Zorzi, M. Toward 6G networks: Use cases and technologies. IEEE Commun. Mag. 2020, 58, 55–61. [Google Scholar] [CrossRef]
- Sergiou, C.; Lestas, M.; Antoniou, P.; Liaskos, C.; Pitsillides, A. Complex Systems: A Communication Networks Perspective Towards 6G. IEEE Access 2020, 8, 89007–89030. [Google Scholar] [CrossRef]
- Saad, W.; Bennis, M.; Chen, M. A vision of 6G wireless systems: Applications, trends, technologies, and open research problems. IEEE Netw. 2019, 34, 134–142. [Google Scholar] [CrossRef]
- Akyildiz, I.F.; Kak, A.; Nie, S. 6G and beyond: The future of wireless communications systems. IEEE Access 2020, 8, 133995–134030. [Google Scholar] [CrossRef]
- Scatá, M.; Attanasio, B.; Aiosa, G.V.; La Corte, A. The Dynamical Interplay of Collective Attention, Awareness and Epidemics Spreading in the Multiplex Social Networks During COVID-19. IEEE Access 2020, 8, 189203–189223. [Google Scholar] [CrossRef]
- Scatà, M.; Di Stefano, A.; La Corte, A.; Liò, P. A Multiplex Social Contagion Dynamics Model to shape and discriminate D2D content dissemination. IEEE Trans. Cogn. Commun. Netw. 2020. [Google Scholar] [CrossRef]
- Mordacchini, M.; Conti, M.; Passarella, A.; Bruno, R. Human-centric data dissemination in the IoP: Large-scale modeling and evaluation. ACM Trans. Auton. Adapt. Syst. (TAAS) 2020, 14, 1–25. [Google Scholar] [CrossRef]
- Scatà, M.; Di Stefano, A.; Giacchi, E.; La Corte, A.; Liò, P. The bio-inspired and social evolution of node and data in a multilayer network. In Proceedings of the 2014 5th International Conference on Data Communication Networking (DCNET), Vienna, Austria, 28–30 August 2014; pp. 1–6. [Google Scholar]
- Battiston, F.; Nicosia, V.; Latora, V. The new challenges of multiplex networks: Measures and models. Eur. Phys. J. Spec. Top. 2017, 226, 401–416. [Google Scholar] [CrossRef]
- Boccaletti, S.; Bianconi, G.; Criado, R.; Del Genio, C.I.; Gómez-Gardeñes, J.; Romance, M.; Sendiña-Nadal, I.; Wang, Z.; Zanin, M. The structure and dynamics of multilayer networks. Phys. Rep. 2014, 544, 1–122. [Google Scholar] [CrossRef]
- De Domenico, M.; Nicosia, V.; Arenas, A.; Latora, V. Structural reducibility of multilayer networks. Nat. Commun. 2015, 6, 1–9. [Google Scholar] [CrossRef]
- Battiston, F.; Nicosia, V.; Chavez, M.; Latora, V. Multilayer motif analysis of brain networks. Chaos Interdiscip. J. Nonlinear Sci. 2017, 27, 047404. [Google Scholar] [CrossRef] [PubMed]
- Menichetti, G.; Remondini, D.; Panzarasa, P.; Mondragón, R.J.; Bianconi, G. Weighted multiplex networks. PLoS ONE 2014, 9, e97857. [Google Scholar] [CrossRef]
- Di Stefano, A.; Scatà, M.; Vijayakumar, S.; Angione, C.; La Corte, A.; Liò, P. Social dynamics modeling of chrono-nutrition. PLoS Comput. Biol. 2019, 15, e1006714. [Google Scholar] [CrossRef] [PubMed]
- Scatà, M.; Di Stefano, A.; La Corte, A.; Liò, P. Quantifying the propagation of distress and mental disorders in social networks. Sci. Rep. 2018, 8, 5005. [Google Scholar] [CrossRef] [PubMed]
- Christakis, N.A.; Fowler, J.H. Social contagion theory: Examining dynamic social networks and human behavior. Stat. Med. 2013, 32, 556–577. [Google Scholar] [CrossRef]
- Nicosia, V.; Skardal, P.S.; Arenas, A.; Latora, V. Collective phenomena emerging from the interactions between dynamical processes in multiplex networks. Phys. Rev. Lett. 2017, 118, 138302. [Google Scholar] [CrossRef]
- Battiston, F.; Perc, M.; Latora, V. Determinants of public cooperation in multiplex networks. New J. Phys. 2017, 19, 073017. [Google Scholar] [CrossRef]
- Santoro, A.; Nicosia, V. Algorithmic complexity of multiplex networks. Phys. Rev. X 2020, 10, 021069. [Google Scholar] [CrossRef]
- De Domenico, M.; Granell, C.; Porter, M.A.; Arenas, A. The physics of spreading processes in multilayer networks. Nat. Phys. 2016, 12, 901–906. [Google Scholar] [CrossRef]
- Bianconi, G. Multilayer Networks: Structure and Function; Oxford University Press: Oxford, UK, 2018. [Google Scholar] [CrossRef]
- Mondragon, R.J.; Iacovacci, J.; Bianconi, G. Multilink communities of multiplex networks. PLoS ONE 2018, 13, e0193821. [Google Scholar] [CrossRef]
- Iacovacci, J.; Wu, Z.; Bianconi, G. Mesoscopic structures reveal the network between the layers of multiplex data sets. Phys. Rev. E 2015, 92, 042806. [Google Scholar] [CrossRef]
- Bródka, P.; Musial, K.; Jankowski, J. Interacting spreading processes in multilayer networks: A systematic review. IEEE Access 2020, 8, 10316–10341. [Google Scholar] [CrossRef]
- Pastor-Satorras, R.; Castellano, C.; Van Mieghem, P.; Vespignani, A. Epidemic processes in complex networks. Rev. Mod. Phys. 2015, 87, 925. [Google Scholar] [CrossRef]
- Xian, J.; Yang, D.; Pan, L.; Wang, W.; Wang, Z. Misinformation spreading on correlated multiplex networks. Chaos Interdiscip. J. Nonlinear Sci. 2019, 29, 113123. [Google Scholar] [CrossRef] [PubMed]
- Attanasio, B.; La Corte, A.; Scatá, M. Syncing a Smart City within an Evolutionary Dynamical Cooperative Environment. In Proceedings of the 2020 AEIT International Conference of Electrical and Electronic Technologies for Automotive (AEIT AUTOMOTIVE), Turin, Italy, 18–20 November 2020; pp. 1–6. [Google Scholar]
- He, X.; Lin, Y.R. Measuring and monitoring collective attention during shocking events. EPJ Data Sci. 2017, 6, 30. [Google Scholar] [CrossRef]
- Newton, J. Evolutionary game theory: A renaissance. Games 2018, 9, 31. [Google Scholar] [CrossRef]
- Iyer, S.; Killingback, T. Evolution of cooperation in social dilemmas on complex networks. PLoS Comput. Biol. 2016, 12, e1004779. [Google Scholar] [CrossRef] [PubMed]
- Matamalas, J.T.; Poncela-Casasnovas, J.; Gómez, S.; Arenas, A. Strategical incoherence regulates cooperation in social dilemmas on multiplex networks. Sci. Rep. 2015, 5, 9519. [Google Scholar] [CrossRef]
- Guo, D.; Fu, M.; Li, H. Cooperation in Social Dilemmas: A Group Game Model with Double-Layer Networks. Future Internet 2021, 13, 33. [Google Scholar] [CrossRef]
- Magnani, M.; Micenkova, B.; Rossi, L. Combinatorial analysis of multiple networks. arXiv 2013, arXiv:1303.4986. [Google Scholar]
- Barabási, A.L. Scale-free networks: A decade and beyond. Science 2009, 325, 412–413. [Google Scholar] [CrossRef]
- Barrat, A.; Weigt, M. On the properties of small-world network models. Eur. Phys. J. B-Condens. Matter Complex Syst. 2000, 13, 547–560. [Google Scholar] [CrossRef]
- Mazumdar, S.; Thakker, D. Citizen science on twitter: Using data analytics to understand conversations and networks. Future Internet 2020, 12, 210. [Google Scholar] [CrossRef]
- Yang, L.; Yu, Z.; El-Meligy, M.A.; El-Sherbeeny, A.M.; Wu, N. On Multiplexity-Aware Influence Spread in Social Networks. IEEE Access 2020, 8, 106705–106713. [Google Scholar] [CrossRef]
- Vespignani, A. Modelling dynamical processes in complex socio-technical systems. Nat. Phys. 2012, 8, 32–39. [Google Scholar] [CrossRef]
- Granell, C.; Gómez, S.; Arenas, A. Competing spreading processes on multiplex networks: Awareness and epidemics. Phys. Rev. E 2014, 90, 012808. [Google Scholar] [CrossRef] [PubMed]
- R Core Team. R: A Language and Environment for Statistical Computing; R Foundation for Statistical Computing: Vienna, Austria, 2019. [Google Scholar]
- RStudio Team. RStudio: Integrated Development for R; RStudio, Inc.: Boston, MA, USA, 2015; Volume 42, p. 14. Available online: http://www.rstudio.com (accessed on 19 May 2021).
- Sievert, C. Plotly for R. R Package Version. 2018, Volume 4. Available online: https://plotly.com/r/ (accessed on 19 May 2021).
- Kalinka, A.T.; Tomancak, P. linkcomm: An R package for the generation, visualization, and analysis of link communities in networks of arbitrary size and type. Bioinformatics 2011, 27, 2011–2012. [Google Scholar] [CrossRef]







| Structural Profiling | Formalism | Description | 
|---|---|---|
| Parameters [9,13] | N | Population of Nodes of the Multiplex M | 
| M | Numbers of Layers of the Multiplex M | |
| Adjacency Matrix of the Layer l | ||
| Elements of the Matrix | ||
| Degree of Node i in the Layer l | ||
| Overlapping Degree of Node i | ||
| Weighted Adjacency Matrix of the layer l | ||
| Weighted Overlap of edge | ||
| Weighted Overlapping Degree of node i | ||
| Strength of node i in the layer l | ||
| Inverse participation ratio of node i in the layer l | ||
| Participation Coefficient of the node i | ||
| Entropy of a node i | ||
| Defined Metrics | Weights of interactions between | |
| Homophily of a pair of nodes | ||
| Awareness of a node i | ||
| Attention of a node i during T around e | 
| Collective Profiling | Formalism | Description | 
|---|---|---|
| Parameters [5] | Heterogeneous Susceptible State | |
| I | Involved State | |
| R | Recovered State | |
| Heterogeneous Unaware State | ||
| A | Aware State | |
| F | Faded State | |
| Probability to transit from state I to state R | ||
| Fading Rate | ||
| Density of Infected Node | ||
| Defined Metrics | Heterogeneous involvement rate | |
| Heterogeneous awareness rate | ||
| Fermi function | ||
| Impact factor of the co-evolving processes | 
| Community Profiling | Formalism | Description | 
|---|---|---|
| Parameters [9,13] | Multilink between | |
| Weighted Aggregated Network | ||
| Elements of | ||
| Multidegree of node i | ||
| Number of cooperations | ||
| Between-ness Centrality | ||
| Defined Metrics | Score Function for dissimilarity structure | 
Short Biography of Authors
|  | Marialisa Scatá received her B.S. (2005) and M.S. degrees (2009) in Telecommunication Engineering, from the Department of Electrical, Electronic and Computer Engineering (DIEEI), University of Catania, Italy. She received the Ph.D. in Computer Science and Telecommunication Engineering from University of Catania, in 2012, under the supervision of Prof. Aurelio La Corte, with whom she has been collaborating since 2009. Currently, she works as Postdoctoral Researcher at DIEEI, University of Catania. She serves as reviewer for several top-tier journals. She has an interdisciplinary approach to research and her interests include bio-inspired models, ICT, telecommunications, social networks, complex networks, multi-layer networks, social contagion and epidemic spreading, evolutionary game theory, data mining, machine learning, healthcare applications and cognitive networks. | 
|  | Barbara Attanasio received her B.S. degree in Computer engineering (2016) and M.S. degree in Telecommunications engineering (2018) from the Dipartimento di Ingegneria Elettrica, Elettronica e Informatica (DIEEI) at University of Catania, Italy. She is currently a Ph.D. student in Systems, Energy, Computer and Telecommunications Engineering at DIEEI, University of Catania. Her research interests Multi Access Edge Computing, Evolutionary Game Theory, Multi-layer networks, Data Science and IoT. | 
|  | Aurelio La Corte is Associate Professor in Telecommunication Engineering at the University of Catania, Italy. He received the degree in electrical engineering in 1988, and the Ph.D. in Electronic Engineering and Computer Science in 1994. He has more than 25 years of experience in scientific and teaching activity and specific experience in designing telecommunications networks and systems and in managing complex projects. Responsible for various ICT-related activities at the University of Catania, he has been involved in coordinating, designing and developing networks and ICT services.His scientific interests include telecommunication systems and integrated services, innovative ICT services and technological innovation. | 
| Publisher’s Note: MDPI stays neutral with regard to jurisdictional claims in published maps and institutional affiliations. | 
© 2021 by the authors. Licensee MDPI, Basel, Switzerland. This article is an open access article distributed under the terms and conditions of the Creative Commons Attribution (CC BY) license (https://creativecommons.org/licenses/by/4.0/).
Share and Cite
Scatá, M.; Attanasio, B.; La Corte, A. Cognitive Profiling of Nodes in 6G through Multiplex Social Network and Evolutionary Collective Dynamics. Future Internet 2021, 13, 135. https://doi.org/10.3390/fi13050135
Scatá M, Attanasio B, La Corte A. Cognitive Profiling of Nodes in 6G through Multiplex Social Network and Evolutionary Collective Dynamics. Future Internet. 2021; 13(5):135. https://doi.org/10.3390/fi13050135
Chicago/Turabian StyleScatá, Marialisa, Barbara Attanasio, and Aurelio La Corte. 2021. "Cognitive Profiling of Nodes in 6G through Multiplex Social Network and Evolutionary Collective Dynamics" Future Internet 13, no. 5: 135. https://doi.org/10.3390/fi13050135
APA StyleScatá, M., Attanasio, B., & La Corte, A. (2021). Cognitive Profiling of Nodes in 6G through Multiplex Social Network and Evolutionary Collective Dynamics. Future Internet, 13(5), 135. https://doi.org/10.3390/fi13050135
 
         
                                                


 
       