Next Article in Journal
Differentiated Teaching Based on Standardized Metrics Integrating Fuzzy Logic Type 2 Detection Theory: High School Case—PrepaTec, Mexico
Next Article in Special Issue
Improving RE-SWOT Analysis with Sentiment Classification: A Case Study of Travel Agencies
Previous Article in Journal
Security Challenges of Location Privacy in VANETs and State-of-the-Art Solutions: A Survey
 
 
Font Type:
Arial Georgia Verdana
Font Size:
Aa Aa Aa
Line Spacing:
Column Width:
Background:
Article

Implementation of a Virtual Assistant for the Academic Management of a University with the Use of Artificial Intelligence

by
William Villegas-Ch
1,*,
Joselin García-Ortiz
1,
Karen Mullo-Ca
1,
Santiago Sánchez-Viteri
2 and
Milton Roman-Cañizares
1
1
Escuela de Ingeniería en Tecnologías de la Información, FICA, Universidad de Las Américas, Quito 170125, Ecuador
2
Departamento de Sistemas, Universidad Internacional del Ecuador, Quito 170411, Ecuador
*
Author to whom correspondence should be addressed.
Future Internet 2021, 13(4), 97; https://doi.org/10.3390/fi13040097
Submission received: 9 March 2021 / Revised: 27 March 2021 / Accepted: 8 April 2021 / Published: 13 April 2021
(This article belongs to the Special Issue Trends of Data Science and Knowledge Discovery)

Abstract

Currently, private universities, as a result of the pandemic that the world is facing, are going through very delicate moments in several areas, both academic and financial. Academically, there are learning problems and these are directly related to the dropout rate, which brings financial problems. Added to this are the economic problems caused by the pandemic, where the rates of students who want to access a private education have dropped considerably. For this reason, it is necessary for all private universities to have support to improve their student income and avoid cuts in budgets and resources. However, the academic part represents a great effort to fulfill their academic activities, which are the priority, with attention on those interested in pursuing a training programs. To solve these problems, it is important to integrate technologies such as Chatbots, which use artificial intelligence in such a way that tasks such as providing information on an academic courses are addressed by them, reducing the administrative burden and improving the user experience. At the same time, this encourages people to be a part of the college.

1. Introduction

Currently, the use of information and communication technologies (ICT) has taken on greater prominence due to the Coronavirus Disease 2019 (COVID-19) pandemic [1]. Being a disease with a great contagion capacity, the governments of all countries implemented long quarantines and isolation to control its spread. In this scenario, organizations were forced to implement teleworking models to give continuity to their activities [2]. Education, like all sectors of society, also adapted to this modality to continue with education. Both the academic and the administrative parts integrated ICT into their processes to give continuity to their activities [3]. In the educational area, systems were implemented that allow generation of synchronous meetings that replace face-to-face or traditional classes—this quick action allows students to effectively engage with a new normal that results in a remote education model [4].
In the administrative area, universities face totally new environments. Several of these environments are perfectly adapted to a teleworking modality. In contrast, other environments require more work to be fully effective and to obtain results similar to those of a face-to-face work [5]. For example, the management that exists in the area of marketing and admissions has been compromised by the high volume of tasks that they must attend to. The main reason is that the doubts of those interested in a training programs will do it by any possible means [6]. This means there are regularly phone calls, web pages, emails, even social networks. The universities—to improve the management of applicants—have shared this task with the academic departments, especially with the directors, coordinators and teachers, who know the training programs offered in depth. This decision, which is apparently the appropriate and logical one, due to the experience that those in charge have with all the aspects that are necessary to pursue the training programs and with their field of work. It brings with it several problems—the main one being the load of activities that do not correspond to the academic objective. A teacher or academic director’s main function is to improve student learning and the educational model. When loaded with functions that do not correspond to them, these issues go into the background due to the amount of time it takes to answer the doubts and needs that each applicant has.
In addition, the vocational orientation that applicants receive has been affected, since, in an ideal environment, a student attends several meetings at different universities. In these meetings, teachers, coordinators or academic directors provide guidance on all the issues that make up the training programs. Among the most important topics for the student is the position that a training programs offers in the labor field. It is important for the student to have clear information on the aspects that determine the choice of a profession. Proper information not only helps colleges attract new students, the main function is to ensure student success [7]. In this way, common problems caused by poor training programs choice, such as dropout, are avoided. Several of the works reviewed mention that, to enter the university, an organization is needed that is in charge of providing information on academic offers, plans, profiles and professional fields with their respective study programs, and which provides complete advice to applicants [8].
This work proposes a solution that is adapted to the problems in the management of applicants to the field [9], for which the integration of ICT that contributes to administrative aspects with the use of a Chatbot that interacts with applicants in natural language in the different channels used by the university is proposed [10]. The operation depends on the integration of the Chatbot in the social networks of one of the university’s majors, with which it is able to answer any questions from those interested. To do this, artificial intelligence (AI) tools are used to detect requests and generate responses in natural language [11]. This work is divided into the following sections that have been considered key to achieving the proposed objectives. Section 2 defines the materials and method; Section 3 presents the results obtained from the analysis; Section 4 presents the discussion of the results obtained with the proposal for improvement in the educational modality to improve learning; Section 5 presents the conclusions found in the development of the work.

2. Materials and Methods

To develop the method, it is necessary to identify the existing problem and the concepts that are used in each stage of the development of the proposal. By clearly identifying the problem that universities are going through, it is possible to determine a model that allows the generation of an appropriate solution to the characteristics of the environment. In addition, the solution is based on the concepts that arise as the materials are used in the design of the solution.

2.1. Identification of the Problem

Universities, like all sectors of society, face various problems due to the pandemic. In this work, the state of private universities is considered, in which certain aspects are different to those of public universities. The main difference is the funding they receive—in public universities, funding depends entirely on the state while private universities depend on self-financing. This forces private universities to manage large marketing departments, as well as entire admissions departments. In the study we focus specifically on the area of admissions. Among the tasks of the admissions department is the dissemination of the training programs offered by the university and the publicization of specific topics of interest to students.
For this process, the university that participates in this study has defined that it is the training programs itself that is responsible for satisfying all the doubts that the interested party has, for example, publicizing the mesh, topics related to the teaching staff, the number of credits and hours per subject that a student must take. Practically, if we see it in marketing terms, it is the director or manager of the training programs who is in charge of closing the sale. In several cases, universities even assign a quota of students to training programs that must be entered in each educational period. This management can undoubtedly be resolved by the training programs, by knowing in depth each element of the profession that is offered.
The problem is that the people in charge of each training programs, who are usually directors and coordinators, spend too much time carrying out these activities. According to open surveys of those involved in the study, they spend more than 80% of the time responding to those interested or attending meetings with the aim of winning new students.

2.2. Research Question

The need to attract new students to private universities has become a priority. However, charging this task to the directors and coordinators of the training programs will generate problems with academic quality. Since the time they dedicate to training programs promotion activities is very high, this leads them to put aside their academic work. Therefore, the design of a system that is responsible for answering all the doubts that an applicant has about helps to manage the admission to each training programs. From this concept arises our research question, which helps to define the structure of this work—the question posed is, can artificial intelligence integrated into a Chatbot improve the administrative management of the training programs of a private university, and is the information that the Chatbot provides relevant to an applicant wanting to become a college student?

2.3. Theoretical Foundation

The proposal is based on two main concepts; in the first, the definition of Chatbots, their usefulness and operation is disclosed. In the second concept we speak of AI; this is considered in order to establish its integration to the Chatbot and autonomous operation that identifies the intention of a person in a conversation in natural language.

2.3.1. Needs of College Students to Choose a Training Programs

Vocational guidance arises as a need to provide students or applicants to a professional training programs with the necessary information for their proper insertion into the world of work. At present, it is considered that the guiding action must be permanent in the educational task. Society faces constant changes caused by technological and scientific advances, which is why it is necessary to innovate vocational guidance, preparing it to train young professionals capable of facing the challenge that lies ahead. The experience of choosing a professional career is of great importance for young people, as they are choosing their future, their lifestyle, becoming one of the most important decisions of their lives. Those involved in the investigative process, managers, teachers and students, agree that there are many difficulties that university students have to face in their educational trajectory; that, to enter the university, an entity that is in charge of providing information on academic offers plans, profiles and the professional fields of respective study programs is needed, and which provides academic and financial advice to applicants.

2.3.2. Definition of Chatbot

An important predecessor of Chatbot’s is the bot a software that is created to automate processes without human intervention. It is a computer program that allows a specialized bot to carry on a conversation between a machine and a human interlocutor [9]. A Chatbot handles responses by structured messages or artificial intelligence; they are applied according to the type of customer service that organizations seek. Structured messages are preconceived responses, the organization analyzes the most common processes and conversations that can be given, constructs responses and offers them to the user [12]. The incorporation of artificial intelligence offers an analytical capacity and linguistic understanding that allows you to inform about the sentiment and the commitment between the organization and the user. Unlike an application, a Chatbot does not require updates or memory and a variety of bots can be implemented within the same chat.

2.3.3. Definition of Artificial Intelligence

Artificial intelligence refers to machines that think somewhat like human beings, that is, they allows a system to be equipped with a mechanism that allows it to simulate the behavior, understanding and adaptation to changes in the environment of a living human being [13]. An AI system is competent for the analysis of data in large quantities (big data), identifying patterns and trends in an efficient and effective way [14]. It even allows our everyday experiences to be smarter. Some examples of its utilities are:
  • Siri, works as a personal assistant, uses natural language.
  • Facebook and Google photos make use of image recognition to tag and group them.
  • Amazon offers product recommendations based on shopping basket models.
  • Waze provides optimized traffic and navigation information in real time.
  • Automatic vehicles that rely on deep learning, the complex branch of artificial intelligence.
  • Real-time facial recognition.

2.4. Chatbot Architecture

In a Chatbot, one of the critical points is to find some type of information that allows us to understand how the actors involved within a Chatbot relate to each other [15]. In Figure 1, an architecture adapted to the needs of a university is presented. In this, the different components that have been considered key for the Chatbot application are encapsulated [16]. The architecture starts from the request of the user who interacts through a channel, this channel is known as a provider. The provider is defined as the interface through which the user interacts with the bot [17]. To the right, as an intermediate module, is the user interface (UX). The UX in the Chatbot is applied in the conversation and in the interface, therefore, there are two types of UX. The UX Interface and UX Writing—the first one is dedicated to defining how the content is displayed within the channel and is generally built by the provider, for example, Facebook and its Messenger interface [18]. The second refers to how the bot will communicate with the user—texts, images, videos, conversational flows, contexts, intentions, files and the whole series of tools that will allow them to answer everything that the user requires.
UXI and UXW are related to each other and it is not possible to create a good conversation with the user without having the necessary elements in the interface—a basic example would be the possibility of sending emoticons. If Facebook Messenger did not have that option in its application programming interface (API), it would be impossible to see and respond to emoticons and identify user emotions or languages [19].
The next component is the integrator, this is key in a Chatbot, it delivers all the natural language processing (NLP) tools and is the AI part of a Chatbot. Without AI, a Chatbot would only respond to predefined rules [20]. Within the integrator is the NLP, natural language understanding (NLU) and natural language generation (NLG). The NLP is in charge of the process that the machine goes through to acquire, identify and process natural language [12]. Once processed, it is passed to the NLU, which refers to when the machine, once it has processed the language, manages to understand it, or identifies the intention of the user. What does the user want? Schedule a meeting, request the race mesh, say hello, and so forth. The NLU is a communication intention and the reason why the user talks to the bot. In addition, the NLU is a process that goes hand in hand with Machine Learning (ML). The ML that is generally applied in Chatbot’s is unsupervised classification [21]. That is, a data-set of possible intentions that the user wants from the bot is created, previously predefined and classified. When the user writes, a score is generated for each classified intention with respect to the phrase or sentence that the user wrote.
This is done through algorithms and vector-based mathematical equations, and each company such as DialogFlow, Chatfuel, LUIS or Wit.ai, has its own algorithms and methodologies. In general, all are based in one way or another on String Distance algorithms—once the scores ranging from 0 to 1 have been identified, the one with the highest score is identified as the intention that the user is trying to communicate and the answer [22]. This response is generated as an NLG that allows the generation of natural language through the classified intention that contains a pre-programmed response [23]. Although it can be customized, for example, by returning the name of the user or the name of a subject, it is preset to be returned to the user.

2.5. Implementation of a Chatbot

The implementation of a Chatbot requires several teams or areas working together. Table 1 sets out the tasks to be defined and the main actors involved in the design and implementation [24]. The business owner for this job has been limited to a specific training programs, this being information technology engineering. The objective of integrating this training programs into research is to give an image committed to the use of information technology (IT). This image even ensures that potential training programs stakeholders feel, from the first contact, an environment where the application of IT is normal [24].
The IT area is specifically in charge of adding the application to the different web services where the training programs is promoted. This task is sometimes integrated with the business owner—this integration is due to the fact that there are several social networks that are managed independently by the training programs direction and that will necessarily be integrated with the Chatbot. The client integration service area is made up of the training programs director or coordinator and several admissions people. These individuals are included for the knowledge they reflect as the people in charge of serving those interested in the training programs. Being in charge of direct contact with stakeholders, they are the ones indicated to define the Chatbot training texts.
The marketing area is in charge of establishing the tone and personality that the Chatbot should include. Having an appropriate tone and providing the appropriate responses becomes an advantage over implementations that have been designed excluding the marketing area [25]. They are the ones who have the appropriate knowledge that allows them to be clear and objective in the face of the different concerns that the interested parties have. For example, if there is no inclusion of the marketing area and the whole personality of the Chatbot is left to the business owner, it brings problems that are related to the type of language used. Generally, those interested in the training programs are high school students who are not trained to understand a technical language that an engineer usually uses [12,20]. This can cause the interested party not to clearly understand the message and desist from a possible entry into the training programs. Once the areas and the tasks that each one fulfills are determined, the next step is to establish which process the Chatbot performs when faced with a query.

2.5.1. Building Knowledge Base

To offer a good user experience, it is necessary to define the purpose of the bot. The process begins with the creation of the knowledge base and feeding it over time. To avoid training delays, it is preferable to achieve near excellence with a minimum of viable knowledge and to implement the knowledge both in the understanding of the users and in the number of responses through the monitoring of interactions. This is where the AI and ML-based Chatbot can increase the effectiveness of your existing knowledge base by making it easier for users to access what they need. Instead of simply looking for what things users are asking, the Chatbot looks for the true meaning of their questions.
The creation of the knowledge base implies the construction of the taxonomy to classify the base topics related to the admission of the students. In Figure 2, the taxonomy used as a basis for identifying frequently asked questions about the IT engineering career is presented. The main component is the classifier that points to each of the topics recorded by the questions. Each topic refers to the training programs of interest; there are also questions that are not directly about the training programs. These questions refer to the faculty—although they are not direct questions. Often, for an applicant, the environment is fundamental to their decision-making. In the figure, a general question is added that refers to the number of students; the topics included in this component are varied and the knowledge base must be aware of the information. All components are connected to the information module; in this module you will find both academic and financial answers.
Once the taxonomy is defined, it is necessary to prepare a questionnaire applied to directors, coordinators, teachers, admissions personnel, marketing and all the people involved in the care of applicants to the different training programs. The questionnaire consists of closed questions with several answer options and takes into account the objectivity of the question. The first questions are aimed at obtaining the possible ways of asking about the topics established in the taxonomy. The rest of the questions are aimed at obtaining those that are easier or more difficult to answer, obtaining the most frequently asked and the level of difficulty for the elaboration of the answers. Once the information is collected, the knowledge base is elaborated. In Table 2, the structure of a question that refers to one of the topics exposed in the taxonomy is presented.

2.5.2. Chatbot Flow Chart

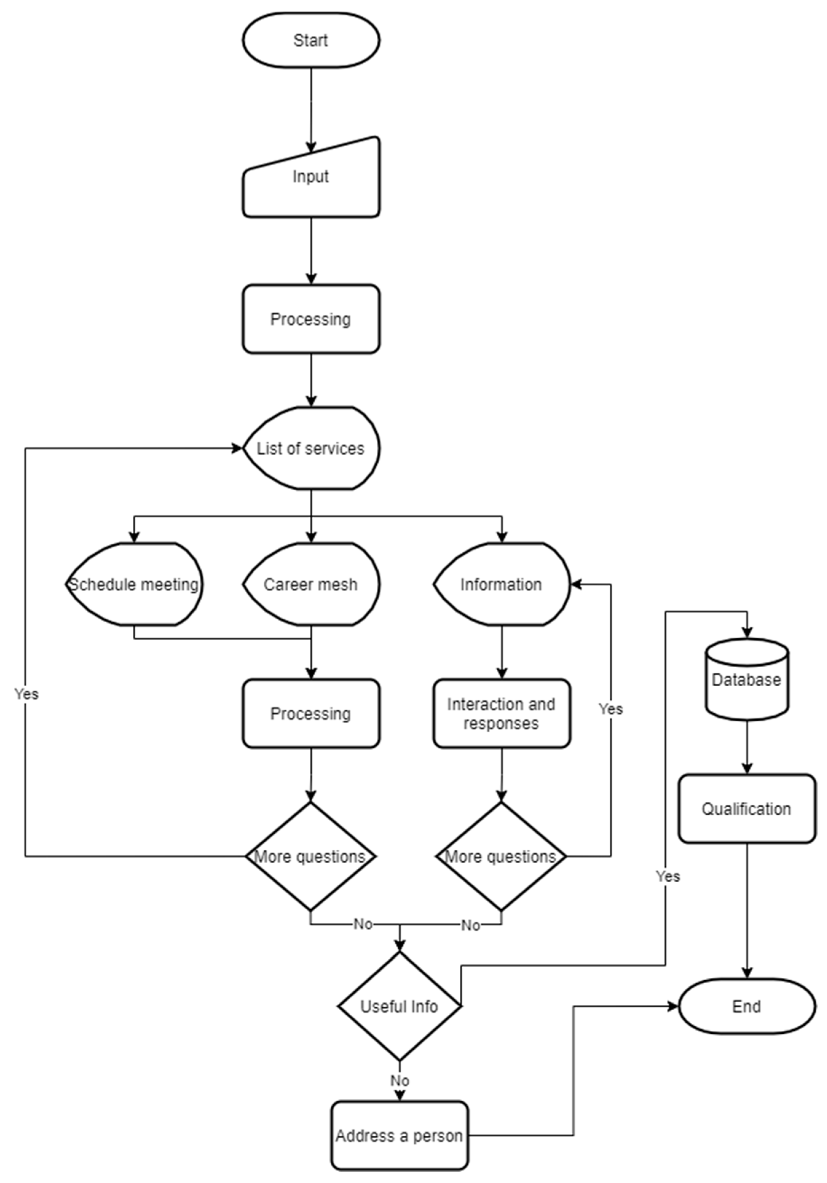
In this stage the main intentions of the Chatbot and how they are communicated are defined. An expert must participate in the main task of the Chatbot, for example, if it offers an engineering degree in information technology or if questions from potential interested parties are answered [26]. A person who currently performs this process on a platform or in person must participate in the process—it can be the director of the degree or the coordinator. In Figure 3, the flow diagram of the Chatbot is presented; it starts when it finds an event where it is running and it can be the study program website or one of the social networks where it is integrated [27]. By doing so, the Chatbot executes a greeting and presentation of the bot.
At the entrance, the bot waits for the user’s question, this can be a greeting or directly the question. The bot processes the data entered and initiates the interaction by presenting the user with a small menu with the tasks that are generally requested. According to the experience of the expert, the services that are generally requested by those interested in the training programs are a face-to-face appointment to learn about all the requirements, advantages and the minors of undertaking an information technology engineering course. Another very common task is that those interested ask for the educational mesh or training programs mesh. In this, you will find information about the subjects that students must take at each level, as well as their prerequisites. Finally, the bot has the ability to provide information about the race with each question that the user asks.
If the user chooses the option to schedule a meeting, the bot processes the request. It presents a calendar to the user where they must choose the day and time they want to schedule the meeting [28]. The calendar is integrated into the training programs director’s Office 365 calendars, so that it is an automatic process and does not intersect with other previously scheduled meetings. For registration, the bot requests an email and a phone number and with this information the system sends the confirmation to the user.
If the task chosen by the user is the race grid, the system attaches the PDF document in the message. In the next phase, both the processing of the “meeting schedule” or “the mesh”, they enter a validator to ask the interested party if they have another query. If the answer is “Yes” the bot returns to present, the list of services otherwise it continues with the process. If the user chooses the information option in the list of services, the bot waits for the user to make a query. In this phase, the user and the bot interact in natural language and it is in this processing that the system uses the full potential of its architecture and its AI components to satisfy the doubts of the interested party. Every time the system issues a response and does not receive a response for a specified time in the programming, a validation is generated. To do this, it asks the interested party if they have more questions, if the answer is yes, a loop is generated waiting for a question to start the process again [21]. If the answer is “No”, the process continues to the next phase where all the processes that are executed from the list of services are joined.
The next phase takes the negative validation and takes them to a second validation. Here the bot asks the user if the information provided has been useful. If the user’s answer is “Yes”, the system stores the questions and answers that can be used in the future to improve processing and speed up interaction with users. Once the data has been stored, it asks the user to rate their experience with the bot and ends the process.
When the user answers the bot’s question about “if the information has been useful” and the answer is “No”, the system issues an alert to the designers and generates a case where it assigns a person who is in charge of communicating with the interested to clear all their doubts. This process is one of the most important that the bot fulfills, because in several Chatbot’s that have been put to the test, when the system does not solve a problem, a candidate is lost, which hurts the university.

2.5.3. Integrations and Web Services

In most cases, bots are connected to external APIs and large business information systems; they are even integrated into social networks such as Facebook, WhatsApp, and so forth. Which of these systems or social networks the Chatbot is integrated into depends on the way in which the university perceives that it has a better reach with its candidates. This task consists of coordinating integrations and consultations to web services, where it is sought to answer questions such as, are the services developed? Do you need to develop something new? What are the acceptable deadlines for having the resources? All these questions allow validation of the technical capabilities of the integration with the Chatbot. The expected deliverable is the documentation of services available to be used with the Chatbot.

2.5.4. Define Training Texts

In defining training texts, people who know how candidates communicate, as well as marketing and admissions people, participate. To accomplish this task, it is common to use idioms, resource nicknames, common spelling mistakes, and so forth, as presented in Table 3. The admissions team is the one with the capacity to prepare this information. This group must define one or more intentions, for example, “the number of periods that the degree lasts” or “how many calculus subjects I take during the entire degree”. For each different intention, 20–50 sample texts are defined so that the bot can understand and differentiate the intention from the others.

2.5.5. Chatbot Personality and Tone

To better interact with candidates and interested parties and obtain better conversion rates in your business indicators, it is advisable to define a personality for the Chatbot. This personality should be similar to the user where the type of responses is defined to improve reception and empathize. The deliverable is generally a tab with the profile of the candidate, objective and the characteristics of the Chatbot’s personality. In addition, a written communication guide should be included to apply the Chatbot’s personality. The ideal team to profile this information is the marketing team.

3. Results

Once the Chatbot is implemented, it is necessary to identify the results obtained and in this way evaluate the functioning of the architecture and the components of the Chatbot. To establish the operation and the results it is necessary to establish the place where it was applied. The work was carried out in a university in Ecuador; this university is private therefore it depends on the entrance of students. The university is made up of five faculties that manage an average of six training programs. The Chatbot was born from the initiative of the school of engineering in information technology and is its own development. For this reason, the implementation and the results are simplified to those obtained from this segmentation. The problem faced by the director and the coordinator of the training programs is that, in addition to their academic activities, they must attend a large volume of interested in the training programs. The admission rate of new students is one of the most important factors in its management. This results in other processes being delayed or not completed due to the large amount of time required for the student admissions task.
This task in public universities does not demand greater dedication, so the authorities of each training programs limit themselves to improving the quality of each of their schools. In order to return to this task, which is the main purpose of “educational quality”, it was proposed to develop a Chatbot that interacts with interested parties and candidates for studying information technology engineering. Although the process is understandable because it is a training programs that is aligned to the use of IT, it is necessary to establish as important points several of the components mentioned in the method. One of the most important is the work in different areas, because, in the first instance, a prototype was made that welcomed the ideas and needs of the members of the training programs, managers and teachers. However, the results of this were not as expected, since the interested parties were not reached in an adequate way. The way an engineer, a teacher or a manager understands the training programs generally causes more confusion for people who are not immersed in IT. For example, the use of a totally technical vocabulary is not always adequate to describe what an IT engineer does. Even defining concepts that, in the IT area, are as simple as understanding what a data center is, for undergraduates it becomes a problem and many times they get discouraged from the training programs. Not knowing how to reach those interested became a factor to improve.
Once the workgroups were established, the Chatbot started to get better results, as did the user experience. Table 4 presents the results obtained from the Chatbot, which was designed as a prototype where the work with the marketing and admissions areas was not considered. These results are those generated by the ratings that stakeholders give to the Chatbot after their interaction. The rating model in the interface is by stars, but a value ranging from bad to excellent has been added for a better understanding of the data. The first column is that of “integrated”; this refers to the systems where the Chatbot was integrated, considering the main means by which the largest number of interested parties were contacted. The means are the website of the race, the Facebook Messenger and WhatsApp of the race [29]. In the second column are the user numbers that assessed these means of contact. The tests were carried out over a period of two months, ranging from October to November. It should also be mentioned that, due to the effects of the pandemic, these media have become the most used. When analyzing the scores obtained, it was decided to adjust the method and apply it again.
For the first evaluation of the Chatbot, all the accesses that were registered in the different media were considered. Through the website, 16 users entered, of which 50% considered that the Chatbot did not clear their doubts. At the other extreme, only one applicant gave an excellent rating. The main problem that was identified is the lack of training of the Chatbot, since it constantly misinterpreted the questions. In addition, response times were high in the Facebook Messenger application. This makes the user lose interest in its use and they prefer traditional media. Messenger is one of the preferred media for people who have an interest in the race. Therefore, its operation and processing times should be ideal, and were forced by creating debugs in the code and the database. Of the 45 people who used the Chatbot on this social network, 33 rated its performance as bad. In WhatsApp, of the 31 interested parties who interacted with the Chatbot, 19 gave it the lowest rating and it did not obtain any excellent ratings. The use of WhatsApp has a particularity, and that is that in order to interact with people, the system needs to know the telephone numbers. This can be seen as a deficiency that, to be overcome, requires that this information be added within the configuration of the entire system. The population it reaches is the one registered in the admissions databases or the people who register the school’s phone number, and it is they who initiate the interaction through an initial question.
In the following two months, December and January, which are considered important in the university for receiving students—and with the changes made—the results shown in Table 5 were obtained. The fields and columns remain; however, the data have changed significantly. In the first instance, a greater number of users was obtained, who assessed the Chatbot through the different media. The amount of bad ratings have a lower percentage in relation to the number of interested parties. The same trend exists in grades received at higher levels. These results are effective in relation to the changes made in the personality and tone of the Chatbot.
After the changes and the update made to the entire system on which the Chatbot depends, the user experience has changed and the results show it. The analysis of the results is that when the user obtains clear, unambiguous answers, their confidence increases. As can be seen in the table, the number of users using the Chatbot in the available channels has increased considerably. In the second phase, the most used social network was WhatsApp; this is mainly due to updating the telephone numbers of the tributaries available in the databases of the admissions’ area. In addition, it is currently one of the most used messaging means. Although most of the ratings are not at an excellent level, it has an acceptable level considering that more than 50% of users have rated the Chatbot between very good and excellent. The main factor for improvement is still processing speed and response times. This is expected to improve with each system update and Chatbot training improvement through its AI algorithms.
The Chatbot is capable of answering around 200 questions for which an average of 20 intentions have been prepared for each of these possibilities. By using LUIS as a means of AI, the bot is able to reach its own conclusions. This generates an aid in the training process, because, after several tests, its effectiveness has been verified. The evaluation example was the following; the question “What are the study hours” was raised, the intention is “study hours”. For the training only two possibilities were added:
  • In what study hours do I enter?
  • What time do I have classes?
When training, the scores were started with mean values between 1 and 0, the best being the one that was closest to 1. Several queries were made that coincided with the training variables and 3 questions that had no relationship whatsoever with the intention. The goal is to see how closely it independently approximates the expected response. The independent question was “How many hours of class do I receive programming”. With the score between 0.5, the response that the Chatbot gave was the one expected in the real intentions. The process goes on and asks the user if the information is useful. As it is not expected, the user indicates that the information is useful. Through the integration of the ML into the architecture, this information is not deleted, it is saved and it is established that the question is not related to the intention. The example was repeated several times and the scores were raised over 0.6. With this information, the Chatbot, when it received the same question, no longer considered it as an intention. In this way, it is easy to determine the veracity of the system and it is possible to describe this process as a problem. But considering it is repetitive, only the basic example that was discussed is presented.
Another result considered important is the number of interested parties who went on to become effective students of the training programs. For this, the distinction of the states through which a student passes are made. In the first instance, there is the interested party, who is looking for information about the training programs and in several cases can be clear about the concept and usefulness of the IT engineering training programs. When the interested party, after receiving all the necessary information, makes the decision to continue the training programs, he/she goes to the documented status. This means that he has filled out certain documents that allow him to obtain a place to study the degree. If the student continues with the process, the next step is to cover the tuition costs—it is only at this stage that they are considered a student of the IT engineering training programs. An admissions person, in a period of four months prior to the beginning of any period, has a list of about 24 candidates, of which less than 1% become training programs students. This problem is due to a lack of knowledge of the training programs it promotes, the pandemic, interest in making effective those interested in training programs with a greater influx. The interesting thing about the results is that the Chatbot, according to Table 4, served 400 candidates, answering all the concerns that they made. Of the 400 people, 36 follow-up notifications were sent to the director and coordinator so that they could follow the admissions process. According to the income reports of the 36 people, 2% became students of the degree. These numbers are really encouraging, considering the health situation that society is going through. In addition, the Chatbot has reduced the time that race managers spend on stakeholder follow-up activities.

4. Discussion

Private universities are going through great financial difficulties, especially due to the pandemic that is affecting the world. This pandemic economically affects all sectors and therefore people have greater difficulty in entering this model of education. The effects of the pandemic on universities are palpable in the high dropout rates that exist, as well as in the low rates in the number of training programs. Among the measures to be taken, universities have been forced to reduce budgets and reduce personnel in various areas, among others [10,24]. This forces certain activities to be charged to academic staff, which undoubtedly affects the quality of education. The development of the Chatbot and its application contributes to the management of those interested in a specific training programs. This integration of IT in academic management processes helps those in charge to develop the tasks that are vital today. The entry of students is a subject where several areas intervene and sometimes those interested, not able to access centralized information, lose interest in the training programs and become negative numbers on the entry of students.
Chatbot development today is not a topic that requires a high degree of innovation. However, the use of these technologies does not have the exploitation that they should. In this work, a traditional architecture has been modified in the development of Chatbot and with the use of the appropriate tools [27]. We spent our efforts generating a Chatbot with a high effectiveness in interactions with the interested party and where this interaction is in natural language that is close to personal interaction. The existing benefits are many; therefore, according to the results, it is validated that the Chatbot is able to meet a greater number of requirements than an admissions’ person would be able to. The topics handled by the Chatbot allow the interested party to be dealt with clearly about what the race is and what to expect if they enter and all in the most transparent way possible [11]. This is possible with the integration of all the areas involved; without integration, the results can easily turn into a negative point, the opposite of what is expected. The results speak of the first prototype made where all the conditions were set by the area that developed the Chatbot [17]. The results were negative in all respects; however, by making the changes proposed by the different areas, the Chatbot became an ideal tool that, although it must be improved, can solve a wide variety of concerns.
In relation to the Chatbot learning model, the use of ML is essentially one of the ways to put artificial intelligence to work. That is, AI involves several tasks, one of which is learning and ML is the property of learning automatically [30]. The Chatbot developed by using the ML in its unsupervised model, allows the discovery of patterns that are not visible to the naked eye, by looking for associations and similarities in the data. Generally, to be completely effective, the ideal is to be interpreted together with an expert in the management of potential college applicants [31]. Several works consider a supervised ML model, even when there are no failures in its execution, manually making the knowledge known to the Chatbot is a complicated task to execute. Even more so, when the environment where it is applied presents a large influx of users [32]. If we put it in perspective, a system with Supervised ML can learn to classify with previously supplied data, while the unsupervised is able to train and give us a clue of how we should classify. Chatbots use AI, for example, when they need to recognize the intentions of the phrases they exchange with users in a dialogue. But they also put their AI into operation when, after recognizing certain intentions on the part of users, they respond with entities which are variations of the requests that an applicant can make. They do all this through dialogue, which is the very structure of the conversation.

5. Conclusions

Chatbot’s are tools that are currently widely used; the models that exist for their development, as well as the platforms, are varied. A detailed analysis of the place, the application and the experts that are available is necessary and it is necessary to integrate the areas and the tasks that each one fulfills during development. By managing it in this way it is possible to reduce the risk of a Chatbot not meeting its objective, or, even worse, of it becoming a negative point for the organization.
Educational institutions are considered the main sources of innovation. Due to this, the long isolation that we are going through due to the pandemic forces the inclusion of IT in all processes. In this work, the authors focus on the management of interested persons. Undoubtedly, this must be replicated at all levels, with the objectives focused on improving learning.
The architecture used for the development of the Chatbot allows it to be scalable, focused on learning through bot training. Clearly identifying the user’s intention is where the system is most useful for giving effective and efficient responses.
The method and the results obtained through its evaluation have made it possible to demonstrate the effectiveness of the Chatbot in the administrative management of the race in which it was implemented. The AI built into Chatbot is a feature that allows it to learn in an unsupervised way. With each interaction that is registered with the user, the knowledge base is updated, creating a versatile system that can establish connections between the questions and understand what the user wants. This is an advantage that hopefully will enhance the university that participated in this study. The next stage considered for future work is its deployment throughout the faculty, since the tests were carried out on a single training programs. With the adjustments that this requires, integration into the educational model of the university is proposed. With this study as a reference, it is possible to design a recommendation system that acts as a learning assistant for students.
In addition, the personality with which the Chatbot is endowed allows it to generate trust with the user. It is the system that generates the first impression and this is what counts in every cycle where a product or service is offered to a potential client. To meet this objective, it is necessary to give the highest value in the design to the work of various areas and the identification of tasks.

Author Contributions

W.V.-C. contributed to the following: the conception and design of the study, acquisition of data, analysis, and interpretation of data. J.G.-O. contributed to the study by drafting the article and approval of the submitted version. K.M.-C. contributed to the study in the conception, interpretation of data and drafting the article. The authors M.R.-C. and W.V.-C. contributed to the study by design, conception, interpretation of data, and critical revision. S.S.-V. made the following contributions to the study: analysis and interpretation of data, approval of the submitted version. All authors have read and agreed to the published version of the manuscript.

Funding

This research received no external funding.

Data Availability Statement

Not applicable, the study does not report any data.

Conflicts of Interest

The authors declare no conflict of interest.

References

  1. Almaiah, M.A.; Al-Khasawneh, A.; Althunibat, A. Exploring the critical challenges and factors influencing the E-learning system usage during COVID-19 pandemic. Educ. Inf. Technol. 2020, 25, 5261–5280. [Google Scholar] [CrossRef] [PubMed]
  2. Ali, W. Online and Remote Learning in Higher Education Institutes: A Necessity in light of COVID-19 Pandemic. High. Educ. Stud. 2020, 10, 16. [Google Scholar] [CrossRef]
  3. Bestiantono, D.S.; Agustina, P.Z.R.; Cheng, T.-H. How Students’ Perspectives about Online Learning Amid the COVID-19 Pandemic? Stud. Learn. Teach. 2020, 1, 133–139. [Google Scholar] [CrossRef]
  4. Villegas-Ch, W.; Roman-Cañizares, M.; Jaramillo-Alcázar, A.; Palacios-Pacheco, X. Data analysis as a tool for the application of adaptive learning in a university environment. Appl. Sci. 2020, 10, 7016. [Google Scholar] [CrossRef]
  5. Gowensmith, W.N.; Murrie, D.C.; Boccaccini, M.T. Face-to-face versus threaded discussions: The role of time and higher-order thinking. Law Hum. Behav. 2010, 7, 55–65. [Google Scholar] [CrossRef]
  6. Turner, M.; Bailey, J.; Linkman, S.; Budgen, D.; Brereton, O.P.; Kitchenham, B. Systematic literature reviews in software engineering—A systematic literature review. Inf. Softw. Technol. 2008, 51, 7–15. [Google Scholar] [CrossRef]
  7. Rodriguez-Ascaso, A.; Boticario, J.G.; Finat, C.; Petrie, H. Setting accessibility preferences about learning objects within adaptive elearning systems: User experience and organizational aspects. Expert Syst. 2017, 34, 1–12. [Google Scholar] [CrossRef]
  8. Lichtenstein, S.; Nguyen, L.; Hunter, A. Issues in IT Service-Oriented Requirements Engineering. Australas. J. Inf. Syst. 2005, 13, 176–191. [Google Scholar] [CrossRef]
  9. Science, N.; Bishwabidyalay, G.; Al Mamun, S. Review of integrated applications with AIML based chatbot. In Proceedings of the 1st International Conference on Computer & Information Engineering, Piscataway, NJ, USA, 26–27 November 2015; pp. 87–90. [Google Scholar] [CrossRef]
  10. Al-zubaide, H.; Issa, A.A. OntBot: Ontology based ChatBot. In Proceedings of the International Symposium on Innovations in Information and Communications Technology, Amman, Jordania, 29 November 2011. [Google Scholar]
  11. Villegas-Ch, W.; Palacios-Pacheco, X.; Luján-Mora, S. Artificial intelligence as a support technique for university learning. In Proceedings of the 2019 IEEE World Conference on Engineering Education (EDUNINE), Lima, Peru, 17–20 March 2019; pp. 1–6. [Google Scholar] [CrossRef]
  12. ARahman, M.; Al Mamun, A.; Islam, A. Programming challenges of chatbot: Current and future prospective. In Proceedings of the 5th IEEE Region 10 Humanitarian Technology Conference 2017, R10-HTC 2017, New York, NY, USA, 21–23 December 2018; pp. 75–78. [Google Scholar] [CrossRef]
  13. Graham, J.H.; Yu, Y. Computer system security threat evaluation based upon artificial immunity model and fuzzy logic. In Proceedings of the 2005 IEEE International Conference on Systems, Man and Cybernetics, Waikoloa, HI, USA, 10–12 October 2005; Volume 2, pp. 1297–1302. [Google Scholar]
  14. Silva, B.N.; Khan, M.; Jung, C.; Seo, J.; Muhammad, D.; Han, J.; Han, K. Urban planning and smart city decision management empowered by real-time data processing using big data analytics. Sensors 2018, 18, 2994. [Google Scholar] [CrossRef] [PubMed]
  15. Cahn, B.J. CHATBOT: Architecture, Design, & Development. Senior Thesis, University of Pennsylvania School of Engineering and Applied Science, Philadelphia, PA, USA, 2017; pp. 1–46. [Google Scholar]
  16. Pilato, G.; Augello, A.; Gaglio, S. A modular architecture for adaptive ChatBots. In Proceedings of the 5th IEEE International Conference on Semantic Computing, ICSC 2011, Palo Alto, CA, USA, 18–21 September 2011; pp. 177–180. [Google Scholar] [CrossRef]
  17. Villegas-ch, W.; Arias-navarrete, A.; Palacios-pacheco, X. Proposal of an Architecture for the Integration of a Chatbot with Artificial Intelligence in a Smart Campus for the Improvement of Learning. Sustainability 2020, 12, 1500. [Google Scholar] [CrossRef]
  18. D’Silva, G.M.; Thakare, S.; More, S.; Kuriakose, J. Real world smart chatbot for customer care using a software as a service (SaaS) architecture. In Proceedings of the International Conference on IoT in Social, Mobile, Analytics and Cloud, I-SMAC 2017, Palladam, Tamil Nadu, India, 10–11 February 2017; pp. 658–664. [Google Scholar] [CrossRef]
  19. Gaglio, S.; Re, G.L.; Morana, M.; Ruocco, C. Smart assistance for students and people living in a campus. In Proceedings of the International Conference on Smart Computing, SMARTCOMP 2019, Washington, DC, USA, 12–15 June 2019; pp. 132–137. [Google Scholar] [CrossRef]
  20. Sharma, R.; Patel, M. Survey on Chatbot Design Techniques in Speech Conversation Systems. Int. J. Adv. Comput. Sci. Appl. 2018, 5, 37–46. [Google Scholar] [CrossRef]
  21. Boiy, E.; Moens, M.F. A machine learning approach to sentiment analysis in multilingual web texts. Inf. Retr. Boston. 2009, 12, 526–558. [Google Scholar] [CrossRef]
  22. Khan, R.; Khan, S.U.; Zaheer, R.; Khan, S. Future internet: The internet of things architecture, possible applications and key challenges. In Proceedings of the 10th International Conference on Frontiers of Information Technology, FIT 2012, Islamabad, Pakistan, 17–19 December 2012; pp. 257–260. [Google Scholar] [CrossRef]
  23. Falco, G.; Viswanathan, A.; Caldera, C.; Shrobe, H. A Master Attack Methodology for an AI-Based Automated Attack Planner for Smart Cities. IEEE Access 2018, 6, 48360–48373. [Google Scholar] [CrossRef]
  24. Lehvä, J.; Mäkitalo, N.; Mikkonen, T. Case Study: Building a Serverless Messenger Chatbot. In Proceedings of the International Conference on Web Engineering, Cáceres, Spain, 5–8 June 2018; Volume 1, pp. 156–165. [Google Scholar] [CrossRef]
  25. Shawar, B.A.; Atwell, E.S. Using corpora in machine-learning chatbot systems. Int. J. Corpus Linguist. 2005, 10, 489–516. [Google Scholar] [CrossRef]
  26. Totkov, G.; Gaftandzhieva, S.; Pashev, G.; Atanasov, S. A System for Modelling of Processes for Data Accumulation and Synthesis in Higher Education. TEM J. 2020, 9, 1619–1624. [Google Scholar] [CrossRef]
  27. Shukla, V.K.; Verma, A. Enhancing LMS Experience through AIML Base and Retrieval Base Chatbot using R Language. In Proceedings of the International Conference on Automation, Computational and Technology Management, London, UK, 24–26 April 2019; pp. 561–567. [Google Scholar] [CrossRef]
  28. Ranoliya, B.R.; Raghuwanshi, N.; Singh, S. Chatbot for university related FAQs. In Proceedings of the 2017 International Conference on Advances in Computing, Udupi, India, 13–16 September 2017; pp. 1525–1530. [Google Scholar] [CrossRef]
  29. Anbang, X.; Zhe, L.; Yufan, G.; Vibha, S.; Rama, A. A New Chatbot for Customer Service on Social Media. In Proceedings of the 2017 CHI Conference on Human Factors in Computing Systems, Denver, CO, USA, 6–11 May 2017; pp. 3506–3510. [Google Scholar]
  30. Cui, L.; Huang, S.; Wei, F.; Tan, C.; Duan, C.; Zhou, M. Superagent: A customer service chatbot for E-commerce websites. In Proceedings of the ACL 2017, System Demonstrations, Vancouver, BC, Canada, 30 July–4 August 2017; pp. 97–102. [Google Scholar] [CrossRef]
  31. Hiremath, G.; Aishwarya, H.; Priyanka, B.; Nanaware, R. Chatbot for education system. Int. J. Adv. Res. Ideas Innov. Technol. 2020, 4, 37–43. [Google Scholar]
  32. Mathew, R.B.; Varghese, S.; Joy, S.E.; Alex, S.S. Chatbot for disease prediction and treatment recommendation using machine learning. In Proceedings of the International Conference on Trends in Electronics and Informatics, ICOEI 2019, Tirunelveli, India, 23–25 April 2019; pp. 851–856. [Google Scholar] [CrossRef]
Figure 1. Architecture of a Chatbot with the integration of an artificial intelligence tool [17].
Figure 1. Architecture of a Chatbot with the integration of an artificial intelligence tool [17].
Futureinternet 13 00097 g001
Figure 2. Taxonomy of frequent topics that are consulted by applicants for entry to the training programs of IT Engineering.
Figure 2. Taxonomy of frequent topics that are consulted by applicants for entry to the training programs of IT Engineering.
Futureinternet 13 00097 g002
Figure 3. Block diagram of the functioning of a Chatbot applied to academic management.
Figure 3. Block diagram of the functioning of a Chatbot applied to academic management.
Futureinternet 13 00097 g003
Table 1. Actors and tasks of each area involved in the Chatbot implementation design.
Table 1. Actors and tasks of each area involved in the Chatbot implementation design.
Responsible Ideal AreaAssignment
Owner of the businessDefine the Chatbot flow
IT áreaIntegrations and web services
Customer service areaDefine the training texts
Marketing áreaChatbot personality and tone
Table 2. Knowledge base structure.
Table 2. Knowledge base structure.
Question ObjectiveTopicQuestionsResponse
InformationWorkplaceTell me what are the workCurrently, all organizations integrate IT into their processes and activities, therefore, being an engineer in this training programs, you can develop in any organization, for example, banking, education, public or private institutions.
What are the woks?
Where I can work?
Where can I work as an IT engineer?
Table 3. Group of texts that can define one or more intentions.
Table 3. Group of texts that can define one or more intentions.
TrainingIntention
Hello, I want a meetingSchedule a meeting
I have doubts, can I go to university
I want more information
We can meet
I’m interested in the race, we can see each other
Table 4. Results obtained from a prototype Chatbot.
Table 4. Results obtained from a prototype Chatbot.
Integrated System# UserWrongGoodVery GoodExcellent
Web page168521
Messenger4533543
Whatsapp3119660
Table 5. Results obtained from a Chatbot applied with the proposed method.
Table 5. Results obtained from a Chatbot applied with the proposed method.
Integrated System# UserWrongGoodVery GoodExcellent
Web page696172521
Messenger1387107645
Whatsapp20019654121
Publisher’s Note: MDPI stays neutral with regard to jurisdictional claims in published maps and institutional affiliations.

Share and Cite

MDPI and ACS Style

Villegas-Ch, W.; García-Ortiz, J.; Mullo-Ca, K.; Sánchez-Viteri, S.; Roman-Cañizares, M. Implementation of a Virtual Assistant for the Academic Management of a University with the Use of Artificial Intelligence. Future Internet 2021, 13, 97. https://doi.org/10.3390/fi13040097

AMA Style

Villegas-Ch W, García-Ortiz J, Mullo-Ca K, Sánchez-Viteri S, Roman-Cañizares M. Implementation of a Virtual Assistant for the Academic Management of a University with the Use of Artificial Intelligence. Future Internet. 2021; 13(4):97. https://doi.org/10.3390/fi13040097

Chicago/Turabian Style

Villegas-Ch, William, Joselin García-Ortiz, Karen Mullo-Ca, Santiago Sánchez-Viteri, and Milton Roman-Cañizares. 2021. "Implementation of a Virtual Assistant for the Academic Management of a University with the Use of Artificial Intelligence" Future Internet 13, no. 4: 97. https://doi.org/10.3390/fi13040097

APA Style

Villegas-Ch, W., García-Ortiz, J., Mullo-Ca, K., Sánchez-Viteri, S., & Roman-Cañizares, M. (2021). Implementation of a Virtual Assistant for the Academic Management of a University with the Use of Artificial Intelligence. Future Internet, 13(4), 97. https://doi.org/10.3390/fi13040097

Note that from the first issue of 2016, this journal uses article numbers instead of page numbers. See further details here.

Article Metrics

Back to TopTop