Tourist Behaviour Analysis Based on Digital Pattern of Life—An Approach and Case Study
Abstract
1. Introduction
2. Related Work
- Collecting a large amount of information about a tourist is typical for Big Data [15,16]. Tourist behaviour analysis systems collect data about certain visits to attractions, and ratings and reviews from social networks. It is recommended to use heterogeneous information from various sources to ensure an accurate representation of the tourist. A large amount of different information will improve the predictive ability of models based on neural networks, which require a large amount of input data for effective training.
- Open data usage as a source of tourist information. References [18,19,20,21] use social networks such as Twitter, Foursquare, Facebook, and so forth. The authors of References [15,24,25] analyze data from open sources, provided by the governments of various countries. The usage of various open sources makes it possible to more accurately construct models of tourist behaviour, which improves the predictive ability of the system for analyzing tourist behaviour as a whole.
- Heterogeneous tourist information usage to build behaviour analysis models. Researchers use text data [15,23,26,27] (user reviews, attractions ratings, attraction requests and keywords in search engines); tourist photographs [19,28] for the analysis of meta-information and the image itself; data on movements and attraction visiting [17,18,21,22,24,29,30,31]. Using heterogeneous information will allow the extraction of different behavioural components, which contributes to an increase in the number of possible behavioural patterns.
- Using behaviour analysis methods such as classification, clustering and prediction of temporal events. The authors of References [15,18,19,27,28] use the classification, References [18,23,24,25,32] work with clustering and the authors of References [16,17,21,26,29] use the prediction of temporal events to predict the behaviour tourists.
- Neural networks usage to analyze and predict the behaviour of tourists. The authors of References [19,28] use convolutional neural networks for image analysis, References [22,29,30,31,33] work with LSTM networks that allow memorizing previous states, Reference [27] describes recurrent networks for analyzing tourist descriptions of attractions, self-organizing maps [23,25] provide information clustering, the authors of References [16,21,30,31] use combinations of neural networks to improve prediction results. Neural networks, as a rule, work more accurately than similar models, but they require a large amount of data for correct training and revealing hidden dependencies in the provided data, and for each task the volume depends on the type of the task itself (prediction of time events requires more data than classification ) and the number of certain input parameters (the more parameters, the more data is needed to identify dependencies between them).
- Narrow specialization of the presented systems for analyzing the behaviour of tourists. The reviewed articles describe the solution of one problem using one data source that leads to the fact that it is impossible to adapt or extend the proposed systems. The considered systems do not consider the issues of storing the received data, do not categorize data and data analysis tools.
- Insufficient use of various device sensors used by tourists when traveling. The extracted data will help to more accurately track visits to attractions, modes of travel, intersections with other tourists, etc. Some of the reviewed articles work with GPS devices, but did not consider in their work the values of the sensors throughout the entire route—only visiting certain attractions. It is recommended to store data in anonymous form to comply with the legislation of various countries.
- Insufficient use of contextual information of both the tourist and the surrounding region in the analysis of tourist behaviour. Due to the narrow specialization of the considered systems, the considered systems use context parameters in a limited way. A wide variety of contextual parameters will allow you to add additional dependencies between the data and reveal hidden dependencies, which can improve the overall prediction of tourist behaviour.
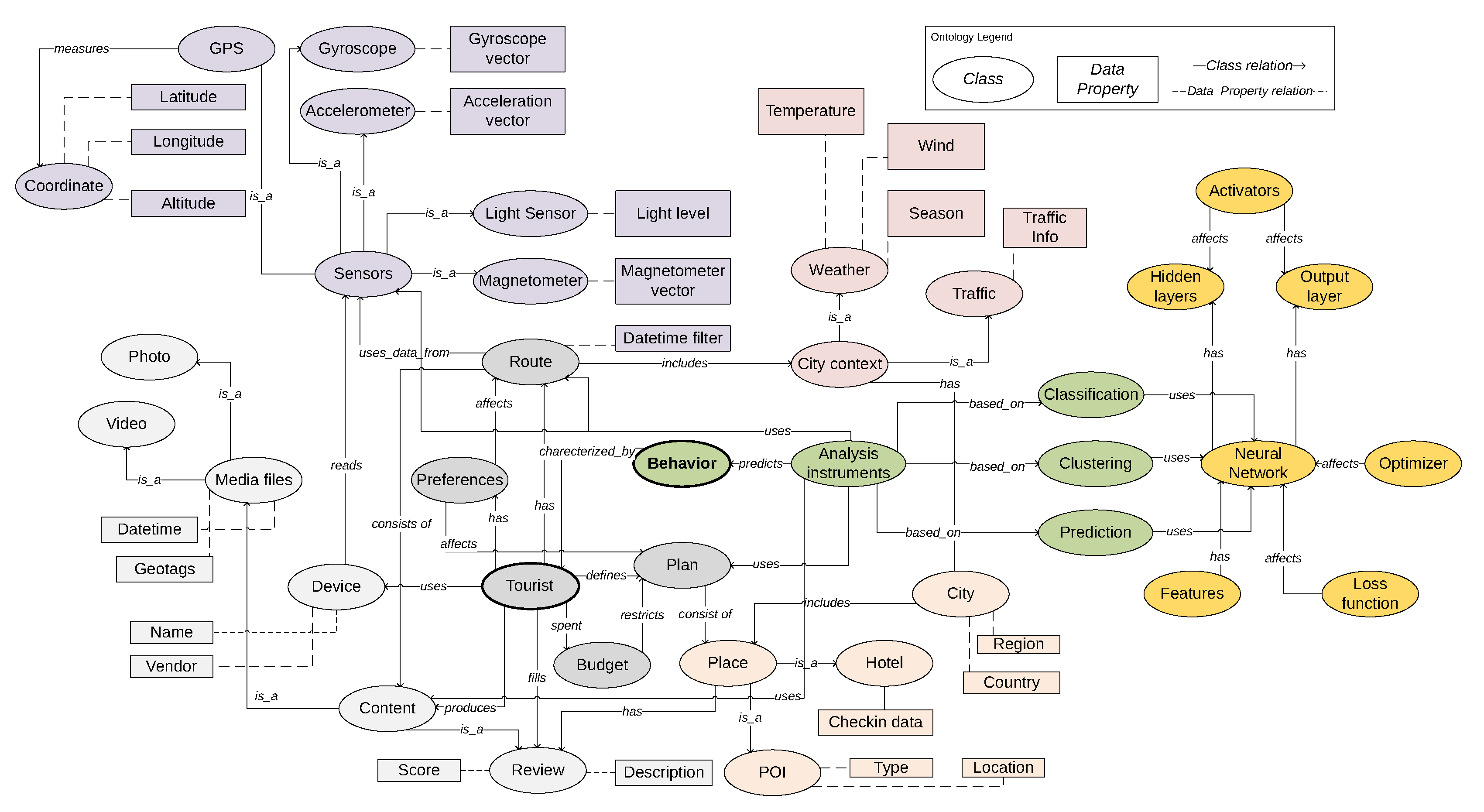
3. Tourist Behaviour Analysis System, Based on Digital Pattern of Life Concept
4. Tourist Behaviour Analysis Case Studies
4.1. Classification
- The characteristics of the route are described by parameters 1, 2, 3 and 4 and contain basic information about the tourist route—distance, duration, total number of visited attractions and their overall rating;
- The driving style of the car is determined by parameters 5–8 and reflects the behaviour of the car when driving along the route;
- Contextual parameters describe the situation in the tourist region and are determined by 9–10 features. Traffic is estimated in the range , where score 0 represents situation when o traffic jams were occurred during the route and score 10 describes complete route obstruction. The weather situation is described from a categorized bucket with the following entries: “sunny”, “cloudy”, “windy”, “rainy”, “snowy”. The selected contextual parameters can directly affect the perception of a tourist trip, for example, in rainy weather, visiting open spaces will be difficult; in traffic jams, it can be difficult to visit the planned attraction on time, etc;
- The section of critical events () describes the number of dangerous events that happened to the driver during a tourist trip that can negatively affect the tourist. During the trip, the following situations are monitored: distraction (the driver does not look at the road), drowsiness event (the driver falls asleep), eating event (the driver eats while driving), mobile phone usage (the driver uses the phone while driving) and smoking (the driver smokes while driving);
- The tourist POI preferences are represented using parameters and show which types of attractions are more attractive to a particular tourist. When analyzing the data, the following types of attractions were taken into account: “theater”, “ship”, “arch”, “monument”, “place_of_worship”, “museum”, “memorial”, “park”, “ruins”, “castle”, “tomb”, “palace”, “bridge”, “attraction” (POI which are not included in a certain category).
4.2. Clustering
4.3. Time Series Prediction
5. Discussion
- The developed digital pattern of life concept contains all necessary for behaviour analysis concepts: tourist, region, POI, route with sensor data and behaviour analysis tools, etc. The proposed system can be used without reference to a specific geographic region. The ontological representation of the digital pattern of life contains all necessary for behaviour and tourist representation concepts.
- The proposed system can be used as a general solution for the tourist behaviour analysis. The presented ontology can be treated as upper-level ontology, which allows to add additional concepts to modify the approach to reflect the necessary changes in the subject area of the proposed approach if it needed. As example, the researcher can add the class ‘Gastronomy’ as subclass to ‘Place’ and defines the additional data properties, which represent additional tourist behaviour components.
- A large amount of different data-source can provide crucial for behaviour analysing data. The data lake allows to store data "as-is", which can simplify the the behaviour analysing system due to the fact that researchers can change the extracted data in a convenient form. The heterogeneous information (sensors data, textual data from POI reviews, photo/video, etc.) can be used in different behaviour analysis models.
- The digital pattern of life concept involves the accumulation of tourist data over time and provides a snapshot of the tourist states at a certain point in time with detailing at the level of the presented concepts on the ontological level. This approach allows researches to find behaviour pattern, which can be tracked on the specific time ranges.
- The ontological approach is suitable for describing contextual information of tourist and region. Researches can improve ANN behaviour analysis models accuracy by extracting contextual information from the data lake. Additional contextual information with conjunction with sensor-based data makes possible for researchers to extract additional hidden dependencies in the tourist behavior.
6. Conclusions
Author Contributions
Funding
Conflicts of Interest
Abbreviations
| POI | Point of interest |
| ANN | Artificial Neural Network |
| CNN | Convolutional Neural Network |
| LSTM | Long short-term memory neural networks |
| SOM | Self-organizing maps |
| UNWTO | United Nations World Tourism Organization |
References
- Kontogianni, A.; Alepis, E. Smart tourism: State of the art and literature review for the last six years. Array 2020, 6, 100020. [Google Scholar] [CrossRef]
- Wang, D.; Fesenmaier, D.R. Transforming the travel experience: The use of smartphones for travel. In Information and Communication Technologies in Tourism 2013; Springer: New York, NY, USA, 2013; pp. 58–69. [Google Scholar]
- Lee, P.; Hunter, W.; Chung, N. Smart Tourism City: Developments and Transformations. Sustainability 2020, 12, 3958. [Google Scholar] [CrossRef]
- Li, Y.; Hu, C.; Huang, C.; Duan, L. The concept of smart tourism in the context of tourism information services. Tour. Manag. 2017, 58, 293–300. [Google Scholar] [CrossRef]
- Pearce, P.L. Tourist behaviour: Themes and Conceptual Schemes; Channel View Publications: Bristol, UK, 2005. [Google Scholar]
- Jamal, S.; Habib, M.A. Smartphone and daily travel: How the use of smartphone applications affect travel decisions. Sustain. Cities Soc. 2020, 53, 101939. [Google Scholar] [CrossRef]
- De Mauro, A.; Greco, M.; Grimaldi, M. What is Big Data? A Consensual Definition and a Review of Key Research Topics. In Proceedings of the 4th International Conference on Integrated Information, Madrid, Spain, 5–8 September 2014. [Google Scholar] [CrossRef]
- Li, J.; Xu, L.; Tang, L.; Wang, S.; Li, L. Big data in tourism research: A literature review. Tour. Manag. 2018, 68, 301–323. [Google Scholar] [CrossRef]
- Li, X.; Law, R. Network analysis of big data research in tourism. Tour. Manag. Perspect. 2020, 33, 100608. [Google Scholar] [CrossRef]
- Vecchio, P.D.; Mele, G.; Ndou, V.; Secundo, G. Creating value from Social Big Data: Implications for Smart Tourism Destinations. Inf. Process. Manag. 2018, 54, 847–860. [Google Scholar] [CrossRef]
- Basheer, I.; Hajmeer, M. Artificial Neural Networks: Fundamentals, Computing, Design, and Application. J. Microbiol. Methods 2001, 43, 3–31. [Google Scholar] [CrossRef]
- Zhang, G.; Patuwo, B.E.; Hu, M.Y. Forecasting with artificial neural networks:: The state of the art. Int. J. Forecast. 1998, 14, 35–62. [Google Scholar] [CrossRef]
- Najafabadi, M.M.; Villanustre, F.; Khoshgoftaar, T.M.; Seliya, N.; Wald, R.; Muharemagic, E. Deep learning applications and challenges in big data analytics. J. Big Data 2015, 2, 1. [Google Scholar] [CrossRef]
- Kashevnik, A.; Mikhailov, S.; Papadakis, H.; Fragopoulou, P. Context-Driven Tour Planning Service: An Approach Based on Synthetic Coordinates Recommendation. In Proceedings of the 2019 24th Conference of Open Innovations Association (FRUCT), Moscow, Russia, 8–12 April 2019; pp. 140–147. [Google Scholar]
- Miah, S.J.; Vu, H.Q.; Gammack, J.; McGrath, M. A Big Data Analytics Method for Tourist Behaviour Analysis. Inf. Manag. 2017, 54, 771–785. [Google Scholar] [CrossRef]
- Padhi, S.S.; Pati, R.K. Quantifying potential tourist behavior in choice of destination using Google Trends. Tour. Manag. Perspect. 2017, 24, 34–47. [Google Scholar] [CrossRef]
- Silva, E.S.; Hassani, H.; Heravi, S.; Huang, X. Forecasting tourism demand with denoised neural networks. Ann. Tour. Res. 2019, 74, 134–154. [Google Scholar] [CrossRef]
- Hasnat, M.M.; Hasan, S. Identifying tourists and analyzing spatial patterns of their destinations from location-based social media data. Transp. Res. Part C Emerg. Technol. 2018, 96, 38–54. [Google Scholar] [CrossRef]
- Zhang, K.; Chen, Y.; Li, C. Discovering the tourists’ behaviors and perceptions in a tourism destination by analyzing photos’ visual content with a computer deep learning model: The case of Beijing. Tour. Manag. 2019, 75, 595–608. [Google Scholar] [CrossRef]
- Vu, H.Q.; Li, G.; Law, R. Discovering highly profitable travel patterns by high-utility pattern mining. Tour. Manag. 2020, 77, 104008. [Google Scholar] [CrossRef]
- Kanjanasupawan, J.; Chen, Y.; Thaipisutikul, T.; Shih, T.K.; Srivihok, A. Prediction of Tourist Behaviour: Tourist Visiting Places by Adapting Convolutional Long Short-Term Deep Learning. In Proceedings of the 2019 International Conference on System Science and Engineering (ICSSE), Dong Hoi, Vietnam, 20–21 July 2019; pp. 12–17. [Google Scholar]
- Yao, Y.; Cao, Y.; Ding, X.; Zhai, J.; Liu, J.; Luo, Y.; Ma, S.; Zou, K. A paired neural network model for tourist arrival forecasting. Expert Syst. Appl. 2018, 114, 588–614. [Google Scholar] [CrossRef]
- Taczanowska, K.; González, L.; García-Massó, X.; Zięba, A.; Brandenburg, C.; Muhar, A.; Pellicer Chenoll, M.; Toca-Herrera, J.L. Nature-based Tourism or Mass Tourism in Nature? Segmentation of Mountain Protected Area Visitors Using Self-Organizing Maps (SOM). Sustainability 2019, 11, 1314. [Google Scholar] [CrossRef]
- Phithakkitnukoon, S.; Horanont, T.; Witayangkurn, A.; Siri, R.; Sekimoto, Y.; Shibasaki, R. Understanding tourist behavior using large-scale mobile sensing approach: A case study of mobile phone users in Japan. Pervasive Mob. Comput. 2015, 18, 18–39. [Google Scholar] [CrossRef]
- Nilashi, M.; Bagherifard, K.; Rahmani, M.; Rafe, V. A recommender system for tourism industry using cluster ensemble and prediction machine learning techniques. Comput. Ind. Eng. 2017, 109, 357–368. [Google Scholar] [CrossRef]
- Liu, Y.Y.; Tseng, F.M.; Tseng, Y.H. Big Data analytics for forecasting tourism destination arrivals with the applied Vector Autoregression model. Technol. Forecast. Soc. Chang. 2018, 130, 123–134. [Google Scholar] [CrossRef]
- Li, Q.; Li, S.; Hu, J.; Zhang, S.; Hu, J. Tourism Review Sentiment Classification Using a Bidirectional Recurrent Neural Network with an Attention Mechanism and Topic-Enriched Word Vectors. Sustainability 2018, 10, 3313. [Google Scholar] [CrossRef]
- Prasetya, R.P.; Bachtiar, F.A. Indonesian food items labeling for tourism information using Convolution Neural Network. In Proceedings of the 2017 International Conference on Sustainable Information Engineering and Technology (SIET), Malang, Indonesia, 24–25 November 2017; pp. 327–331. [Google Scholar]
- Li, Y.; Cao, H. Prediction for Tourism Flow based on LSTM Neural Network. Procedia Comput. Sci. 2018, 129, 277–283. [Google Scholar] [CrossRef]
- Law, R.; Li, G.; Fong, D.K.C.; Han, X. Tourism demand forecasting: A deep learning approach. Ann. Tour. Res. 2019, 75, 410–423. [Google Scholar] [CrossRef]
- Wang, L.; Wang, Z.; Qu, H.; Liu, S. Optimal Forecast Combination Based on Neural Networks for Time Series Forecasting. Appl. Soft Comput. 2018, 66, 1–17. [Google Scholar] [CrossRef]
- Huang, X.; Li, M.; Zhang, J.; Zhang, L.; Zhang, H.; Yan, S. Tourists’ spatial-temporal behavior patterns in theme parks: A case study of Ocean Park Hong Kong. J. Destin. Mark. Manag. 2020, 15, 100411. [Google Scholar] [CrossRef]
- Bi, J.W.; Liu, Y.; Li, H. Daily tourism volume forecasting for tourist attractions. Ann. Tour. Res. 2020, 83, 102923. [Google Scholar] [CrossRef]
- Eremia, M.; Toma, L.; Sanduleac, M. The Smart City Concept in the 21st Century. Procedia Eng. 2017, 181, 12–19. [Google Scholar] [CrossRef]
- Mikhailov, S.; Kashevnik, A.; Smirnov, A. Tourist Behaviour Analysis Based on Digital Pattern of Life. In Proceedings of the 2020 7th International Conference on Control, Decision and Information Technologies (CoDIT), Parague, Czech Republic, 29 June–2 July 2020. In Press. [Google Scholar]
- Duda, R.O.; Hart, P.E.; Stork, D.G. Pattern Classification; John Wiley & Sons: Hoboken, NJ, USA, 2012. [Google Scholar]
- Jain, A.K.; Murty, M.N.; Flynn, P.J. Data clustering: A review. ACM Comput. Surv. (CSUR) 1999, 31, 264–323. [Google Scholar] [CrossRef]
- Connor, J.T.; Martin, R.D.; Atlas, L.E. Recurrent neural networks and robust time series prediction. IEEE Trans. Neural Netw. 1994, 5, 240–254. [Google Scholar] [CrossRef]
- Draper, N.R.; Smith, H. Applied Regression Analysis; John Wiley & Sons: Hoboken, NJ, USA, 1998; Volume 326. [Google Scholar]
- Kashevnik, A.; Lashkov, I.; Ponomarev, A.; Teslya, N.; Gurtov, A. Cloud-Based Driver Monitoring System Using a Smartphone. IEEE Sens. J. 2020, 20, 6701–6715. [Google Scholar] [CrossRef]
- Sola, J.; Sevilla, J. Importance of input data normalization for the application of neural networks to complex industrial problems. IEEE Trans. Nucl. Sci. 1997, 44, 1464–1468. [Google Scholar] [CrossRef]
- Ramachandran, P.; Zoph, B.; Le, Q.V. Searching for activation functions. arXiv preprint 2017, arXiv:1710.05941. [Google Scholar]
- Kohonen, T. The self-organizing map. Proc. IEEE 1990, 78, 1464–1480. [Google Scholar] [CrossRef]
- Hochreiter, S.; Schmidhuber, J. Long short-term memory. Neural Comput. 1997, 9, 1735–1780. [Google Scholar] [CrossRef]
- Zhang, S.; Zheng, D.; Hu, X.; Yang, M. Bidirectional long short-term memory networks for relation classification. In Proceedings of the 29th Pacific Asia Conference on Language, Information and Computation, Shanghai, China, 30 October–1 November 2015; pp. 73–78. [Google Scholar]
- Lika, B.; Kolomvatsos, K.; Hadjiefthymiades, S. Facing the cold start problem in recommender systems. Expert Syst. Appl. 2014, 41, 2065–2073. [Google Scholar] [CrossRef]





| Feature | |||
|---|---|---|---|
| distance (km) | 80 | 10 | 3 |
| duration (s) | 3010 | 685 | 400 |
| attractions count | 4 | 3 | 1 |
| average speed (km/h) | 95 | 60 | 27 |
| maximum speed (km/h) | 154 | 80 | 63 |
| average acceleration (m/s) | 6 | 3 | 1 |
| maximum acceleration (m/s) | 10 | 4 | 2.1 |
| driver distraction event count | 2 | 0 | 0 |
| driver drowsiness event count | 1 | 0 | 1 |
| driver eating event count | 0 | 1 | 0 |
| driver smoking event count | 0 | 0 | 0 |
| # | Input Feature | Unit Measurement | Description |
|---|---|---|---|
| 1 | distance | meters | Total amount of meters of a tourist trip |
| 2 | duration | seconds | Tourist trip total duration |
| 3 | attractions count | integer number | Total amount of visited by tourist attractions |
| 4 | attractions rating | float number | Total rating of all visited attractions, based on experts ratings |
| 5 | average speed | m/s | Average car speed during the tourist trip |
| 6 | maximum speed | m/s | Maximum amount of car speed during the trip |
| 7 | average acceleration | m/s | Average car acceleration during the tourist trip |
| 8 | maximum acceleration | m/s | Maximum car acceleration during the trip |
| 9 | road traffic | integer number | Traffic jams rating during the tourist trip |
| 10 | weather | string | String representation of weather situation during the tourist trip |
| critical events | number | Potentially dangerous events during the tourist trip | |
| attraction preferences | number | List of tourist attraction preferences |
| # | Input Feature | Unit Measurement | Description |
|---|---|---|---|
| 1 | distance | meters | Average tourist trip distance |
| 2 | duration | seconds | Average tourist trip duration |
| 3 | attractions count | integer number | Average amount of visited attractions by trip |
| 4 | attractions rating | float number | Total rating of all visited attractions, based on experts ratings |
| 5 | winding path | float number | Overall tortuosity, 0-straight line, 5-many turns |
| 6 | attraction attendance | integer number | Average attraction attendance |
| 7 | average speed | m/s | Average tourist speed during trips |
| 8 | tourist generated content | integer number | Average amount of user generated content (photo/videos) during the trip |
| 9 | budget spending | integer number | Average tourist spending while visiting the route in local currency for the region |
| attraction preferences | number | List of tourist attraction preferences |
© 2020 by the authors. Licensee MDPI, Basel, Switzerland. This article is an open access article distributed under the terms and conditions of the Creative Commons Attribution (CC BY) license (http://creativecommons.org/licenses/by/4.0/).
Share and Cite
Mikhailov, S.; Kashevnik, A. Tourist Behaviour Analysis Based on Digital Pattern of Life—An Approach and Case Study. Future Internet 2020, 12, 165. https://doi.org/10.3390/fi12100165
Mikhailov S, Kashevnik A. Tourist Behaviour Analysis Based on Digital Pattern of Life—An Approach and Case Study. Future Internet. 2020; 12(10):165. https://doi.org/10.3390/fi12100165
Chicago/Turabian StyleMikhailov, Sergei, and Alexey Kashevnik. 2020. "Tourist Behaviour Analysis Based on Digital Pattern of Life—An Approach and Case Study" Future Internet 12, no. 10: 165. https://doi.org/10.3390/fi12100165
APA StyleMikhailov, S., & Kashevnik, A. (2020). Tourist Behaviour Analysis Based on Digital Pattern of Life—An Approach and Case Study. Future Internet, 12(10), 165. https://doi.org/10.3390/fi12100165

