A Hierarchical Microglial-Targeting Nanoplatform for the Therapy of Parkinson’s Disease by Modulating Mitochondrial Dysfunction
Abstract
1. Introduction
2. Materials and Methods
2.1. Chemical Reagents
2.2. Cell Culture
2.3. Preparation of Nanoparticle WED-NPs
2.4. RBCm Derivation
2.5. Preparation of WED@RBC-B6&RAP12-NPs
2.6. Characterization of the Nanosystems
2.7. Cell Viability Assay
2.8. Phagocytosis Assay
2.9. Cellular Uptake
2.10. Cell Co-Culture BBB Model
2.11. Animals
2.12. In Vivo Targeted Imaging Effects
2.13. UPLC-MS/MS Analysis of WED in the Brain
2.14. Behavioral Testing
2.15. ELISA
2.16. Hematoxylin-Eosin Staining
2.17. Immunohistochemical Staining
2.18. Immunohistofluorescence Staining
2.19. Immunofluorescence Co-Localization
2.20. Western Blotting
2.21. Mitochondrial Electron Microscope
2.22. Statistical Analysis
3. Results
3.1. Characterization of Nanocarriers
3.2. Long Cycle Characterization of RBCm
3.3. Safety Evaluation
3.3.1. Cytotoxicity
3.3.2. Pathological Safety Assessment
3.4. Targeted Capability Verification
3.4.1. Cellular Uptake
3.4.2. BBB Transport
3.4.3. In Vivo Validation of Targeted Microglia
3.5. Behavioral Assessment
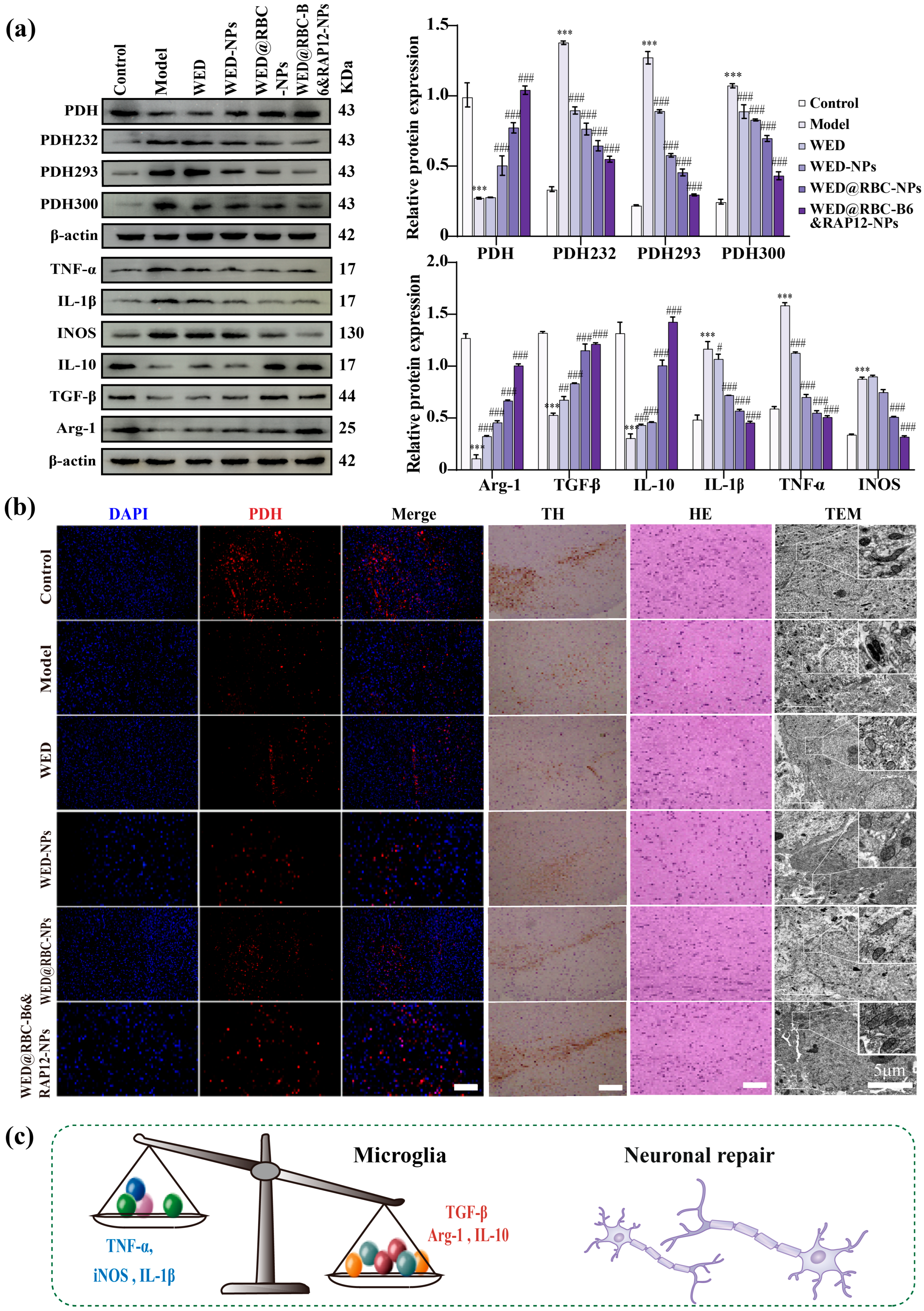
3.6. Reversing Neuroinflammation
3.7. PD Treatment Effectiveness Assessment
4. Discussion
Author Contributions
Funding
Institutional Review Board Statement
Informed Consent Statement
Data Availability Statement
Acknowledgments
Conflicts of Interest
Abbreviations
| PD | Parkinson’s Disease |
| WED | Wedelolactone |
| RBCm | red blood membrane |
| PDH | pyruvate dehydrogenase |
| TfR | transferrin receptor |
| LRP1 | lipoprotein receptor-related protein-1 |
| PLGA | poly (lactic-co-glycolic acid) |
Appendix A
| Chemical Reagents | Company | Catalog No |
|---|---|---|
| DSPE-PEG2000-Mal | Shanghai Yuanye Bio-Technology Co., Ltd. | 474922-22-0 |
| B6 | China Peptide Co., Ltd., Hangzhou, Zhejiang, China | CGHKAKGPRK |
| RAP12 | China Peptide Co., Ltd., Hangzhou, Zhejiang, China | EAKIEKHNHYQK |
| BCA Protein Concentration Assay Kit (Enhanced) | Beyotime Biotechnology (Shanghai, China) | P0009 |
| RIPA Lysis Solution (strong) | Beyotime Biotechnology (Shanghai, China) | P0013B |
| Tanon™ Femto-sig ECL Chemiluminescent Substrate | Shanghai Tanon Science & Technology Co., Ltd., Shanghai, China | 180-506 |
| Frozen Section Embedding Agent (OCT, Clear) | Beyotime Biotechnology (Shanghai, China) | C0171A |
| HRP-conjugated goat anti-rabbit IgG (H+L) (affinity purified) | Beyotime Biotechnology (Shanghai, China) | A0216 |
| Anti-β-actin antibody | Beyotime Biotechnology (Shanghai, China) | AF2815 |
| Anti-IL-10 antibody | Biosynthesis Biotechnology Co., Ltd. (Beijing, China) | bs-0698R |
| Anti-TNF-α antibody | Biosynthesis Biotechnology Co., Ltd. (Beijing, China) | bs-10802R |
| Anti-IL-1β antibody | Biosynthesis Biotechnology Co., Ltd. (Beijing, China) | bs-0812R |
| Anti-iNOS antibody | Biosynthesis Biotechnology Co., Ltd. (Beijing, China) | bs-0162R |
| Anti-TGF-β antibody | Biosynthesis Biotechnology Co., Ltd. (Beijing, China) | bs-20413R |
| Anti-Arg-1 antibody | Biosynthesis Biotechnology Co., Ltd. (Beijing, China) | bs-100491P |
| Anti-TH antibody | Cell Signaling Technology (CST, Shanghai, China) | 58844 |
| Anti-IBA1 antibody | Cell Signaling Technology (CST, Shanghai, China) | 17198 |
| Anti-PDH antibody | Cell Signaling Technology (CST, Shanghai, China) | 3820 |
| Anti-PDH (Ser293) antibody | Cell Signaling Technology (CST, Shanghai, China) | 37115 |
| Anti-PDH (Ser232) antibody | Cell Signaling Technology (CST, Shanghai, China) | 15289 |
| Anti-PDH (Ser300) antibody | Proteintech Group, Inc. (Wuhan, China) | 29583-1-AP |
| Formulation | Particle Diameters (nm) | Zeta Potential (mV) | EE% | DL% |
|---|---|---|---|---|
| WED-NPs | 185.93 ± 5.70 | −6.00 ± 0.87 | 85.09 ± 0.39 | 25.97 ± 0.32 |
| WED@RBC-NPs | 192.18 ± 7.30 | −7.83 ± 1.31 | 84.33 ± 0.60 | 24.25 ± 0.18 |
| WED@RBC-B6&RAP12-NPs | 215.23 ± 6.87 | −9.87 ± 0.87 | 84.11 ± 0.26 | 23.12 ± 0.35 |







References
- Lau, K.; Kotzur, R.; Richter, F. Blood-brain barrier alterations and their impact on Parkinson’s disease pathogenesis and therapy. Transl. Neurodegener. 2024, 13, 37. [Google Scholar] [CrossRef]
- Latif, S.; Jahangeer, M.; Maknoon Razia, D.; Ashiq, M.; Ghaffar, A.; Akram, M.; El Allam, A.; Bouyahya, A.; Garipova, L.; Ali Shariati, M.; et al. Dopamine in Parkinson’s disease. Clin. Chim. Acta 2021, 522, 114–126. [Google Scholar] [CrossRef] [PubMed]
- Jiang, C.; Hopfner, F.; Katsikoudi, A.; Hein, R.; Catli, C.; Evetts, S.; Huang, Y.; Wang, H.; Ryder, J.W.; Kuhlenbaeumer, G.; et al. Serum neuronal exosomes predict and differentiate Parkinson’s disease from atypical parkinsonism. J. Neurol. Neurosurg. Psychiatry 2020, 91, 720–729. [Google Scholar] [CrossRef] [PubMed]
- Ma, Z.L.; Wang, Z.L.; Zhang, F.Y.; Liu, H.X.; Mao, L.H.; Yuan, L. Biomarkers of Parkinson’s Disease: From Basic Research to Clinical Practice. Aging Dis. 2024, 15, 1813–1830. [Google Scholar] [CrossRef] [PubMed]
- Agrawal, M.; Ajazuddin; Tripathi, D.K.; Saraf, S.; Saraf, S.; Antimisiaris, S.G.; Mourtas, S.; Hammarlund-Udenaes, M.; Alexander, A. Recent advancements in liposomes targeting strategies to cross blood-brain barrier (BBB) for the treatment of Alzheimer’s disease. J. Control. Release 2017, 260, 61–77. [Google Scholar] [CrossRef]
- Blesa, J.; Pineda-Pardo, J.A.; Inoue, K.I.; Gasca-Salas, C.; Balzano, T.; Del Rey, N.L.; Reinares-Sebastián, A.; Esteban-García, N.; Rodríguez-Rojas, R.; Márquez, R.; et al. BBB opening with focused ultrasound in nonhuman primates and Parkinson’s disease patients: Targeted AAV vector delivery and PET imaging. Sci. Adv. 2023, 9, eadf4888. [Google Scholar] [CrossRef]
- Saraiva, C.; Praça, C.; Ferreira, R.; Santos, T.; Ferreira, L.; Bernardino, L. Nanoparticle-mediated brain drug delivery: Overcoming blood-brain barrier to treat neurodegenerative diseases. J. Control. Release 2016, 235, 34–47. [Google Scholar] [CrossRef]
- Xie, J.; Shen, Z.; Anraku, Y.; Kataoka, K.; Chen, X. Nanomaterial-based blood-brain-barrier (BBB) crossing strategies. Biomaterials 2019, 224, 119491. [Google Scholar] [CrossRef]
- Wang, S.; Wang, Y.; Jin, K.; Zhang, B.; Peng, S.; Nayak, A.K.; Pang, Z. Recent advances in erythrocyte membrane-camouflaged nanoparticles for the delivery of anti-cancer therapeutics. Expert Opin. Drug Deliv. 2022, 19, 965–984. [Google Scholar] [CrossRef]
- Gu, J.; Yan, C.; Yin, S.; Wu, H.; Liu, C.; Xue, A.; Lei, X.; Zhang, N.; Geng, F. Erythrocyte membrane-coated nanocarriers modified by TGN for Alzheimer’s disease. J. Control. Release 2024, 366, 448–459. [Google Scholar] [CrossRef]
- Marshall, S.K.; Angsantikul, P.; Pang, Z.; Nasongkla, N.; Hussen, R.S.D.; Thamphiwatana, S.D. Biomimetic Targeted Theranostic Nanoparticles for Breast Cancer Treatment. Molecules 2022, 27, 6473. [Google Scholar] [CrossRef] [PubMed]
- Liu, Z.; Gao, X.; Kang, T.; Jiang, M.; Miao, D.; Gu, G.; Hu, Q.; Song, Q.; Yao, L.; Tu, Y.; et al. B6 peptide-modified PEG-PLA nanoparticles for enhanced brain delivery of neuroprotective peptide. Bioconjugate Chem. 2013, 24, 997–1007. [Google Scholar] [CrossRef]
- Zhang, Q.Y.; Yu, Q.L.; Luan, W.J.; Li, T.F.; Xiao, Y.N.; Zhang, L.; Li, Y.; Rong, R.; Ren, C.G. LWJ-M30, a conjugate of DM1 and B6, for the targeted therapy of colorectal cancer with improved therapeutic effects. RSC Adv. 2023, 13, 10840–10846. [Google Scholar] [CrossRef]
- Fan, S.; Zheng, Y.; Liu, X.; Fang, W.; Chen, X.; Liao, W.; Jing, X.; Lei, M.; Tao, E.; Ma, Q.; et al. Curcumin-loaded PLGA-PEG nanoparticles conjugated with B6 peptide for potential use in Alzheimer’s disease. Drug Deliv. 2018, 25, 1091–1102. [Google Scholar] [CrossRef] [PubMed]
- Yin, T.; Yang, L.; Liu, Y.; Zhou, X.; Sun, J.; Liu, J. Sialic acid (SA)-modified selenium nanoparticles coated with a high blood-brain barrier permeability peptide-B6 peptide for potential use in Alzheimer’s disease. Acta Biomater. 2015, 25, 172–183. [Google Scholar] [CrossRef]
- Sun, X.; Ruan, H.; Liu, Q.; Cao, S.; Jing, Q.; Xu, Y.; Xiong, L.; Cui, W.; Li, C. Targeted regulation of neuroinflammation via nanobiosignaler for repairing the central nerve system injuries. Nano Res. 2023, 16, 2938–2948. [Google Scholar] [CrossRef]
- Biswas, K. Microglia mediated neuroinflammation in neurodegenerative diseases: A review on the cell signaling pathways involved in microglial activation. J. Neuroimmunol. 2023, 383, 578180. [Google Scholar] [CrossRef]
- Wang, C.; Zong, S.; Cui, X.; Wang, X.; Wu, S.; Wang, L.; Liu, Y.; Lu, Z. The effects of microglia-associated neuroinflammation on Alzheimer’s disease. Front. Immunol. 2023, 14, 1117172. [Google Scholar] [CrossRef]
- Voet, S.; Srinivasan, S.; Lamkanfi, M.; van Loo, G. Inflammasomes in neuroinflammatory and neurodegenerative diseases. EMBO Mol. Med. 2019, 11, EMMM201810248. [Google Scholar] [CrossRef]
- Tang, Y.; Le, W. Differential Roles of M1 and M2 Microglia in Neurodegenerative Diseases. Mol. Neurobiol. 2016, 53, 1181–1194. [Google Scholar] [CrossRef] [PubMed]
- Battaglini, M.; Marino, A.; Montorsi, M.; Carmignani, A.; Ceccarelli, M.C.; Ciofani, G. Nanomaterials as Microglia Modulators in the Treatment of Central Nervous System Disorders. Adv. Healthc. Mater. 2024, 13, e2304180. [Google Scholar] [CrossRef]
- Wu, H.; Zheng, J.; Xu, S.; Fang, Y.; Wu, Y.; Zeng, J.; Shao, A.; Shi, L.; Lu, J.; Mei, S.; et al. Mer regulates microglial/macrophage M1/M2 polarization and alleviates neuroinflammation following traumatic brain injury. J. Neuroinflammation 2021, 18, 2. [Google Scholar] [CrossRef]
- Zhong, X.; Gong, S.; Meng, L.; Yao, W.; Du, K.; Jiao, L.; Ma, G.; Liang, J.; Wei, B.; Jin, X.; et al. Cordycepin Modulates Microglial M2 Polarization Coupled with Mitochondrial Metabolic Reprogramming by Targeting HKII and PDK2. Adv. Sci. 2024, 11, e2304687. [Google Scholar] [CrossRef]
- Sheng, N.; Zhang, Z.; Zheng, H.; Ma, C.; Li, M.; Wang, Z.; Wang, L.; Jiang, J.; Zhang, J. Scutellarin Rescued Mitochondrial Damage through Ameliorating Mitochondrial Glucose Oxidation via the Pdk-Pdc Axis. Adv. Sci. 2023, 10, e2303584. [Google Scholar] [CrossRef]
- Sharma, S.; Trivedi, S.; Pandey, T.; Ranjan, S.; Trivedi, M.; Pandey, R. Wedelolactone Mitigates Parkinsonism Via Alleviating Oxidative Stress and Mitochondrial Dysfunction Through NRF2/SKN-1. Mol. Neurobiol. 2021, 58, 65–77. [Google Scholar] [CrossRef]
- Xue, A.; Zhao, D.; Xu, H.; Lei, X.; Li, D.; Ren, Y.; Zhou, Q.; Qiu, Q.; Cai, L.; Zhang, Y.; et al. Erzhi pill promotes norepinephrine synthesis in locus coeruleus through ERβ-TFAP2A-TH plays a neuroprotective role. J. Ethnopharmacol. 2025, 350, 120015. [Google Scholar] [CrossRef] [PubMed]
- Cai, H.; Wu, Y.; Zhang, X. A comprehensive review on wedelolactone: Natural sources, total synthesis, and pharmacological activities. Chin. J. Nat. Med. 2025, 23, 169–181. [Google Scholar] [CrossRef] [PubMed]
- Chen, P.; Zhu, Z.; Geng, H.; Cui, X.; Han, Y.; Wang, L.; Zhang, Y.; Lu, H.; Wang, X.; Zhang, Y.; et al. Integrated spatial metabolomics and transcriptomics decipher the hepatoprotection mechanisms of wedelolactone and demethylwedelolactone on non-alcoholic fatty liver disease. J. Pharm. Anal. 2024, 14, 100910. [Google Scholar] [CrossRef] [PubMed]
- Jackson-Lewis, V.; Przedborski, S. Protocol for the MPTP mouse model of Parkinson’s disease. Nat. Protoc. 2007, 2, 141–151. [Google Scholar] [CrossRef]
- Song, Q.; Peng, S.; Zhu, X. Baicalein protects against MPP+/MPTP-induced neurotoxicity by ameliorating oxidative stress in SH-SY5Y cells and mouse model of Parkinson’s disease. Neurotoxicology 2021, 87, 188–194. [Google Scholar] [CrossRef]
- Lin, Z.H.; Liu, Y.; Xue, N.J.; Zheng, R.; Yan, Y.Q.; Wang, Z.X.; Li, Y.L.; Ying, C.Z.; Song, Z.; Tian, J.; et al. Quercetin Protects against MPP+/MPTP-Induced Dopaminergic Neuron Death in Parkinson’s Disease by Inhibiting Ferroptosis. Oxidative Med. Cell. Longev. 2022, 2022, 7769355. [Google Scholar] [CrossRef] [PubMed]





Disclaimer/Publisher’s Note: The statements, opinions and data contained in all publications are solely those of the individual author(s) and contributor(s) and not of MDPI and/or the editor(s). MDPI and/or the editor(s) disclaim responsibility for any injury to people or property resulting from any ideas, methods, instructions or products referred to in the content. |
© 2026 by the authors. Licensee MDPI, Basel, Switzerland. This article is an open access article distributed under the terms and conditions of the Creative Commons Attribution (CC BY) license.
Share and Cite
Xing, Y.; Liu, S.; Na, Y.; Wu, H.; Liu, C.; Zhang, B.; Wang, Z.; Wu, X.; Zhang, N.; Geng, F. A Hierarchical Microglial-Targeting Nanoplatform for the Therapy of Parkinson’s Disease by Modulating Mitochondrial Dysfunction. Pharmaceutics 2026, 18, 271. https://doi.org/10.3390/pharmaceutics18020271
Xing Y, Liu S, Na Y, Wu H, Liu C, Zhang B, Wang Z, Wu X, Zhang N, Geng F. A Hierarchical Microglial-Targeting Nanoplatform for the Therapy of Parkinson’s Disease by Modulating Mitochondrial Dysfunction. Pharmaceutics. 2026; 18(2):271. https://doi.org/10.3390/pharmaceutics18020271
Chicago/Turabian StyleXing, Yue, Shumeng Liu, Yue Na, Hao Wu, Chi Liu, Bohan Zhang, Zhigang Wang, Xiuhong Wu, Ning Zhang, and Fang Geng. 2026. "A Hierarchical Microglial-Targeting Nanoplatform for the Therapy of Parkinson’s Disease by Modulating Mitochondrial Dysfunction" Pharmaceutics 18, no. 2: 271. https://doi.org/10.3390/pharmaceutics18020271
APA StyleXing, Y., Liu, S., Na, Y., Wu, H., Liu, C., Zhang, B., Wang, Z., Wu, X., Zhang, N., & Geng, F. (2026). A Hierarchical Microglial-Targeting Nanoplatform for the Therapy of Parkinson’s Disease by Modulating Mitochondrial Dysfunction. Pharmaceutics, 18(2), 271. https://doi.org/10.3390/pharmaceutics18020271

