Colchicine Suppresses Adipogenic Differentiation of Mesenchymal Stem Cells: Implications for Bone Adiposity Control
Abstract
1. Introduction
2. Materials and Methods
2.1. Reagents
2.2. Cell Culture and Differentiation
2.3. Cell Viability
2.4. Cell Staining
2.5. STMN1 Silencing
2.6. RNA Extraction and Quantitative Real-Time PCR
2.7. Qualitative and Quantitative Proteomic Analysis
2.8. Statistical Analysis
3. Results
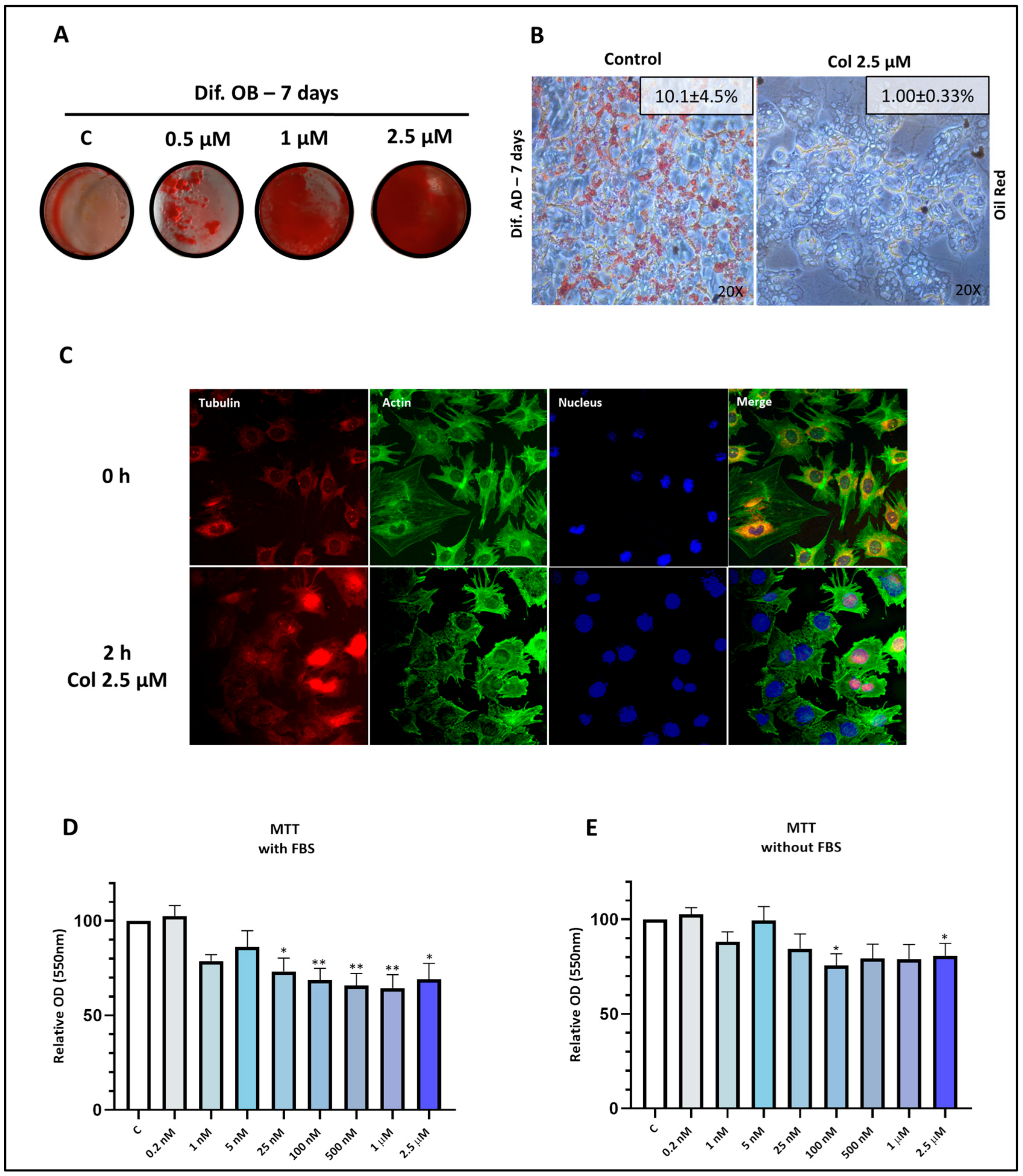
3.1. Colchicine Alters the Osteoblast-Adipocyte Balance
3.2. Colchicine Alters the Cytoskeleton Structure
3.3. Therapeutic Concentrations of Colchicine Are Cytostatic but Not Cytotoxic
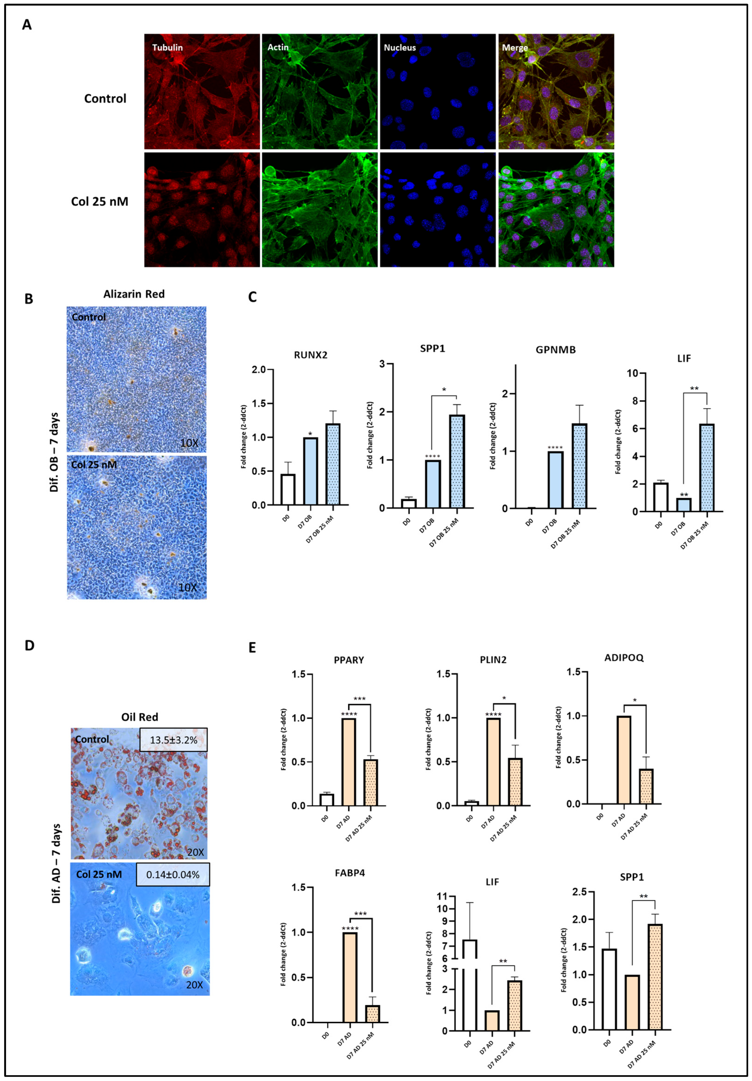
3.4. A Therapeutic Concentration of Colchicine Increases the Expression of Osteogenic Markers and Inhibits Adipogenesis
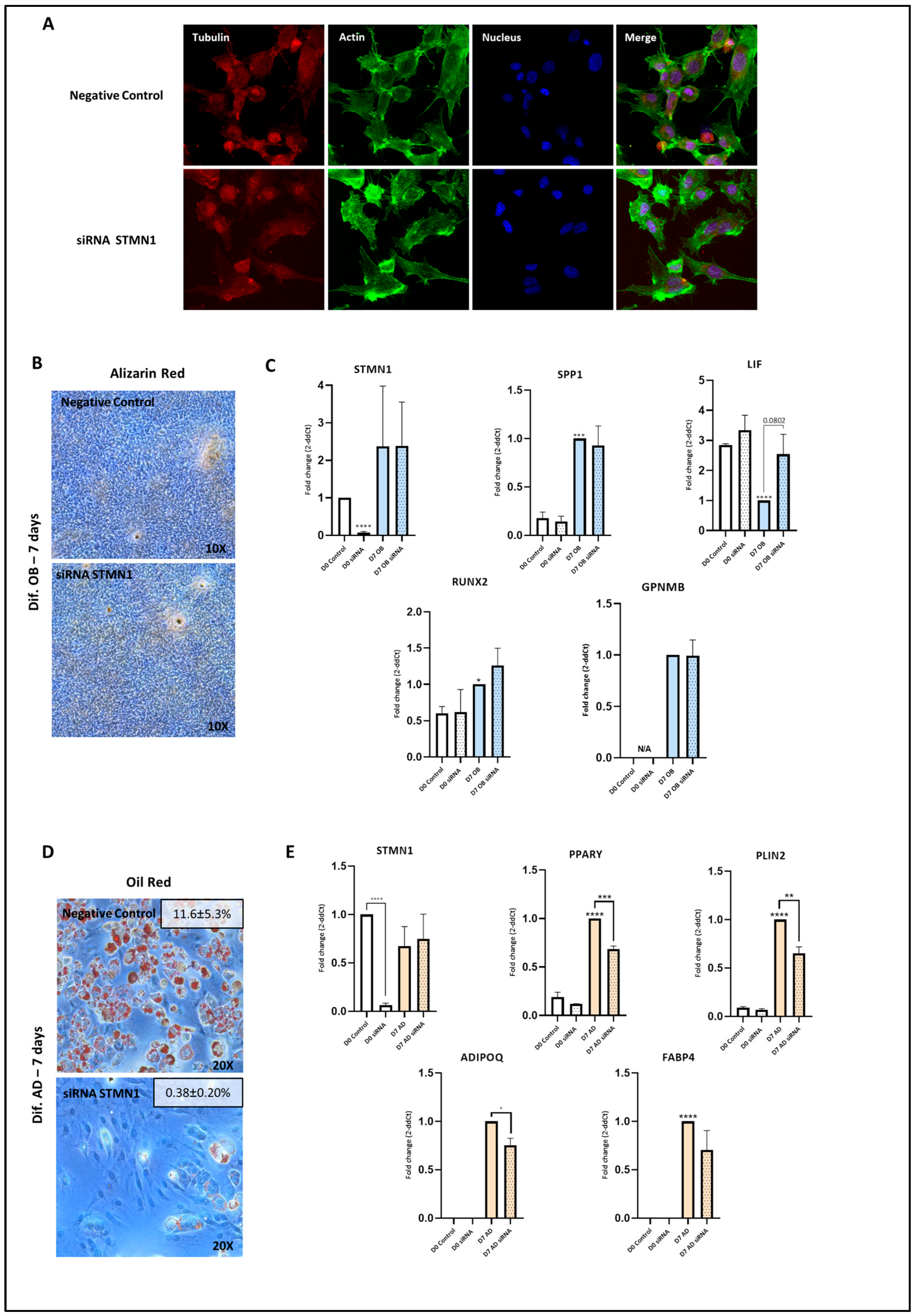
3.5. STMN1 Silencing Does Not Modulate Osteoblastogenesis but Inhibits Adipogenesis
3.6. Transient Stimulation with Colchicine Exhibits Potent Anti-Adipogenic Effects
3.7. Colchicine Alters the Expression of Proteins Associated with Microtubule Stability, Adipogenic Differentiation, and Autophagy
4. Discussion
5. Conclusions
Supplementary Materials
Author Contributions
Funding
Institutional Review Board Statement
Informed Consent Statement
Data Availability Statement
Conflicts of Interest
Abbreviations
| BMP-2 | Bone morphogenetic protein 2 |
| DMEM-HG | Dulbecco’s Modified Eagle’s Medium High Glucose |
| DMEM F12 | Dulbecco’s Modified Eagle’s Medium supplemented with Ham’s F-12 |
| FBS | Foetal Bovine Serum |
| IGF-1 | Insulin-like growth factor-1 |
| IBMX | 3-Isobutyl-1-methylxanthine |
| MTT | 3-[4,5-Dimethylthiazol-2-yl]-2,5-Diphenyltetrazolium Bromide |
| OB | Osteoblastogenic |
| AD | Adipogenic |
| ADm | Adipogenic maintenance medium |
| PCR | Polymerase chain reaction |
| RT-qPCR | Real-time quantitative polymerase chain reaction |
| RNA | Ribonucleic acid |
| STMN1 | Stathmin 1 |
| SSP1 | Osteopontin |
| RUNX2 | Runt-related transcription factor 2 |
| GPNMB | Glycoprotein non-metastatic melanoma B |
| LIF | Leukaemia inhibitory factor |
| PPARγ | Peroxisome proliferator-activated receptor gamma |
| PLIN2 | Perilipin 2 |
| ADIPOQ | Adiponectin |
| FABP4 | Fatty acid-binding protein 4 |
| SWATH-MS | Sequential Window Acquisition of All Theoretical Mass Spectra |
| DDA | Data-dependent acquisition |
| HPRT | Hypoxanthine phosphoribosyltransferase 1 |
| SPTB1 | Spectrin beta 1 |
| PA2G4 | Proliferation-associated protein 2G4 |
| TCPZ | T-complex protein 1 subunit zeta |
| FLNC | Filamin-C |
| MYH9 | Myosin-9 |
| APMAP | Adipocyte plasma membrane-associated protein |
| ITA6 | Integrin alpha-6 |
| ACLY | ATP-citrate lyase |
| HACD2 | (3R)-3-hydroxyacyl-CoA dehydratase 2 |
| MAOX | NADP-dependent malic enzyme |
| EFTU | Elongation factor Tu |
| S100-A4 | Protein S100-A4 |
| TMCO1 | Calcium load-activated calcium channel |
| FRIH | Ferritin heavy chain |
| CLH1 | Clathrin heavy chain |
References
- Singh, J.A.; Gaffo, A. Gout Epidemiology and Comorbidities. Semin. Arthritis Rheum. 2020, 50, S11–S16. [Google Scholar] [CrossRef] [PubMed]
- Son, C.N.; Cai, K.; Stewart, S.; Ferrier, J.; Billington, K.; Tsai, Y.J.J.; Bardin, T.; Horne, A.; Stamp, L.K.; Doyle, A.; et al. Development of a Radiographic Scoring System for New Bone Formation in Gout. Arthritis Res. Ther. 2021, 23, 296. [Google Scholar] [CrossRef]
- Zhou, L.; Gee, S.M.; Hansen, J.A.; Posner, M.A. Heterotopic Ossification After Arthroscopic Procedures: A Scoping Review of the Literature. Orthop. J. Sport. Med. 2022, 10, 23259671211060040. [Google Scholar] [CrossRef]
- Duck, H.J.; Mylod, A.G. Heterotopic Bone in Hip Arthroplasties. Cemented Versus Noncemented. Clin. Orthop. Relat. Res. 1992, 282, 145–153. [Google Scholar] [CrossRef]
- Lin, K.M.; Lu, C.L.; Hung, K.C.; Wu, P.C.; Pan, C.F.; Wu, C.J.; Syu, R.S.; Chen, J.S.; Hsiao, P.J.; Lu, K.C. The Paradoxical Role of Uric Acid in Osteoporosis. Nutrients 2019, 11, 2111. [Google Scholar] [CrossRef]
- Choi, M.J.; Mukherjee, S.; Yun, J.W. Colchicine Stimulates Browning via Antagonism of GABA Receptor B and Agonism of Β3-Adrenergic Receptor in 3T3-L1 White Adipocytes. Mol. Cell. Endocrinol. 2022, 552, 111677. [Google Scholar] [CrossRef] [PubMed]
- Sheibani, M.; Zamani, N.; Gerami, A.H.; Akhondi, H.; Hassanian-Moghaddam, H. Clinical, Laboratory, and Electrocardiographic Findings in Colchicine Toxicity: 10 Years of Experience. Front. Med. 2022, 9, 872528. [Google Scholar] [CrossRef]
- Saidova, A.A.; Vorobjev, I.A. Lineage Commitment, Signaling Pathways, and the Cytoskeleton Systems in Mesenchymal Stem Cells. Tissue Eng. Part. B Rev. 2020, 26, 13–25. [Google Scholar] [CrossRef]
- Schlesinger, N.; Firestein, B.L.; Brunetti, L. Colchicine in COVID-19: An Old Drug, New Use. Curr. Pharmacol. Rep. 2020, 6, 137–145. [Google Scholar] [CrossRef]
- Bhattacharya, S.; Das, A.; Datta, S.; Ganguli, A.; Chakrabarti, G. Colchicine Induces Autophagy and Senescence in Lung Cancer Cells at Clinically Admissible Concentration: Potential Use of Colchicine in Combination with Autophagy Inhibitor in Cancer Therapy. Tumor Biol. 2016, 37, 10653–10664. [Google Scholar] [CrossRef] [PubMed]
- Xiao, Y.; Ma, C.; Yi, J.; Wu, S.; Luo, G.; Xu, X.; Lin, P.H.; Sun, J.; Zhou, J. Suppressed Autophagy Flux in Skeletal Muscle of an Amyotrophic Lateral Sclerosis Mouse Model during Disease Progression. Physiol. Rep. 2015, 3, e12271. [Google Scholar] [CrossRef]
- Civiletto, G.; Dogan, S.A.; Cerutti, R.; Fagiolari, G.; Moggio, M.; Lamperti, C.; Benincá, C.; Viscomi, C.; Zeviani, M. Rapamycin Rescues Mitochondrial Myopathy via Coordinated Activation of Autophagy and Lysosomal Biogenesis. EMBO Mol. Med. 2018, 10, e8799. [Google Scholar] [CrossRef]
- Zhao, M.; Ko, S.-Y.; Liu, J.-H.; Chen, D.; Zhang, J.; Wang, B.; Harris, S.E.; Oyajobi, B.O.; Mundy, G.R. Inhibition of Microtubule Assembly in Osteoblasts Stimulates Bone Morphogenetic Protein 2 Expression and Bone Formation through Transcription Factor Gli2. Mol. Cell. Biol. 2009, 29, 1291–1305. [Google Scholar] [CrossRef] [PubMed]
- Wlodarski, K.H.; Wlodarski, P.K. Does Colchicine Really Induce Bone Formation in the Rodent Bone Marrow? Calcif. Tissue Int. 1997, 61, 165–167. [Google Scholar] [CrossRef]
- Arai, N.; Ohya, K.; Kasugai, S.; Shimokawa, H.; Ohida, S.; Ogura, H.; Amagasa, T. Expression of Bone Sialoprotein MRNA during Bone Formation and Resorption Induced by Colchicine in Rat Tibial Bone Marrow Cavity. J. Bone Miner. Res. 1995, 10, 1209–1217. [Google Scholar] [CrossRef] [PubMed]
- Tworek, K.; Solak, K.; Janeczek, A.; Niedzwiedzki, T.; Tabarowski, Z.; Dabrowski, Z.; Schoutens, A.; Tworek, S. Ectopic Bone Formation after Treatment with Colchicine. Folia Biol. 2010, 58, 125–133. [Google Scholar] [CrossRef] [PubMed]
- Wlodarski, K.H.; Wlodarski, P. Colchicine-Induced Osteogenesis: Demonstration versus Proof. Calcif. Tissue Int. 2001, 69, 58–59. [Google Scholar] [CrossRef]
- Zhang, X.; Ning, T.; Wang, H.; Xu, S.; Yu, H.; Luo, X.; Hao, C.; Wu, B.; Ma, D. Stathmin Regulates the Proliferation and Odontoblastic/Osteogenic Differentiation of Human Dental Pulp Stem Cells Through Wnt/β-Catenin Signaling Pathway. J. Proteom. 2019, 202, 103364. [Google Scholar] [CrossRef]
- Takada, I.; Kouzmenko, A.P.; Kato, S. Molecular Switching of Osteoblastogenesis versus Adipogenesis: Implications for Targeted Therapies. Expert. Opin. Ther. Targets 2009, 13, 593–603. [Google Scholar] [CrossRef]
- Ali, D.; Tencerova, M.; Figeac, F.; Kassem, M.; Jafari, A. The Pathophysiology of Osteoporosis in Obesity and Type 2 Diabetes in Aging Women and Men: The Mechanisms and Roles of Increased Bone Marrow Adiposity. Front. Endocrinol. 2022, 13, 981487. [Google Scholar] [CrossRef]
- Satiş, H.; Armağan, B.; Bodakçi, E.; Ataş, N.; Sari, A.; Yaşar Bilge, N.Ş.; Yapar, D.; Bilici Salman, R.; Yardimci, G.K.; Babaoğlu, H.; et al. Colchicine Intolerance in Fmf Patients and Primary Obstacles for Optimal Dosing. Turk. J. Med. Sci. 2020, 50, 1337–1343. [Google Scholar] [CrossRef] [PubMed]
- Villalvilla, A.; da Silva, J.A.; Largo, R.; Gualillo, O.; Vieira, P.C.; Herrero-Beaumont, G.; Gómez, R. 6-Shogaol Inhibits Chondrocytes’ Innate Immune Responses and Cathepsin-K Activity. Mol. Nutr. Food Res. 2014, 58, 256–266. [Google Scholar] [CrossRef] [PubMed]
- Alonso-Pérez, A.; Guillán-Fresco, M.; Franco-Trepat, E.; Jorge-Mora, A.; López-Fagúndez, M.; Pazos-Pérez, A.; Crespo-Golmar, A.; Caeiro-Rey, J.R.; Gómez, R. Improved Protocol to Study Osteoblast and Adipocyte Differentiation Balance. Biomedicines 2023, 11, 31. [Google Scholar] [CrossRef]
- del Pilar Chantada-Vázquez, M.; Castro López, A.; García Vence, M.; Vázquez-Estévez, S.; Acea-Nebril, B.; Calatayud, D.G.; Jardiel, T.; Bravo, S.B.; Núñez, C. Proteomic Investigation on Bio-Corona of Au, Ag and Fe Nanoparticles for the Discovery of Triple Negative Breast Cancer Serum Protein Biomarkers. J. Proteom. 2020, 212, 103581. [Google Scholar] [CrossRef]
- Dalbeth, N.; Milligan, A.; Doyle, A.J.; Clark, B.; McQueen, F.M. Characterization of New Bone Formation in Gout: A Quantitative Site-by-Site Analysis Using Plain Radiography and Computed Tomography. Arthritis Res. Ther. 2012, 14, 2–9. [Google Scholar] [CrossRef]
- Kim, S.K.; Cho, S.M.; Kim, H.; Seok, H.; Kim, S.O.; Kwon, T.K.; Chang, J.S. The Colchicine Derivative CT20126 Shows a Novel Microtubule-Modulating Activity with Apoptosis. Exp. Mol. Med. 2013, 45, e19. [Google Scholar] [CrossRef] [PubMed]
- Pathak, S.; Gupta, R.; Parkar, H.; Joshi, N.; Nagotu, S.; Kale, A. The Role of Colchicine on Actin Polymerization Dynamics: As a Potent Anti-Angiogenic Factor. J. Biomol. Struct. Dyn. 2022, 40, 11729–11743. [Google Scholar] [CrossRef]
- Caselli, G.; Fiorentino, S.; Riminucci, M.; Corsi, A.; Bianco, P. Does Colchicine Really Induce Bone Formation in the Rodent Bone Marrow? Yes, It Does. Calcif. Tissue Int. 1999, 65, 414–415. [Google Scholar] [CrossRef]
- Liu, H.; Zhang, R.; Ko, S.Y.; Oyajobi, B.O.; Papasian, C.J.; Deng, H.W.; Zhang, S.; Zhao, M. Microtubule Assembly Affects Bone Mass by Regulating Both Osteoblast and Osteoclast Functions: Stathmin Deficiency Produces an Osteopenic Phenotype in Mice. J. Bone Miner. Res. 2011, 26, 2052–2067. [Google Scholar] [CrossRef]
- Chen, Q.; Shou, P.; Zheng, C.; Jiang, M.; Cao, G.; Yang, Q.; Cao, J.; Xie, N.; Velletri, T.; Zhang, X.; et al. Fate Decision of Mesenchymal Stem Cells: Adipocytes or Osteoblasts? Cell Death Differ. 2016, 23, 1128–1139. [Google Scholar] [CrossRef]
- Yang, D.C.; Tsay, H.J.; Lin, S.Y.; Chiou, S.H.; Li, M.J.; Chang, T.J.; Hung, S.C. CAMP/PKA Regulates Osteogenesis, Adipogenesis and Ratio of RANKL/OPG MRNA Expression in Mesenchymal Stem Cells by Suppressing Leptin. PLoS ONE 2008, 3, e1540. [Google Scholar] [CrossRef]
- Sims, N.A.; Johnson, R.W. Leukemia Inhibitory Factor: A Paracrine Mediator of Bone Metabolism. Growth Factors 2012, 30, 76–87. [Google Scholar] [CrossRef]
- Dazai, S.; Akita, S.; Hirano, A.; Abdur Rashid, M.; Naito, S.; Akino, K.; Fujii, T. Leukemia Inhibitory Factor Enhances Bone Formation in Calvaria Bone Defect. J. Craniofac. Surg. 2000, 11, 513–520. [Google Scholar] [CrossRef] [PubMed]
- Masubuchi, Y.; Ma, J.; Suzuki, T.; Kojima, I.; Inagaki, T.; Shibata, H. T1R3 Homomeric Sweet Taste Receptor Negatively Regulates Insulin-Induced Glucose Transport through Gαs-Mediated Microtubules Disassembly in 3T3-L1 Adipocytes. Endocr. J. 2021, 69, 487–493. [Google Scholar] [CrossRef]
- Liu, F.; Sun, Y.L.; Xu, Y.; Liu, F.; Wang, L.S.; Zhao, X.H. Expression and Phosphorylation of Stathmin Correlate with Cell Migration in Esophageal Squamous Cell Carcinoma. Oncol. Rep. 2013, 29, 419–424. [Google Scholar] [CrossRef]
- Xu, M.Z.; Lu, K.; Yang, X.F.; Ye, Y.W.; Xu, S.M.; Shi, Q.; Gong, Y.Q.; Li, C. Association between Serum Uric Acid Levels and Bone Mineral Density in Patients with Osteoporosis: A Cross-Sectional Study. BMC Musculoskelet. Disord. 2023, 24, 306. [Google Scholar] [CrossRef]
- Guma, M.; Dadpey, B.; Coras, R.; Mikuls, T.R.; Hamilton, B.; Quehenberger, O.; Thorisdottir, H.; Bittleman, D.; Lauro, K.; Reilly, S.M.; et al. Xanthine Oxidase Inhibitor Urate-Lowering Therapy Titration to Target Decreases Serum Free Fatty Acids in Gout and Suppresses Lipolysis by Adipocytes. Arthritis Res. Ther. 2022, 24, 175. [Google Scholar] [CrossRef]
- Zălar, D.M.; Pop, C.; Buzdugan, E.; Kiss, B.; Ştefan, M.G.; Ghibu, S.; Crişan, D.; Buruiană-Simic, A.; Grozav, A.; Borda, I.M.; et al. Effects of Colchicine in a Rat Model of Diet-Induced Hyperlipidemia. Antioxidants 2022, 11, 230. [Google Scholar] [CrossRef] [PubMed]
- Pessentheiner, A.R.; Huber, K.; Pelzmann, H.J.; Prokesch, A.; Radner, F.P.W.; Wolinski, H.; Lindroos-Christensen, J.; Hoefler, G.; Rülicke, T.; Birner-Gruenberger, R.; et al. APMAP Interacts with Lysyl Oxidase–like Proteins, and Disruption of Apmap Leads to Beneficial Visceral Adipose Tissue Expansion. FASEB J. 2017, 31, 4088–4103. [Google Scholar] [CrossRef]
- Liu, J.; DeYoung, S.M.; Zhang, M.; Zhang, M.; Cheng, A.; Saltiel, A.R. Changes in Integrin Expression during Adipocyte Differentiation. Cell Metab. 2005, 2, 165–177. [Google Scholar] [CrossRef] [PubMed]
- Kwok, K.H.M.; Rydén, M.; Andersson, D.P.; Beauchef, G.; Guere, C.; Vie, K.; Bergman, O.; Lundbäck, V.; Arner, P.; Dahlman, I. Prospective Analyses of White Adipose Tissue Gene Expression in Relation to Long-Term Body Weight Changes. Int. J. Obes. 2020, 44, 377–387. [Google Scholar] [CrossRef]
- Cuffe, H.; Liu, M.; Key, C.C.C.; Boudyguina, E.; Sawyer, J.K.; Weckerle, A.; Bashore, A.; Fried, S.K.; Chung, S.; Parks, J.S. Targeted Deletion of Adipocyte Abca1 (ATP-Binding Cassette Transporter A1) Impairs Diet-Induced Obesity. Arterioscler. Thromb. Vasc. Biol. 2018, 38, 733–743. [Google Scholar] [CrossRef]
- Olzmann, J.A.; Carvalho, P. Dynamics and Functions of Lipid Droplets. Nat. Rev. Mol. Cell Biol. 2019, 20, 137–155. [Google Scholar] [CrossRef] [PubMed]
- Diaconeasa, B.; Harper Mazock, G.; Mahowald, A.P.; Dubreuil, R.R. Genetic Studies of Spectrin in the Larval Fat Body of Drosophila Melanogaster: Evidence for a Novel Lipid Uptake Apparatus. Genetics 2013, 195, 871–881. [Google Scholar] [CrossRef]
- Kaminiotis, V.V.; Agrogiannis, G.; Konstantopoulos, P.; Androutsopoulou, V.; Korou, L.M.; Vlachos, I.S.; Dontas, I.A.; Perrea, D.; Iliopoulos, D.C. Per Os Colchicine Administration in Cholesterol Fed Rabbits: Triglycerides Lowering Effects without Affecting Atherosclerosis Progress. Lipids Health Dis. 2017, 16, 184. [Google Scholar] [CrossRef] [PubMed]
- Yang, W.; Guo, X.; Thein, S.; Xu, F.; Sugii, S.; Baas, P.W.; Radda, G.K.; Han, W. Regulation of Adipogenesis by Cytoskeleton Remodelling Is Facilitated by Acetyltransferase MEC-17-Dependent Acetylation of α-Tubulin. Biochem. J. 2013, 449, 605. [Google Scholar] [CrossRef] [PubMed]
- Geng, N.; Yu, Z.; Zeng, X.; Xu, D.; Gao, H.; Yang, M.; Huang, X. Nuclear Tubulin Enhances CXCR4 Transcription and Promotes Chemotaxis Through TCF12 Transcription Factor in Human Hematopoietic Stem Cells. Stem Cell Rev. Rep. 2023, 19, 1328–1339. [Google Scholar] [CrossRef]
- Alfadda, A.A.; Masood, A.; Al-Naami, M.Y.; Chaurand, P.; Benabdelkamel, H. A Proteomics Based Approach Reveals Differential Regulation of Visceral Adipose Tissue Proteins Between Metabolically Healthy and Unhealthy Obese Patients. Mol. Cells 2017, 40, 685–695. [Google Scholar] [CrossRef]
- Tang, Q.Q.; Lane, M.D. Adipogenesis: From Stem Cell to Adipocyte. Annu. Rev. Biochem. 2012, 81, 715–736. [Google Scholar] [CrossRef]
- Marquez, M.P.; Alencastro, F.; Madrigal, A.; Jimenez, J.L.; Blanco, G.; Gureghian, A.; Keagy, L.; Lee, C.; Liu, R.; Tan, L.; et al. The Role of Cellular Proliferation in Adipogenic Differentiation of Human Adipose Tissue-Derived Mesenchymal Stem Cells. Stem Cells Dev. 2017, 26, 1578–1595. [Google Scholar] [CrossRef]
- Feng, A.; Xu, J.; He, P.; Chen, Y.; Fang, R.; Shao, X. Decrease in Stathmin Expression by Arsenic Trioxide Inhibits the Proliferation and Invasion of Osteosarcoma Cells via the MAPK Signal Pathway. Oncol. Lett. 2017, 14, 1333–1340. [Google Scholar] [CrossRef] [PubMed]
- Ferhat, M.; Funai, K.; Boudina, S. Autophagy in Adipose Tissue Physiology and Pathophysiology. Antioxid. Redox Signal. 2019, 31, 487–501. [Google Scholar] [CrossRef] [PubMed]





Disclaimer/Publisher’s Note: The statements, opinions and data contained in all publications are solely those of the individual author(s) and contributor(s) and not of MDPI and/or the editor(s). MDPI and/or the editor(s) disclaim responsibility for any injury to people or property resulting from any ideas, methods, instructions or products referred to in the content. |
© 2026 by the authors. Licensee MDPI, Basel, Switzerland. This article is an open access article distributed under the terms and conditions of the Creative Commons Attribution (CC BY) license.
Share and Cite
López-Fagúndez, M.; Piñeiro-Ramil, M.; Pazos-Pérez, A.; Guillán-Fresco, M.; López, V.; Ait Eldjoudi, D.; Bravo-López, S.B.; Jorge-Mora, A.; Alonso-Pérez, A.; Gómez, R. Colchicine Suppresses Adipogenic Differentiation of Mesenchymal Stem Cells: Implications for Bone Adiposity Control. Pharmaceutics 2026, 18, 119. https://doi.org/10.3390/pharmaceutics18010119
López-Fagúndez M, Piñeiro-Ramil M, Pazos-Pérez A, Guillán-Fresco M, López V, Ait Eldjoudi D, Bravo-López SB, Jorge-Mora A, Alonso-Pérez A, Gómez R. Colchicine Suppresses Adipogenic Differentiation of Mesenchymal Stem Cells: Implications for Bone Adiposity Control. Pharmaceutics. 2026; 18(1):119. https://doi.org/10.3390/pharmaceutics18010119
Chicago/Turabian StyleLópez-Fagúndez, Miriam, María Piñeiro-Ramil, Andrés Pazos-Pérez, María Guillán-Fresco, Verónica López, Djedjiga Ait Eldjoudi, Susana Belén Bravo-López, Alberto Jorge-Mora, Ana Alonso-Pérez, and Rodolfo Gómez. 2026. "Colchicine Suppresses Adipogenic Differentiation of Mesenchymal Stem Cells: Implications for Bone Adiposity Control" Pharmaceutics 18, no. 1: 119. https://doi.org/10.3390/pharmaceutics18010119
APA StyleLópez-Fagúndez, M., Piñeiro-Ramil, M., Pazos-Pérez, A., Guillán-Fresco, M., López, V., Ait Eldjoudi, D., Bravo-López, S. B., Jorge-Mora, A., Alonso-Pérez, A., & Gómez, R. (2026). Colchicine Suppresses Adipogenic Differentiation of Mesenchymal Stem Cells: Implications for Bone Adiposity Control. Pharmaceutics, 18(1), 119. https://doi.org/10.3390/pharmaceutics18010119

