Production, Validation, and Exposure Dose Measurement of [13N]Ammonia Under Academic Good Manufacturing Practice Environments
Abstract
1. Introduction
2. Method and Materials
2.1. [13N]NH3 Production Using an Automated Module N100 System
2.2. Quality Assurance (QA) Measurements
2.3. Exposure Dose and Leakage Dose Measurements in [13N]NH3 Synthesis
2.4. a-GMP Environment Measurements
- (1)
- Work areas (hot labs, dispensing rooms, and quality testing rooms) must maintain Class C cleanliness for environmental particles (≧0.5 µm) and microorganisms.
- (2)
- The hot cell of the closed-system synthesis equipment must meet Class A cleanliness standards.
3. Results and Discussion
3.1. [13N]NH3 Production Using an Automated Module N100 System
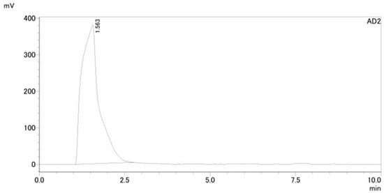
3.2. QA of [13N]NH3
3.3. Exposure Dose and Leakage Dose Measurements
3.3.1. Exposure Dose Measurements
3.3.2. Leakage Dose Measurements
3.4. An a-GMP Environment Measurements
4. Conclusions
Author Contributions
Funding
Institutional Review Board Statement
Informed Consent Statement
Data Availability Statement
Acknowledgments
Conflicts of Interest
References
- Hanamura, N.; Aruga, A. Approval status and regulatory actions for radiopharmaceuticals in the United States and Japan. Ther. Innov. Regul. Sci. 2014, 48, 635–643. [Google Scholar] [CrossRef]
- Asor, A.; Metebi, A.; Smith, K.; Last, K.; Strauss, E.; Fan, J. Design and construction of a radiochemistry laboratory and cGMP-compliant radiopharmacy facility. Pharmaceuticals 2024, 17, 680. [Google Scholar] [CrossRef]
- Chi, Y.T.; Chu, P.C.; Chao, H.Y.; Shieh, W.C.; Chen, C.C. Design of CGMP production of 18F- and 68Ga-radiopharmaceuticals. BioMed Res. Int. 2014, 2014, 680195. [Google Scholar] [CrossRef] [PubMed]
- Bersenev, A.; Fesnak, A. Place of Academic GMP facilities in modern cell therapy. Methods Mol. Biol. 2020, 2097, 329–339. [Google Scholar]
- Iancu, E.M.; Kandalaft, L.E. Challenges and advantages of cell therapy manufacturing under Good Manufacturing Practices within the hospital setting. Curr. Opin. Biotechnol. 2020, 65, 233–241. [Google Scholar] [CrossRef]
- Gillings, N.; Hjelstuen, O.; Ballinger, J.; Behe, M.; Decristoforo, C.; Elsinga, P.; Ferrari, V.; Peitl, P.K.; Koziorowski, J.; Laverman, P.; et al. Guideline on current good radiopharmacy practice (cGRPP) for the small-scale preparation of radiopharmaceuticals. EJNMMI Radiopharm. Chem. 2021, 6, 8. [Google Scholar] [CrossRef]
- Faivre-Chauvet, A.; Bourdeau, C.; Bourgeois, M. Radiopharmaceutical good practices: Regulation between hospital and industry. Front. Nucl. Med. 2022, 2, 990330. [Google Scholar] [CrossRef]
- Wagner, C.C.; Langer, O. Approaches using molecular imaging technology—Use of PET in clinical microdose studies. Adv. Drug. Deliv. Rev. 2011, 63, 539–546. [Google Scholar] [CrossRef]
- Zhang, S.; Wang, X.; Gao, X.; Chen, X.; Li, L.; Li, G.; Liu, C.; Miao, Y.; Wang, R.; Hu, K. Radiopharmaceuticals and their applications in medicine. Sig. Transduct. Target. Ther. 2025, 10, 1. [Google Scholar] [CrossRef]
- Alqahtani, F.F. SPECT/CT and PET/CT, related radiopharmaceuticals, and areas of application and comparison. Saudi. Pharm. J. 2023, 31, 312–328. [Google Scholar] [CrossRef]
- Deidda, D.; Denis-Bacelar, A.M.; Fenwick, A.J.; Ferreira, K.M.; Heetun, W.; Hutton, B.F.; McGowan, D.R.; Robinson, A.P.; Scuffham, J.; Thielemans, K.; et al. Triple modality image reconstruction of PET data using SPECT, PET, CT information increases lesion uptake in images of patients treated with radioembolization with micro-spheres. EJNMMI Phys. 2023, 10, 30. [Google Scholar] [CrossRef] [PubMed]
- Bateman, T.M. Advantages and disadvantages of PET and SPECT in a busy clinical practice. J. Nucl. Cardiol. 2012, 19 (Suppl. 1), S3–S11. [Google Scholar] [CrossRef] [PubMed]
- Crișan, G.; Moldovean-Cioroianu, N.S.; Timaru, D.G.; Andrieș, G.; Căinap, C.; Chiș, V. Radiopharmaceuticals for PET and SPECT imaging: A literature review over the last decade. Int. J. Mol. Sci. 2022, 23, 5023. [Google Scholar] [CrossRef]
- Maaniitty, T.; Knuuti, J.; Saraste, A. 15O-Water PET MPI: Current Status and Future Perspectives. Semin. Nucl. Med. 2020, 50, 238–247. [Google Scholar] [CrossRef]
- Pieper, J.; Patel, V.N.; Escolero, S.; Nelson, J.R.; Poitrasson-Rivière, A.; Shreves, C.K.; Freiburger, N.; Hubers, D.; Rothley, J.; Corbett, J.R.; et al. Initial clinical experience of N13-ammonia myocardial perfusion PET/CT using a compact superconducting production system. J. Nucl. Cardiol. 2021, 28, 295–299. [Google Scholar] [CrossRef]
- Santhanam, P.; Taieb, D.; Solnes, L.; Marashdeh, W.; Ladenson, P.W. Utility of I-124 PET/CT in identifying radioiodine avid lesions in differentiated thyroid cancer: A systematic review and meta-analysis. Clin. Endocrinol. 2017, 86, 645–651. [Google Scholar] [CrossRef]
- Suárez, I.; Bodega, G.; Fernández, B. Glutamine synthetase in brain: Effect of ammonia. Neurochem. Int. 2002, 41, 123–142. [Google Scholar] [CrossRef]
- Egerton, A.; Dunn, J.T.; Singh, N.; Yu, Z.; O’Doherty, J.; Koychev, I.; Webb, J.; Claridge, S.; Turkheimer, F.E.; Marsden, P.K.; et al. Evaluation of [13N]ammonia positron emission tomography as a potential method for quantifying glutamine synthetase activity in the human brain. EJNMMI Res. 2020, 10, 146. [Google Scholar] [CrossRef]
- Ter-Ovanessian, L.M.P.; Rigaud, B.; Mezzetti, A.; Lambert, J.F.; Maurel, M.C. Carbamoyl phosphate and its substitutes for the uracil synthesis in origins of life scenarios. Sci. Rep. 2021, 11, 19356. [Google Scholar] [CrossRef]
- Skaper, S.D.; O’Brien, W.E.; Schafer, I.A. The influence of ammonia on purine and pyrimidine nucleotide biosynthesis in rat liver and brain in vitro. Biochem. J. 1978, 172, 457–464. [Google Scholar] [CrossRef]
- Hu, S.H.; Feng, Y.Y.; Yang, Y.X.; Ma, H.D.; Zhou, S.X.; Qiao, Y.N.; Zhang, K.H.; Zhang, L.; Huang, L.; Yuan, Y.Y.; et al. Amino acids downregulate SIRT4 to detoxify ammonia through the urea cycle. Nat. Metab. 2023, 5, 626–641. [Google Scholar] [CrossRef] [PubMed]
- Fathala, A.; Aboulkheir, M.; Shoukri, M.M.; Alsergani, H.; Alsergani, H. Diagnostic accuracy of 13N-ammonia myocardial perfusion imaging with PET-CT in the detection of coronary artery disease. Cardiovasc. Diagn. Ther. 2019, 9, 35–42. [Google Scholar] [CrossRef]
- Keiding, S.; Sørensen, M.; Bender, D.; Munk, O.L.; Ott, P.; Vilstrup, H. Brain metabolism of [13N]NH3 during acute hepatic encephalopathy in cirrhosis measured by positron emission tomography. Hepatology 2006, 43, 42–50. [Google Scholar] [CrossRef]
- He, Q.; Zhang, L.; Zhang, B.; Shi, X.; Yi, C.; Zhang, X. Diagnostic accuracy of 13N-ammonia PET, 11C-methionine PET and 18F-fluorodeoxyglucose PET: A comparative study in patients with suspected cerebral glioma. BMC Cancer 2019, 19, 332. [Google Scholar] [CrossRef]
- Wieland, B.; Bida, G.; Padgett, H.; Hendry, G.; Zippi, E.; Kabalka, G.; Morelle, J.L.; Verbruggen, R.; Ghyoot, M. In-target production of [13N]ammonia via proton irradiation of dilute aqueous ethanol and acetic acid mixtures. Int. J. Rad. Appl. Instrum. A 1991, 42, 1095–1098. [Google Scholar] [CrossRef]
- Berridge, M.S.; Landmeier, B.J. In-target production of [13N]ammonia: Target design, products, and operating parameters. Appl. Radiat. Isot. 1993, 44, 1433–1441. [Google Scholar] [CrossRef]
- Yokell, D.L.; Rice, P.A.; Neelamegam, R.; El Fakhri, G. Development, validation and regulatory acceptance of improved purification and simplified quality control of [13N]NH3. EJNMMI Radiopharm. Chem. 2020, 5, 11. [Google Scholar] [CrossRef]
- Alonso Martinez, L.M.; Naim, N.; Saiz, A.H.; Simard, J.M.; Boudjemeline, M.; Juneau, D.; DaSilva, J.N. A reliable production system of large quantities of [13N]ammonia for multiple human injections. Molecules 2023, 28, 4517. [Google Scholar] [CrossRef]
- Akhilesh, S.K.; Shanker, N.; Subhash, K.C.; Sanjay, G.; Dixit, M. Fully automated synthesis of Nitrogen-13-NH3 by SHIs HM-18 cyclotron and dedicated module for routine clinical studies: Our institutional experiences. Indian J. Nucl. Med. 2022, 37, 50–53. [Google Scholar] [CrossRef]
- Statuto, M.; Galli, E.; Bertagna, F.; Migliorati, E.; Zanella, I.; Di Lorenzo, D.; De Agostini, A.; Rodella, C.; Apostoli, P.; Caimi, L.; et al. The strange case of the [13N]NH3: Validation of the production process for human use. Nucl. Med. Commun. 2016, 37, 412–421. [Google Scholar] [CrossRef]
- Kamar, F.; Kovacs, M.S.; Hicks, J.W. Low cost and open source purification apparatus for GMP [13N]Ammonia production. Appl. Radiat. Isot. 2022, 185, 110214. [Google Scholar] [CrossRef] [PubMed]
- Gómez-Vallejo, V.; Gaja, V.; Gona, K.B.; Llop, J. Nitrogen-13: Historical review and future perspectives. J. Labelled. Comp. Radiopharm. 2014, 57, 244–254. [Google Scholar] [CrossRef]
- Krivokapich, J.; Smith, G.T.; Huang, S.C.; Hoffman, E.J.; Ratib, O.; Phelps, M.E.; Schelbert, H.R. 13N ammonia myocardial imaging at rest and with exercise in normal volunteers. Quantification of absolute myocardial perfusion with dynamic positron emission tomography. Circulation 1989, 80, 1328–1337. [Google Scholar] [CrossRef]
- Tomiyoshi, K.; Wilson, L.J.; Mourtada, F.; Mourtada, J.S.; Namiki, Y.; Kamata, W.; Yang, D.J.; Inoue, T. Optimization processes of clinical chelation-based radiopharmaceuticals for pathway-directed targeted therapy in oncology. Pharmaceutics 2024, 16, 1458. [Google Scholar] [CrossRef]







| Test Items | Standard Value | Frequency |
|---|---|---|
| 1 Item | ||
| 1-1 Volume per Bach (mL) | 10 ± 1 | After each synthesis |
| 1-2 Half-Life (min) | 9.5~10.5 | After each synthesis |
| 2 Properties | ||
| 2-1 Visual State | Colorless and Transparent | After each synthesis |
| 2-2 Presence of Particles | Imperceptible | After each synthesis |
| 3 Endotoxin Test | Less than 6.8 EU/mL | After each synthesis |
| 4 Sterility Test | Imperceptible | After each synthesis |
| 5 pH | 5~8 | After each synthesis |
| 6 Nuclide test | Peak in 511 keV | More than once per year |
| 7 Purity test | ||
| 7-1 Hetero Nuclide Test | 511 keV and/or 1.02 MeV | More than once per year |
| 7-2 Chemical Purity Test | More than 95% | After each synthesis |
| 7-3 Formaldehyde | Less than 2 ppm | After each synthesis |
| Grade | Airborne Bacteria (CFU)/Plate | Adherent Bacteria (CFU)/Glove |
|---|---|---|
| A | <1 | <1 |
| C | 100 | 25 |
| Grade | Airborne Particulates |
|---|---|
| A | Maximum 3520 particles ≧ 0.5 μm/m3 |
| C | Maximum 352,000 particles ≧ 0.5 μm/m3 |
| (a) | ||||||||
|---|---|---|---|---|---|---|---|---|
| Iteration | 1 | 2 | 3 | 4 | 5 | 6 | 7 | 8 |
| Irradiation time (min) | 5 | 5 | 5 | 5 | 5 | 5 | 5 | 5 |
| CM Column (GBq) | 2.78 | 2.71 | 2.73 | 2.67 | 2.64 | 2.53 | 2.73 | 2.82 |
| Final product (GBq) | 2.66 | 2.63 | 2.61 | 2.54 | 2.37 | 2.39 | 2.58 | 2.60 |
| 9 | 10 | 11 | 12 | 13 | 14 | 15 | Avg. | |
| Irradiation time (min) | 5 | 5 | 5 | 5 | 5 | 5 | 5 | 5 |
| CM Column (GBq) | 2.79 | 2.76 | 2.61 | 2.59 | 2.69 | 2.71 | 2.66 | 2.69 |
| Final product (GBq) | 2.54 | 2.53 | 2.49 | 2.42 | 2.48 | 2.52 | 2.46 | 2.52 |
| (b) | ||||||||
| 1 | 2 | 3 | 4 | 5 | 6 | 7 | 8 | |
| Irradiation time (min) | 5 | 5 | 5 | 5 | 5 | 5 | 5 | 5 |
| Synthesis time (min) | 10.72 | 8.50 | 8.03 | 9.05 | 9.27 | 8.00 | 8.35 | 8.40 |
| Total time (min) | 15.72 | 13.50 | 13.03 | 14.05 | 14.27 | 13.00 | 13.35 | 13.40 |
| 9 | 10 | 11 | 12 | 13 | 14 | 15 | Avg. | |
| Irradiation time (min) | 5 | 5 | 5 | 5 | 5 | 5 | 5 | 5 |
| Synthesis time (min) | 8.30 | 7.93 | 7.37 | 9.72 | 7.95 | 8.53 | 8.95 | 8.60 |
| Total time (min) | 13.30 | 12.93 | 12.37 | 14.72 | 12.95 | 13.53 | 13.95 | 13.60 |
| (a) | ||
|---|---|---|
| Date | Exposure Dose for Synthesis Staff | Exposure Dose for Machine Operator |
| 20231205 | 11.8 | -- |
| 20240313 | 6.3 | -- |
| 20240410 | 10.4 | -- |
| 20240424 | 9.8 | 0.9 |
| 20240522 | 9.5 | 1.0 |
| 20240529 | 11.4 | 1.1 |
| 20240710 | 10.7 | 0.8 |
| 20240723 | 11.7 | 1.6 |
| 20240807 | 13.0 | 0.5 |
| 20240820 | 12.7 | 1.5 |
| 20240828 | 10.8 | 1.0 |
| Average | 10.73 ± 1.83 (n = 11) | 1.07 ± 0.39 (n = 8) |
| (b) | ||
| Date | Exposure Dose for Synthesis Staff | Exposure Dose for Machine Operator |
| 20240626 | 21.2 | 1.5 |
| 20240702 | 23.4 | 6.5 |
| 20240904 | 21.7 | 1.8 |
| 20240910 | 22.8 | 1.5 |
| Average (n = 4) | 22.27 ± 1.00 | 2.83 ± 2.45 |
| Area Monitor | Before Irradiation | Front Cell on Irradiation | On the Desk on Irradiation |
|---|---|---|---|
| 1 | 0.11 | 0.15 | 0.15 |
| 2 | 0.06 | 0.02 | 0.13 |
| 3 | 0.1 | 0.12 | 0.12 |
| 4 | 0.15 | 0.16 | 0.21 |
| 5 | 0.12 | 0.18 | 0.19 |
| 6 | 0.11 | 0.11 | 0.14 |
| 7 | 0.1 | 0.18 | 0.14 |
| 8 | 0.11 | 0.11 | 0.14 |
| 9 | 0.15 | 0.20 | 0.22 |
| 10 | 0.15 | 0.20 | 0.22 |
| 11 | 0.16 | 0.17 | 0.12 |
| Average (n = 11) | 0.12 ± 0.03 | 0.15 ± 0.05 | 0.16 ± 0.04 |
| Measurement Date | 2022/8/~2023/5/ | 2023/11/ | 2024/9/ | 2025/1/ | |
| Airborne bacteria | 0~10 | 0 | 0 | 0 | |
| Adherent bacteria | Upper Cell | 0~5 | 0 | 0 | 0 |
| Lower Cell | 0~4 | 0 | 0 | 0 Exc.⑨ = 1 Exc.⑪ = 1 | |
| Airborne particle | ≧0.5 | 0~5 | 0~46 | 3~306 | 0~203 Exc.⑧ = 9721 |
| Measurement Date | 2022/8/~2023/5/ | 2023/11/ | 2024/9/ | 2025/1/ | |
|---|---|---|---|---|---|
| Airborne bacteria | 3~70 | 1~4 | 0~11 | 0~4 | |
| Adherent bacteria | 11~∞ | 0~8 | 1~2 | 2~17 Exc. ③ = ∞ Exc. ⑥ = ∞ | |
| Airborne particle | ≧0.5 | 202~1386 | 512~2846 | 140~742 | 1790~2712 |
Disclaimer/Publisher’s Note: The statements, opinions and data contained in all publications are solely those of the individual author(s) and contributor(s) and not of MDPI and/or the editor(s). MDPI and/or the editor(s) disclaim responsibility for any injury to people or property resulting from any ideas, methods, instructions or products referred to in the content. |
© 2025 by the authors. Licensee MDPI, Basel, Switzerland. This article is an open access article distributed under the terms and conditions of the Creative Commons Attribution (CC BY) license (https://creativecommons.org/licenses/by/4.0/).
Share and Cite
Tomiyoshi, K.; Namiki, Y.; Yang, D.J.; Inoue, T. Production, Validation, and Exposure Dose Measurement of [13N]Ammonia Under Academic Good Manufacturing Practice Environments. Pharmaceutics 2025, 17, 667. https://doi.org/10.3390/pharmaceutics17050667
Tomiyoshi K, Namiki Y, Yang DJ, Inoue T. Production, Validation, and Exposure Dose Measurement of [13N]Ammonia Under Academic Good Manufacturing Practice Environments. Pharmaceutics. 2025; 17(5):667. https://doi.org/10.3390/pharmaceutics17050667
Chicago/Turabian StyleTomiyoshi, Katsumi, Yuta Namiki, David J. Yang, and Tomio Inoue. 2025. "Production, Validation, and Exposure Dose Measurement of [13N]Ammonia Under Academic Good Manufacturing Practice Environments" Pharmaceutics 17, no. 5: 667. https://doi.org/10.3390/pharmaceutics17050667
APA StyleTomiyoshi, K., Namiki, Y., Yang, D. J., & Inoue, T. (2025). Production, Validation, and Exposure Dose Measurement of [13N]Ammonia Under Academic Good Manufacturing Practice Environments. Pharmaceutics, 17(5), 667. https://doi.org/10.3390/pharmaceutics17050667
