DST-3, a Novel Modified Cryptotanshinone, Protects Against Pulmonary Fibrosis via Inhibiting STAT3/Smad Signaling Pathway and Improves Bioavailability
Abstract
1. Introduction
2. Materials and Methods
2.1. Chemical Agents and Antibodies
2.2. Animals and Experiment
2.2.1. Pharmacodynamics Study
- (A)
- Normal saline + CMC–Na;
- (B)
- BLM + 0.5% CMC–Na;
- (C)
- BLM + DST-3 15 mg/kg;
- (D)
- BLM + DST-3 30 mg/kg;
- (E)
- BLM + DST-3 60 mg/kg;
- (F)
- BLM + CTS 30 mg/kg.
2.2.2. Pharmacokinetic Study
- (A)
- DST-3 intravenous injection of 6 mg/kg;
- (B)
- DST-3 oral gavage of 60 mg/kg;
- (C)
- CTS intravenous injection of 6 mg/kg;
- (D)
- CTS oral gavage of 60 mg/kg.
2.2.3. Tissue Distribution Study
- (E)
- DST-3 oral gavage of 60 mg/kg (0.5 h group, 3 h group, 10 h group, 24 h group).
- (F)
- CTS oral gavage of 60 mg/kg (0.5 h group, 3 h group, 10 h group, 24 h group).
2.3. Pulmonary Function Assay
2.4. Morphological and Histology Analysis
2.5. Measurement of Hydroxyproline (HYP) Assay
2.6. Enzyme-Linked Immunosorbent Assay (ELISA)
2.7. Cell Culture
2.8. Cell Viability Assay
2.9. Immunofluorescence Assay
2.10. Surface Plasmon Resonance (SPR)
2.11. Molecular Docking
2.12. Cellular Thermal Shift Assay
2.13. Western Blotting (WB)
2.14. Sample Processing
2.15. HPLC-MS/MS Conditions
2.15.1. Mass Spectrum Condition
2.15.2. Chromatographic Condition
2.16. Preparation of Stock Solution, Working Solution, and Quality Control Sample
- (1)
- The DST-3 reserve solution was gradually diluted with 50% methanol to obtain a DST-3 standard curve working solution with a concentration of 20–2000 ng/mL. Quality control (QC) samples were prepared at low, medium, and high concentrations of 20, 200, and 2000 ng/mL, respectively.
- (2)
- The CTS reserve solution was gradually diluted with 50% methanol to obtain a CTS standard curve working solution with a concentration of 20–2000 ng/mL. QC samples were prepared at low, medium, and high concentrations of 20, 200, and 2000 ng/mL, respectively.
- (3)
- The LTD reserve liquid was diluted step by step with 50% methanol to obtain 200 ng/mL LTD internal standard working liquid.
2.17. Method Validation
2.18. Metabolic Stability of Liver Microsome Study
2.19. Pharmacokinetic Data and Statistical Analysis
3. Results
3.1. DST-3 Prevented BLM-Induced Pulmonary Fibrosis in C57BL/6 Mice
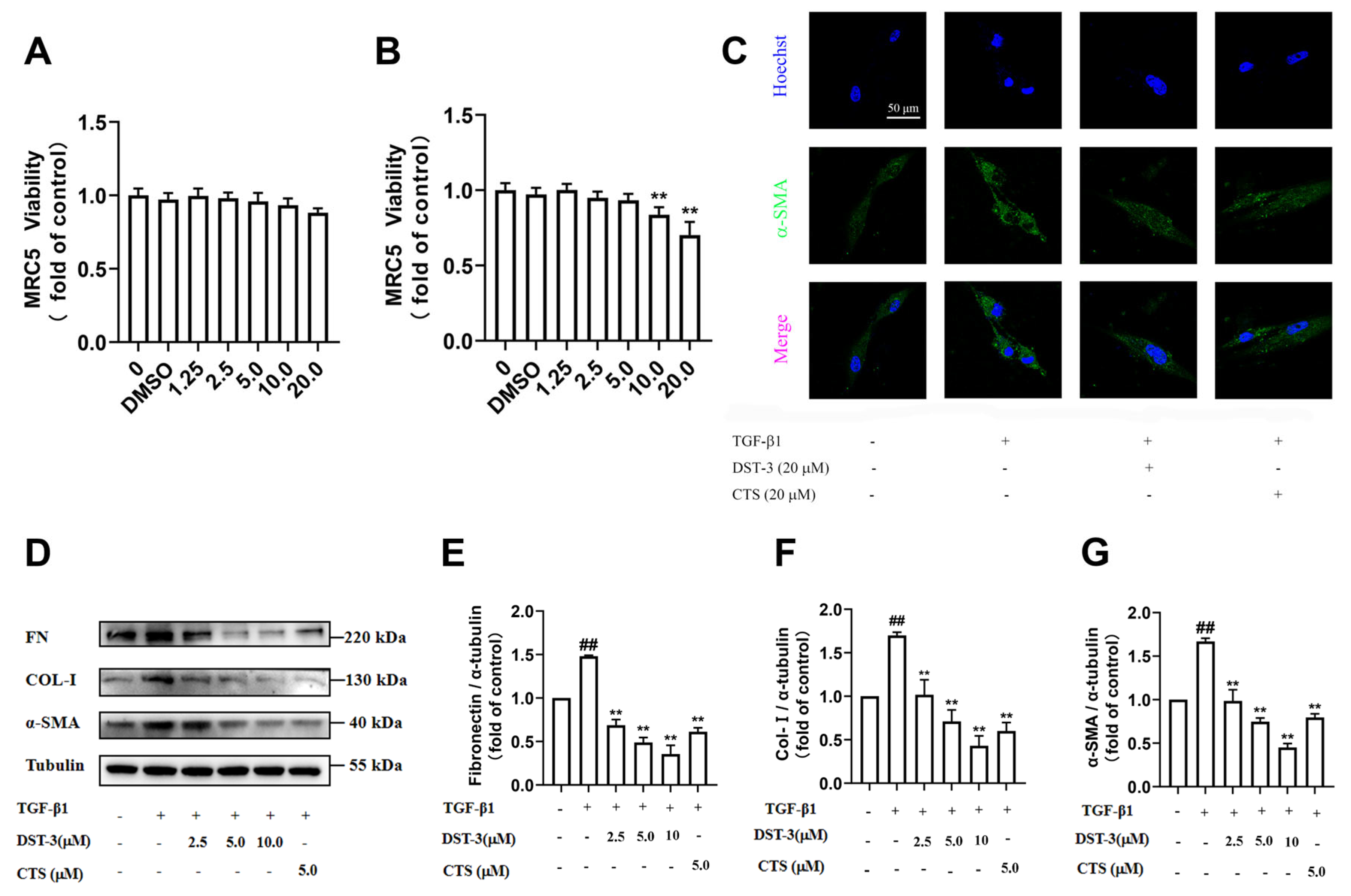
3.2. DST-3 Prevented TGF-β1-Induced Pulmonary Fibrosis in MRC5
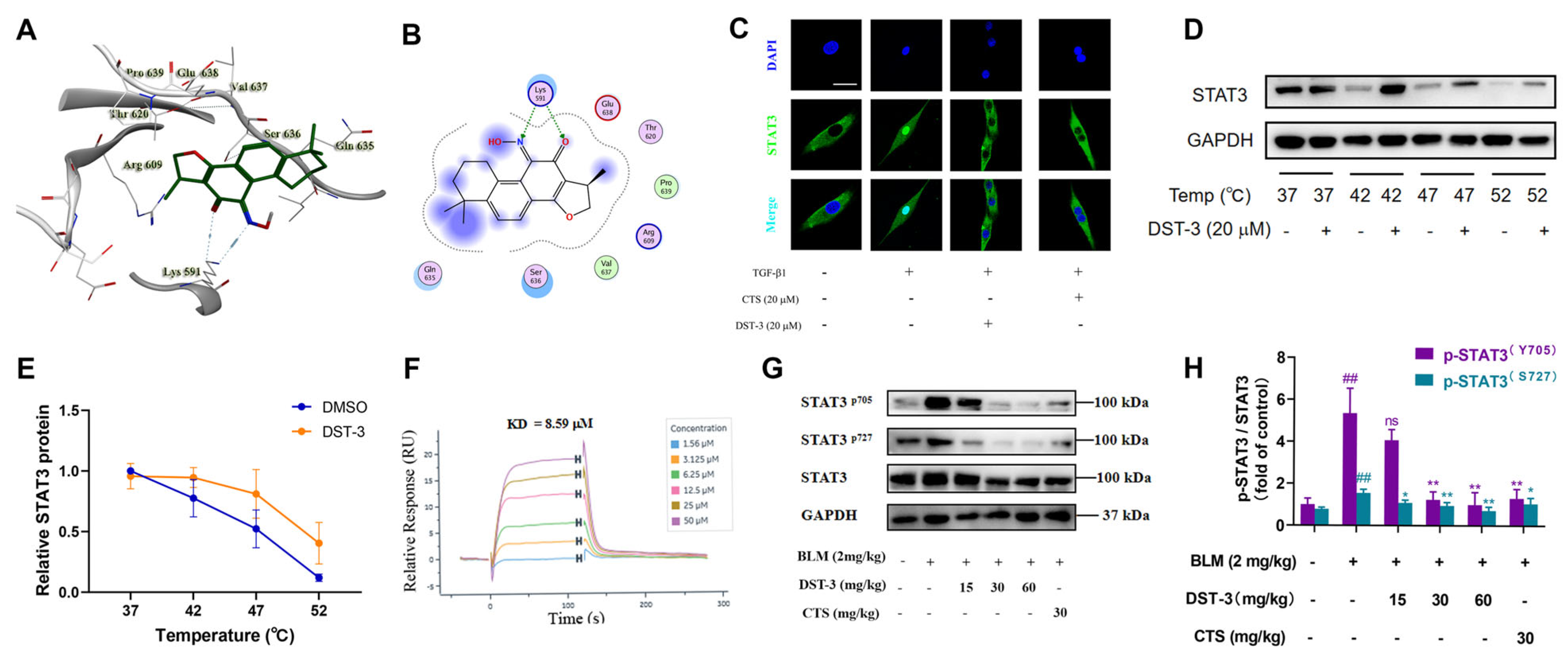
3.3. DST-3 Prevented Pulmonary Fibrosis by Directly Binding STAT3 to Inhibit JAK2/STAT3 Signaling Pathways
3.4. DST-3 Prevented TGF/Smad-Mediated Pulmonary Fibrosis
3.5. Validation of the HPLC-MS/MS Method for Simultaneous Quantitative Analysis of DST-3
3.6. Pharmacokinetics of DST-3
3.7. Tissue Distribution of DST-3
4. Discussion
Supplementary Materials
Author Contributions
Funding
Institutional Review Board Statement
Informed Consent Statement
Data Availability Statement
Acknowledgments
Conflicts of Interest
Abbreviations
| CTS | Cryptotanshinone |
| BLM | Bleomycin |
| IPF | Idiopathic pulmonary fibrosis |
| ECM | Extracellular matrix |
| STAT | Signal transducers and activators of transcription |
| HE | hematoxylin-eosin |
| HYP | hydroxyproline |
| SPR | Surface plasmon resonance |
| WB | Western blot |
| ELISA | Enzyme-linked immunosorbent assay |
| TBST | Tris-Buffered Saline with Tween 20 |
| QC | Quality control |
| LLOQ | Lower limit of quantitation |
| Kp | Tissue-to-plasma partition coefficients |
| CMC-Na | Sodium carboxymethyl cellulose |
| SD | Sprague-Dawley |
References
- Travis, W.D.; Costabel, U.; Hansell, D.M.; King, T.E., Jr.; Lynch, D.A.; Nicholson, A.G.; Ryerson, C.J.; Ryu, J.H.; Selman, M.; Wells, A.U.; et al. An official American Thoracic Society/European Respiratory Society statement: Update of the international multidisciplinary classification of the idiopathic interstitial pneumonias. Am. J. Respir. Cell Mol. Biol. 2013, 188, 733–748. [Google Scholar] [CrossRef]
- Raghu, G.; Weycker, D.; Edelsberg, J.; Bradford, W.Z.; Oster, G. Incidence and prevalence of idiopathic pulmonary fibrosis. Am. J. Respir. Cell Mol. Biol. 2006, 174, 810–816. [Google Scholar] [CrossRef] [PubMed]
- Strongman, H.; Kausar, I.; Maher, T.M. Incidence, Prevalence, and Survival of Patients with Idiopathic Pulmonary Fibrosis in the UK. Adv. Ther. 2018, 35, 724–736. [Google Scholar] [CrossRef]
- Ley, B.; Collard, H.R.; King, T.E., Jr. Clinical course and prediction of survival in idiopathic pulmonary fibrosis. Am. J. Respir. Cell Mol. Biol. 2011, 183, 431–440. [Google Scholar] [CrossRef]
- Galli, J.A.; Pandya, A.; Vega-Olivo, M.; Dass, C.; Zhao, H.; Criner, G.J. Pirfenidone and nintedanib for pulmonary fibrosis in clinical practice: Tolerability and adverse drug reactions. Respirology 2017, 22, 1171–1178. [Google Scholar] [CrossRef]
- Gulati, S.; Luckhardt, T.R. Updated Evaluation of the Safety, Efficacy and Tolerability of Pirfenidone in the Treatment of Idiopathic Pulmonary Fibrosis. Drug Healthc. Patient Saf. 2020, 12, 85–94. [Google Scholar] [CrossRef] [PubMed]
- Loyd, J.E. Pulmonary fibrosis in families. Am. J. Respir. Cell Mol. Biol. 2003, 29, S47–S50. [Google Scholar]
- Fernandez, B.A.; Fox, G.; Bhatia, R.; Sala, E.; Noble, B.; Denic, N.; Fernandez, D.; Duguid, N.; Dohey, A.; Kamel, F.; et al. A Newfoundland cohort of familial and sporadic idiopathic pulmonary fibrosis patients: Clinical and genetic features. Respir. Res. 2012, 13, 64. [Google Scholar] [CrossRef]
- Vaz, M.; Hwang, S.Y.; Kagiampakis, I.; Phallen, J.; Patil, A.; O’Hagan, H.M.; Murphy, L.; Zahnow, C.A.; Gabrielson, E.; Velculescu, V.E.; et al. Chronic Cigarette Smoke-Induced Epigenomic Changes Precede Sensitization of Bronchial Epithelial Cells to Single-Step Transformation by KRAS Mutations. Cancer Cell 2017, 32, 360–376.e6. [Google Scholar] [CrossRef]
- Sack, C.; Raghu, G. Idiopathic pulmonary fibrosis: Unmasking cryptogenic environmental factors. Eur. Respir. J. 2019, 53, 1801699. [Google Scholar] [CrossRef] [PubMed]
- Moore, B.B.; Moore, T.A. Viruses in Idiopathic Pulmonary Fibrosis. Etiology and Exacerbation. Ann. Am. Thorac. Soc. 2015, 12 (Suppl. 2), S186–S192. [Google Scholar] [CrossRef]
- Sheng, G.; Chen, P.; Wei, Y.; Yue, H.; Chu, J.; Zhao, J.; Wang, Y.; Zhang, W.; Zhang, H.L. Viral Infection Increases the Risk of Idiopathic Pulmonary Fibrosis: A Meta-Analysis. Chest 2020, 157, 1175–1187. [Google Scholar] [CrossRef]
- O'Dwyer, D.N.; Garantziotis, S. The Lung Microbiome in Health, Hypersensitivity Pneumonitis, and Idiopathic Pulmonary Fibrosis: A Heavy Bacterial Burden to Bear. Am. J. Respir. Crit. Care Med. 2021, 203, 281–283. [Google Scholar] [CrossRef]
- Barratt, S.L.; Creamer, A.; Hayton, C.; Chaudhuri, N. Idiopathic Pulmonary Fibrosis (IPF): An Overview. J. Clin. Med. 2018, 7, 201. [Google Scholar] [CrossRef]
- Rockey, D.C.; Bell, P.D.; Hill, J.A. Fibrosis—A common pathway to organ injury and failure. N. Engl. J. Med. 2015, 372, 1138–1149. [Google Scholar] [CrossRef] [PubMed]
- Sgalla, G.; Iovene, B.; Calvello, M.; Ori, M.; Varone, F.; Richeldi, L. Idiopathic pulmonary fibrosis: Pathogenesis and management. Respir. Res. 2018, 19, 32. [Google Scholar] [CrossRef] [PubMed]
- King, T.E., Jr.; Pardo, A.; Selman, M. Idiopathic pulmonary fibrosis. Lancet 2011, 378, 1949–1961. [Google Scholar] [CrossRef]
- Samad, M.A.; Ahmad, I.; Hasan, A.; Alhashmi, M.H.; Ayub, A.; Al-Abbasi, F.A.; Kumer, A.; Tabrez, S. STAT3 Signaling Pathway in Health and Disease. MedComm 2025, 6, e70152. [Google Scholar] [CrossRef] [PubMed]
- Ju, Y.; Du, M.; Wang, Z.; Mu, X.; Miao, Y.; Guo, Z.; Wang, D.; Wang, S.; Ding, J.; Jin, G.; et al. Kukoamine A alleviates nephrolithiasis by inhibiting endogenous oxalate synthesis via the IL-6/JAK/STAT3/DAO signaling pathway. Phytomedicine 2024, 135, 156145. [Google Scholar] [CrossRef]
- Lei, L.; Wang, H.; Zhao, Z.; Huang, Y.; Huang, X.; Guo, X.; Jiang, G.; Chen, S.; Wang, W.; Chen, X.; et al. Curculigoside upregulates BMAL1 to decrease nucleus pulposus cell apoptosis by inhibiting the JAK/STAT3 pathway. Osteoarthr. Cartil. 2025, 33, 412–425. [Google Scholar] [CrossRef]
- Yang, X.; Liu, Z.; Zhou, J.; Guo, J.; Han, T.; Liu, Y.; Li, Y.; Bai, Y.; Xing, Y.; Wu, J.; et al. SPP1 promotes the polarization of M2 macrophages through the Jak2/Stat3 signaling pathway and accelerates the progression of idiopathic pulmonary fibrosis. Int. J. Mol. Med. 2024, 54, 89. [Google Scholar] [CrossRef] [PubMed]
- Zhang, Y.; Luo, F.; Zhang, H.; He, W.; Liu, T.; Wu, Y.; Zhang, L.; Shi, G. Cryptotanshinone ameliorates cardiac injury and cardiomyocyte apoptosis in rats with coronary microembolization. Drug Dev. Res. 2021, 82, 581–588. [Google Scholar] [CrossRef]
- Lyu, D.; Jia, J. Cryptotanshinone Attenuates Amyloid-β(42)-induced Tau Phosphorylation by Regulating PI3K/Akt/GSK3β Pathway in HT22 Cells. Mol. Neurobiol. 2022, 59, 4488–4500. [Google Scholar] [CrossRef]
- Wang, L.; Wang, R.; Wei, G.Y.; Zhang, R.P.; Zhu, Y.; Wang, Z.; Wang, S.M.; Du, G.H. Cryptotanshinone alleviates chemotherapy-induced colitis in mice with colon cancer via regulating fecal-bacteria-related lipid metabolism. Pharmacol. Res. 2021, 163, 105232. [Google Scholar] [CrossRef]
- Li, X.; Lian, L.-H.; Bai, T.; Wu, Y.-L.; Wan, Y.; Xie, W.-X.; Jin, X.; Nan, J.-X. Cryptotanshinone inhibits LPS-induced proinflammatory mediators via TLR4 and TAK1 signaling pathway. Int. Immunopharmacol. 2011, 11, 1871–1876. [Google Scholar] [CrossRef]
- Ma, Y.; Li, H.; Yue, Z.; Guo, J.; Xu, S.; Xu, J.; Jia, Y.; Yu, N.; Zhang, B.; Liu, S.; et al. Cryptotanshinone attenuates cardiac fibrosis via downregulation of COX-2, NOX-2, and NOX-4. J. Cardiovasc. Pharmacol. 2014, 64, 28–37. [Google Scholar] [CrossRef]
- Guo, S.; Luo, W.; Liu, L.; Pang, X.; Zhu, H.; Liu, A.; Lu, J.; Ma, D.L.; Leung, C.H.; Wang, Y.; et al. Isocryptotanshinone, a STAT3 inhibitor, induces apoptosis and pro-death autophagy in A549 lung cancer cells. J. Drug. Target. 2016, 24, 934–942. [Google Scholar] [CrossRef] [PubMed]
- Ke, F.; Wang, Z.; Song, X.; Ma, Q.; Hu, Y.; Jiang, L.; Zhang, Y.; Liu, Y.; Zhang, Y.; Gong, W. Cryptotanshinone induces cell cycle arrest and apoptosis through the JAK2/STAT3 and PI3K/Akt/NFκB pathways in cholangiocarcinoma cells. Drug Des. Devel. Ther. 2017, 11, 1753–1766. [Google Scholar] [CrossRef]
- Song, M.; Hang, T.-J.; Zhang, Z.; Chen, H.-Y. Effects of the coexisting diterpenoid tanshinones on the pharmacokinetics of cryptotanshinone and tanshinone IIA in rat. Eur. J. Pharm. Sci. 2007, 32, 247–253. [Google Scholar] [CrossRef] [PubMed]
- He, X.; Zhong, Z.; Wang, Q.; Jia, Z.; Lu, J.; Chen, J.; Liu, P. Pharmacokinetics and tissue distribution of bleomycin-induced idiopathic pulmonary fibrosis rats treated with cryptotanshinone. Front. Pharmacol. 2023, 14, 1127219. [Google Scholar] [CrossRef]
- Zhang, J.; Huang, M.; Guan, S.; Bi, H.C.; Pan, Y.; Duan, W.; Chan, S.Y.; Chen, X.; Hong, Y.H.; Bian, J.S.; et al. A mechanistic study of the intestinal absorption of cryptotanshinone, the major active constituent of Salvia miltiorrhiza. J. Pharmacol. Exp. Ther. 2006, 317, 1285–1294. [Google Scholar] [CrossRef] [PubMed]
- Kawabata, Y.; Wada, K.; Nakatani, M.; Yamada, S.; Onoue, S. Formulation design for poorly water-soluble drugs based on biopharmaceutics classification system: Basic approaches and practical applications. Int. J. Pharm. 2011, 420, 1–10. [Google Scholar] [CrossRef]
- Zhai, X.; Li, C.; Lenon, G.B.; Xue, C.C.L.; Li, W. Preparation and characterisation of solid dispersions of tanshinone IIA, cryptotanshinone and total tanshinones. Asian J. Pharm. Sci. 2017, 12, 85–97. [Google Scholar] [CrossRef]
- Li, J.F.; Wei, Y.X.; Ding, L.H.; Dong, C. Study on the inclusion complexes of cryptotanshinone with beta-cyclodextrin and hydroxypropyl-beta-cyclodextrin. Spectrochim. Acta A Mol. Biomol. Spectrosc. 2003, 59, 2759–2766. [Google Scholar] [CrossRef]
- Wang, X.; Wan, W.; Lu, J.; Zhang, Y.; Quan, G.; Pan, X.; Wu, Z.; Liu, P. Inhalable cryptotanshinone spray-dried swellable microparticles for pulmonary fibrosis therapy by regulating TGF-β1/Smad3, STAT3 and SIRT3 pathways. Eur. J. Pharm. Biopharm. 2022, 172, 177–192. [Google Scholar] [CrossRef]
- Song, M.; Hang, T.J.; Zhang Zh, X.; Du, R.; Chen, J. Determination of cryptotanshinone and its metabolite in rat plasma by liquid chromatography-tandem mass spectrometry. J. Chromatogr. B Analyt. Technol. Biomed. Life Sci. 2005, 827, 205–209. [Google Scholar] [CrossRef]
- Toyoki, Y.; Sasaki, M.; Narumi, S.; Yoshihara, S.; Morita, T.; Konn, M. Semiquantitative evaluation of hepatic fibrosis by measuring tissue hydroxyproline. Hepatogastroenterology 1998, 45, 2261–2264. [Google Scholar]
- da Silva, C.M.; Spinelli, E.; Rodrigues, S.V. Fast and sensitive collagen quantification by alkaline hydrolysis/hydroxyproline assay. Food Chem. 2015, 173, 619–623. [Google Scholar] [CrossRef] [PubMed]
- You, X.; Jiang, X.; Zhang, C.; Jiang, K.; Zhao, X.; Guo, T.; Zhu, X.; Bao, J.; Dou, H. Dihydroartemisinin attenuates pulmonary inflammation and fibrosis in rats by suppressing JAK2/STAT3 signaling. Aging (Albany NY) 2022, 14, 1110–1127. [Google Scholar] [CrossRef]
- Meng, X.M.; Nikolic-Paterson, D.J.; Lan, H.Y. TGF-β: The master regulator of fibrosis. Nat. Rev. Nephrol. 2016, 12, 325–338. [Google Scholar] [CrossRef] [PubMed]
- Walton, K.L.; Johnson, K.E.; Harrison, C.A. Targeting TGF-β Mediated SMAD Signaling for the Prevention of Fibrosis. Front. Pharmacol. 2017, 8, 461. [Google Scholar] [CrossRef]
- Wollin, L.; Wex, E.; Pautsch, A.; Schnapp, G.; Hostettler, K.E.; Stowasser, S.; Kolb, M. Mode of action of nintedanib in the treatment of idiopathic pulmonary fibrosis. Eur. Respir. J. 2015, 45, 1434–1445. [Google Scholar] [CrossRef]
- Noble, P.W.; Albera, C.; Bradford, W.Z.; Costabel, U.; du Bois, R.M.; Fagan, E.A.; Fishman, R.S.; Glaspole, I.; Glassberg, M.K.; Lancaster, L.; et al. Pirfenidone for idiopathic pulmonary fibrosis: Analysis of pooled data from three multinational phase 3 trials. Eur. Respir. J. 2016, 47, 243–253. [Google Scholar] [CrossRef]
- Richeldi, L.; du Bois, R.M.; Raghu, G.; Azuma, A.; Brown, K.K.; Costabel, U.; Cottin, V.; Flaherty, K.R.; Hansell, D.M.; Inoue, Y.; et al. Efficacy and Safety of Nintedanib in Idiopathic Pulmonary Fibrosis. N. Engl. J. Med. 2015, 373, 782. [Google Scholar] [CrossRef]
- Zhang, Y.; Lu, W.; Zhang, X.; Lu, J.; Xu, S.; Chen, S.; Zhong, Z.; Zhou, T.; Wang, Q.; Chen, J.; et al. Cryptotanshinone protects against pulmonary fibrosis through inhibiting Smad and STAT3 signaling pathways. Pharmacol. Res. 2019, 147, 104307. [Google Scholar] [CrossRef] [PubMed]
- Umezawa, H.; Maeda, K.; Takeuchi, T.; Okami, Y. New antibiotics, bleomycin A and B. J. Antibiot. (Tokyo) 1966, 19, 200–209. [Google Scholar]
- Oka, S.; Sato, K.; Nakai, Y.; Kurita, K.; Hashimoto, K.; Oshibe, M. Treatment of lung cancer with bleomycin. Sci. Rep. Res. Inst. Tohoku Univ. Med. 1969, 16, 30–36. [Google Scholar] [PubMed]
- Della Latta, V.; Cecchettini, A.; Del Ry, S.; Morales, M.A. Bleomycin in the setting of lung fibrosis induction: From biological mechanisms to counteractions. Pharmacol. Res. 2015, 97, 122–130. [Google Scholar] [CrossRef] [PubMed]
- Gharaee-Kermani, M.; Ullenbruch, M.; Phan, S.H. Animal models of pulmonary fibrosis. Methods Mol. Med. 2005, 117, 251–259. [Google Scholar]
- Lodyga, M.; Hinz, B. TGF-β1—A truly transforming growth factor in fibrosis and immunity. Semin. Cell Dev. Biol. 2020, 101, 123–139. [Google Scholar] [CrossRef]
- Zhang, Y.E. Non-Smad Signaling Pathways of the TGF-β Family. Cold Spring Harb. Perspect. Biol. 2017, 9, a022129. [Google Scholar] [CrossRef]
- Zhang, Y.; Dees, C.; Beyer, C.; Lin, N.Y.; Distler, A.; Zerr, P.; Palumbo, K.; Susok, L.; Kreuter, A.; Distler, O.; et al. Inhibition of casein kinase II reduces TGFβ induced fibroblast activation and ameliorates experimental fibrosis. Ann. Rheum. Dis. 2015, 74, 936–943. [Google Scholar] [CrossRef]
- Ruan, H.; Luan, J.; Gao, S.; Li, S.; Jiang, Q.; Liu, R.; Liang, Q.; Zhang, R.; Zhang, F.; Li, X.; et al. Fedratinib Attenuates Bleomycin-Induced Pulmonary Fibrosis via the JAK2/STAT3 and TGF-β1 Signaling Pathway. Molecules 2021, 26, 4491. [Google Scholar] [CrossRef]
- Huang, Q.; Zhong, Y.; Dong, H.; Zheng, Q.; Shi, S.; Zhu, K.; Qu, X.; Hu, W.; Zhang, X.; Wang, Y. Revisiting signal transducer and activator of transcription 3 (STAT3) as an anticancer target and its inhibitor discovery: Where are we and where should we go? Eur. J. Med. Chem. 2020, 187, 111922. [Google Scholar] [CrossRef]
- Zhang, X.L.; Zhang, X.Y.; Ge, X.Q.; Liu, M.X. Mangiferin prevents hepatocyte epithelial-mesenchymal transition in liver fibrosis via targeting HSP27-mediated JAK2/STAT3 and TGF-β1/Smad pathway. Phytother. Res. 2022, 36, 4167–4182. [Google Scholar] [CrossRef] [PubMed]
- Peng, D.; Fu, M.; Wang, M.; Wei, Y.; Wei, X. Targeting TGF-β signal transduction for fibrosis and cancer therapy. Mol. Cancer 2022, 21, 104. [Google Scholar] [CrossRef]
- Kamato, D.; Burch, M.L.; Piva, T.J.; Rezaei, H.B.; Rostam, M.A.; Xu, S.; Zheng, W.; Little, P.J.; Osman, N. Transforming growth factor-β signalling: Role and consequences of Smad linker region phosphorylation. Cell Signal. 2013, 25, 2017–2024. [Google Scholar] [CrossRef] [PubMed]
- Zhao, Y. Transforming growth factor-beta (TGF-beta) type I and type II receptors are both required for TGF-beta-mediated extracellular matrix production in lung fibroblasts. Mol. Cell Endocrinol. 1999, 150, 91–97. [Google Scholar] [CrossRef] [PubMed]







| Compounds | Precursor Ion (m/z) | Product Ion (m/z) | Mode | CE (V) |
|---|---|---|---|---|
| DST-3 | 312 | 294 | Positive | 18 |
| CTS | 297 | 251 | Positive | 21 |
| Loratadine | 383 | 266 | Positive | 31 |
| Parameter | Setting |
|---|---|
| Ionization mode | Electrospray Ionization (ESI) |
| Scan mode | Selected Reaction Monitoring (SRM) |
| Polarity | Positive ion mode |
| Spray voltage | 3000 V |
| Sheath gas pressure | 50 psi |
| Auxiliary gas pressure | 10 psi |
| Capillary temperature | 350 °C |
| Peak width (Q1/Q3) | 20.0 s |
| Collision gas (argon) pressure | 1.9 mtorr |
| Scan width | 0.7 m/z |
| Dwell time (scan time) | 0.1 s |
| PK Parameters | DST-3 (Mean ± SD) | CTS (Mean ± SD) | ||
|---|---|---|---|---|
| iv | ig | iv | ig | |
| Tmax (h) | / | 3.000 ± 0.0000 | / | 4.500 ± 1.000 |
| Cmax (ng/mL) | 341.6 ± 31.00 | 114.9 ± 22.50 ** | 341.3 ±14.90 | 39.50 ± 6.800 |
| AUC0–t (ng/mL·h) | 560.5 ± 11.50 | 893.0 ± 427.7 ** | 630.6 ± 157.0 | 457.5 ± 22.80 |
| AUC0–∞ (ng/mL·h) | 569.1 ± 7.600 | 938.0 ± 411.6 ** | 671.0 ± 167.8 | 574.1 ± 51.00 |
| CL/F (L/h) | 10.50 ± 0.1000 | 71.90 ± 24.90 ** | 8.94 ± 2.100 | 104.5 ± 10.40 |
| V/F (L) | 56.10 ± 31.70 | 466.5 ± 236.4 ** | 87.70 ± 59.30 | 1391 ± 382.0 |
| t1/2 (h) | 3.700 ± 2.100 | 4.500 ± 2.000 ** | 6.800 ± 3.700 | 9.300 ± 3.000 |
| MRT0–t (h) | 4.200 ± 0.7000 | 6.900 ± 1.200 ** | 5.100 ± 0.3000 | 15.70 ± 2.800 |
Disclaimer/Publisher’s Note: The statements, opinions and data contained in all publications are solely those of the individual author(s) and contributor(s) and not of MDPI and/or the editor(s). MDPI and/or the editor(s) disclaim responsibility for any injury to people or property resulting from any ideas, methods, instructions or products referred to in the content. |
© 2025 by the authors. Licensee MDPI, Basel, Switzerland. This article is an open access article distributed under the terms and conditions of the Creative Commons Attribution (CC BY) license (https://creativecommons.org/licenses/by/4.0/).
Share and Cite
Guan, R.; He, X.; Dai, Y.; Huang, G.; Xue, Z.; Chen, J.; Liu, P. DST-3, a Novel Modified Cryptotanshinone, Protects Against Pulmonary Fibrosis via Inhibiting STAT3/Smad Signaling Pathway and Improves Bioavailability. Pharmaceutics 2025, 17, 1307. https://doi.org/10.3390/pharmaceutics17101307
Guan R, He X, Dai Y, Huang G, Xue Z, Chen J, Liu P. DST-3, a Novel Modified Cryptotanshinone, Protects Against Pulmonary Fibrosis via Inhibiting STAT3/Smad Signaling Pathway and Improves Bioavailability. Pharmaceutics. 2025; 17(10):1307. https://doi.org/10.3390/pharmaceutics17101307
Chicago/Turabian StyleGuan, Ruoqing, Xiangjun He, Yuxing Dai, Guangye Huang, Zhaoyun Xue, Jianwen Chen, and Peiqing Liu. 2025. "DST-3, a Novel Modified Cryptotanshinone, Protects Against Pulmonary Fibrosis via Inhibiting STAT3/Smad Signaling Pathway and Improves Bioavailability" Pharmaceutics 17, no. 10: 1307. https://doi.org/10.3390/pharmaceutics17101307
APA StyleGuan, R., He, X., Dai, Y., Huang, G., Xue, Z., Chen, J., & Liu, P. (2025). DST-3, a Novel Modified Cryptotanshinone, Protects Against Pulmonary Fibrosis via Inhibiting STAT3/Smad Signaling Pathway and Improves Bioavailability. Pharmaceutics, 17(10), 1307. https://doi.org/10.3390/pharmaceutics17101307

