Local, Sustained, and Targeted Co-Delivery of MEK Inhibitor and Doxorubicin Inhibits Tumor Progression in E-Cadherin-Positive Breast Cancer
Abstract
1. Introduction
2. Materials and Methods
2.1. Materials
2.2. Synthesis of PVLA-PEG-PVLA Triblock Copolymer
2.3. Cryo-TEM Studies
2.4. Coarse Grain Molecular Simulation
2.5. Scaling Theory for Spherical-to-Wormlike Micelle Transition
2.6. Preparation and Characterization of Liposomes
2.7. Preparation of Hydrogel Encapsulating Liposomes
2.8. Drug Release Studies
2.9. Cell Culture
2.10. Multi-Compartment Tumor Organoids
2.11. Expression of α5β1 Integrin
2.12. Liposome Internalization in Organoids via Confocal Microscopy
2.13. Confocal Microscopy of Organoids with Live/Dead Assay
2.14. Cytotoxicity Studies
2.15. Hydrogel Safety and Biodegradation
2.16. Animal Studies
2.17. qPCR of Harvested Mouse Tissue
2.18. In Vivo Bioluminescence and Imaging
2.19. Immunohistochemistry and H&E Staining of Tissue Sections
2.20. Tumor Dissociation and Myeloid and T-Cell Subset Analyses
2.21. Statistical Analysis
3. Results
3.1. E-Cad-Positive Breast Tumors Preferentially Uptake α5β1 Integrin-Targeted Liposomes and Respond to MEK Inhibition
3.2. PVLA-PEG-PVLA Hydrogel Is Thermosensitive and Provides Sustained Release of Targeted Nanoparticles Encapsulating iMEK and DOX
3.3. PVLA-PEG-PVLA Hydrogel Is Thermosensitive and Biocompatible In Vivo
3.4. Sustained, Local, and Targeted Delivery of iMEK and DOX Effectively Slows E-Cad+ Tumor Progression in a Xenograft Model
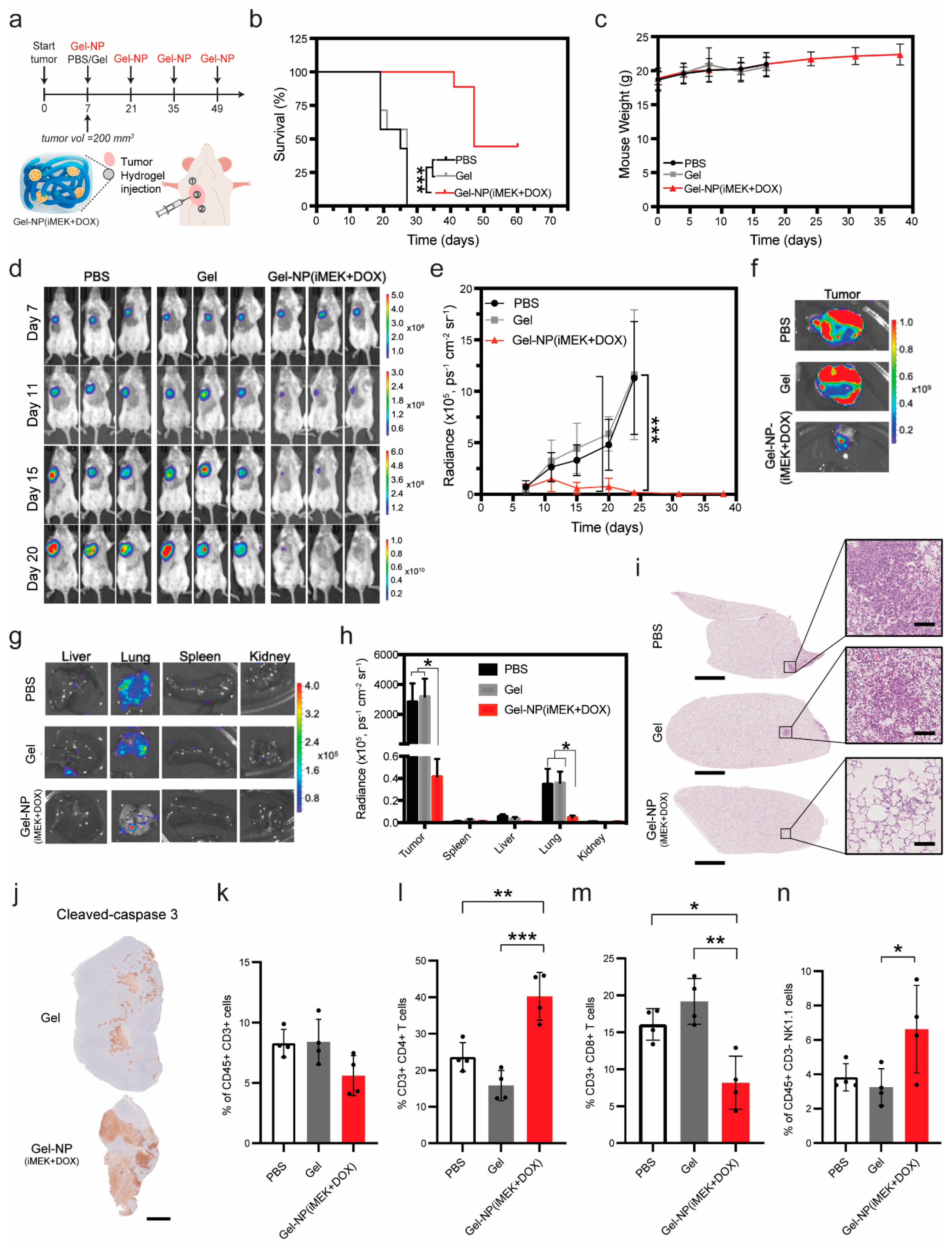
3.5. Sustained, Local Delivery of iMEK and DOX Effectively Slows Tumor Progression and Metastasis in a Syngeneic Mouse Model of TNBC
4. Discussion
Supplementary Materials
Author Contributions
Funding
Institutional Review Board Statement
Informed Consent Statement
Data Availability Statement
Acknowledgments
Conflicts of Interest
References
- Braicu, C.; Buse, M.; Busuioc, C.; Drula, R.; Gulei, D.; Raduly, L.; Rusu, A.; Irimie, A.; Atanasov, A.G.; Slaby, O.; et al. A Comprehensive Review on MAPK: A Promising Therapeutic Target in Cancer. Cancers 2019, 11, 1618. [Google Scholar] [CrossRef] [PubMed]
- Zhao, Y.; Adjei, A.A. The clinical development of MEK inhibitors. Nat. Rev. Clin. Oncol. 2014, 11, 385–400. [Google Scholar] [CrossRef] [PubMed]
- De Schepper, M.; Vincent-Salomon, A.; Christgen, M.; Van Baelen, K.; Richard, F.; Tsuda, H.; Kurozumi, S.; Brito, M.J.; Cserni, G.; Schnitt, S.; et al. Results of a worldwide survey on the currently used histopathological diagnostic criteria for invasive lobular breast cancer. Mod. Pathol. 2022, 35, 1812–1820. [Google Scholar] [CrossRef] [PubMed]
- Pai, K.; Baliga, P.; Shrestha, B.L. E-cadherin expression: A diagnostic utility for differentiating breast carcinomas with ductal and lobular morphologies. J. Clin. Diagn. Res. 2013, 7, 840–844. [Google Scholar] [CrossRef] [PubMed]
- Curtis, C.; Shah, S.P.; Chin, S.F.; Turashvili, G.; Rueda, O.M.; Dunning, M.J.; Speed, D.; Lynch, A.G.; Samarajiwa, S.; Yuan, Y.; et al. The genomic and transcriptomic architecture of 2000 breast tumours reveals novel subgroups. Nature 2012, 486, 346–352. [Google Scholar] [CrossRef] [PubMed]
- Padmanaban, V.; Krol, I.; Suhail, Y.; Szczerba, B.M.; Aceto, N.; Bader, J.S.; Ewald, A.J. E-cadherin is required for metastasis in multiple models of breast cancer. Nature 2019, 573, 439–444. [Google Scholar] [CrossRef] [PubMed]
- Russo, G.C.; Crawford, A.J.; Clark, D.; Cui, J.; Carney, R.; Karl, M.N.; Su, B.; Starich, B.; Lih, T.-S.; Kamat, P.; et al. E-cadherin interacts with EGFR resulting in hyper-activation of ERK in multiple models of breast cancer. Oncogene 2024, 43, 1445–1462. [Google Scholar] [CrossRef] [PubMed]
- Lee, G.; Wong, C.; Cho, A.; West, J.J.; Crawford, A.J.; Russo, G.C.; Si, B.R.; Kim, J.; Hoffner, L.; Jang, C.; et al. E-cadherin Induces Serine Synthesis to Support Progression and Metastasis of Breast Cancer. Cancer Res. 2024. [Google Scholar] [CrossRef] [PubMed]
- Sriraman, S.K.; Geraldo, V.; Luther, E.; Degterev, A.; Torchilin, V. Cytotoxicity of PEGylated liposomes co-loaded with novel pro-apoptotic drug NCL-240 and the MEK inhibitor cobimetinib against colon carcinoma in vitro. J. Control. Release 2015, 220, 160–168. [Google Scholar] [CrossRef]
- Palvai, S.; Kuman, M.M.; Basu, S. Hyaluronic acid cloaked oleic acid nanoparticles inhibit MAPK signaling with sub-cellular DNA damage in colon cancer cells. J. Mater. Chem. B 2017, 5, 3658–3666. [Google Scholar] [CrossRef]
- Basu, S.; Harfouche, R.; Soni, S.; Chimote, G.; Mashelkar, R.A.; Sengupta, S. Nanoparticle-mediated targeting of MAPK signaling predisposes tumor to chemotherapy. Proc. Natl. Acad. Sci. USA 2009, 106, 7957–7961. [Google Scholar] [CrossRef] [PubMed]
- Ramesh, A.; Brouillard, A.; Kumar, S.; Nandi, D.; Kulkarni, A. Dual inhibition of CSF1R and MAPK pathways using supramolecular nanoparticles enhances macrophage immunotherapy. Biomaterials 2020, 227, 119559. [Google Scholar] [CrossRef] [PubMed]
- Dreaden, E.C.; Kong, Y.W.; Morton, S.W.; Correa, S.; Choi, K.Y.; Shopsowitz, K.E.; Renggli, K.; Drapkin, R.; Yaffe, M.B.; Hammond, P.T. Tumor-targeted synergistic blockade of MAPK and PI3K from a layer-by-layer nanoparticle. Clin. Cancer Res. 2015, 21, 4410–4419. [Google Scholar] [CrossRef] [PubMed]
- Sung, Y.C.; Liu, Y.C.; Chao, P.H.; Chang, C.C.; Jin, P.R.; Lin, T.T.; Lin, J.A.; Cheng, H.T.; Wang, J.; Lai, C.P.; et al. Combined delivery of sorafenib and a MEK inhibitor using CXCR4-targeted nanoparticles reduces hepatic fibrosis and prevents tumor development. Theranostics 2018, 8, 894–905. [Google Scholar] [CrossRef] [PubMed]
- Liu, X.; Feng, Y.; Xu, G.; Chen, Y.; Luo, Y.; Song, J.; Bao, Y.; Yang, J.; Yu, C.; Li, Y.; et al. MAPK-Targeted Drug Delivered by a pH-Sensitive MSNP Nanocarrier Synergizes with PD-1 Blockade in Melanoma without T-Cell Suppression. Adv. Funct. Mater. 2019, 29, 1806916. [Google Scholar] [CrossRef]
- Engelman, J.A.; Chen, L.; Tan, X.; Crosby, K.; Guimaraes, A.R.; Upadhyay, R.; Maira, M.; Mcnamara, K.; Perera, S.A.; Song, Y.; et al. Effective use of PI3K and MEK inhibitors to treat mutant Kras G12D and PIK3CA H1047R murine lung cancers. Nat. Med. 2008, 14, 1351–1356. [Google Scholar] [CrossRef] [PubMed]
- Shroff, K.; Kokkoli, E. PEGylated liposomal doxorubicin targeted to α5β1-expressing MDA-MB-231 breast cancer cells. Langmuir 2012, 28, 4729–4736. [Google Scholar] [CrossRef] [PubMed]
- Mardilovich, A.; Craig, J.A.; Mccammon, M.Q.; Garg, A.; Kokkoli, E. Design of a novel fibronectin-mimetic peptide−amphiphile for functionalized biomaterials. Langmuir 2006, 22, 3259–3264. [Google Scholar] [CrossRef] [PubMed]
- Levine, R.M.; Kokkoli, E. Dual-ligand α5β1 and α6β4 integrin targeting enhances gene delivery and selectivity to cancer cells. J. Control. Release 2017, 251, 24–36. [Google Scholar] [CrossRef]
- Demirgöz, D.; Garg, A.; Kokkoli, E. PR_b-Targeted PEGylated Liposomes for Prostate Cancer Therapy. Langmuir 2008, 24, 13518–13524. [Google Scholar] [CrossRef]
- Sha, A.M.; Kambhampati, S.P.; Hsia, R.C.; Kannan, R.M.; Kokkoli, E. Thermosensitive and biodegradable hydrogel encapsulating targeted nanoparticles for the sustained co-delivery of gemcitabine and paclitaxel to pancreatic cancer cells. Int. J. Pharm. 2021, 593, 120139. [Google Scholar] [CrossRef]
- Adil, M.; Belur, L.; Pearce, T.R.; Levine, R.M.; Tisdale, A.W.; Sorenson, B.S.; Mcivor, R.S.; Kokkoli, E. PR_b functionalized stealth liposomes for targeted delivery to metastatic colon cancer. Biomater. Sci. 2013, 1, 393–401. [Google Scholar] [CrossRef] [PubMed]
- Wilhelm, S.; Tavares, A.J.; Dai, Q.; Ohta, S.; Audet, J.; Dvorak, H.F.; Chan, W.C.W. Analysis of nanoparticle delivery to tumours. Nat. Rev. Mater. 2016, 1, 16014. [Google Scholar] [CrossRef]
- Norouzi, M.; Nazari, B.; Miller, D.W. Injectable hydrogel-based drug delivery systems for local cancer therapy. Drug Discov. Today 2016, 21, 1835–1849. [Google Scholar] [CrossRef] [PubMed]
- Li, Z.; Guan, J. Thermosensitive hydrogels for drug delivery. Expert Opin. Drug Deliv. 2011, 8, 991–1007. [Google Scholar] [CrossRef] [PubMed]
- Cao, D.; Zhang, X.; Akabar, M.D.; Luo, Y.; Wu, H.; Ke, X.; Ci, T. Liposomal doxorubicin loaded PLGA-PEG-PLGA based thermogel for sustained local drug delivery for the treatment of breast cancer. Artif. Cells Nanomed. Biotechnol. 2019, 47, 181–191. [Google Scholar] [CrossRef] [PubMed]
- Vidyasagar, A.; Ku, S.H.; Kim, M.; Kim, M.; Lee, H.S.; Pearce, T.R.; Mccormick, A.V.; Bates, F.S.; Kokkoli, E. Design and Characterization of a PVLA-PEG-PVLA Thermosensitive and Biodegradable Hydrogel. ACS Macro Lett. 2017, 6, 1134–1139. [Google Scholar] [CrossRef] [PubMed]
- Schillen, K.; Brown, W.; Johnsen, R.M. Micellar Sphere-to-Rod Transition in an Aqueous Triblock Copolymer System. A Dynamic Light Scattering Study of Translational and Rotational Diffusion. Macromolecules 1994, 27, 4825–4832. [Google Scholar] [CrossRef]
- Mao, G.; Sukumaran, S.; Beaucage, G.; Saboungi, M.-L.; Thiyagarajan, P. PEO−PPO−PEO Block Copolymer Micelles in Aqueous Electrolyte Solutions: Effect of Carbonate Anions and Temperature on the Micellar Structure and Interaction. Macromolecules 2001, 34, 552–558. [Google Scholar] [CrossRef]
- Lee, M.-H.; Russo, G.C.; Rahmanto, Y.S.; Du, W.; Crawford, A.J.; Wu, P.-H.; Gilkes, D.; Kiemen, A.; Miyamoto, T.; Yu, Y.; et al. Multi-compartment tumor organoids. Mater. Today 2022, 61, 104–116. [Google Scholar] [CrossRef]
- Weeks, J.D.; Chandler, D.; Andersen, H.C. Role of Repulsive Forces in Determining the Equilibrium Structure of Simple Liquids. J. Chem. Phys. 1971, 54, 5237–5247. [Google Scholar] [CrossRef]
- Lu, F.; Vo, T.; Zhang, Y.; Frenkel, A.; Yager, K.G.; Kumar, S.; Gang, O. Unusual packing of soft-shelled nanocubes. Sci. Adv. 2019, 5, eaaw2399. [Google Scholar] [CrossRef] [PubMed]
- Elbert, K.C.; Zygmunt, W.; Vo, T.; Vara, C.M.; Rosen, D.J.; Krook, N.M.; Glotzer, S.C.; Murray, C.B. Anisotropic nanocrystal shape and ligand design for co-assembly. Sci. Adv. 2021, 7, eabf9402. [Google Scholar] [CrossRef] [PubMed]
- Elbert, K.C.; Vo, T.; Krook, N.M.; Zygmunt, W.; Park, J.; Yager, K.G.; Composto, R.J.; Glotzer, S.C.; Murray, C.B. Dendrimer Ligand Directed Nanoplate Assembly. ACS Nano 2019, 13, 14241–14251. [Google Scholar] [CrossRef] [PubMed]
- Daoud, M.; Cotton, J.P. Star shaped polymers: A model for the conformation and its concentration dependence. J. Phys. 1982, 43, 531–538. [Google Scholar] [CrossRef]
- Lee, M.H.; Wu, P.H.; Staunton, J.R.; Ros, R.; Longmore, G.D.; Wirtz, D. Mismatch in mechanical and adhesive properties induces pulsating cancer cell migration in epithelial monolayer. Biophys. J. 2012, 102, 2731–2741. [Google Scholar] [CrossRef] [PubMed]
- Crawford, A.J.; Gomez-Cruz, C.; Russo, G.C.; Huang, W.; Bhorkar, I.; Roy, T.; Muñoz-Barrutia, A.; Wirtz, D.; Garcia-Gonzalez, D. Tumor proliferation and invasion are intrinsically coupled and unraveled through tunable spheroid and physics-based models. Acta Biomater. 2024, 175, 170–185. [Google Scholar] [CrossRef] [PubMed]
- Nair, P.R.; Danilova, L.; Gómez-De-Mariscal, E.; Kim, D.; Fan, R.; Muñoz-Barrutia, A.; Fertig, E.J.; Wirtz, D. MLL1 regulates cytokine-driven cell migration and metastasis. Sci. Adv. 2024, 10, eadk0785. [Google Scholar] [CrossRef]
- Crawford, A.J.; Forjaz, A.; Bhorkar, I.; Roy, T.; Schell, D.; Queiroga, V.; Ren, K.; Kramer, D.; Bons, J.; Huang, W.; et al. Precision-engineered biomimetics: The human fallopian tube. bioRxiv 2023. [Google Scholar] [CrossRef]
- Fraley, S.I.; Wu, P.H.; He, L.; Feng, Y.; Krisnamurthy, R.; Longmore, G.D.; Wirtz, D. Three-dimensional matrix fiber alignment modulates cell migration and MT1-MMP utility by spatially and temporally directing protrusions. Sci. Rep. 2015, 5, 14580. [Google Scholar] [CrossRef]
- Borisy, A.A.; Elliott, P.J.; Hurst, N.W.; Lee, M.S.; Lehár, J.; Price, E.R.; Serbedzija, G.; Zimmermann, G.R.; Foley, M.A.; Stockwell, B.R.; et al. Systematic discovery of multicomponent therapeutics. Proc. Natl. Acad. Sci. USA 2003, 100, 7977–7982. [Google Scholar] [CrossRef]
- Salatin, S.; Maleki Dizaj, S.; Yari Khosroushahi, A. Effect of the surface modification, size, and shape on cellular uptake of nanoparticles. Cell Biol. Int. 2015, 39, 881–890. [Google Scholar] [CrossRef] [PubMed]
- Burguin, A.; Diorio, C.; Durocher, F. Breast Cancer Treatments: Updates and New Challenges. J. Pers. Med. 2021, 11, 808. [Google Scholar] [CrossRef] [PubMed]
- Kremer, K.; Grest, G.S. Dynamics of entangled linear polymer melts: A molecular-dynamics simulation. J. Chem. Phys. 1990, 92, 5057–5086. [Google Scholar] [CrossRef]
- Marshall, B.D.; Chapman, W.G. Molecular theory for the phase equilibria and cluster distribution of associating fluids with small bond angles. J. Chem. Phys. 2013, 139, 054902. [Google Scholar] [CrossRef] [PubMed]
- Marshall, B.D.; Chapman, W.G. Resummed thermodynamic perturbation theory for bond cooperativity in associating fluids. J. Chem. Phys. 2013, 139, 214106. [Google Scholar] [CrossRef] [PubMed]
- Clark, G.N.I.; Haslam, A.J.; Galindo, A.; Jackson, G. Developing optimal Wertheim-like models of water for use in Statistical Associating Fluid Theory (SAFT) and related approaches. Mol. Phys. 2006, 104, 3561–3581. [Google Scholar] [CrossRef]
- Bozzuto, G.; Molinari, A. Liposomes as nanomedical devices. Int. J. Nanomed. 2015, 10, 975–999. [Google Scholar] [CrossRef] [PubMed]
- Petersen, M.A.; Hillmyer, M.A.; Kokkoli, E. Bioresorbable Polymersomes for Targeted Delivery of Cisplatin. Bioconjugate Chem. 2013, 24, 533–543. [Google Scholar] [CrossRef]
- Cho, J.-K.; Hong, K.-Y.; Park, J.W.; Yang, H.-K.; Song, S.-C. Injectable delivery system of 2-methoxyestradiol for breast cancer therapy using biodegradable thermosensitive poly(organophosphazene) hydrogel. J. Drug Target. 2011, 19, 270–280. [Google Scholar] [CrossRef]
- Guo, D.-D.; Hong, S.-H.; Jiang, H.-L.; Kim, J.-H.; Minai-Tehrani, A.; Kim, J.-E.; Shin, J.-Y.; Jiang, T.; Kim, Y.-K.; Choi, Y.-J.; et al. Synergistic effects of Akt1 shRNA and paclitaxel-incorporated conjugated linoleic acid-coupled poloxamer thermosensitive hydrogel on breast cancer. Biomaterials 2012, 33, 2272–2281. [Google Scholar] [CrossRef] [PubMed]
- Zhang, Z.Q.; Kim, Y.M.; Song, S.C. Injectable and Quadruple-Functional Hydrogel as an Alternative to Intravenous Delivery for Enhanced Tumor Targeting. ACS Appl. Mater. Interfaces 2019, 11, 34634–34644. [Google Scholar] [CrossRef] [PubMed]
- Li, D.; Yang, Y.; Wang, S.; He, X.; Liu, M.; Bai, B.; Tian, C.; Sun, R.; Yu, T.; Chu, X. Role of acetylation in doxorubicin-induced cardiotoxicity. Redox Biol. 2021, 46, 102089. [Google Scholar] [CrossRef] [PubMed]
- Sheibani, M.; Azizi, Y.; Shayan, M.; Nezamoleslami, S.; Eslami, F.; Farjoo, M.H.; Dehpour, A.R. Doxorubicin-Induced Cardiotoxicity: An Overview on Pre-clinical Therapeutic Approaches. Cardiovasc. Toxicol. 2022, 22, 292–310. [Google Scholar] [CrossRef] [PubMed]
- Mohajeri, M.; Sahebkar, A. Protective effects of curcumin against doxorubicin-induced toxicity and resistance: A review. Crit. Rev. Oncol. Hematol. 2018, 122, 30–51. [Google Scholar] [CrossRef] [PubMed]
- Jin, L.; Han, B.; Siegel, E.; Cui, Y.; Giuliano, A.; Cui, X. Breast cancer lung metastasis: Molecular biology and therapeutic implications. Cancer Biol. Ther. 2018, 19, 858–868. [Google Scholar] [CrossRef] [PubMed]
- Weiss, L. Comments on hematogenous metastatic patterns in humans as revealed by autopsy. Clin. Exp. Metastasis 1992, 10, 191–199. [Google Scholar] [CrossRef] [PubMed]
- Ma, L.; Reinhardt, F.; Pan, E.; Soutschek, J.; Bhat, B.; Marcusson, E.G.; Teruya-Feldstein, J.; Bell, G.W.; Weinberg, R.A. Therapeutic silencing of miR-10b inhibits metastasis in a mouse mammary tumor model. Nat. Biotechnol. 2010, 28, 341–347. [Google Scholar] [CrossRef] [PubMed]
- Pulaski, B.A.; Ostrand-Rosenberg, S. Mouse 4T1 Breast Tumor Model. Curr. Protoc. Immunol. 2000, 39, 20.2.1–20.2.16. [Google Scholar] [CrossRef]
- Bronte, V.; Pittet, M.J. The Spleen in Local and Systemic Regulation of Immunity. Immunity 2013, 39, 806–818. [Google Scholar] [CrossRef]
- Dupre, S.A.; Hunter, K.W. Murine mammary carcinoma 4T1 induces a leukemoid reaction with splenomegaly: Association with tumor-derived growth factors. Exp. Mol. Pathol. 2007, 82, 12–24. [Google Scholar] [CrossRef]
- Strauss, L.; Sangaletti, S.; Consonni, F.M.; Szebeni, G.; Morlacchi, S.; Totaro, M.G.; Porta, C.; Anselmo, A.; Tartari, S.; Doni, A.; et al. RORC1 Regulates Tumor-Promoting “Emergency” Granulo-Monocytopoiesis. Cancer Cell 2015, 28, 253–269. [Google Scholar] [CrossRef] [PubMed]
- Han, J.; Liu, Y.; Yang, S.; Wu, X.; Li, H.; Wang, Q. MEK inhibitors for the treatment of non-small cell lung cancer. J. Hematol. Oncol. 2021, 14, 1. [Google Scholar] [CrossRef]
- Brufsky, A.; Kim, S.B.; Zvirbule, Ž.; Eniu, A.; Mebis, J.; Sohn, J.H.; Wongchenko, M.; Chohan, S.; Amin, R.; Yan, Y.; et al. A phase II randomized trial of cobimetinib plus chemotherapy, with or without atezolizumab, as first-line treatment for patients with locally advanced or metastatic triple-negative breast cancer (COLET): Primary analysis. Ann. Oncol. 2021, 32, 652–660. [Google Scholar] [CrossRef]
- Li, Y.; Zhang, H.; Merkher, Y.; Chen, L.; Liu, N.; Leonov, S.; Chen, Y. Recent advances in therapeutic strategies for triple-negative breast cancer. J. Hematol. Oncol. 2022, 15, 121. [Google Scholar] [CrossRef]
- Kang, S.H.; Cho, H.J.; Shim, G.; Lee, S.; Kim, S.H.; Choi, H.G.; Kim, C.W.; Oh, Y.K. Cationic liposomal co-delivery of small interfering RNA and a MEK inhibitor for enhanced anticancer efficacy. Pharm. Res. 2011, 28, 3069–3078. [Google Scholar] [CrossRef]
- Wang, H.; Najibi, A.J.; Sobral, M.C.; Seo, B.R.; Lee, J.Y.; Wu, D.; Li, A.W.; Verbeke, C.S.; Mooney, D.J. Biomaterial-based scaffold for in situ chemo-immunotherapy to treat poorly immunogenic tumors. Nat. Commun. 2020, 11, 5696. [Google Scholar] [CrossRef]
- Turco, V.; Pfleiderer, K.; Hunger, J.; Horvat, N.K.; Karimian-Jazi, K.; Schregel, K.; Fischer, M.; Brugnara, G.; Jähne, K.; Sturm, V.; et al. T cell-independent eradication of experimental glioma by intravenous TLR7/8-agonist-loaded nanoparticles. Nat. Commun. 2023, 14, 771. [Google Scholar] [CrossRef]
- Peng, P.; Lou, Y.; Wang, J.; Wang, S.; Liu, P.; Xu, L.X. Th1-Dominant CD4+ T Cells Orchestrate Endogenous Systematic Antitumor Immune Memory After Cryo-Thermal Therapy. Front. Immunol. 2022, 13, 944115. [Google Scholar] [CrossRef] [PubMed]
- Peng, P.; Hongming, H.; Ping, L.; Lisa, X.X. Neoantigen-specific CD4+ T-cell response is critical for the therapeutic efficacy of cryo-thermal therapy. J. Immunother. Cancer 2020, 8, e000421. [Google Scholar] [CrossRef] [PubMed]
- Deng, W.; Gowen, B.G.; Zhang, L.; Wang, L.; Lau, S.; Iannello, A.; Xu, J.; Rovis, T.L.; Xiong, N.; Raulet, D.H. A shed NKG2D ligand that promotes natural killer cell activation and tumor rejection. Science 2015, 348, 136–139. [Google Scholar] [CrossRef] [PubMed]
- Van Gelder, M.; Vanclée, A.; Van Elssen, C.H.M.J.; Hupperets, P.; Wieten, L.; Bos, G.M. Bone marrow produces sufficient alloreactive natural killer (NK) cells in vivo to cure mice from subcutaneously and intravascularly injected 4T1 breast cancer. Breast Cancer Res. Treat. 2017, 161, 421–433. [Google Scholar] [CrossRef]
- Dunai, C.; Murphy, W.J. NK cells for PD-1/PD-L1 blockade immunotherapy: Pinning down the NK cell. J. Clin. Investig. 2018, 128, 4251–4253. [Google Scholar] [CrossRef]
- Anderson, J.A.; Glaser, J.; Glotzer, S.C. HOOMD-blue: A Python package for high-performance molecular dynamics and hard particle Monte Carlo simulations. Comput. Mater. Sci. 2020, 173, 109363. [Google Scholar] [CrossRef]
- Wood, W.W.; Parker, F.R. Monte Carlo Equation of State of Molecules Interacting with the Lennard-Jones Potential. I. A Supercritical Isotherm at about Twice the Critical Temperature. J. Chem. Phys. 2004, 27, 720–733. [Google Scholar] [CrossRef]
- Ramasubramani, V.; Dice, B.D.; Harper, E.S.; Spellings, M.P.; Anderson, J.A.; Glotzer, S.C. freud: A software suite for high throughput analysis of particle simulation data. Comput. Phys. Commun. 2020, 254, 107275. [Google Scholar] [CrossRef]





| Primer | Sequence |
|---|---|
| 18s Human FWD | AGAAGTGACGCAGCCCTCTA |
| 18s Human RVS | GAGGATGAGGTGGAACGTGT |
| 18s Mouse FWD | CCGGCGACGACCCATTCGAAC |
| 18s Mouse RVS | GAATCGAACCCTGATTCCCCGT |
| aTubulin Human FWD | AGGAGTCCAGATCGGCAATG |
| aTubulin Human RVS | GTCCCCACCACCAATGGTTT |
| aTubulin Mouse FWD | CACACAAGCTCACTCACCCT |
| aTubulin Mouse RVS | CTGTTATTAGGGATGTGACTCCA |
| GAPDH Human FWD | GGAGCGAGATCCCTCCAAAAT |
| GAPDH Human RVS | GGCTGTTGTCATACTTCTCATGGA |
| GAPDH Mouse FWD | TCACCACCATGGAGAAGGC |
| GAPDH Mouse RVS | GCTAAGCAGTTGGTGGTGCA |
| HK2 (Human) FWD | CCAGTTCATTCACATCATCAG |
| HK2 (Human) RVS | CTTACACGAGGTCACATAGC |
| Antigen | Fluorophore | Biolegend Catalog Number |
|---|---|---|
| CD45 | APC/Fire 750 | 157610 |
| CD11b | FITC | 101205 |
| CD11c | PE/Cy7 | 117317 |
| CD3 | Alexa Fluor 700 | 100215 |
| CD4 | Spark UV™ 387 | 100491 |
| CD8 | BV510 | 100751 |
| CD161 | BV711 | 108745 |
| F4/80 | BV605 | 123133 |
| CD19 | BV785 | 115543 |
| Ly6G | PE/Dazzle 594 | 127647 |
| CD206 | PE | 141705 |
| CD86 | APC | 105011 |
| Live/Dead | Zombie Violet | 423113 |
Disclaimer/Publisher’s Note: The statements, opinions and data contained in all publications are solely those of the individual author(s) and contributor(s) and not of MDPI and/or the editor(s). MDPI and/or the editor(s) disclaim responsibility for any injury to people or property resulting from any ideas, methods, instructions or products referred to in the content. |
© 2024 by the authors. Licensee MDPI, Basel, Switzerland. This article is an open access article distributed under the terms and conditions of the Creative Commons Attribution (CC BY) license (https://creativecommons.org/licenses/by/4.0/).
Share and Cite
Kuhn, P.M.; Russo, G.C.; Crawford, A.J.; Venkatraman, A.; Yang, N.; Starich, B.A.; Schneiderman, Z.; Wu, P.-H.; Vo, T.; Wirtz, D.; et al. Local, Sustained, and Targeted Co-Delivery of MEK Inhibitor and Doxorubicin Inhibits Tumor Progression in E-Cadherin-Positive Breast Cancer. Pharmaceutics 2024, 16, 981. https://doi.org/10.3390/pharmaceutics16080981
Kuhn PM, Russo GC, Crawford AJ, Venkatraman A, Yang N, Starich BA, Schneiderman Z, Wu P-H, Vo T, Wirtz D, et al. Local, Sustained, and Targeted Co-Delivery of MEK Inhibitor and Doxorubicin Inhibits Tumor Progression in E-Cadherin-Positive Breast Cancer. Pharmaceutics. 2024; 16(8):981. https://doi.org/10.3390/pharmaceutics16080981
Chicago/Turabian StyleKuhn, Paul M., Gabriella C. Russo, Ashleigh J. Crawford, Aditya Venkatraman, Nanlan Yang, Bartholomew A. Starich, Zachary Schneiderman, Pei-Hsun Wu, Thi Vo, Denis Wirtz, and et al. 2024. "Local, Sustained, and Targeted Co-Delivery of MEK Inhibitor and Doxorubicin Inhibits Tumor Progression in E-Cadherin-Positive Breast Cancer" Pharmaceutics 16, no. 8: 981. https://doi.org/10.3390/pharmaceutics16080981
APA StyleKuhn, P. M., Russo, G. C., Crawford, A. J., Venkatraman, A., Yang, N., Starich, B. A., Schneiderman, Z., Wu, P.-H., Vo, T., Wirtz, D., & Kokkoli, E. (2024). Local, Sustained, and Targeted Co-Delivery of MEK Inhibitor and Doxorubicin Inhibits Tumor Progression in E-Cadherin-Positive Breast Cancer. Pharmaceutics, 16(8), 981. https://doi.org/10.3390/pharmaceutics16080981

