Recent Progress in Multifunctional Stimuli-Responsive Combinational Drug Delivery Systems for the Treatment of Biofilm-Forming Bacterial Infections
Abstract
1. Introduction
2. Drug Antimicrobial Mechanisms and Encapsulation
2.1. Drug Carrier Types
2.2. Targeted Stimuli for Bacterial Therapy
2.3. Mechanisms of Bacterial Therapy
3. Controlled Antibacterial Drug Delivery Development
3.1. Polymer-Based Exosome Modification
3.2. Inorganic Nanomaterials-Based Modifications
4. Combination Therapy
5. Conclusions and Future Prospects
Author Contributions
Funding
Institutional Review Board Statement
Informed Consent Statement
Data Availability Statement
Conflicts of Interest
References
- Cascioferro, S.; Carbone, D.; Parrino, B.; Pecoraro, C.; Giovannetti, E.; Cirrincione, G.; Diana, P. Therapeutic Strategies to Counteract Antibiotic Resistance in MRSA Biofilm-Associated Infections. ChemMedChem 2021, 16, 65–80. [Google Scholar] [CrossRef] [PubMed]
- Hassoun, A.; Linden, P.K.; Friedman, B. Incidence, prevalence, and management of MRSA bacteremia across patient populations—A review of recent developments in MRSA management and treatment. Crit. Care 2017, 21, 211. [Google Scholar] [CrossRef] [PubMed]
- Fishovitz, J.; Hermoso, J.A.; Chang, M.; Mobashery, S. Penicillin-binding protein 2a of methicillin-resistant Staphylococcus aureus. IUBMB Life 2014, 66, 572–577. [Google Scholar] [CrossRef] [PubMed]
- Hausner, M.; Wuertz, S. High Rates of Conjugation in Bacterial Biofilms as Determined by Quantitative In Situ Analysis. Appl. Environ. Microbiol. 1999, 65, 3710–3713. [Google Scholar] [CrossRef] [PubMed]
- Bridier, A.; Briandet, R.; Thomas, V.; Dubois-Brissonnet, F. Resistance of bacterial biofilms to disinfectants: A review. Biofouling 2011, 27, 1017–1032. [Google Scholar] [CrossRef] [PubMed]
- Flemming, H.-C.; Wingender, J.; Szewzyk, U.; Steinberg, P.; Rice, S.A.; Kjelleberg, S. Biofilms: An emergent form of bacterial life. Nat. Rev. Microbiol. 2016, 14, 563–575. [Google Scholar] [CrossRef] [PubMed]
- Reygaert, W.C. An overview of the antimicrobial resistance mechanisms of bacteria. AIMS Microbiol. 2018, 4, 482–501. [Google Scholar] [CrossRef] [PubMed]
- Jia, R.; Teng, L.; Gao, L.; Su, T.; Fu, L.; Qiu, Z.; Bi, Y. Advances in Multiple Stimuli-Responsive Drug-Delivery Systems for Cancer Therapy. Int. J. Nanomed. 2021, 16, 1525–1551. [Google Scholar] [CrossRef] [PubMed]
- Jacob, P.L.; Brugnoli, B.; Del Giudice, A.; Phan, H.; Chauhan, V.M.; Beckett, L.; Gillis, R.B.; Moloney, C.; Cavanagh, R.J.; Krumins, E.; et al. Poly (diglycerol adipate) variants as enhanced nanocarrier replacements in drug delivery applications. J. Colloid Interface Sci. 2023, 641, 1043–1057. [Google Scholar] [CrossRef]
- Jacob, P.L.; Ruiz Cantu, L.A.; Pearce, A.K.; He, Y.; Lentz, J.C.; Moore, J.C.; Machado, F.; Rivers, G.; Apebende, E.; Fernandez, M.R.; et al. Poly (glycerol adipate) (PGA) backbone modifications with a library of functional diols: Chemical and physical effects. Polymer 2021, 228, 123912. [Google Scholar] [CrossRef]
- Zhang, S.; Ye, J.; Liu, X.; Wang, G.; Qi, Y.; Wang, T.; Song, Y.; Li, Y.; Ning, G. Dual Stimuli-Responsive smart fibrous membranes for efficient Photothermal/Photodynamic/Chemo-Therapy of Drug-Resistant bacterial infection. Chem. Eng. J. 2022, 432, 134351. [Google Scholar] [CrossRef]
- Lin, X.; Wu, X.; Chen, X.; Wang, B.; Xu, W. Intellective and stimuli-responsive drug delivery systems in eyes. Int. J. Pharm. 2021, 602, 120591. [Google Scholar] [CrossRef] [PubMed]
- Yang, Y.; Jiang, X.; Lai, H.; Zhang, X. Smart Bacteria-Responsive Drug Delivery Systems in Medical Implants. J. Funct. Biomater. 2022, 13, 173. [Google Scholar] [CrossRef] [PubMed]
- Li, Y.; Liu, X.; Li, B.; Zheng, Y.; Han, Y.; Chen, D.-f.; Yeung, K.W.K.; Cui, Z.; Liang, Y.; Li, Z.; et al. Near-Infrared Light Triggered Phototherapy and Immunotherapy for Elimination of Methicillin-Resistant Staphylococcus aureus Biofilm Infection on Bone Implant. ACS Nano 2020, 14, 8157–8170. [Google Scholar] [CrossRef] [PubMed]
- Qu, J.; Zhao, X.; Ma, P.X.; Guo, B. Injectable antibacterial conductive hydrogels with dual response to an electric field and pH for localized “smart” drug release. Acta Biomater. 2018, 72, 55–69. [Google Scholar] [CrossRef] [PubMed]
- Xiao, Y.; Xu, M.; Lv, N.; Cheng, C.; Huang, P.; Li, J.; Hu, Y.; Sun, M. Dual stimuli-responsive metal-organic framework-based nanosystem for synergistic photothermal/pharmacological antibacterial therapy. Acta Biomater. 2021, 122, 291–305. [Google Scholar] [CrossRef] [PubMed]
- Sharma, S.; Parveen, R.; Chatterji, B.P. Toxicology of Nanoparticles in Drug Delivery. Curr. Pathobiol. Rep. 2021, 9, 133–144. [Google Scholar] [CrossRef] [PubMed]
- Violatto, M.B.; Casarin, E.; Talamini, L.; Russo, L.; Baldan, S.; Tondello, C.; Messmer, M.; Hintermann, E.; Rossi, A.; Passoni, A.; et al. Dexamethasone Conjugation to Biodegradable Avidin-Nucleic-Acid-Nano-Assemblies Promotes Selective Liver Targeting and Improves Therapeutic Efficacy in an Autoimmune Hepatitis Murine Model. ACS Nano 2019, 13, 4410–4423. [Google Scholar] [CrossRef]
- Rabin, N.; Zheng, Y.; Opoku-Temeng, C.; Du, Y.; Bonsu, E.; Sintim, H.O. Biofilm formation mechanisms and targets for developing antibiofilm agents. Future Med. Chem. 2015, 7, 493–512. [Google Scholar] [CrossRef]
- El-Feky, G.S.; Sharaf, S.S.; El Shafei, A.; Hegazy, A.A. Using chitosan nanoparticles as drug carriers for the development of a silver sulfadiazine wound dressing. Carbohydr. Polym. 2017, 158, 11–19. [Google Scholar] [CrossRef]
- Li, J.; Ding, Z.; Li, Y.; Miao, J.; Wang, W.; Nundlall, K.; Chen, S. Reactive oxygen species-sensitive thioketal-linked mesoporous silica nanoparticles as drug carrier for effective antibacterial activity. Mater. Des. 2020, 195, 109021. [Google Scholar] [CrossRef]
- Akolpoglu, M.B.; Alapan, Y.; Dogan, N.O.; Baltaci, S.F.; Yasa, O.; Aybar Tural, G.; Sitti, M. Magnetically steerable bacterial microrobots moving in 3D biological matrices for stimuli-responsive cargo delivery. Sci. Adv. 2022, 8, eabo6163. [Google Scholar] [CrossRef] [PubMed]
- Caddeo, C.; Miglionico, R.; Rinaldi, R.; Nigro, I.; Lamorte, D.; Chiummiento, L.; Lupattelli, P.; Funicello, M.; D’Orsi, R.; Valenti, D.; et al. PEGylated Liposomes Loaded with Carbamate Inhibitor ANP0903 Trigger Apoptosis by Enhancing ER Stress in HepG2 Cancer Cells. Int. J. Mol. Sci. 2023, 24, 4552. [Google Scholar] [CrossRef]
- Simonis, B.; Vignone, D.; Gonzalez Paz, O.; Donati, E.; Falchetti, M.L.; Bombelli, C.; Cellucci, A.; Auciello, G.; Fini, I.; Galantini, L.; et al. Transport of cationic liposomes in a human blood brain barrier model: Role of the stereochemistry of the gemini amphiphile on liposome biological features. J. Colloid Interface Sci. 2022, 627, 283–298. [Google Scholar] [CrossRef]
- Ma, M.; Cheng, Y.; Xu, Z.; Xu, P.; Qu, H.; Fang, Y.; Xu, T.; Wen, L. Evaluation of polyamidoamine (PAMAM) dendrimers as drug carriers of anti-bacterial drugs using sulfamethoxazole (SMZ) as a model drug. Eur. J. Med. Chem. 2007, 42, 93–98. [Google Scholar] [CrossRef]
- Andoy, N.M.O.; Jeon, K.; Kreis, C.T.; Sullan, R.M.A. Multifunctional and Stimuli-Responsive Polydopamine Nanoparticle-Based Platform for Targeted Antimicrobial Applications. Adv. Funct. Mater. 2020, 30, 2004503. [Google Scholar] [CrossRef]
- Ge, J.; Li, M.; Fan, J.; Celia, C.; Xie, Y.; Chang, Q.; Deng, X. Synthesis, characterization, and antibacterial activity of chitosan-chelated silver nanoparticles. J. Biomater. Sci. Polym. Ed. 2024, 35, 45–62. [Google Scholar] [CrossRef]
- Xu, J.; Lin, Q.; Sheng, M.; Ding, T.; Li, B.; Gao, Y.; Tan, Y. Antibiofilm Effect of Cinnamaldehyde-Chitosan Nanoparticles against the Biofilm of Staphylococcus aureus. Antibiotics 2022, 11, 1403. [Google Scholar] [CrossRef] [PubMed]
- Fazly Bazzaz, B.S.; Khameneh, B.; Zarei, H.; Golmohammadzadeh, S. Antibacterial efficacy of rifampin loaded solid lipid nanoparticles against Staphylococcus epidermidis biofilm. Microb. Pathog. 2016, 93, 137–144. [Google Scholar] [CrossRef]
- Zafari, M.; Adibi, M.; Chiani, M.; Bolourchi, N.; Barzi, S.M.; Shams Nosrati, M.S.; Bahari, Z.; Shirvani, P.; Noghabi, K.A.; Ebadi, M.; et al. Effects of cefazolin-containing niosome nanoparticles against methicillin-resistant Staphylococcus aureus biofilm formed on chronic wounds. Biomed. Mater. 2021, 16, 035001. [Google Scholar] [CrossRef]
- Tong, F.; Wang, P.; Chen, Z.; Liu, Y.; Wang, L.; Guo, J.; Li, Z.; Cai, H.; Wei, J. Combined Ferromagnetic Nanoparticles for Effective Periodontal Biofilm Eradication in Rat Model. Int. J. Nanomed. 2023, 18, 2371–2388. [Google Scholar] [CrossRef] [PubMed]
- Horev, B.; Klein, M.I.; Hwang, G.; Li, Y.; Kim, D.; Koo, H.; Benoit, D.S.W. pH-Activated Nanoparticles for Controlled Topical Delivery of Farnesol to Disrupt Oral Biofilm Virulence. ACS Nano 2015, 9, 2390–2404. [Google Scholar] [CrossRef] [PubMed]
- Huang, Z.; Zhou, T.; Yuan, Y.; Natalie Kłodzińska, S.; Zheng, T.; Sternberg, C.; Mørck Nielsen, H.; Sun, Y.; Wan, F. Synthesis of carbon quantum dot-poly lactic-co-glycolic acid hybrid nanoparticles for chemo-photothermal therapy against bacterial biofilms. J. Colloid Interface Sci. 2020, 577, 66–74. [Google Scholar] [CrossRef] [PubMed]
- Ma, L.; Li, K.; Xia, J.; Chen, C.; Liu, Y.; Lang, S.; Yu, L.; Liu, G. Commercial soft contact lenses engineered with zwitterionic silver nanoparticles for effectively treating microbial keratitis. J. Colloid Interface Sci. 2022, 610, 923–933. [Google Scholar] [CrossRef] [PubMed]
- Saravanakumar, K.; Sathiyaseelan, A.; Zhang, X.; Wang, M.-H. Synthesis and Characterization of Bimetallic Platinum/Selenium (Pt/Se) Nanoparticles for Synergistic Antibacterial Activity. BioNanoScience 2024, 14, 630–642. [Google Scholar] [CrossRef]
- Saravanakumar, K.; Sathiyaseelan, A.; Zhang, X.; Choi, M.; Wang, M.-H. Bimetallic (Ag and MgO) nanoparticles, Aloe vera extracts loaded xanthan gum nanocomposite for enhanced antibacterial and in-vitro wound healing activity. Int. J. Biol. Macromol. 2023, 242, 124813. [Google Scholar] [CrossRef]
- Jin, Y.; Lu, Y.; Sathiyaseelan, A.; Saravanakumar, K.; Zhang, X.; Wang, M.-H. Characterization, cytotoxicity, and antibacterial activity of paeoniflorin-loaded mesoporous silica oxide nanoparticles. J. Drug Deliv. Sci. Technol. 2023, 84, 104551. [Google Scholar] [CrossRef]
- Zhang, X.; Saravanakumar, K.; Sathiyaseelan, A.; Park, S.; Wang, M.-H. Synthesis, characterization, and comparative analysis of antibiotics (ampicillin and erythromycin) loaded ZrO2 nanoparticles for enhanced antibacterial activity. J. Drug Deliv. Sci. Technol. 2023, 82, 104293. [Google Scholar] [CrossRef]
- Park, S.; Saravanakumar, K.; Zhang, X.; Seon Jeong, M.; Wang, M.-H. Tetracycline-loaded zirconium oxide nanoparticles synthesized by Lactobacillus rhamnosus effectively eradicate bacterial biofilms. Inorg. Chem. Commun. 2022, 145, 109978. [Google Scholar] [CrossRef]
- Saravanakumar, K.; Sathiyaseelan, A.; Manivasagan, P.; Jeong, M.S.; Choi, M.; Jang, E.-S.; Priya, V.V.; Wang, M.-H. Photothermally responsive chitosan-coated iron oxide nanoparticles for enhanced eradication of bacterial biofilms. Biomater. Adv. 2022, 141, 213129. [Google Scholar] [CrossRef]
- Chen, Y.; Gao, Y.; Huang, Y.; Jin, Q.; Ji, J. Inhibiting Quorum Sensing by Active Targeted pH-Sensitive Nanoparticles for Enhanced Antibiotic Therapy of Biofilm-Associated Bacterial Infections. ACS Nano 2023, 17, 10019–10032. [Google Scholar] [CrossRef] [PubMed]
- Yu, W.; Sun, Y.; Li, W.; Guo, X.; Liu, X.; Wu, W.; Yu, W.; Wang, J.; Shan, A. Self-Assembly of Antimicrobial Peptide-Based Micelles Breaks the Limitation of Trypsin. ACS Appl. Mater. Interfaces 2023, 15, 494–510. [Google Scholar] [CrossRef] [PubMed]
- Yang, X.; Qiu, Q.; Liu, G.; Ren, H.; Wang, X.; Lovell, J.F.; Zhang, Y. Traceless antibiotic-crosslinked micelles for rapid clearance of intracellular bacteria. J. Control. Release 2022, 341, 329–340. [Google Scholar] [CrossRef] [PubMed]
- Tănase, M.A.; Soare, A.C.; Diţu, L.M.; Nistor, C.L.; Mihaescu, C.I.; Gifu, I.C.; Petcu, C.; Cinteza, L.O. Influence of the Hydrophobicity of Pluronic Micelles Encapsulating Curcumin on the Membrane Permeability and Enhancement of Photoinduced Antibacterial Activity. Pharmaceutics 2022, 14, 2137. [Google Scholar] [CrossRef] [PubMed]
- Ren, X.; Ren, J.; Li, Y.; Yuan, S.; Wang, G. Preparation of caffeic acid grafted chitosan self-assembled micelles to enhance oral bioavailability and antibacterial activity of quercetin. Front. Vet. Sci. 2023, 10, 1218025. [Google Scholar] [CrossRef] [PubMed]
- Qian, Y.; Hu, X.; Wang, J.; Li, Y.; Liu, Y.; Xie, L. Polyzwitterionic micelles with antimicrobial-conjugation for eradication of drug-resistant bacterial biofilms. Colloids Surf. B Biointerfaces 2023, 231, 113542. [Google Scholar] [CrossRef] [PubMed]
- Padaga, S.G.; Ch, S.; Paul, M.; Wable, B.D.; Ghosh, B.; Biswas, S. Chitosan oligosaccharide/pluronic F127 micelles exhibiting anti-biofilm effect to treat bacterial keratitis. Carbohydr. Polym. 2024, 330, 121818. [Google Scholar] [CrossRef] [PubMed]
- Xu, S.; Yan, S.; You, J.; Wu, X. Antibacterial Micelles-Loaded Carboxymethyl Chitosan/Oxidized Konjac Glucomannan Composite Hydrogels for Enhanced Wound Repairing. ACS Appl. Mater. Interfaces 2024, 16, 13563–13572. [Google Scholar] [CrossRef] [PubMed]
- Li, L.; Wang, R.; Zhao, B.; Yin, B.; Zhang, H.; Liang, C.; Hu, X. Enzyme-Triggered Polyelectrolyte Complex for Responsive Delivery of α-Helical Polypeptides to Optimize Antibacterial Therapy. Biomacromolecules 2024, 25, 3112–3121. [Google Scholar] [CrossRef]
- Xiao, J.; Yin, M.; Yang, M.; Ren, J.; Liu, C.; Lian, J.; Lu, X.; Jiang, Y.; Yao, Y.; Luo, J. Lipase and pH-responsive diblock copolymers featuring fluorocarbon and carboxyl betaine for methicillin-resistant staphylococcus aureus infections. J. Control. Release 2024, 369, 39–52. [Google Scholar] [CrossRef]
- Gupta, C.; Hazra, C.; Poddar, P.; Dhara, D.; Byram, P.K.; Chakravorty, N.; Sen, R.; Ghosh, S.K. Development and performance evaluation of self-assembled pH-responsive curcumin-bacterial exopolysaccharide micellar conjugates as bioactive delivery system. Int. J. Biol. Macromol. 2024, 263, 130372. [Google Scholar] [CrossRef] [PubMed]
- Wu, Y.; Song, Z.; Wang, H.; Han, H. Endogenous stimulus-powered antibiotic release from nanoreactors for a combination therapy of bacterial infections. Nat. Commun. 2019, 10, 4464. [Google Scholar] [CrossRef] [PubMed]
- Feng, L.; Liu, Y.; Chen, Y.; Xiang, Q.; Huang, Y.; Liu, Z.; Xue, W.; Guo, R. Injectable Antibacterial Hydrogel with Asiaticoside-Loaded Liposomes and Ultrafine Silver Nanosilver Particles Promotes Healing of Burn-Infected Wounds. Adv. Healthc. Mater. 2023, 12, 2203201. [Google Scholar] [CrossRef] [PubMed]
- Schito, A.M.; Schito, G.C.; Alfei, S. Synthesis and Antibacterial Activity of Cationic Amino Acid-Conjugated Dendrimers Loaded with a Mixture of Two Triterpenoid Acids. Polymers 2021, 13, 521. [Google Scholar] [CrossRef] [PubMed]
- Liu, X.; Wang, Z.; Feng, X.; Bai, E.; Xiong, Y.; Zhu, X.; Shen, B.; Duan, Y.; Huang, Y. Platensimycin-Encapsulated Poly(lactic-co-glycolic acid) and Poly(amidoamine) Dendrimers Nanoparticles with Enhanced Anti-Staphylococcal Activity in Vivo. Bioconjugate Chem. 2020, 31, 1425–1437. [Google Scholar] [CrossRef] [PubMed]
- Zhu, B.; Li, Y.; Huang, F.; Chen, Z.; Xie, J.; Ding, C.; Li, J. Promotion of the osteogenic activity of an antibacterial polyaniline coating by electrical stimulation. Biomater. Sci. 2019, 7, 4730–4737. [Google Scholar] [CrossRef] [PubMed]
- Foudah, A.I.; Alqarni, M.H.; Ross, S.A.; Alam, A.; Salkini, M.A.; Kumar, P. Site-Specific Evaluation of Bioactive Coumarin-Loaded Dendrimer G4 Nanoparticles against Methicillin Resistant Staphylococcus aureus. ACS Omega 2022, 7, 34990–34996. [Google Scholar] [CrossRef]
- Fallah, F.; Zargar, M.; Yousefi, M.; Alam, A.N. Synthesis of the erythromycin-conjugated nanodendrimer and its antibacterial activity. Eur. J. Pharm. Sci. 2018, 123, 321–326. [Google Scholar] [CrossRef]
- Dongargaonkar, A.A.; Bowlin, G.L.; Yang, H. Electrospun Blends of Gelatin and Gelatin–Dendrimer Conjugates as a Wound-Dressing and Drug-Delivery Platform. Biomacromolecules 2013, 14, 4038–4045. [Google Scholar] [CrossRef]
- Wang, Z.; Peng, Y.; Zhou, Y.; Zhang, S.; Tan, J.; Li, H.; He, D.; Deng, L. Pd-Cu nanoalloy for dual stimuli-responsive chemo-photothermal therapy against pathogenic biofilm bacteria. Acta Biomater. 2022, 137, 276–289. [Google Scholar] [CrossRef]
- Karimzadeh, Z.; Javanbakht, S.; Namazi, H. Carboxymethylcellulose/MOF-5/Graphene oxide bio-nanocomposite as antibacterial drug nanocarrier agent. Bioimpacts 2019, 9, 5–13. [Google Scholar] [CrossRef] [PubMed]
- Fan, Y.; Lüchow, M.; Zhang, Y.; Lin, J.; Fortuin, L.; Mohanty, S.; Brauner, A.; Malkoch, M. Nanogel Encapsulated Hydrogels as Advanced Wound Dressings for the Controlled Delivery of Antibiotics. Adv. Funct. Mater. 2021, 31, 2006453. [Google Scholar] [CrossRef]
- Song, W.; Xiao, Y. Sequential drug delivery of vancomycin and rhBMP-2 via pore-closed PLGA microparticles embedded photo-crosslinked chitosan hydrogel for enhanced osteointegration. Int. J. Biol. Macromol. 2021, 182, 612–625. [Google Scholar] [CrossRef]
- Yang, X.; Shi, G.; Guo, J.; Wang, C.; He, Y. Exosome-encapsulated antibiotic against intracellular infections of methicillin-resistant Staphylococcus aureus. Int. J. Nanomed. 2018, 13, 8095–8104. [Google Scholar] [CrossRef] [PubMed]
- Yang, X.; Xie, B.; Peng, H.; Shi, G.; Sreenivas, B.; Guo, J.; Wang, C.; He, Y. Eradicating intracellular MRSA via targeted delivery of lysostaphin and vancomycin with mannose-modified exosomes. J. Control. Release 2021, 329, 454–467. [Google Scholar] [CrossRef] [PubMed]
- Kamboj, N.; Rodriguez, M.; Rahmani Ahranjani, R.; Prashanth, K.G.; Hussainova, I. Bioceramic scaffolds by additive manufacturing for controlled delivery of the antibiotic vancomycin. Proc. Est. Acad. Sci. 2019, 68, 185–190. [Google Scholar] [CrossRef]
- Yadav, S.K.; Khan, G.; Bonde, G.V.; Bansal, M.; Mishra, B. Design, optimization and characterizations of chitosan fortified calcium alginate microspheres for the controlled delivery of dual drugs. Artif. Cells Nanomed. Biotechnol. 2018, 46, 1180–1193. [Google Scholar] [CrossRef] [PubMed]
- Lin, S.; Liu, X.; Tan, L.; Cui, Z.; Yang, X.; Yeung, K.W.K.; Pan, H.; Wu, S. Porous Iron-Carboxylate Metal–Organic Framework: A Novel Bioplatform with Sustained Antibacterial Efficacy and Nontoxicity. ACS Appl. Mater. Interfaces 2017, 9, 19248–19257. [Google Scholar] [CrossRef] [PubMed]
- Zhang, X.; Liu, L.; Huang, L.; Zhang, W.; Wang, R.; Yue, T.; Sun, J.; Li, G.; Wang, J. The highly efficient elimination of intracellular bacteria via a metal organic framework (MOF)-based three-in-one delivery system. Nanoscale 2019, 11, 9468–9477. [Google Scholar] [CrossRef]
- Bagchi, D.; Bhattacharya, A.; Dutta, T.; Nag, S.; Wulferding, D.; Lemmens, P.; Pal, S.K. Nano MOF Entrapping Hydrophobic Photosensitizer for Dual-Stimuli-Responsive Unprecedented Therapeutic Action against Drug-Resistant Bacteria. ACS Appl. Bio Mater. 2019, 2, 1772–1780. [Google Scholar] [CrossRef]
- Song, Z.; Wu, Y.; Cao, Q.; Wang, H.; Wang, X.; Han, H. pH-Responsive, Light-Triggered on-Demand Antibiotic Release from Functional Metal–Organic Framework for Bacterial Infection Combination Therapy. Adv. Funct. Mater. 2018, 28, 1800011. [Google Scholar] [CrossRef]
- Yang, Y.; Hu, Q.; Zhang, Q.; Jiang, K.; Lin, W.; Yang, Y.; Cui, Y.; Qian, G. A Large Capacity Cationic Metal–Organic Framework Nanocarrier for Physiological pH Responsive Drug Delivery. Mol. Pharm. 2016, 13, 2782–2786. [Google Scholar] [CrossRef]
- Nasrabadi, M.; Ghasemzadeh, M.A.; Zand Monfared, M.R. The preparation and characterization of UiO-66 metal–organic frameworks for the delivery of the drug ciprofloxacin and an evaluation of their antibacterial activities. New J. Chem. 2019, 43, 16033–16040. [Google Scholar] [CrossRef]
- Al Neyadi, S.S.; Al Blooshi, A.G.; Nguyen, H.L.; Alnaqbi, M.A. UiO-66-NH2 as an effective solid support for quinazoline derivatives for antibacterial agents against Gram-negative bacteria. New J. Chem. 2021, 45, 20386–20395. [Google Scholar] [CrossRef]
- Silva, I.M.P.; Carvalho, M.A.; Oliveira, C.S.; Profirio, D.M.; Ferreira, R.B.; Corbi, P.P.; Formiga, A.L.B. Enhanced performance of a metal-organic framework analogue to MIL-101(Cr) containing amine groups for ibuprofen and nimesulide controlled release. Inorg. Chem. Commun. 2016, 70, 47–50. [Google Scholar] [CrossRef]
- Nagaraja, K.; Rao, K.M.; Reddy, G.V.; Rao, K.S.V.K. Tragacanth gum-based multifunctional hydrogels and green synthesis of their silver nanocomposites for drug delivery and inactivation of multidrug resistant bacteria. Int. J. Biol. Macromol. 2021, 174, 502–511. [Google Scholar] [CrossRef]
- Ahmed, S.A.; Nur Hasan, M.; Bagchi, D.; Altass, H.M.; Morad, M.; Althagafi, I.I.; Hameed, A.M.; Sayqal, A.; Khder, A.E.R.S.; Asghar, B.H.; et al. Nano-MOFs as targeted drug delivery agents to combat antibiotic-resistant bacterial infections. R. Soc. Open Sci. 2020, 7, 200959. [Google Scholar] [CrossRef]
- Esfahanian, M.; Ghasemzadeh, M.A.; Razavian, S.M.H. Synthesis, identification and application of the novel metal-organic framework Fe3O4@PAA@ZIF-8 for the drug delivery of ciprofloxacin and investigation of antibacterial activity. Artif. Cells Nanomed. Biotechnol. 2019, 47, 2024–2030. [Google Scholar] [CrossRef]
- Song, F.; Gong, J.; Tao, Y.; Cheng, Y.; Lu, J.; Wang, H. A robust regenerated cellulose-based dual stimuli-responsive hydrogel as an intelligent switch for controlled drug delivery. Int. J. Biol. Macromol. 2021, 176, 448–458. [Google Scholar] [CrossRef]
- Türk, S.; Altınsoy, I.; Efe, G.Ç.; Ipek, M.; Özacar, M.; Bindal, C. A novel multifunctional NCQDs-based injectable self-crosslinking and in situ forming hydrogel as an innovative stimuli responsive smart drug delivery system for cancer therapy. Mater. Sci. Eng. C 2021, 121, 111829. [Google Scholar] [CrossRef]
- Gu, C.; Wang, C.; Ma, W.; Gao, Y.; Li, J.; Jin, Q.; Wu, X. Drug-Loaded Konjac Glucomannan/Metal–Organic Framework Composite Hydrogels as Antibacterial and Anti-Inflammatory Cell Scaffolds. ACS Appl. Mater. Interfaces 2023, 15, 41287–41298. [Google Scholar] [CrossRef] [PubMed]
- Liu, S.; Ji, Y.; Zhu, H.; Shi, Z.; Li, M.; Yu, Q. Gallium-based metal–organic frameworks loaded with antimicrobial peptides for synergistic killing of drug-resistant bacteria. J. Mater. Chem. B 2023, 11, 10446–10454. [Google Scholar] [CrossRef] [PubMed]
- Tian, M.; Zhou, L.; Fan, C.; Wang, L.; Lin, X.; Wen, Y.; Su, L.; Dong, H. Bimetal-organic framework/GOx-based hydrogel dressings with antibacterial and inflammatory modulation for wound healing. Acta Biomater. 2023, 158, 252–265. [Google Scholar] [CrossRef] [PubMed]
- Zhan, X.-P.; Zeng, Y.-N.; Li, B.-X.; Zheng, H.-Q.; Feng, H.-X.; Xu, Z.; Liu, J.; Lin, Z.-J. Silver Nanoparticle-Loaded Titanium-Based Metal–Organic Framework for Promoting Antibacterial Performance by Synergistic Chemical–Photodynamic Therapy. Inorg. Chem. 2024, 63, 677–688. [Google Scholar] [CrossRef] [PubMed]
- Li, J.; Yan, Y.; Chen, Y.; Fang, Q.; Hussain, M.I.; Wang, L.-N. Flexible Curcumin-Loaded Zn-MOF Hydrogel for Long-Term Drug Release and Antibacterial Activities. Int. J. Mol. Sci. 2023, 24, 11439. [Google Scholar] [CrossRef] [PubMed]
- Vadivelmurugan, A.; Sharmila, R.; Pan, W.-L.; Tsai, S.-W. Preparation and Evaluation of Aminomalononitrile-Coated Ca–Sr Metal–Organic Frameworks as Drug Delivery Carriers for Antibacterial Applications. ACS Omega 2023, 8, 41909–41917. [Google Scholar] [CrossRef] [PubMed]
- Cai, W.; Zhang, W.; Chen, Z. Magnetic Fe3O4@ZIF-8 nanoparticles as a drug release vehicle: pH-sensitive release of norfloxacin and its antibacterial activity. Colloids Surf. B Biointerfaces 2023, 223, 113170. [Google Scholar] [CrossRef]
- Qiu, L.; Ouyang, C.; Zhang, W.; Liu, J.; Yu, L.; Chen, G.; Ren, L. Zn-MOF hydrogel: Regulation of ROS-mediated inflammatory microenvironment for treatment of atopic dermatitis. J. Nanobiotechnol. 2023, 21, 163. [Google Scholar] [CrossRef]
- Kumar, P.; Behera, A.; Tiwari, P.; Karthik, S.; Biswas, M.; Sonawane, A.; Mobin, S.M. Exploring the antimicrobial potential of isoniazid loaded Cu-based metal–organic frameworks as a novel strategy for effective killing of Mycobacterium tuberculosis. J. Mater. Chem. B 2023, 11, 10929–10940. [Google Scholar] [CrossRef]
- Mo, F.; Zhong, S.; You, T.; Lu, J.; Sun, D. Aptamer and DNAzyme-Functionalized Cu-MOF Hybrid Nanozymes for the Monitoring and Management of Bacteria-Infected Wounds. ACS Appl. Mater. Interfaces 2023, 15, 52114–52127. [Google Scholar] [CrossRef]
- Costa, B.A.; Abuçafy, M.P.; Barbosa, T.W.L.; da Silva, B.L.; Fulindi, R.B.; Isquibola, G.; da Costa, P.I.; Chiavacci, L.A. ZnO@ZIF-8 Nanoparticles as Nanocarrier of Ciprofloxacin for Antimicrobial Activity. Pharmaceutics 2023, 15, 259. [Google Scholar] [CrossRef]
- Perveen, S.; Zhai, R.; Chen, X.; Kanwal, T.; Shah, M.R.; Lu, M.; Ding, B.; Jin, M. Synthesis of high-performance antibacterial agent based on incorporated vancomycin into MOF-modified lignin nanocomposites. Int. J. Biol. Macromol. 2024, 274, 133339. [Google Scholar] [CrossRef]
- Chang, Y.; Xu, K.-Q.; Yang, X.-L.; Xie, M.-H.; Mo, Z.; Li, M.-L.; Ju, H.-X. Zinc hexacyanoferrate/g-C3N4 nanocomposites with enhanced photothermal and photodynamic properties for rapid sterilization and wound healing. Colloids Surf. B Biointerfaces 2024, 240, 113998. [Google Scholar] [CrossRef] [PubMed]
- Zulfiqar, S.; Sharif, S.; Nawaz, M.S.; Shahzad, S.A.; Bashir, M.M.; Iqbal, T.; ur Rehman, I.; Yar, M. Cu-MOF loaded chitosan based freeze-dried highly porous dressings with anti-biofilm and pro-angiogenic activities accelerated Pseudomonas aeruginosa infected wounds healing in rats. Int. J. Biol. Macromol. 2024, 271, 132443. [Google Scholar] [CrossRef]
- Zheng, Y.; Cai, X.; Chen, G.; Xiang, D.; Shi, W.; Shen, J.; Xiang, B. Single Atom-Dispersed Silver Incorporated in ZIF-8-Derived Porous Carbon for Enhanced Photothermal Activity and Antibacterial Activities. Int. J. Nanomed. 2024, 19, 4253–4261. [Google Scholar] [CrossRef] [PubMed]
- Zhang, G.; Jin, W.; Dong, L.; Wang, J.; Li, W.; Song, P.; Tao, Y.; Gui, L.; Zhang, W.; Ge, F. Photothermal/photodynamic synergistic antibacterial study of MOF nanoplatform with SnFe2O4 as the core. Biochem. Biophys. Res. Commun. 2024, 720, 150131. [Google Scholar] [CrossRef]
- Nabipour, H.; Sadr, M.H.; Bardajee, G.R. Synthesis and characterization of nanoscale zeolitic imidazolate frameworks with ciprofloxacin and their applications as antimicrobial agents. New J. Chem. 2017, 41, 7364–7370. [Google Scholar] [CrossRef]





| Nanomaterial | Name of DDS System | Drug | Targeted Bacterial Infections | Mechanism of Action | Ref. |
|---|---|---|---|---|---|
| Nanoparticles | mPEG-TK-MSN | Vancomycin | S. aureus infected wound healing therapy | Cell membrane/cell wall partial disintegration | [21] |
| Antimicrobial peptide-Polydopamine nanoparticles (PdNPs-AMP) | Antimicrobial peptides (AMP) | E. coli | Structural deterioration | [26] | |
| CS-AgNPs | Silver nanoparticles | E. coli and S. aureus | - | [27] | |
| CSNP-CAs | Cinnamaldehyde | S. aureus biofilms eradication | Cell wall damage and permeability | [28] | |
| Rifampin-SLN-P-SA6 | Rifampin | S. epidermidis biofilm eradication | - | [29] | |
| Cefazolin-containing niosome nanoparticles | Cefazolin | MRSA | Biofilm removal | [30] | |
| Ferromagnetic Nanoparticles (Fe3O4@PDA@Mino) | Minocycline (Mino) | Periodontal biofilm eradication | Regulation of inflammatory response | [31] | |
| p(DMAEMA-co-BMA-co-PAA) | Farnesol | Treatment of rodent dental caries (S. mutans biofilms) | Bacterial biofilm penetration | [32] | |
| Quantum dots-Poly lactic-co-glycolic acid (PLGA) (CQD-PLGA NPs) | Azithromycin and tobramycin | Eradication of P. aeruginosa biofilms | Increases bacterial membrane permeability | [33] | |
| PCBDA@AgNPs-CL | AgNPs | Microbe-induced ocular infections (C. albicans) | Resist–kill–remove | [34] | |
| Pt-Se NPs | - | S. enterica, E. coli, L. monocytogenes, S. aureus, and B. cereus | Bacterial cell damage | [35] | |
| XG-AVE-Ag/MgO NCs | Ag and MgO, nanoparticles, Aloe vera extracts | E. coli biofilm removal | Cell wall damage | [36] | |
| Pae-SiO2 NPs | Paeoniflorin | S. aureus and B. cereus | - | [37] | |
| ZrO2-Amp NPs and ZrO2-Ery NPs | Ampicillin and erythromycin | E. coli and B. cereus, in vitro wound healing | Protein and DNA damage | [38] | |
| Tetracycline-loaded ZrO2 NPs | Tetracycline | S. entrica and S. aureus biofilm eradication | Penetration inside the biofilm | [39] | |
| CS-FeNPs | Fe NPs | E. coli biofilms eradication | Protein leakage, cell wall permeability | [40] | |
| Anti-CD54@Cur-DA NPs | Curcumin | Treatment of chronic lung infection (P. aeruginosa) | Inhibiting efflux pump-related genes | [41] | |
| Micelles | Nanostructured antimicrobial micelles (CT9W1000 micelles) | Antimicrobial peptides (T9W) | P. aeruginosa lung infection | ROS production and anti-inflammatory effect | [42] |
| SIR-micelles conjugated mannose targeting ligands | Inflammatory cytokines | Treatment of pneumonia infection of multidrug-resistant K. pneumoniae | Regulate the inflammatory cytokines | [43] | |
| Curcumin-loaded polymeric micelles | Curcumin | S. aureus, E. coli and C. albicans | - | [44] | |
| Caffeic acid graft chitosan copolymer loaded QR micelles (CA-g-CS/QR) | Quercetin | E. coli | In vivo antibacterial activity in broiler chickens | [45] | |
| Polyzwitterionic micelles | Triclosan | S. aureus infection | Drug penetration inside the biofilm kills bacteria | [46] | |
| Chitosan oligosaccharide lactate (COL)-pluronic F127 polymers, loaded with gatifloxacin (Gati@FCOL1/Gati@FCOL2 micelles) | Gatifloxacin | Eradication of P. aeruginosa and S. aureus and treatment of bacterial keratitis | Anti-quorum sensing (QS) effect | [47] | |
| Antibacterial Micelles- Carboxymethyl Chitosan (CC)/Oxidized Konjac Glucomannan (OKG) stevioside-stabilized honokiol (HS) (CC45/OKG40/HS hydrogel) | Honokiol | S. aureus infected Wound Healing | Eradicate the bacterial infection and regulate the inflammatory response | [48] | |
| PEG-b-PPTyr micelles | α-helical cationic polypeptide | E. coli infected wound healing | Eradication of bacterial biofilm and regulating the anti-inflammatory response | [49] | |
| CIP@FCBMs | Ciprofloxacin | Eradication of biofilms and MRSA-infected wound healing | Targeting the bacterial proteins and nucleic acid synthesis | [50] | |
| Cur-EPS conjugate-based polymeric micelles | Curcumin | Antioxidant, eradication of E. coli, S. aureus, P. aeruginosa, S. typhimurium, and S. marcescens biofilms | Antibacterial, antibiofilm, and antioxidant mechanisms | [51] | |
| Liposomes | Liposome-based nanoreactor (RFP-CaO2@PCM@Lec) | Eutectic antimicrobial mixture | Treatment of MRSA-infected wounds | Antimicrobial release through pore formation | [52] |
| Liposome-based bacterial microbats | Liposomal drug | E. coli infection | Lipid bilayer permeabilization | [22] | |
| Asiaticoside-Loaded Liposomes (rColMA/QCSG/LIP@AS/Ag@MOF (RQLAg) hydrogel | Asiaticoside | E. coli and S. aureus | Destroy the cell membrane | [53] | |
| Dendrimers | Amino acid-conjugated cationic dendrimers (CDs) | UOACDs | E. coli, K. pneumoniae, MRSA, and MRSE | - | [54] |
| PLGA/PTM; PAMAM/PTM NPs | PTM | S. aureus (mouse peritonitis model) | S. aureus cell membranes interactions | [55] | |
| Ag-loaded poly(amide-amine) dendrimer | Ag | E. coli and S. aureus | - | [56] | |
| Dendrimer G4 poloxamer nanoparticles | Coumarin | MRSA | Drug penetration and uptake, cellular damage | [57] | |
| Erythromycin-conjugated nano dendrimer | Erythromycin | S. aureus, S. epidermidis, S. saprophyticus, and P. aeruginosa | Membrane permeability and bacterial lysis | [58] | |
| Gelatin and gelatin Star-shaped polyamidoamine (PAMAM) dendrimer G3.5 (sIPN NCs) | Silver acetate | S. aureus and P. aeruginosa | Release kill mechanism | [59] |
| Composite\Carrier Composition | MOF Average Size | Drug | Bioactivity | Drug Loading Capacity | Reference |
|---|---|---|---|---|---|
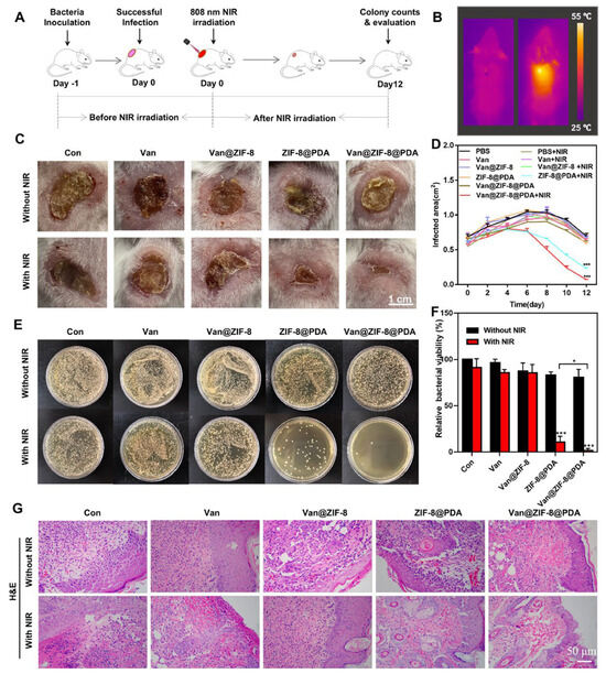
| van@ZIF-8@PDA | 175.9 ± 2.74 nm | Vancomycin | Eradication of S. aureus biofilms and treatment of bacteria-infected wounds | 6.71% | [16] |
| Pd-Cu nanoalloy ZIF-8 | 155.3 nm | Amoxicillin | Eradication of P. aeruginosa and S. aureus biofilm; S. aureus infected wound healing | - | [60] |
| ZJU-101 | 300 nm | Diclofenac sodium | - | (∼0.546 g/g) | [72] |
| UiO-66 | 1.22 nm pore diameter | Ciprofloxacin | 24 mm (E. coli) 22 mm (S. aureus) inhibition zones | 84%. | [73] |
| UiO-66-NH2 | 200 nm | Quinazoline | 0.25–0.7 mg m/L MIC 0.25–4 mg m/L MBC | [74] | |
| MIL-101(Cr) | SBET—103 (m2 g−1 Vp—2.50 (cm3 g−1) | Ibuprofen and nimesulide | - | IBU, NMS (850, 443 mg g−1) | [75] |
| TGIAVE-Ag | 25 nm | 5-FU | Inhibited K. pneumonia, P. aeruginosa, E. coli, and S. aureus | 89.13 ± 1.4% | [76] |
| Rifampicin@ZIF-8 | 157.96 ± 1.07 nm | Rifampicin | Inhibited S. aureus | [77] | |
| Fe3O4@PAA@ZIF-8 | 50–200 nm | Ciprofloxacin | Inhibited E. coli and S. aureus | [78] | |
| Hydrogel (CMC/PNIPAM-co-PAM). | 39.782–38.235 g/g | Tetracycline | >85% scavenging efficiency | [79] | |
| NCQDs/Dox/HA | 4–6 nm, 4.89 nm diameter | Doxorubicin | Inhibited S. aureus | [80] | |
| KGM/MOF Hydrogels | - | Honokiol, caffeic acid, osthole, baicalein, palmatine, pterostilbene, quercetin, and luteolin | S. aureus | 0.09 mg/mg–0.157 mg/mg | [81] |
| MEL-loaded MOF (MM) | <1 µM | Antimicrobial peptides | MRSA | - | [82] |
| MOF(Fe-Cu)/GOx-polyacrylamide (PAM) gel | 280 nm | Fe-Cu | E. coli and S. aureus; infected wound healing by modulation of antibacterial and inflammatory | - | [83] |
| Ag NPs@ACM-1 | 370 to 700 nm | AgNPs | E. coli and S. aureus | - | [84] |
| Curcumin-Loaded Zn-MOF Hydrogel | - | Curcumin | E. coli and S. aureus | - | [85] |
| Ca–Sr–AMN–MOF | Ca, Sr | E. coli | - | [86] | |
| NOR-Fe3O4@ZIF-8 nanoparticles | 20 nm | Norfloxacin | E. coli | - | [87] |
| Zn-MOF(ZIF-8)-PVA-Gel | 98.72 nm | Zn-MOF(ZIF-8) | Infected wound healing and antibacterial activity against S. aureus | - | [88] |
| Isoniazid-loaded Cu-based metal-organic frameworks | - | Isoniazid | Inhibition of Mycobacterium tuberculosis biofilm | 10% | [89] |
| CoCu-ZIF and ZnCu-ZIF | - | G-quadruplex/hemin DNAzyme-aptamer functionalized | MRSA | - | [90] |
| ZnO@ZIF-8 | 1.29 ± 0.45 μm | ZnO | S. aureus, and P. aeruginosa | 30.23% | [91] |
| Lig-Van-MOF | 242.48 ± 12.20 nm | Vancomycin | E. coli and S. aureus | 84.25 ± 2.50% | [92] |
| Zn3[Fe(CN)6]/g-C3N4 | 500 nm | zinc hexacyanoferrate | E. coli and S. aureus and wound healing effect | - | [93] |
| Cu-MOF/CS | Pore size: 11.56 μm | Cu | E. coli, P. aeruginosa, S. aureus, and MRSA and P. aeruginosa infected wound healing | - | [94] |
| AgSA-ZDPC | 40–50 nm | Single atom-dispersed silver | S. aureus and E. coli | - | [95] |
| SnFe2O4-PBA/Ce6@ZIF-8 (SBC@ZIF-8) | 50–100 nm | 3-aminobenzeneboronic acid (PBA) and dihydroporphyrin e6 (Ce6) | MDR S. aureus infected wound healing | - | [96] |
Disclaimer/Publisher’s Note: The statements, opinions and data contained in all publications are solely those of the individual author(s) and contributor(s) and not of MDPI and/or the editor(s). MDPI and/or the editor(s) disclaim responsibility for any injury to people or property resulting from any ideas, methods, instructions or products referred to in the content. |
© 2024 by the authors. Licensee MDPI, Basel, Switzerland. This article is an open access article distributed under the terms and conditions of the Creative Commons Attribution (CC BY) license (https://creativecommons.org/licenses/by/4.0/).
Share and Cite
MubarakAli, D.; Saravanakumar, K.; Ganeshalingam, A.; Santosh, S.S.; De Silva, S.; Park, J.U.; Lee, C.-M.; Cho, S.-H.; Kim, S.-R.; Cho, N.; et al. Recent Progress in Multifunctional Stimuli-Responsive Combinational Drug Delivery Systems for the Treatment of Biofilm-Forming Bacterial Infections. Pharmaceutics 2024, 16, 976. https://doi.org/10.3390/pharmaceutics16080976
MubarakAli D, Saravanakumar K, Ganeshalingam A, Santosh SS, De Silva S, Park JU, Lee C-M, Cho S-H, Kim S-R, Cho N, et al. Recent Progress in Multifunctional Stimuli-Responsive Combinational Drug Delivery Systems for the Treatment of Biofilm-Forming Bacterial Infections. Pharmaceutics. 2024; 16(8):976. https://doi.org/10.3390/pharmaceutics16080976
Chicago/Turabian StyleMubarakAli, Davoodbasha, Kandasamy Saravanakumar, Archchana Ganeshalingam, Sugavaneswaran Siva Santosh, Shanali De Silva, Jung Up Park, Chang-Min Lee, Su-Hyeon Cho, Song-Rae Kim, Namki Cho, and et al. 2024. "Recent Progress in Multifunctional Stimuli-Responsive Combinational Drug Delivery Systems for the Treatment of Biofilm-Forming Bacterial Infections" Pharmaceutics 16, no. 8: 976. https://doi.org/10.3390/pharmaceutics16080976
APA StyleMubarakAli, D., Saravanakumar, K., Ganeshalingam, A., Santosh, S. S., De Silva, S., Park, J. U., Lee, C.-M., Cho, S.-H., Kim, S.-R., Cho, N., Thiripuranathar, G., & Park, S. (2024). Recent Progress in Multifunctional Stimuli-Responsive Combinational Drug Delivery Systems for the Treatment of Biofilm-Forming Bacterial Infections. Pharmaceutics, 16(8), 976. https://doi.org/10.3390/pharmaceutics16080976

