Dual-Ligand Synergistic Targeting Anti-Tumor Nanoplatforms with Cascade-Responsive Drug Release
Abstract
1. Introduction
2. Materials and Methods
2.1. Materials
2.2. Nanocarriers Preparation
2.3. Nanocarrier Aggregation Behavior Analysis
2.4. In Vitro 1O2 Production and ROS Diffusion Constraints
2.5. NIR Light Triggered DOX Release Profile In Vitro
2.6. Cell Culture
2.7. Cell Internalization
2.8. Intracellular 1O2 Production and ROS Constraints
2.9. Dual-Ligand Targeted Intracellular DOX Release
2.10. Dual-Ligand Targeted Cytotoxicity
2.11. Animal
2.12. In Vivo Pharmacokinetic and Biodistribution
2.13. In Vivo Anti-Cancer Efficacy
2.14. Biosafety Assessment
2.15. Instrument
2.16. Statistics
3. Results and Discussion
3.1. Nanocarrier Preparation and Aggregation-Dependent Drug Release
3.2. Targeted Intracellular DOX Release and Cytotoxicity
3.3. Dual-Ligand-Guided In Vivo Biodistribution
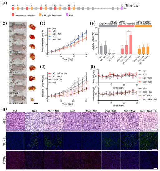
3.4. Synergistically Targeted In Vivo Tumor Treatment
4. Conclusions
Supplementary Materials
Author Contributions
Funding
Institutional Review Board Statement
Data Availability Statement
Conflicts of Interest
References
- Shi, J.; Kantoff, P.W.; Wooster, R.; Farokhzad, O.C. Cancer nanomedicine: Progress, challenges and opportunities. Nat. Rev. Cancer 2017, 17, 20–37. [Google Scholar] [CrossRef] [PubMed]
- He, H.; Liu, L.; Morin, E.E.; Liu, M.; Schwendeman, A. Survey of Clinical Translation of Cancer Nanomedicines—Lessons Learned from Successes and Failures. Acc. Chem. Res. 2019, 52, 2445–2461. [Google Scholar] [CrossRef] [PubMed]
- Nichols, J.W.; Bae, Y.H. EPR: Evidence and fallacy. J. Control Release 2014, 190, 451–464. [Google Scholar] [CrossRef] [PubMed]
- Danhier, F. To exploit the tumor microenvironment: Since the EPR effect fails in the clinic, what is the future of nanomedicine? J. Control. Release 2016, 244, 108–121. [Google Scholar] [CrossRef]
- Rosenblum, D.; Joshi, N.; Tao, W.; Karp, J.M.; Peer, D. Progress and challenges towards targeted delivery of cancer therapeutics. Nat. Commun. 2018, 9, 1410. [Google Scholar] [CrossRef]
- Srinivasarao, M.; Low, P.S. Ligand-Targeted Drug Delivery. Chem. Rev. 2017, 117, 12133–12164. [Google Scholar] [CrossRef]
- Zhu, Y.; Feijen, J.; Zhong, Z. Dual-targeted nanomedicines for enhanced tumor treatment. Nano Today 2018, 18, 65–85. [Google Scholar] [CrossRef]
- Seidi, K.; Neubauer, H.A.; Moriggl, R.; Jahanban-Esfahlan, R.; Javaheri, T. Tumor target amplification: Implications for nano drug delivery systems. J. Control Release 2018, 275, 142–161. [Google Scholar] [CrossRef]
- Large, D.E.; Soucy, J.; Hebert, J.; Auguste, D.T. Advances in Receptor-Mediated, Tumor-Targeted Drug Delivery. Adv. Ther. 2018, 2, 1800091. [Google Scholar] [CrossRef]
- Chen, L.; Wu, Y.; Wu, H.; Li, J.; Xie, J.; Zang, F.; Ma, M.; Gu, N.; Zhang, Y. Magnetic targeting combined with active targeting of dual-ligand iron oxide nanoprobes to promote the penetration depth in tumors for effective magnetic resonance imaging and hyperthermia. Acta Biomater. 2019, 96, 491–504. [Google Scholar] [CrossRef]
- Liu, Y.; Hui, Y.; Ran, R.; Yang, G.; Wibowo, D.; Wang, H.; Middelberg, A.P.J.; Zhao, C.-X. Synergetic Combinations of Dual-Targeting Ligands for Enhanced In Vitro and In Vivo Tumor Targeting. Adv. Healthc. Mater. 2018, 7, e1800106. [Google Scholar] [CrossRef] [PubMed]
- Levine, R.M.; Kokkoli, E. Dual-ligand α5β1 and α6β4 integrin targeting enhances gene delivery and selectivity to cancer cells. J. Control Release 2017, 251, 24–36. [Google Scholar] [CrossRef] [PubMed]
- Xia, Q.-S.; Ding, H.-M.; Ma, Y.-Q. Can dual-ligand targeting enhance cellular uptake of nanoparticles? Nanoscale 2017, 9, 8982–8989. [Google Scholar] [CrossRef] [PubMed]
- Moan, J.; Berg, K. The photodegradation of porphyrins in cells can be used to estimate the lifetime of singlet oxygen. Photochem. Photobiol. 1991, 53, 549–553. [Google Scholar] [CrossRef]
- Dysart, J.S.; Patterson, M.S. Characterization of Photofrin photobleaching for singlet oxygen dose estimation during photodynamic therapy of MLL cells in vitro. Phys. Med. Biol. 2005, 50, 2597–2616. [Google Scholar] [CrossRef]
- Monro, S.; Colón, K.L.; Yin, H.; Roque, J., III; Konda, P.; Gujar, S.; Thummel, R.P.; Lilge, L.; Cameron, C.G.; McFarland, S.A. Transition Metal Complexes and Photodynamic Therapy from a Tumor-Centered Approach: Challenges, Opportunities, and Highlights from the Development of TLD1433. Chem. Rev. 2019, 119, 797–828. [Google Scholar] [CrossRef]
- Fan, W.; Huang, P.; Chen, X. Overcoming the Achilles′ heel of photodynamic therapy. Chem. Soc. Rev. 2016, 45, 6488–6519. [Google Scholar] [CrossRef]
- Saravanakumar, G.; Kim, J.; Kim, W.J. Reactive-Oxygen-Species-Responsive Drug Delivery Systems: Promises and Challenges. Adv. Sci. 2016, 4, 1600124. [Google Scholar] [CrossRef]
- Dariva, C.G.; Coelho, J.F.; Serra, A.C. Near infrared light-triggered nanoparticles using singlet oxygen photocleavage for drug delivery systems. J. Control Release 2018, 294, 337–354. [Google Scholar] [CrossRef]
- Deng, K.; Yu, H.; Li, J.-M.; Li, K.-H.; Zhao, H.-Y.; Ke, M.; Huang, S.-W. Dual-step irradiation strategy to sequentially destroy singlet oxygen-responsive polymeric micelles and boost photodynamic cancer therapy. Biomaterials 2021, 275, 120959. [Google Scholar] [CrossRef]
- Saravanakumar, G.; Park, H.; Kim, J.; Park, D.; Lim, J.; Lee, J.; Kim, W.J. Polymersomes with singlet oxygen-labile poly(β-aminoacrylate) membrane for NIR light-controlled combined chemo-phototherapy. J. Control Release 2020, 327, 627–640. [Google Scholar] [CrossRef] [PubMed]
- Yu, Z.; Wang, M.; Pan, W.; Wang, H.; Li, N.; Tang, B. Tumor microenvironment-triggered fabrication of gold nanomachines for tumor-specific photoacoustic imaging and photothermal therapy. Chem. Sci. 2017, 8, 4896–4903. [Google Scholar] [CrossRef] [PubMed]
- Hamner, K.L.; Alexander, C.M.; Coopersmith, K.; Reishofer, D.; Provenza, C.; Maye, M.M. Using Temperature-Sensitive Smart Polymers to Regulate DNA-Mediated Nanoassembly and Encoded Nanocarrier Drug Release. ACS Nano 2013, 7, 7011–7020. [Google Scholar] [CrossRef]
- Zhang, G.; Zhou, S.; Yan, G.; Jiang, T.; Wang, Z.; Guan, Z.; Chen, K.; Cao, Z.; Yu, B. Quantum dot-crosslinked light-guiding hydrogels for sensing folate receptor-overexpressed cancer cells. Sens. Actuators B Chem. 2021, 349, 130815. [Google Scholar] [CrossRef]
- Yu, G.; Yang, Z.; Fu, X.; Yung, B.C.; Yang, J.; Mao, Z.; Shao, L.; Hua, B.; Liu, Y.; Zhang, F.; et al. Polyrotaxane-based supramolecular theranostics. Nat. Commun. 2018, 9, 766. [Google Scholar] [CrossRef] [PubMed]
- Wu, D.; Yang, Y.; Xu, P.; Xu, D.; Liu, Y.; Castillo, R.; Yan, R.; Ren, J.; Zhou, G.; Liu, C.; et al. Real-Time Quantification of Cell Internalization Kinetics by Functionalized Bioluminescent Nanoprobes. Adv. Mater. 2019, 31, 1902469. [Google Scholar] [CrossRef]
- Zhu, Y.; Matsumura, Y.; Velayutham, M.; Foley, L.M.; Hitchens, T.K.; Wagner, W.R. Reactive oxygen species scavenging with a biodegradable, thermally responsive hydrogel compatible with soft tissue injection. Biomaterials 2018, 177, 98–112. [Google Scholar] [CrossRef]
- Lee, J.; Park, J.; Singha, K.; Kim, W.J. Mesoporous silica nanoparticle facilitated drug release through cascade photosensitizer activation and cleavage of singlet oxygen sensitive linker. Chem. Commun. 2012, 49, 1545–1547. [Google Scholar] [CrossRef] [PubMed]
- Sardar, S.; Chaudhuri, S.; Kar, P.; Sarkar, S.; Lemmens, P.; Pal, S.K. Direct observation of key photoinduced dynamics in a potential nano-delivery vehicle of cancer drugs. Phys. Chem. Chem. Phys. 2014, 17, 166–177. [Google Scholar] [CrossRef] [PubMed]
- Wu, X.; Zhou, L.; Su, Y.; Dong, C.-M. Plasmonic, Targeted, and Dual Drugs-Loaded Polypeptide Composite Nanoparticles for Synergistic Cocktail Chemotherapy with Photothermal Therapy. Biomacromolecules 2016, 17, 2489–2501. [Google Scholar] [CrossRef]
- Lei, W.; Sun, C.; Jiang, T.; Gao, Y.; Yang, Y.; Zhao, Q.; Wang, S. Polydopamine-coated mesoporous silica nanoparticles for multi-responsive drug delivery and combined chemo-photothermal therapy. Mater. Sci. Eng. C 2019, 105, 110103. [Google Scholar] [CrossRef]
- Zhang, P.; Liu, C.; Wu, W.; Mao, Y.; Qin, Y.; Hu, J.; Hu, J.; Fu, J.; Hua, D.; Yin, J. Triapine/Ce6-loaded and lactose-decorated nanomicelles provide an effective chemo-photodynamic therapy for hepatocellular carcinoma through a reactive oxygen species-boosting and ferroptosis-inducing mechanism. Chem. Eng. J. 2021, 425, 131543. [Google Scholar] [CrossRef]
- Ding, Y.; Du, C.; Qian, J.; Dong, C.-M. NIR-Responsive Polypeptide Nanocomposite Generates NO Gas, Mild Photothermia, and Chemotherapy to Reverse Multidrug-Resistant Cancer. Nano Lett. 2019, 19, 4362–4370. [Google Scholar] [CrossRef]
- Du, C.; Wu, X.; He, M.; Zhang, Y.; Zhang, R.; Dong, C.-M. Polymeric photothermal agents for cancer therapy: Recent progress and clinical potential. J. Mater. Chem. B 2020, 9, 1478–1490. [Google Scholar] [CrossRef]
- Mura, S.; Nicolas, J.; Couvreur, P. Stimuli-responsive nanocarriers for drug delivery. Nat. Mater. 2013, 12, 991–1003. [Google Scholar] [CrossRef]
- Huang, J.; Su, X.; Li, Z. Enzyme- and label-free amplified fluorescence DNA detection using hairpin probes and SYBR Green I. Sens. Actuators B Chem. 2014, 200, 117–122. [Google Scholar] [CrossRef]
- Xia, J.; Qian, M.; Yao, Q.; Meng, Z.; Cui, H.; Zhang, L.; Li, Y.; Wu, S.; Wang, J.; Chen, Q.; et al. Synthetic infrared nano-photosensitizers with hierarchical zoom-in target-delivery functionalities for precision photodynamic therapy. J. Control Release 2021, 334, 263–274. [Google Scholar] [CrossRef]
- Cai, H.; Li, Z.; Huang, C.-W.; Shahinian, A.H.; Wang, H.; Park, R.; Conti, P.S. Evaluation of Copper-64 Labeled AmBaSar Conjugated Cyclic RGD Peptide for Improved MicroPET Imaging of Integrin αvβ3 Expression. Bioconjugate Chem. 2010, 21, 1417–1424. [Google Scholar] [CrossRef] [PubMed]
- Maschauer, S.; Haubner, R.; Kuwert, T.; Prante, O. 18F-Glyco-RGD Peptides for PET Imaging of Integrin Expression: Efficient Radiosynthesis by Click Chemistry and Modulation of Biodistribution by Glycosylation. Mol. Pharm. 2014, 11, 505–515. [Google Scholar] [CrossRef] [PubMed]
- Ma, M.; Chen, Y.; Zhao, M.; Sui, J.; Guo, Z.; Yang, Y.; Xu, Z.; Sun, Y.; Fan, Y.; Zhang, X. Hierarchical responsive micelle facilitates intratumoral penetration by acid-activated positive charge surface and size contraction. Biomaterials 2021, 271, 120741. [Google Scholar] [CrossRef] [PubMed]
- Carvalho, C.; Santos, R.X.; Cardoso, S.; Correia, S.; Oliveira, P.J.; Santos, M.S.; Moreira, P.I. Doxorubicin: The Good, the Bad and the Ugly Effect. Curr. Med. Chem. 2009, 16, 3267–3285. [Google Scholar] [CrossRef] [PubMed]
- Hou, D.; Zhang, N.; Wang, M.; Xu, S.; Wang, Z.; Hu, X.; Lv, G.; Wang, J.; Wu, X.; Wang, L.; et al. In Situ Constructed Nano-Drug Depots through Intracellular Hydrolytic Condensation for Chemotherapy of Bladder Cancer. Angew. Chem. Int. Edit. 2022, 61, e202116893. [Google Scholar] [CrossRef] [PubMed]





Disclaimer/Publisher’s Note: The statements, opinions and data contained in all publications are solely those of the individual author(s) and contributor(s) and not of MDPI and/or the editor(s). MDPI and/or the editor(s) disclaim responsibility for any injury to people or property resulting from any ideas, methods, instructions or products referred to in the content. |
© 2023 by the authors. Licensee MDPI, Basel, Switzerland. This article is an open access article distributed under the terms and conditions of the Creative Commons Attribution (CC BY) license (https://creativecommons.org/licenses/by/4.0/).
Share and Cite
Luo, F.; Zhong, T.; Chen, Y.; Guo, Q.; Tao, L.; Shen, X.; Fan, Y.; Wu, X. Dual-Ligand Synergistic Targeting Anti-Tumor Nanoplatforms with Cascade-Responsive Drug Release. Pharmaceutics 2023, 15, 2014. https://doi.org/10.3390/pharmaceutics15072014
Luo F, Zhong T, Chen Y, Guo Q, Tao L, Shen X, Fan Y, Wu X. Dual-Ligand Synergistic Targeting Anti-Tumor Nanoplatforms with Cascade-Responsive Drug Release. Pharmaceutics. 2023; 15(7):2014. https://doi.org/10.3390/pharmaceutics15072014
Chicago/Turabian StyleLuo, Fang, Ting Zhong, Ying Chen, Qianqian Guo, Ling Tao, Xiangchun Shen, Yanhua Fan, and Xingjie Wu. 2023. "Dual-Ligand Synergistic Targeting Anti-Tumor Nanoplatforms with Cascade-Responsive Drug Release" Pharmaceutics 15, no. 7: 2014. https://doi.org/10.3390/pharmaceutics15072014
APA StyleLuo, F., Zhong, T., Chen, Y., Guo, Q., Tao, L., Shen, X., Fan, Y., & Wu, X. (2023). Dual-Ligand Synergistic Targeting Anti-Tumor Nanoplatforms with Cascade-Responsive Drug Release. Pharmaceutics, 15(7), 2014. https://doi.org/10.3390/pharmaceutics15072014

