Ultrasonic Microbubble Cavitation Deliver Gal-3 shRNA to Inhibit Myocardial Fibrosis after Myocardial Infarction
Abstract
1. Introduction
2. Materials and Methods
2.1. Plasmid Construction
2.2. Gal-3 shRNA Loaded Cationic Microbubbles (Gal-3 shRNA/CMBs) Preparation and Characterization
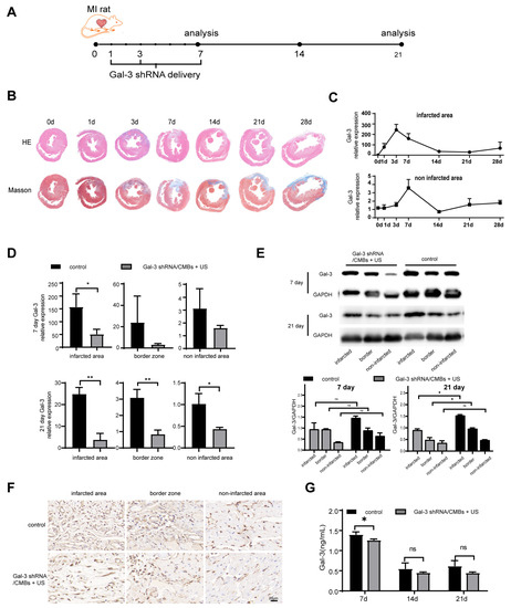
2.3. Myocardial Infarct (MI) Animal Models
2.4. Treatment of MI Rats
2.5. Echocardiography In Vivo
2.6. Histological Analysis
2.7. Western Blotting
2.8. Quantitative Polymerase Chain Reaction (qPCR)
| Gal-3-F | GAACGACATCGCCTTCCACT(5′-3′) |
| Gal-3-R | CCCAGTTATTGTCCTGCTTCG |
| Col1a1-F | ACAGCGTAGCCTACATGG |
| Col1a1-R | AAGTTCCGGTGTGACTCG |
| Col1a2-F | ATGGTGGCAGCCAGTTTG |
| Col1a2-R | GCTGTTCTTGCAGTGGTAGG |
| Col3a1-F | TGGAAACCGGAGAAACATGC |
| Col3a1-R | CAGGATTGCCATAGCTGAAC |
| GAPDH-F | ACAGCAACAGGGTGGTGGAC |
| GAPDH-R | TTTGAGGGTGCAGCGAACTT |
2.9. Statistics
3. Results
3.1. Characterization of the Gal-3 shRNA/CMBs
3.2. The Expression of Gal-3 after MI
3.3. Cardiac Function
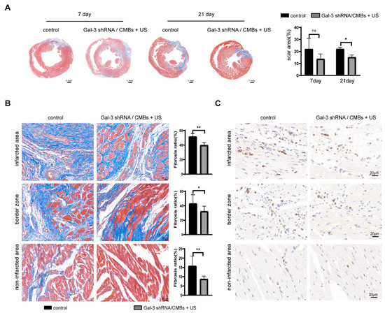
3.4. Myocardial Fibrosis and Macrophage Infiltration
3.5. The mRNA Levels of Collagen
3.6. Toxicity Evaluation
4. Discussion
4.1. UTMD-Mediated Gal-3 shRNA Transfection in Myocardial Tissue
4.2. Inhibition of Gal-3 Expression Can Reduce the Degree of Fibrosis
4.3. Inhibiting Fibrosis Can Preserve Cardiac Function
4.4. Study Limitation
5. Conclusions
Supplementary Materials
Author Contributions
Funding
Institutional Review Board Statement
Informed Consent Statement
Data Availability Statement
Conflicts of Interest
References
- González, A.; Schelbert, E.B.; Díez, J.; Butler, J. Myocardial Interstitial Fibrosis in Heart Failure: Biological and Translational Perspectives. J. Am. Coll. Cardiol. 2018, 71, 1696–1706. [Google Scholar] [CrossRef]
- López, B.; Ravassa, S.; Moreno, M.U.; José, G.S.; Beaumont, J.; González, A.; Díez, J. Diffuse myocardial fibrosis: Mechanisms, diagnosis and therapeutic approaches. Nature reviews. Cardiology 2021, 18, 479–498. [Google Scholar] [CrossRef]
- Travers, J.G.; Kamal, F.A.; Robbins, J.; Yutzey, K.E.; Blaxall, B.C. Cardiac Fibrosis: The Fibroblast Awakens. Circ. Res. 2016, 118, 1021–1040. [Google Scholar] [CrossRef]
- Henderson, N.C.; Rieder, F.; Wynn, T.A. Fibrosis: From mechanisms to medicines. Nature 2020, 587, 555–566. [Google Scholar] [CrossRef]
- Blanda, V.; Bracale, U.M.; Di Taranto, M.D.; Fortunato, G. Galectin-3 in Cardiovascular Diseases. Int. J. Mol. Sci. 2020, 21, 9232. [Google Scholar] [CrossRef]
- Xu, G.R.; Zhang, C.; Yang, H.X.; Sun, J.H.; Zhang, Y.; Yao, T.T.; Li, Y.; Ruan, L.; An, R.; Li, A.Y. Modified citrus pectin ameliorates myocardial fibrosis and inflammation via suppressing galectin-3 and TLR4/MyD88/NF-κB signaling pathway. Biomed. Pharmacother. 2020, 126, 110071. [Google Scholar] [CrossRef]
- Dings, R.P.M.; Miller, M.C.; Griffin, R.J.; Mayo, K.H. Galectins as Molecular Targets for Therapeutic Intervention. Int. J. Mol. Sci. 2018, 19, 905. [Google Scholar] [CrossRef]
- Slack, R.J.; Mills, R.; Mackinnon, A.C. The therapeutic potential of galectin-3 inhibition in fibrotic disease. Int. J. Biochem. Cell Biol. 2021, 130, 105881. [Google Scholar] [CrossRef]
- Vlachou, F.; Varela, A.; Stathopoulou, K.; Ntatsoulis, K.; Synolaki, E.; Pratsinis, H.; Kletsas, D.; Sideras, P.; Davos, C.H.; Capetanaki, Y.; et al. Galectin-3 interferes with tissue repair and promotes cardiac dysfunction and comorbidities in a genetic heart failure model. Cell. Mol. Life Sci. 2022, 79, 250. [Google Scholar] [CrossRef]
- Yu, L.L.; Ruifrok, W.P.T.; Meissner, M.; Bos, E.M.; van Goor, H.; Sanjabi, B.; van der Harst, P.; Pitt, B.; Goldstein, I.J.; Koerts, J.A.; et al. Genetic and Pharmacological Inhibition of Galectin-3 Prevents Cardiac Remodeling by Interfering With Myocardial Fibrogenesis. Circ. Heart Fail. 2013, 6, 107. [Google Scholar] [CrossRef]
- Sonkawade, S.D.; Pokharel, S.; Karthikeyan, B.; Kim, M.; Xu, S.; Kristi, K.C.; Sexton, S.; Catalfamo, K.; Spernyak, J.A.; Sharma, U.C. Small Endogeneous Peptide Mitigates Myocardial Remodeling in a Mouse Model of Cardioselective Galectin-3 Overexpression. Circ. Heart Fail. 2021, 14, 12. [Google Scholar] [CrossRef]
- Lau, E.S.; Liu, E.; Paniagua, S.M.; Sarma, A.A.; Zampierollo, G.; Lopez, B.; Diez, J.; Wang, T.J.; Ho, J.E. Galectin-3 Inhibition With Modified Citrus Pectin in Hypertension. JACC Basic Transl. Sci. 2021, 6, 12–21. [Google Scholar] [CrossRef]
- Suthahar, N.; Meijers, W.C.; Sillje, H.H.W.; Ho, J.E.; Liu, F.T.; de Boer, R.A. Galectin-3 Activation and Inhibition in Heart Failure and Cardiovascular Disease: An Update. Theranostics 2018, 8, 593–609. [Google Scholar] [CrossRef]
- Yi, L.Y.; Chen, Y.H.; Jin, Q.F.; Deng, C.; Wu, Y.; Li, H.L.; Liu, T.S.; Li, Y.M.; Yang, Y.L.; Wang, J.; et al. Antagomir-155 Attenuates Acute Cardiac Rejection Using Ultrasound Targeted Microbubbles Destruction. Adv. Healthc. Mater. 2020, 9, 2000189. [Google Scholar] [CrossRef]
- Zhang, L.; Sun, Z.X.; Ren, P.P.; You, M.J.; Zhang, J.; Fang, L.Y.; Wang, J.; Chen, Y.H.; Yan, F.; Zheng, H.R.; et al. Localized Delivery of shRNA against PHD2 Protects the Heart from Acute Myocardial Infarction through Ultrasound-Targeted Cationic Microbubble Destruction. Theranostics 2017, 7, 51–66. [Google Scholar] [CrossRef]
- Liu, J.; Chen, Y.H.; Wang, G.H.; Jin, Q.F.; Sun, Z.X.; Lv, Q.; Wang, J.; Yang, Y.L.; Zhang, L.; Xie, M.X. Improving acute cardiac transplantation rejection therapy using ultrasound-targeted FK506-loaded microbubbles in rats. Biomater. Sci. 2019, 7, 3729–3740. [Google Scholar] [CrossRef]
- Frangogiannis, N.G. Cardiac fibrosis. Cardiovasc. Res. 2021, 117, 1450–1488. [Google Scholar] [CrossRef]
- Frunza, O.; Russo, I.; Saxena, A.; Shinde, A.V.; Humeres, C.; Hanif, W.; Rai, V.; Su, Y.; Frangogiannis, N.G. Myocardial Galectin-3 Expression Is Associated with Remodeling of the Pressure-Overloaded Heart and May Delay the Hypertrophic Response without Affecting Survival, Dysfunction, and Cardiac Fibrosis. Am. J. Pathol. 2016, 186, 1114–1127. [Google Scholar] [CrossRef]
- Chalasani, N.; Abdelmalek, M.F.; Garcia-Tsao, G.; Vuppalanchi, R.; Alkhouri, N.; Rinella, M.; Noureddin, M.; Pyko, M.; Shiffman, M.; Sanyal, A.; et al. Effects of Belapectin, an Inhibitor of Galectin-3, in Patients With Nonalcoholic Steatohepatitis with Cirrhosis and Portal Hypertension. Gastroenterology 2020, 158, 1334–1345. [Google Scholar] [CrossRef]
- Rychak, J.J.; Klibanov, A.L. Nucleic acid delivery with microbubbles and ultrasound. Adv. Drug Deliv. Rev. 2014, 72, 82–93. [Google Scholar] [CrossRef]
- Endo-Takahashi, Y.; Negishi, Y. Microbubbles and Nanobubbles with Ultrasound for Systemic Gene Delivery. Pharmaceutics 2020, 12, 964. [Google Scholar] [CrossRef] [PubMed]
- Lee, Y.; Kataoka, K. Delivery of Nucleic Acid Drugs. In Nucleic Acid Drugs; Murakami, A., Ed.; Advances in Polymer Science; Springer: Berlin, Germany, 2012; Volume 249, pp. 95–134. [Google Scholar]
- Shi, D.D.; Guo, L.; Sun, X.; Shang, M.M.; Meng, D.; Zhou, X.Y.; Liu, X.X.; Zhao, Y.D.; Li, J. UTMD inhibit EMT of breast cancer through the ROS/miR-200c/ZEB1 axis. Sci. Rep. 2020, 10, 6657. [Google Scholar] [CrossRef] [PubMed]
- Qian, L.J.; Thapa, B.; Hong, J.; Zhang, Y.M.; Zhu, M.L.; Chu, M.; Yao, J.; Xu, D. The present and future role of ultrasound targeted microbubble destruction in preclinical studies of cardiac gene therapy. J. Thorac. Dis. 2018, 10, 1099–1111. [Google Scholar] [CrossRef]
- Kopechek, J.A.; McTiernan, C.F.; Chen, X.C.; Zhu, J.H.; Mburu, M.; Feroze, R.; Whitehurst, D.A.; Lavery, L.; Cyriac, J.; Villanueva, F.S. Ultrasound and Microbubble-targeted Delivery of a microRNA Inhibitor to the Heart Suppresses Cardiac Hypertrophy and Preserves Cardiac Function. Theranostics 2019, 9, 7088–7098. [Google Scholar] [CrossRef]
- Du, G.Q.; Shao, Z.B.; Wu, J.; Yin, W.J.; Li, S.H.; Wu, J.; Weisel, R.D.; Tian, J.W.; Li, R.K. Targeted myocardial delivery of GDF11 gene rejuvenates the aged mouse heart and enhances myocardial regeneration after ischemia-reperfusion injury. Basic Res. Cardiol. 2017, 112, 7. [Google Scholar] [CrossRef] [PubMed]
- Wang, Z.; Jiang, S.Q.; Li, S.Q.; Yu, W.D.; Chen, J.F.; Yu, D.D.; Zhao, C.; Li, Y.J.; Kang, K.; Wang, R.R.; et al. Targeted galectin-7 inhibition with ultrasound microbubble targeted gene therapy as a sole therapy to prevent acute rejection following heart transplantation in a Rodent model. Biomaterials 2020, 263, 120366. [Google Scholar] [CrossRef]
- Wu, X.; Reboll, M.R.; Korf-Klingebiel, M.; Wollert, K.C. Angiogenesis after acute myocardial infarction. Cardiovasc. Res. 2021, 117, 1257–1273. [Google Scholar] [CrossRef]
- Prabhu, S.D.; Frangogiannis, N.G. The Biological Basis for Cardiac Repair After Myocardial Infarction: From Inflammation to Fibrosis. Circ. Res. 2016, 119, 91–112. [Google Scholar] [CrossRef]
- Peet, C.; Ivetic, A.; Bromage, D.I.; Shah, A.M. Cardiac monocytes and macrophages after myocardial infarction. Cardiovasc. Res. 2020, 116, 1101–1112. [Google Scholar] [CrossRef]
- Liu, M.; López de Juan Abad, B.; Cheng, K. Cardiac fibrosis: Myofibroblast-mediated pathological regulation and drug delivery strategies. Adv. Drug Deliv. Rev. 2021, 173, 504–519. [Google Scholar] [CrossRef]
- Ding, Y.J.; Wang, Y.; Zhang, W.Q.; Jia, Q.J.; Wang, X.L.; Li, Y.Y.; Lv, S.C.; Zhang, J.P. Roles of Biomarkers in Myocardial Fibrosis. Aging Dis. 2020, 11, 1157–1173. [Google Scholar] [CrossRef] [PubMed]
- Rusu, M.; Hilse, K.; Schuh, A.; Martin, L.; Slabu, I.; Stoppe, C.; Liehn, E.A. Biomechanical assessment of remote and postinfarction scar remodeling following myocardial infarction. Sci. Rep. 2019, 9, 16744. [Google Scholar] [CrossRef] [PubMed]
- Li, L.; Zhao, Q.; Kong, W. Extracellular matrix remodeling and cardiac fibrosis. Matrix biology. J. Int. Soc. Matrix Biol. 2018, 68–69, 490–506. [Google Scholar] [CrossRef] [PubMed]
- Li, S.; Li, S.R.; Hao, X.; Zhang, Y.H.; Deng, W.H. Perindopril and a Galectin-3 Inhibitor Improve Ischemic Heart Failure in Rabbits by Reducing Gal-3 Expression and Myocardial Fibrosis. Front. Physiol. 2019, 10, 267. [Google Scholar] [CrossRef] [PubMed]






Disclaimer/Publisher’s Note: The statements, opinions and data contained in all publications are solely those of the individual author(s) and contributor(s) and not of MDPI and/or the editor(s). MDPI and/or the editor(s) disclaim responsibility for any injury to people or property resulting from any ideas, methods, instructions or products referred to in the content. |
© 2023 by the authors. Licensee MDPI, Basel, Switzerland. This article is an open access article distributed under the terms and conditions of the Creative Commons Attribution (CC BY) license (https://creativecommons.org/licenses/by/4.0/).
Share and Cite
Li, W.; Jin, Q.; Zhang, L.; He, S.; Song, Y.; Xu, L.; Deng, C.; Wang, L.; Qin, X.; Xie, M. Ultrasonic Microbubble Cavitation Deliver Gal-3 shRNA to Inhibit Myocardial Fibrosis after Myocardial Infarction. Pharmaceutics 2023, 15, 729. https://doi.org/10.3390/pharmaceutics15030729
Li W, Jin Q, Zhang L, He S, Song Y, Xu L, Deng C, Wang L, Qin X, Xie M. Ultrasonic Microbubble Cavitation Deliver Gal-3 shRNA to Inhibit Myocardial Fibrosis after Myocardial Infarction. Pharmaceutics. 2023; 15(3):729. https://doi.org/10.3390/pharmaceutics15030729
Chicago/Turabian StyleLi, Wenqu, Qiaofeng Jin, Li Zhang, Shukun He, Yishu Song, Lingling Xu, Cheng Deng, Lufang Wang, Xiaojuan Qin, and Mingxing Xie. 2023. "Ultrasonic Microbubble Cavitation Deliver Gal-3 shRNA to Inhibit Myocardial Fibrosis after Myocardial Infarction" Pharmaceutics 15, no. 3: 729. https://doi.org/10.3390/pharmaceutics15030729
APA StyleLi, W., Jin, Q., Zhang, L., He, S., Song, Y., Xu, L., Deng, C., Wang, L., Qin, X., & Xie, M. (2023). Ultrasonic Microbubble Cavitation Deliver Gal-3 shRNA to Inhibit Myocardial Fibrosis after Myocardial Infarction. Pharmaceutics, 15(3), 729. https://doi.org/10.3390/pharmaceutics15030729

