Topoisomerase Inhibitors Increase Episomal DNA Expression by Inducing the Integration of Episomal DNA in Hepatic Cells
Abstract
1. Introduction
2. Materials and Methods
2.1. Cells, Antibodies, Plasmids and Reagents
2.2. Molecular Cloning
2.2.1. Generation of pLenti-mCherry-NLS Plasmid for Lentiviral Production
2.2.2. Generation of pAAV-EALBAAT-mCherry-NLS and dsAAV-EALBAAT-mCherry-NLS Plasmids for AAV Production
2.2.3. Generation of pMDLg_pRRE-D64A Plasmid for Integration-Deficient Lentivirus (IDLV) Production
2.3. Viral Vector Production and Titration
2.3.1. ICLV and IDLV Production and Titration
2.3.2. rAAV Production and Titration
2.4. Compound Treatment
2.5. Detection of Double-Strand Breaks by γH2AX Immunofluorescence
2.6. Cytotoxicity Analysis
2.7. Viral Transduction
2.8. Visualization of Cellular RNA Synthesis by Metabolic Labeling with Ethyl Uridine
2.9. Fluorescence Image Acquisition and Analysis
2.10. Nucleic Acid Analysis
2.11. Statistical Analysis
3. Results
3.1. Transient Camptothecin and Etoposide Treatment Induce DDR Activation without Affecting Cell Viability
3.2. Transient Camptothecin and Etoposide Treatment Increase rAAV Transduction Efficiency
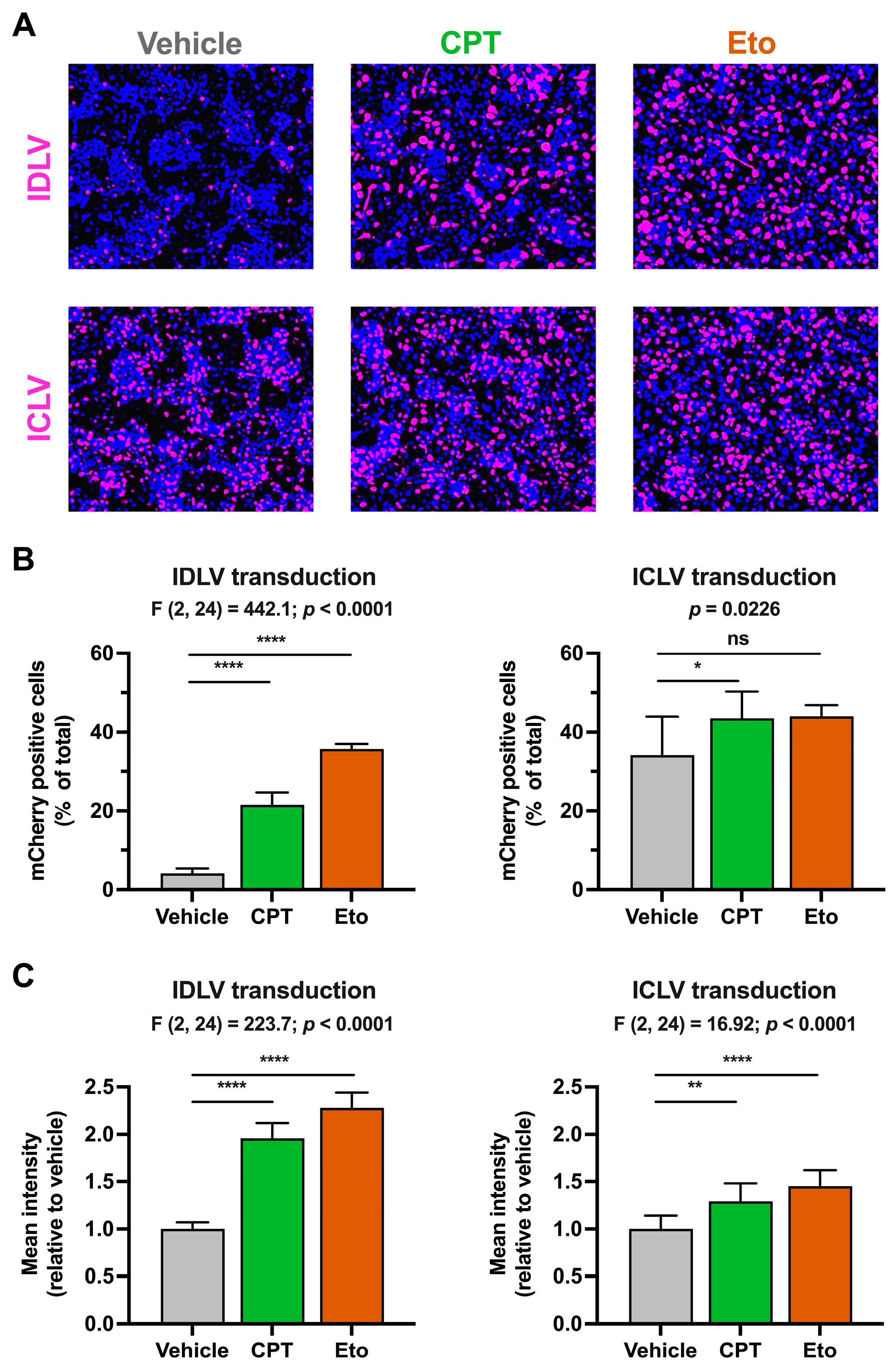
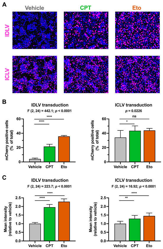
3.3. Transient Camptothecin and Etoposide Treatment Increase IDLV Transduction Efficiency
3.4. Transient Camptothecin and Etoposide Treatment Increase IDLV-Derived mRNA Accumulation
3.5. Transient Camptothecin and Etoposide Treatment Does Not Increase General Cellular RNA Synthesis
3.6. Transient Camptothecin and Etoposide Treatment Increase IDLV Integration
4. Discussion
Supplementary Materials
Author Contributions
Funding
Institutional Review Board Statement
Informed Consent Statement
Data Availability Statement
Acknowledgments
Conflicts of Interest
References
- Schulze, R.J.; Schott, M.B.; Casey, C.A.; Tuma, P.L.; McNiven, M.A. The Cell Biology of the Hepatocyte: A Membrane Trafficking Machine. J. Cell Biol. 2019, 218, 2096–2112. [Google Scholar] [CrossRef]
- Kaiser, R.A.; Weber, N.D.; Trigueros-Motos, L.; Allen, K.L.; Martinez, M.; Cao, W.; VanLith, C.J.; Hillin, L.G.; Douar, A.; González-Aseguinolaza, G.; et al. Use of an Adeno-Associated Virus Serotype Anc80 to Provide Durable Cure of Phenylketonuria in a Mouse Model. J. Inherit. Metab. Dis. 2021, 44, 1369–1381. [Google Scholar] [CrossRef]
- Weber, N.D.; Odriozola, L.; Martínez-García, J.; Ferrer, V.; Douar, A.; Bénichou, B.; González-Aseguinolaza, G.; Smerdou, C. Gene Therapy for Progressive Familial Intrahepatic Cholestasis Type 3 in a Clinically Relevant Mouse Model. Nat. Commun. 2019, 10, 5694. [Google Scholar] [CrossRef]
- Le Quellec, S.; Dane, A.P.; Barbon, E.; Bordet, J.-C.; Mingozzi, F.; Dargaud, Y.; Marais, T.; Biferi, M.-G.; Négrier, C.; Nathawani, A.C.; et al. Recombinant Adeno-Associated Viral Vectors Expressing Human Coagulation FIX-E456H Variant in Hemophilia B Mice. Thromb. Haemost. 2019, 119, 1956–1967. [Google Scholar] [CrossRef]
- Wang, L.; Bell, P.; Morizono, H.; He, Z.; Pumbo, E.; Yu, H.; White, J.; Batshaw, M.L.; Wilson, J.M. AAV Gene Therapy Corrects OTC Deficiency and Prevents Liver Fibrosis in Aged OTC-Knock out Heterozygous Mice. Mol. Genet. Metab. 2017, 120, 299–305. [Google Scholar] [CrossRef] [PubMed]
- Puzzo, F.; Colella, P.; Biferi, M.G.; Bali, D.; Paulk, N.K.; Vidal, P.; Collaud, F.; Simon-Sola, M.; Charles, S.; Hardet, R.; et al. Rescue of Pompe Disease in Mice by AAV-Mediated Liver Delivery of Secretable Acid α-Glucosidase. Sci. Transl. Med. 2017, 9, eaam6375. [Google Scholar] [CrossRef] [PubMed]
- Ronzitti, G.; Bortolussi, G.; van Dijk, R.; Collaud, F.; Charles, S.; Leborgne, C.; Vidal, P.; Martin, S.; Gjata, B.; Sola, M.S.; et al. A Translationally Optimized AAV-UGT1A1 Vector Drives Safe and Long-Lasting Correction of Crigler-Najjar Syndrome. Mol. Ther. Methods Clin. Dev. 2016, 3, 16049. [Google Scholar] [CrossRef] [PubMed]
- McIntosh, J.; Lenting, P.J.; Rosales, C.; Lee, D.; Rabbanian, S.; Raj, D.; Patel, N.; Tuddenham, E.G.D.; Christophe, O.D.; McVey, J.H.; et al. Therapeutic Levels of FVIII Following a Single Peripheral Vein Administration of RAAV Vector Encoding a Novel Human Factor VIII Variant. Blood 2013, 121, 3335–3344. [Google Scholar] [CrossRef]
- Unzu, C.; Sampedro, A.; Mauleón, I.; Alegre, M.; Beattie, S.G.; de Salamanca, R.E.; Snapper, J.; Twisk, J.; Petry, H.; González-Aseguinolaza, G.; et al. Sustained Enzymatic Correction by RAAV-Mediated Liver Gene Therapy Protects against Induced Motor Neuropathy in Acute Porphyria Mice. Mol. Ther. 2011, 19, 243–250. [Google Scholar] [CrossRef]
- Banasik, M.B.; McCray, P.B. Integrase-Defective Lentiviral Vectors: Progress and Applications. Gene Ther. 2010, 17, 150–157. [Google Scholar] [CrossRef]
- Zabaleta, N.; Unzu, C.; Weber, N.D.; Gonzalez-Aseguinolaza, G. Gene Therapy for Liver Diseases—Progress and Challenges. Nat. Rev. Gastroenterol. Hepatol. 2023, 20, 288–305. [Google Scholar] [CrossRef] [PubMed]
- Samulski, R.J.; Muzyczka, N. AAV-Mediated Gene Therapy for Research and Therapeutic Purposes. Annu. Rev. Virol. 2014, 1, 427–451. [Google Scholar] [CrossRef] [PubMed]
- McCarty, D.M. Self-Complementary AAV Vectors; Advances and Applications. Mol. Ther. 2008, 16, 1648–1656. [Google Scholar] [CrossRef]
- Rodriguez-Estevez, L.; Asokan, P.; Borrás, T. Transduction Optimization of AAV Vectors for Human Gene Therapy of Glaucoma and Their Reversed Cell Entry Characteristics. Gene Ther. 2020, 27, 127–142. [Google Scholar] [CrossRef] [PubMed]
- Muhuri, M.; Levy, D.I.; Schulz, M.; McCarty, D.; Gao, G. Durability of Transgene Expression after RAAV Gene Therapy. Mol. Ther. 2022, 30, 1364–1380. [Google Scholar] [CrossRef] [PubMed]
- Miller, D.G.; Petek, L.M.; Russell, D.W. Adeno-Associated Virus Vectors Integrate at Chromosome Breakage Sites. Nat. Genet. 2004, 36, 767–773. [Google Scholar] [CrossRef]
- Rutledge, E.A.; Russell, D.W. Adeno-Associated Virus Vector Integration Junctions. J. Virol. 1997, 71, 8429–8436. [Google Scholar] [CrossRef]
- Chen, W.Y.; Townes, T.M. Molecular Mechanism for Silencing Virally Transduced Genes Involves Histone Deacetylation and Chromatin Condensation. Proc. Natl. Acad. Sci. USA 2000, 97, 377–382. [Google Scholar] [CrossRef]
- Philpott, N.J.; Gomos, J.; Falck-Pedersen, E. Transgene Expression after Rep-Mediated Site-Specific Integration into Chromosome 19. Hum. Gene Ther. 2004, 15, 47–61. [Google Scholar] [CrossRef]
- Leavitt, A.D.; Shiue, L.; Varmus, H.E. Site-Directed Mutagenesis of HIV-1 Integrase Demonstrates Differential Effects on Integrase Functions in Vitro. J. Biol. Chem. 1993, 268, 2113–2119. [Google Scholar] [CrossRef]
- Leavitt, A.D.; Robles, G.; Alesandro, N.; Varmus, H.E. Human Immunodeficiency Virus Type 1 Integrase Mutants Retain In vitro Integrase Activity yet Fail to Integrate Viral DNA Efficiently during Infection. J. Virol. 1996, 70, 721–728. [Google Scholar] [CrossRef]
- Shibagaki, Y.; Chow, S.A. Central Core Domain of Retroviral Integrase Is Responsible for Target Site Selection. J. Biol. Chem. 1997, 272, 8361–8369. [Google Scholar] [CrossRef]
- Kumar, M.; Keller, B.; Makalou, N.; Sutton, R.E. Systematic Determination of the Packaging Limit of Lentiviral Vectors. Hum. Gene Ther. 2001, 12, 1893–1905. [Google Scholar] [CrossRef]
- Lai, L.; Liu, H.; Wu, X.; Kappes, J.C. Moloney Murine Leukemia Virus Integrase Protein Augments Viral DNA Synthesis in Infected Cells. J. Virol. 2001, 75, 11365–11372. [Google Scholar] [CrossRef]
- Gianni, A.M.; Smotkin, D.; Weinberg, R.A. Murine Leukemia Virus: Detection of Unintegrated Double-Stranded DNA Forms of the Provirus. Proc. Natl. Acad. Sci. USA 1975, 72, 447–451. [Google Scholar] [CrossRef] [PubMed]
- Nightingale, S.J.; Hollis, R.P.; Pepper, K.A.; Petersen, D.; Yu, X.-J.; Yang, C.; Bahner, I.; Kohn, D.B. Transient Gene Expression by Nonintegrating Lentiviral Vectors. Mol. Ther. 2006, 13, 1121–1132. [Google Scholar] [CrossRef]
- Vargas, J.; Gusella, G.L.; Najfeld, V.; Klotman, M.E.; Cara, A. Novel Integrase-Defective Lentiviral Episomal Vectors for Gene Transfer. Hum. Gene Ther. 2004, 15, 361–372. [Google Scholar] [CrossRef] [PubMed]
- Butler, S.L.; Johnson, E.P.; Bushman, F.D. Human Immunodeficiency Virus CDNA Metabolism: Notable Stability of Two-Long Terminal Repeat Circles. J. Virol. 2002, 76, 3739–3747. [Google Scholar] [CrossRef] [PubMed]
- Pierson, T.C.; Kieffer, T.L.; Ruff, C.T.; Buck, C.; Gange, S.J.; Siliciano, R.F. Intrinsic Stability of Episomal Circles Formed during Human Immunodeficiency Virus Type 1 Replication. J. Virol. 2002, 76, 4138–4144. [Google Scholar] [CrossRef]
- Bulcha, J.T.; Wang, Y.; Ma, H.; Tai, P.W.L.; Gao, G. Viral Vector Platforms within the Gene Therapy Landscape. Signal Transduct. Target. Ther. 2021, 6, 53. [Google Scholar] [CrossRef]
- Sabatino, D.E.; Bushman, F.D.; Chandler, R.J.; Crystal, R.G.; Davidson, B.L.; Dolmetsch, R.; Eggan, K.C.; Gao, G.; Gil-Farina, I.; Kay, M.A.; et al. Evaluating the State of the Science for Adeno-Associated Virus Integration: An Integrated Perspective. Mol. Ther. 2022, 30, 2646–2663. [Google Scholar] [CrossRef]
- Russell, D.W.; Alexander, I.E.; Miller, A.D. DNA Synthesis and Topoisomerase Inhibitors Increase Transduction by Adeno-Associated Virus Vectors. Proc. Natl. Acad. Sci. USA 1995, 92, 5719–5723. [Google Scholar] [CrossRef] [PubMed]
- Nicolson, S.C.; Li, C.; Hirsch, M.L.; Setola, V.; Samulski, R.J. Identification and Validation of Small Molecules That Enhance Recombinant Adeno-Associated Virus Transduction Following High-Throughput Screens. J. Virol. 2016, 90, 7019–7031. [Google Scholar] [CrossRef]
- Liu, L.F. DNA Topoisomerase Poisons as Antitumor Drugs. Annu. Rev. Biochem. 1989, 58, 351–375. [Google Scholar] [CrossRef] [PubMed]
- Koyama, T.; Sun, B.; Tokunaga, K.; Tatsumi, M.; Ishizaka, Y. DNA Damage Enhances Integration of HIV-1 into Macrophages by Overcoming Integrase Inhibition. Retrovirology 2013, 10, 21. [Google Scholar] [CrossRef] [PubMed]
- Qamar Saeed, M.; Dufour, N.; Bartholmae, C.; Sieranska, U.; Knopf, M.; Thierry, E.; Thierry, S.; Delelis, O.; Grandchamp, N.; Pilet, H.; et al. Comparison Between Several Integrase-Defective Lentiviral Vectors Reveals Increased Integration of an HIV Vector Bearing a D167H Mutant. Mol. Ther. Nucleic Acids 2014, 3, e213. [Google Scholar] [CrossRef]
- Johnston, J.M.; Denning, G.; Moot, R.; Whitehead, D.; Shields, J.; Le Doux, J.M.; Doering, C.B.; Spencer, H.T. High-Throughput Screening Identifies Compounds That Enhance Lentiviral Transduction. Gene Ther. 2014, 21, 1008–1020. [Google Scholar] [CrossRef] [PubMed]
- Groschel, B.; Bushman, F. Cell Cycle Arrest in G2/M Promotes Early Steps of Infection by Human Immunodeficiency Virus. J. Virol. 2005, 79, 5695–5704. [Google Scholar] [CrossRef] [PubMed]
- Ebina, H.; Kanemura, Y.; Suzuki, Y.; Urata, K.; Misawa, N.; Koyanagi, Y. Integrase-Independent HIV-1 Infection Is Augmented under Conditions of DNA Damage and Produces a Viral Reservoir. Virology 2012, 427, 44–50. [Google Scholar] [CrossRef] [PubMed][Green Version]
- Mlcochova, P.; Caswell, S.J.; Taylor, I.A.; Towers, G.J.; Gupta, R.K. DNA Damage Induced by Topoisomerase Inhibitors Activates SAMHD1 and Blocks HIV-1 Infection of Macrophages. EMBO J. 2018, 37, 50–62. [Google Scholar] [CrossRef]
- Yan, H.; Zhong, G.; Xu, G.; He, W.; Jing, Z.; Gao, Z.; Huang, Y.; Qi, Y.; Peng, B.; Wang, H.; et al. Sodium Taurocholate Cotransporting Polypeptide Is a Functional Receptor for Human Hepatitis B and D Virus. eLife 2012, 1, e00049. [Google Scholar] [CrossRef] [PubMed]
- Graham, F.L.; Smiley, J.; Russell, W.C.; Nairn, R. Characteristics of a Human Cell Line Transformed by DNA from Human Adenovirus Type 5. J. Gen. Virol. 1977, 36, 59–74. [Google Scholar] [CrossRef] [PubMed]
- Drelich, M.; Wilhelm, R.; Mous, J. Identification of Amino Acid Residues Critical for Endonuclease and Integration Activities of HIV-1 IN Protein in Vitro. Virology 1992, 188, 459–468. [Google Scholar] [CrossRef]
- Dull, T.; Zufferey, R.; Kelly, M.; Mandel, R.J.; Nguyen, M.; Trono, D.; Naldini, L. A Third-Generation Lentivirus Vector with a Conditional Packaging System. J. Virol. 1998, 72, 8463–8471. [Google Scholar] [CrossRef]
- Zolotukhin, S.; Byrne, B.J.; Mason, E.; Zolotukhin, I.; Potter, M.; Chesnut, K.; Summerford, C.; Samulski, R.J.; Muzyczka, N. Recombinant Adeno-Associated Virus Purification Using Novel Methods Improves Infectious Titer and Yield. Gene Ther. 1999, 6, 973–985. [Google Scholar] [CrossRef] [PubMed]
- Maestro, S.; Gómez-Echarte, N.; Camps, G.; Usai, C.; Suárez, L.; Vales, Á.; Olagüe, C.; Aldabe, R.; González-Aseguinolaza, G. AAV-HDV: An Attractive Platform for the In Vivo Study of HDV Biology and the Mechanism of Disease Pathogenesis. Viruses 2021, 13, 788. [Google Scholar] [CrossRef] [PubMed]
- Garaigorta, U.; Chisari, F.V. Hepatitis C Virus Blocks Interferon Effector Function by Inducing PKR Phosphorylation. Cell Host Microbe 2009, 6, 513–522. [Google Scholar] [CrossRef]
- Alley, M.C.; Scudiero, D.A.; Monks, A.; Hursey, M.L.; Czerwinski, M.J.; Fine, D.L.; Abbott, B.J.; Mayo, J.G.; Shoemaker, R.H.; Boyd, M.R. Feasibility of Drug Screening with Panels of Human Tumor Cell Lines Using a Microculture Tetrazolium Assay. Cancer Res. 1988, 48, 589–601. [Google Scholar]
- Schindelin, J.; Arganda-Carreras, I.; Frise, E.; Kaynig, V.; Longair, M.; Pietzsch, T.; Preibisch, S.; Rueden, C.; Saalfeld, S.; Schmid, B.; et al. Fiji: An Open-Source Platform for Biological-Image Analysis. Nat. Methods 2012, 9, 676–682. [Google Scholar] [CrossRef]
- Chomczynski, P.; Sacchi, N. Single-Step Method of RNA Isolation by Acid Guanidinium Thiocyanate-Phenol-Chloroform Extraction. Anal. Biochem. 1987, 162, 156–159. [Google Scholar] [CrossRef]
- Sonza, S.; Maerz, A.; Deacon, N.; Meanger, J.; Mills, J.; Crowe, S. Human Immunodeficiency Virus Type 1 Replication Is Blocked Prior to Reverse Transcription and Integration in Freshly Isolated Peripheral Blood Monocytes. J. Virol. 1996, 70, 3863–3869. [Google Scholar] [CrossRef] [PubMed]
- Butler, S.L.; Hansen, M.S.; Bushman, F.D. A Quantitative Assay for HIV DNA Integration in Vivo. Nat. Med. 2001, 7, 631–634. [Google Scholar] [CrossRef] [PubMed]
- Calcaterra, S.; Cappiello, G.; Di Caro, A.; Garbuglia, A.R.; Benedetto, A. Comparative Analysis of Total and Integrated HIV-1 DNA in Peripheral CD4 Lymphocytes and Monocytes after Long Treatment with HAART. J. Infect. 2001, 43, 239–245. [Google Scholar] [CrossRef] [PubMed]
- Ning, K.; Kuz, C.A.; Cheng, F.; Feng, Z.; Yan, Z.; Qiu, J. Adeno-Associated Virus Monoinfection Induces a DNA Damage Response and DNA Repair That Contributes to Viral DNA Replication. mBio 2023, 14, e0352822. [Google Scholar] [CrossRef] [PubMed]
- Prasad, K.-M.R.; Xu, Y.; Yang, Z.; Toufektsian, M.-C.; Berr, S.S.; French, B.A. Topoisomerase Inhibition Accelerates Gene Expression after Adeno-Associated Virus-Mediated Gene Transfer to the Mammalian Heart. Mol. Ther. 2007, 15, 764–771. [Google Scholar] [CrossRef]






Disclaimer/Publisher’s Note: The statements, opinions and data contained in all publications are solely those of the individual author(s) and contributor(s) and not of MDPI and/or the editor(s). MDPI and/or the editor(s) disclaim responsibility for any injury to people or property resulting from any ideas, methods, instructions or products referred to in the content. |
© 2023 by the authors. Licensee MDPI, Basel, Switzerland. This article is an open access article distributed under the terms and conditions of the Creative Commons Attribution (CC BY) license (https://creativecommons.org/licenses/by/4.0/).
Share and Cite
Gómez-Moreno, A.; San Sebastian, E.; Moya, J.; Gomollón-Zueco, P.; Isola, S.; Vales, Á.; González-Aseguinolaza, G.; Unzu, C.; Garaigorta, U. Topoisomerase Inhibitors Increase Episomal DNA Expression by Inducing the Integration of Episomal DNA in Hepatic Cells. Pharmaceutics 2023, 15, 2459. https://doi.org/10.3390/pharmaceutics15102459
Gómez-Moreno A, San Sebastian E, Moya J, Gomollón-Zueco P, Isola S, Vales Á, González-Aseguinolaza G, Unzu C, Garaigorta U. Topoisomerase Inhibitors Increase Episomal DNA Expression by Inducing the Integration of Episomal DNA in Hepatic Cells. Pharmaceutics. 2023; 15(10):2459. https://doi.org/10.3390/pharmaceutics15102459
Chicago/Turabian StyleGómez-Moreno, Andoni, Enara San Sebastian, Jennifer Moya, Pilar Gomollón-Zueco, Sergio Isola, África Vales, Gloria González-Aseguinolaza, Carmen Unzu, and Urtzi Garaigorta. 2023. "Topoisomerase Inhibitors Increase Episomal DNA Expression by Inducing the Integration of Episomal DNA in Hepatic Cells" Pharmaceutics 15, no. 10: 2459. https://doi.org/10.3390/pharmaceutics15102459
APA StyleGómez-Moreno, A., San Sebastian, E., Moya, J., Gomollón-Zueco, P., Isola, S., Vales, Á., González-Aseguinolaza, G., Unzu, C., & Garaigorta, U. (2023). Topoisomerase Inhibitors Increase Episomal DNA Expression by Inducing the Integration of Episomal DNA in Hepatic Cells. Pharmaceutics, 15(10), 2459. https://doi.org/10.3390/pharmaceutics15102459

