Combining Mg–Zn–Ca Bulk Metallic Glass with a Mesoporous Silica Nanocomposite for Bone Tissue Engineering
Abstract
:1. Introduction
2. Materials and Methods
2.1. Chemicals and Reagents
2.2. Mg–Zn–Ca Bulk Metallic Glass Preparation and Composition Analysis
2.3. Compression Test
2.4. Degradation Behavior
2.5. Synthesis of MSN@PEG/PEI-OGP
2.6. Characterization
2.7. In Vitro Study
2.7.1. Culture of Cell Lines
2.7.2. Cell Viability and Proliferation Assay
2.7.3. Cellular Uptake
2.7.4. Cell Movement
Scratch Migration Assay
Transwell Invasion Assay
2.7.5. Western Blot Assay
2.7.6. Alkaline Phosphatase (ALP) Staining and Alizarin Red s (ARS) Staining
2.8. In Vivo Study
2.8.1. Surgical Method in Rabbits
2.8.2. Blood Collection and Hematology
2.8.3. Micro-CT Scan and 3D Image Reconstruction
2.8.4. Histological Observations
2.9. Statistical Analysis
3. Results and Discussion
3.1. Characterization of Mg66Zn29Ca5 BMG
3.1.1. Chemical Composition and Compressive Strength of Mg66Zn29Ca5 BMG
3.1.2. Degradation Behavior of Mg66Zn29Ca5 BMG
3.2. Characterization of MSN@PEG/PEI-OGP
3.3. Cell Viability and Cellular Uptake
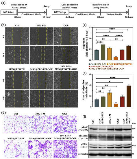
3.4. In Vitro Migration Ability
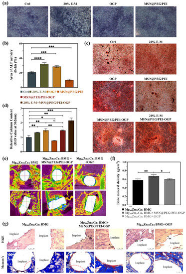
3.5. In Vitro Osteogenesis Ability
3.6. In Vivo Biocompatibility
3.7. In Vivo Bone Formation Ability
3.8. In Vivo Histological Observations
4. Conclusions
Supplementary Materials
Author Contributions
Funding
Institutional Review Board Statement
Informed Consent Statement
Data Availability Statement
Acknowledgments
Conflicts of Interest
References
- Wong, P.-C.; Tsai, P.-H.; Li, T.-H.; Cheng, C.-K.; Jang, J.S.C.; Huang, J.C. Degradation behavior and mechanical strength of Mg-Zn-Ca bulk metallic glass composites with Ti particles as biodegradable materials. J. Alloys Compd. 2017, 699, 914–920. [Google Scholar] [CrossRef]
- Gu, X.; Zheng, Y.; Zhong, S.; Xi, T.; Wang, J.; Wang, W. Corrosion of, and cellular responses to Mg–Zn–Ca bulk metallic glasses. Biomaterials 2010, 31, 1093–1103. [Google Scholar] [CrossRef] [PubMed]
- Wessels, V.; Le Mené, G.; Fischerauer, S.F.; Kraus, T.; Weinberg, A.-M.; Uggowitzer, P.J.; Löffler, J.F. In vivo performance and structural relaxation of biodegradable bone implants made from Mg–Zn–Ca bulk metallic glasses. Adv. Eng. Mater. 2012, 14, B357–B364. [Google Scholar] [CrossRef]
- Zberg, B.; Uggowitzer, P.J.; Löffler, J.F. MgZnCa glasses without clinically observable hydrogen evolution for biodegradable implants. Nat. Mater. 2009, 8, 887–891. [Google Scholar] [CrossRef] [PubMed]
- Zheng, Y.F.; Gu, X.N.; Witte, F. Biodegradable metals. Mater. Sci. Eng. R Rep. 2014, 77, 1–34. [Google Scholar] [CrossRef]
- Wong, C.-C.; Wong, P.-C.; Tsai, P.-H.; Jang, J.S.-C.; Cheng, C.-K.; Chen, H.-H.; Chen, C.-H. Biocompatibility and osteogenic capacity of Mg-Zn-Ca bulk metallic glass for rabbit tendon-bone interference fixation. Int. J. Mol. Sci. 2019, 20, 2191. [Google Scholar] [CrossRef] [Green Version]
- Yang, Y.; He, C.; Dianyu, E.; Yang, W.; Qi, F.; Xie, D.; Shen, L.; Peng, S.; Shuai, C. Mg bone implant: Features, developments and perspectives. Mater. Des. 2020, 185, 108259. [Google Scholar] [CrossRef]
- Galli, S.; Stocchero, M.; Andersson, M.; Karlsson, J.; He, W.; Lilin, T.; Wennerberg, A.; Jimbo, R. The effect of magnesium on early osseointegration in osteoporotic bone: A histological and gene expression investigation. Osteoporos. Int. 2017, 28, 2195–2205. [Google Scholar] [CrossRef] [Green Version]
- He, L.Y.; Zhang, X.M.; Liu, B.; Tian, Y.; Ma, W.H. Effect of magnesium ion on human osteoblast activity. Braz. J. Med. Biol. Res. 2016, 49. [Google Scholar] [CrossRef]
- Miron, R.J.; Zhang, Y.F. Osteoinduction: A review of old concepts with new standards. J. Dent. Res. 2012, 91, 736–744. [Google Scholar] [CrossRef]
- Bai, J.; Wang, H.; Chen, H.; Ge, G.; Wang, M.; Gao, A.; Tong, L.; Xu, Y.; Yang, H.; Pan, G.; et al. Biomimetic osteogenic peptide with mussel adhesion and osteoimmunomodulatory functions to ameliorate interfacial osseointegration under chronic inflammation. Biomaterials 2020, 255, 120197. [Google Scholar] [CrossRef] [PubMed]
- Liu, J.; Yang, W.; Tao, B.; Shen, T.; He, Y.; Shen, X.; Cai, K. Preparing and immobilizing antimicrobial osteogenic growth peptide on titanium substrate surface. J. Biomed. Mater. Res. Part A 2018, 106, 3021–3033. [Google Scholar] [CrossRef] [PubMed]
- Liu, J.; Tang, Y.; Yang, W.; Tao, B.; He, Y.; Shen, X.; Shen, T.; Lin, C.; Cai, K. Functionalization of titanium substrate with multifunctional peptide OGP-NAC for the regulation of osteoimmunology. Biomater. Sci. 2019, 7, 1463–1476. [Google Scholar] [CrossRef]
- Koidou, V.P.; Argyris, P.P.; Skoe, E.P.; Mota Siqueira, J.; Chen, X.; Zhang, L.; Hinrichs, J.E.; Costalonga, M.; Aparicio, C. Peptide coatings enhance keratinocyte attachment towards improving the peri-implant mucosal seal. Biomater. Sci. 2018, 6, 1936–1945. [Google Scholar] [CrossRef]
- Kim, Y.-H.; Tabata, Y. Dual-controlled release system of drugs for bone regeneration. Adv. Drug Deliv. Rev. 2015, 94, 28–40. [Google Scholar] [CrossRef] [PubMed]
- Policastro, G.M.; Becker, M.L. Osteogenic growth peptide and its use as a bio-conjugate in regenerative medicine applications. WIREs Nanomed. Nanobiotechnol. 2016, 8, 449–464. [Google Scholar] [CrossRef] [PubMed]
- Pigossi, S.C.; Medeiros, M.C.; Saska, S.; Cirelli, J.A.; Scarel-Caminaga, R.M. Role of Osteogenic Growth Peptide (OGP) and OGP(10-14) in Bone Regeneration: A Review. Int. J. Mol. Sci. 2016, 17, 1885. [Google Scholar] [CrossRef] [Green Version]
- Tang, W.; Policastro, G.M.; Hua, G.; Guo, K.; Zhou, J.; Wesdemiotis, C.; Doll, G.L.; Becker, M.L. Bioactive surface modification of metal oxides via catechol-bearing modular peptides: Multivalent-binding, surface retention, and peptide bioactivity. J. Am. Chem. Soc. 2014, 136, 16357–16367. [Google Scholar] [CrossRef]
- Chen; Muhlrad, A.; Shteyer, A.; Vidson, M.; Bab, I.; Chorev, M. Bioactive pseudopeptidic analogues and cyclostereoisomers of osteogenic growth peptide C-terminal pentapeptide, OGP(10−14). J. Med. Chem. 2002, 45, 1624–1632. [Google Scholar] [CrossRef]
- Zhang, D.; Xu, X.; Long, X.; Cheng, K.; Li, J. Advances in biomolecule inspired polymeric material decorated interfaces for biological applications. Biomater. Sci. 2019, 7, 3984–3999. [Google Scholar] [CrossRef]
- San Miguel, S.M.; Namdar-Attar, M.; Noh, T.; Frenkel, B.; Bab, I. ERK1/2-activated de novo Mapkapk2 synthesis is essential for osteogenic growth peptide mitogenic signaling in osteoblastic cells. J. Biol. Chem. 2005, 280, 37495–37502. [Google Scholar] [CrossRef] [PubMed] [Green Version]
- Wang, Q.; Yang, X.; Wang, G.; Wan, L.; Wang, S.; Niu, X.; Wu, J.; Pan, J. Osteogenic growth peptide-loaded 3D-printed PCL scaffolds for the promotion of osteogenesis through the ERK pathway. Mater. Des. 2020, 193, 108811. [Google Scholar] [CrossRef]
- Ji, W.; Wang, H.; van den Beucken, J.J.J.P.; Yang, F.; Walboomers, X.F.; Leeuwenburgh, S.; Jansen, J.A. Local delivery of small and large biomolecules in craniomaxillofacial bone. Adv. Drug Deliv. Rev. 2012, 64, 1152–1164. [Google Scholar] [CrossRef]
- Vedadghavami, A.; Zhang, C.; Bajpayee, A.G. Overcoming negatively charged tissue barriers: Drug delivery using cationic peptides and proteins. Nano Today 2020, 34, 100898. [Google Scholar] [CrossRef] [PubMed]
- Wu, S.-H.; Mou, C.-Y.; Lin, H.-P. Synthesis of mesoporous silica nanoparticles. Chem. Soc. Rev. 2013, 42, 3862–3875. [Google Scholar] [CrossRef] [PubMed]
- Wu, S.-H.; Hung, Y.; Mou, C.-Y. Mesoporous silica nanoparticles as nanocarriers. Chem. Commun. 2011, 47, 9972–9985. [Google Scholar] [CrossRef]
- Kao, K.-C.; Mou, C.-Y. Pore-expanded mesoporous silica nanoparticles with alkanes/ethanol as pore expanding agent. Microporous Mesoporous Mater. 2013, 169, 7–15. [Google Scholar] [CrossRef]
- Chen, Z.-A.; Wu, S.-H.; Chen, P.; Chen, Y.-P.; Mou, C.-Y. Critical features for mesoporous silica nanoparticles encapsulated into erythrocytes. ACS Appl. Mater. Interfaces 2019, 11, 4790–4798. [Google Scholar] [CrossRef]
- Janjua, T.I.; Cao, Y.; Yu, C.; Popat, A. Clinical translation of silica nanoparticles. Nat. Rev. Mater. 2021, 6, 1072–1074. [Google Scholar] [CrossRef]
- Zhang, C.; Ouyang, D.; Pauly, S.; Liu, L. 3D printing of bulk metallic glasses. Mater. Sci. Eng. R Rep. 2021, 145, 100625. [Google Scholar] [CrossRef]
- Wong, P.C.; Lee, T.H.; Tsai, P.H.; Cheng, C.K.; Li, C.; Jang, J.S.-C.; Huang, J. Enhanced mechanical properties of MgZnCa bulk metallic glass composites with Ti-particle dispersion. Metals 2016, 6, 116. [Google Scholar] [CrossRef] [Green Version]
- Zhang, R.-L.; Pratiwi, F.W.; Chen, B.-C.; Chen, P.; Wu, S.-H.; Mou, C.-Y. Simultaneous single-particle tracking and dynamic pH sensing reveal lysosome-targetable mesoporous silica nanoparticle pathways. ACS Appl. Mater. Interfaces 2020, 12, 42472–42484. [Google Scholar] [CrossRef] [PubMed]
- Liu, L.; Liu, Y.; Feng, C.; Chang, J.; Fu, R.; Wu, T.; Yu, F.; Wang, X.; Xia, L.; Wu, C.; et al. Lithium-containing biomaterials stimulate bone marrow stromal cell-derived exosomal miR-130a secretion to promote angiogenesis. Biomaterials 2019, 192, 523–536. [Google Scholar] [CrossRef] [PubMed]
- Bin, S.J.B.; Fong, K.S.; Chua, B.W.; Gupta, M. Mg-based bulk metallic glasses: A review of recent developments. J. Magnes. Alloy. 2022, 10, 899–914. [Google Scholar] [CrossRef]
- Ouyang, D.; Zhang, P.; Zhang, C.; Liu, L. Understanding of crystallization behaviors in laser 3D printing of bulk metallic glasses. Appl. Mater. Today 2021, 23, 100988. [Google Scholar] [CrossRef]
- Lashgari, H.R.; Ferry, M.; Li, S. Additive manufacturing of bulk metallic glasses: Fundamental principle, current/future developments and applications. J. Mater. Sci. Technol. 2022, 119, 131–149. [Google Scholar] [CrossRef]
- Song, M.-S.; Zeng, R.-C.; Ding, Y.-F.; Li, R.W.; Easton, M.; Cole, I.; Birbilis, N.; Chen, X.-B. Recent advances in biodegradation controls over Mg alloys for bone fracture management: A review. J. Mater. Sci. Technol. 2019, 35, 535–544. [Google Scholar] [CrossRef]
- Salvati, A.; Nelissen, I.; Haase, A.; Åberg, C.; Moya, S.; Jacobs, A.; Alnasser, F.; Bewersdorff, T.; Deville, S.; Luch, A. Quantitative measurement of nanoparticle uptake by flow cytometry illustrated by an interlaboratory comparison of the uptake of labelled polystyrene nanoparticles. NanoImpact 2018, 9, 42–50. [Google Scholar] [CrossRef] [Green Version]
- Chen, Y.-P.; Xu, L.; Tang, T.-W.; Chen, C.-H.; Zheng, Q.-H.; Liu, T.-P.; Mou, C.-Y.; Wu, C.-H.; Wu, S.-H. STING activator c-di-GMP-loaded mesoporous silica nanoparticles enhance immunotherapy against breast cancer. ACS Appl. Mater. Interfaces 2020, 12, 56741–56752. [Google Scholar] [CrossRef]
- Wittkowske, C.; Reilly, G.C.; Lacroix, D.; Perrault, C.M. In vitro bone cell models: Impact of fluid shear stress on bone formation. Front. Bioeng. Biotechnol. 2016, 4, 87. [Google Scholar] [CrossRef] [Green Version]
- Chen, B.; Liang, Y.; Bai, L.; Xu, M.; Zhang, J.; Guo, B.; Yin, Z. Sustained release of magnesium ions mediated by injectable self-healing adhesive hydrogel promotes fibrocartilaginous interface regeneration in the rabbit rotator cuff tear model. Chem. Eng. J. 2020, 396, 125335. [Google Scholar] [CrossRef]
- Zhang, Z.-Z.; Zhou, Y.-F.; Li, W.-P.; Jiang, C.; Chen, Z.; Luo, H.; Song, B. Local administration of magnesium promotes meniscal healing through homing of endogenous stem cells: A proof-of-concept study. Am. J. Sports Med. 2019, 47, 954–967. [Google Scholar] [CrossRef] [PubMed]
- Zhou, W.; Yan, J.; Li, Y.; Wang, L.; Jing, L.; Li, M.; Yu, S.; Cheng, Y.; Zheng, Y. Based on the synergistic effect of Mg2+ and antibacterial peptides to improve the corrosion resistance, antibacterial ability and osteogenic activity of magnesium-based degradable metals. Biomater. Sci. 2021, 9, 807–825. [Google Scholar] [CrossRef] [PubMed]
- Deng, G.; Zhou, F.; Wu, Z.; Zhang, F.; Niu, K.; Kang, Y.; Liu, X.; Wang, Q.; Wang, Y.; Wang, Q. Inhibition of cancer cell migration with CuS@ mSiO(2)-PEG nanoparticles by repressing MMP-2/MMP-9 expression. Int. J. Nanomed. 2018, 13, 103–116. [Google Scholar] [CrossRef] [Green Version]
- Webb, D.J.; Donais, K.; Whitmore, L.A.; Thomas, S.M.; Turner, C.E.; Parsons, J.T.; Horwitz, A.F. FAK–Src signalling through paxillin, ERK and MLCK regulates adhesion disassembly. Nat. Cell Biol. 2004, 6, 154–161. [Google Scholar] [CrossRef]
- Setyawati, M.I.; Leong, D.T. Mesoporous silica nanoparticles as an antitumoral-angiogenesis strategy. ACS Appl. Mater. Interfaces 2017, 9, 6690–6703. [Google Scholar] [CrossRef]
- Mitra, S.K.; Hanson, D.A.; Schlaepfer, D.D. Focal adhesion kinase: In command and control of cell motility. Nat. Rev. Mol. Cell Biol. 2005, 6, 56–68. [Google Scholar] [CrossRef]
- López-Colomé, A.M.; Lee-Rivera, I.; Benavides-Hidalgo, R.; López, E. Paxillin: A crossroad in pathological cell migration. J. Hematol. Oncol. 2017, 10, 50. [Google Scholar] [CrossRef] [Green Version]
- Roskoski, R. ERK1/2 MAP kinases: Structure, function, and regulation. Pharmacol. Res. 2012, 66, 105–143. [Google Scholar] [CrossRef]
- Ishibe, S.; Joly, D.; Liu, Z.-X.; Cantley, L.G. Paxillin serves as an ERK-regulated scaffold for coordinating FAK and RAC activation in epithelial morphogenesis. Mol. Cell 2004, 16, 257–267. [Google Scholar] [CrossRef]
- Fan, J.-X.; Zheng, D.-W.; Rong, L.; Zhu, J.-Y.; Hong, S.; Li, C.; Xu, Z.-S.; Cheng, S.-X.; Zhang, X.-Z. Targeting epithelial-mesenchymal transition: Metal organic network nano-complexes for preventing tumor metastasis. Biomaterials 2017, 139, 116–126. [Google Scholar] [CrossRef] [PubMed]
- Huang, D.-M.; Chung, T.-H.; Hung, Y.; Lu, F.; Wu, S.-H.; Mou, C.-Y.; Yao, M.; Chen, Y.-C. Internalization of mesoporous silica nanoparticles induces transient but not sufficient osteogenic signals in human mesenchymal stem cells. Toxicol. Appl. Pharmacol. 2008, 231, 208–215. [Google Scholar] [CrossRef] [PubMed]
- Pillow, T.H.; Sadowsky, J.D.; Zhang, D.; Yu, S.-F.; Del Rosario, G.; Xu, K.; He, J.; Bhakta, S.; Ohri, R.; Kozak, K.R.; et al. Decoupling stability and release in disulfide bonds with antibody-small molecule conjugates. Chem. Sci. 2017, 8, 366–370. [Google Scholar] [CrossRef] [PubMed] [Green Version]
- Turecek, P.L.; Bossard, M.J.; Schoetens, F.; Ivens, I.A. PEGylation of biopharmaceuticals: A review of chemistry and nonclinical safety information of approved drugs. J. Pharm. Sci. 2016, 105, 460–475. [Google Scholar] [CrossRef] [Green Version]
- Chaya, A.; Yoshizawa, S.; Verdelis, K.; Myers, N.; Costello, B.J.; Chou, D.-T.; Pal, S.; Maiti, S.; Kumta, P.N.; Sfeir, C. In vivo study of magnesium plate and screw degradation and bone fracture healing. Acta Biomater. 2015, 18, 262–269. [Google Scholar] [CrossRef]
- Vanella, L.; Kim, D.H.; Asprinio, D.; Peterson, S.J.; Barbagallo, I.; Vanella, A.; Goldstein, D.; Ikehara, S.; Kappas, A.; Abraham, N.G. HO-1 expression increases mesenchymal stem cell-derived osteoblasts but decreases adipocyte lineage. Bone 2010, 46, 236–243. [Google Scholar] [CrossRef] [Green Version]
- Ouyang, S.; Huang, Q.; Liu, Y.; Ouyang, Z.; Liang, L. Powder metallurgical Ti-Mg metal-metal composites facilitate osteoconduction and osseointegration for orthopedic application. Bioact. Mater. 2019, 4, 37–42. [Google Scholar] [CrossRef]




| Mg | Zn | Ca | ||
|---|---|---|---|---|
| Molecule Weight | 24.305 | 65.38 | 40.078 | |
| EDS (at.%) | Design | 66 | 29 | 5 |
| Result | 65.81 ± 0.44 | 28.69 ± 0.35 | 5.50 ± 0.34 | |
| ICP-MS (ppm) | αMEM | 0.79 | 0.02 | 0.33 |
| 100% extracted-αMEM | 60.26 | 8.08 | 7.05 | |
| Released metal ions | 59.47 | 8.06 | 6.72 | |
| The ratio of released metal ions at.% | 89.37 | 4.50 | 6.12 | |
Publisher’s Note: MDPI stays neutral with regard to jurisdictional claims in published maps and institutional affiliations. |
© 2022 by the authors. Licensee MDPI, Basel, Switzerland. This article is an open access article distributed under the terms and conditions of the Creative Commons Attribution (CC BY) license (https://creativecommons.org/licenses/by/4.0/).
Share and Cite
Chu, Y.S.; Wong, P.-C.; Jang, J.S.-C.; Chen, C.-H.; Wu, S.-H. Combining Mg–Zn–Ca Bulk Metallic Glass with a Mesoporous Silica Nanocomposite for Bone Tissue Engineering. Pharmaceutics 2022, 14, 1078. https://doi.org/10.3390/pharmaceutics14051078
Chu YS, Wong P-C, Jang JS-C, Chen C-H, Wu S-H. Combining Mg–Zn–Ca Bulk Metallic Glass with a Mesoporous Silica Nanocomposite for Bone Tissue Engineering. Pharmaceutics. 2022; 14(5):1078. https://doi.org/10.3390/pharmaceutics14051078
Chicago/Turabian StyleChu, Yun Shin, Pei-Chun Wong, Jason Shian-Ching Jang, Chih-Hwa Chen, and Si-Han Wu. 2022. "Combining Mg–Zn–Ca Bulk Metallic Glass with a Mesoporous Silica Nanocomposite for Bone Tissue Engineering" Pharmaceutics 14, no. 5: 1078. https://doi.org/10.3390/pharmaceutics14051078
APA StyleChu, Y. S., Wong, P.-C., Jang, J. S.-C., Chen, C.-H., & Wu, S.-H. (2022). Combining Mg–Zn–Ca Bulk Metallic Glass with a Mesoporous Silica Nanocomposite for Bone Tissue Engineering. Pharmaceutics, 14(5), 1078. https://doi.org/10.3390/pharmaceutics14051078

