BX795-Organic Acid Coevaporates: Evaluation of Solid-State Characteristics, In Vitro Cytocompatibility and In Vitro Activity against HSV-1 and HSV-2
Abstract
:1. Introduction
2. Materials and Methods
2.1. Materials
2.2. Viruses
2.3. Cells
2.4. Synthesis of BX795-Organic Acid Coevaporates
2.4.1. Synthesis of BX795-Tartrate/Maleate/Fumarate Coevaporates
2.4.2. Synthesis of BX795-Taurine Coevaporate
2.4.3. Synthesis of BX795 Dihydrochloride Salt
2.4.4. Synthesis of BX795-Citric Acid Coevaporate
2.5. Fourier Transform-Infrared (FTIR) Spectroscopy
2.6. Raman Spectroscopy
2.7. Nuclear Magnetic Resonance (NMR) Spectroscopy
2.8. Powder X-ray Diffraction (PXRD) Studies
2.9. Thermogravimetric Analysis (TGA)
2.10. Differential Scanning Calorimetry (DSC)
2.11. MTT Assay
2.12. Western Blotting
2.13. Flow Cytometry
2.14. Plaque Assay
2.15. Imaging
2.16. Statistics
3. Results
3.1. Powder X-ray Diffraction (PXRD) Showed the Formation of BX795-Organic Acid Salt/Cocrystals/Co-Amorphous Systems
3.2. Spectroscopic Studies Showed Significant Interaction between Organic Acids and BX795
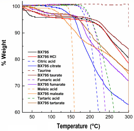
3.3. Thermal Characterization Studies on BX795-Organic Acid Coevaporates Showed Differential Solid-State Properties
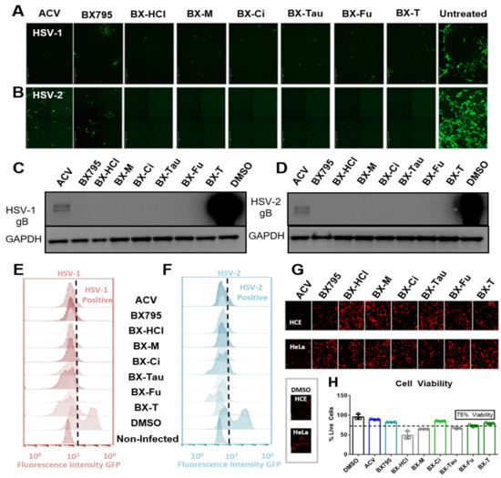
3.4. BX795-Organic Acid Coevaporates Show Antiviral Activity at Concentration, Similar to BX795
3.5. BX795-Citric Acid/Tartaric Acid/Fumaric Acid Coevaporates Are Tolerable and Provide Robust Antiviral Activity
4. Discussion
5. Conclusions
Supplementary Materials
Author Contributions
Funding
Institutional Review Board Statement
Informed Consent Statement
Data Availability Statement
Acknowledgments
Conflicts of Interest
References
- Koganti, R.; Yadavalli, T. Current and Emerging Therapies for Ocular Herpes Simplex Virus Type-1 Infections. Microorganisms 2019, 7, 429. [Google Scholar] [CrossRef] [Green Version]
- Lobo, A.M.; Agelidis, A.M.; Shukla, D. Pathogenesis of herpes simplex keratitis: The host cell response and ocular surface sequelae to infection and inflammation. Ocul. Surf. 2019, 17, 40–49. [Google Scholar] [CrossRef] [PubMed]
- Jaishankar, D.; Shukla, D. Genital Herpes: Insights into Sexually Transmitted Infectious Disease. Microb. Cell 2016, 3, 438–450. [Google Scholar] [CrossRef] [Green Version]
- Jaishankar, D.; Yakoub, A.M.; Yadavalli, T. An off-target effect of BX795 blocks herpes simplex virus type 1 infection of the eye. Sci. Transl. Med. 2018, 10, eaan5861. [Google Scholar] [CrossRef] [Green Version]
- Yadavalli, T.; Suryawanshi, R.; Ali, M.; Iqbal, A.; Koganti, R.; Ames, J.; Aakalu, V.K.; Shukla, D. Prior inhibition of AKT phosphorylation by BX795 can define a safer strategy to prevent herpes simplex virus-1 infection of the eye. Ocul. Surf. 2020, 18, 221–230. [Google Scholar] [CrossRef]
- Iqbal, A.; Suryawanshi, R.; Yadavalli, T.; Volety, I.; Shukla, D. BX795 demonstrates potent antiviral benefits against herpes simplex Virus-1 infection of human cell lines. Antivir. Res. 2020, 180, 104814. [Google Scholar] [CrossRef]
- Hopkins, J.; Yadavalli, T.; Suryawanshi, R.; Qatanani, F.; Volety, I.; Koganti, R.; Iqbal, A.; Shukla, D. In Vitro and In Vivo Activity, Tolerability, and Mechanism of Action of BX795 as an Antiviral against Herpes Simplex Virus 2 Genital Infection. Antimicrob. Agents Chemother. 2020, 64, e00254-20. [Google Scholar] [CrossRef] [PubMed]
- Saal, C.; Becker, A. Pharmaceutical salts: A summary on doses of salt formers from the Orange Book. Eur. J. Pharm. Sci. 2013, 49, 614–623. [Google Scholar] [CrossRef]
- Elder, D.P.; Holm, R.; Diego, H.L. Use of pharmaceutical salts and cocrystals to address the issue of poor solubility. Int. J. Pharm. 2013, 453, 88–100. [Google Scholar] [CrossRef]
- Berry, D.J.; Steed, J.W. Pharmaceutical cocrystals, salts and multicomponent systems; intermolecular interactions and property based design. Adv. Drug Deliv. Rev. 2017, 117, 3–24. [Google Scholar] [CrossRef] [PubMed] [Green Version]
- Bharate, S.S. Recent developments in pharmaceutical salts: FDA approvals from 2015 to 2019. Drug Discov. Today 2021, 26, 384–398. [Google Scholar] [CrossRef] [PubMed]
- Yadavalli, T.; Ames, J. Drug-encapsulated carbon (DECON): A novel platform for enhanced drug delivery. Sci. Adv. 2019, 5, eaax0780. [Google Scholar] [CrossRef] [Green Version]
- Aguirre, S.A.; Collette, W., 3rd; Gukasyan, H.J.; Huang, W. An assessment of the ocular safety of excipient maleic acid following intravitreal injection in rabbits. Toxicol. Pathol. 2012, 40, 797–806. [Google Scholar] [CrossRef] [PubMed] [Green Version]
- Cazorla-Luna, R.; Martín-Illana, A.; Notario-Pérez, F.; Bedoya, L.M. Vaginal Polyelectrolyte Layer-by-Layer Films Based on Chitosan Derivatives and Eudragit® S100 for pH Responsive Release of Tenofovir. Mar. Drugs 2020, 18, 44. [Google Scholar] [CrossRef] [Green Version]
- Oh, D.J.; Chen, J.L.; Vajaranant, T.S.; Dikopf, M.S. Brimonidine tartrate for the treatment of glaucoma. Expert Opin. Pharmacother. 2019, 20, 115–122. [Google Scholar] [CrossRef]
- Available online: https://phexxi.com/?gclid=EAIaIQobChMI-f2Q94-K8QIVSOvjBx2ulAeZEAAYASAAEgJjBvD_BwE&gclsrc=aw.ds (accessed on 3 November 2020).
- Kar, D. How Hyaluronic Acid Eyedrops Fit into Dry Eye Treatment. Available online: https://eyesoneyecare.com/resources/how-hyaluronic-acid-eyedrops-fit-dry-eye-treatment/ (accessed on 3 November 2020).
- Pfister, R.R.; Haddox, J.L.; Yuille-Barr, D. The combined effect of citrate/ascorbate treatment in alkali-injured rabbit eyes. Cornea 1991, 10, 100–104. [Google Scholar] [CrossRef] [PubMed]
- Schuerer, N.; Stein, E.; Inic-Kanada, A.; Pucher, M.; Hohenadl, C.; Bintner, N.; Ghasemian, E.; Montanaro, J.; Barisani-Asenbauer, T. Implications for Ophthalmic Formulations: Ocular Buffers Show Varied Cytotoxic Impact on Human Corneal-Limbal and Human Conjunctival Epithelial Cells. Cornea 2017, 36, 712–718. [Google Scholar] [CrossRef] [Green Version]
- Devreker, F.; Van den Bergh, M.; Biramane, J.; Winston, R.L.; Englert, Y.; Hardy, K. Effects of taurine on human embryo development in vitro. Hum. Reprod. 1999, 14, 2350–2356. [Google Scholar] [CrossRef] [Green Version]
- Nor Arfuzir, N.N.; Agarwal, R.; Iezhitsa, I.; Agarwal, P.; Sidek, S.; Ismail, N.M. Taurine protects against retinal and optic nerve damage induced by endothelin-1 in rats via antioxidant effects. Neural. Regen. Res. 2018, 13, 2014–2021. [Google Scholar]
- Advacare Pharma Taurine Eye Drops (TarinCare™). Available online: https://www.advacarepharma.com/en/pharmaceuticals/taurine-eye-drops (accessed on 3 November 2020).
- Fung, M.H.; DeVault, M.; Kuwata, K.T.; Suryanarayanan, R. Drug-Excipient Interactions: Effect on Molecular Mobility and Physical Stability of Ketoconazole-Organic Acid Coamorphous Systems. Mol. Pharm. 2018, 15, 1052–1061. [Google Scholar] [CrossRef]
- Black, S.N.; Collier, E.A.; Davey, R.J.; Roberts, R.J. Structure, solubility, screening, and synthesis of molecular salts. J. Pharm. Sci. 2007, 96, 1053–1068. [Google Scholar] [CrossRef] [PubMed]
- Karagianni, A.; Kachrimanis, K.; Nikolakakis, I. Co-Amorphous Solid Dispersions for Solubility and Absorption Improvement of Drugs: Composition, Preparation, Characterization and Formulations for Oral Delivery. Pharmaceutics 2018, 10, 98. [Google Scholar] [CrossRef] [Green Version]
- Nie, H.; Byrn, S.R.; Zhou, Q.T. Stability of pharmaceutical salts in solid oral dosage forms. Drug Dev. Ind. Pharm. 2017, 43, 1215–1228. [Google Scholar] [CrossRef] [PubMed]
- Joshi, M.; Roy Choudhury, A. Salts of Amoxapine with Improved Solubility for Enhanced Pharmaceutical Applicability. ACS Omega 2018, 3, 2406–2416. [Google Scholar] [CrossRef]
- Han, J.; Wei, Y.; Lu, Y.; Wang, R.; Zhang, J.; Gao, Y.; Qian, S. Co-amorphous systems for the delivery of poorly water-soluble drugs: Recent advances and an update. Expert Opin. Drug Deliv. 2020, 17, 1411–1435. [Google Scholar] [CrossRef]
- Liu, J.; Grohganz, H. Co-Amorphous Drug Formulations in Numbers: Recent Advances in Co-Amorphous Drug Formulations with Focus on Co-Formability, Molar Ratio, Preparation Methods, Physical Stability, In Vitro and In Vivo Performance, and New Formulation Strategies. Pharmaceutics 2021, 13, 389. [Google Scholar] [CrossRef] [PubMed]
- Hirakawa, Y.; Ueda, H.; Takata, Y.; Minamihata, K.; Wakabayashi, R.; Kamiya, N.; Goto, M. Co-amorphous formation of piroxicam-citric acid to generate supersaturation and improve skin permeation. Eur. J. Pharm. Sci. 2021, 158, 105667. [Google Scholar] [CrossRef]
- Wu, W.; Ueda, H.; Löbmann, K.; Rades, T.; Grohganz, H. Organic acids as co-formers for co-amorphous systems-Influence of variation in molar ratio on the physicochemical properties of the co-amorphous systems. Eur. J. Pharm. Biopharm. 2018, 131, 25–32. [Google Scholar] [CrossRef]
- Ueda, H.; Wu, W.; Löbmann, K.; Grohganz, H. Application of a Salt Coformer in a Co-Amorphous Drug System Dramatically Enhances the Glass Transition Temperature: A Case Study of the Ternary System Carbamazepine, Citric Acid, and l-Arginine. Mol. Pharm. 2018, 15, 2036–2044. [Google Scholar] [CrossRef]
- An, J.H.; Lim, C.; Kiyonga, A.N.; Chung, I.H.; Lee, I.K.; Mo, K.; Park, M.; Youn, W.; Choi, W.R.; Suh, Y.G.; et al. Co-Amorphous Screening for the Solubility Enhancement of Poorly Water-Soluble Mirabegron and Investigation of Their Intermolecular Interactions and Dissolution Behaviors. Pharmaceutics 2018, 10, 149. [Google Scholar] [CrossRef] [Green Version]
- Bannigan, P.; Durack, E.; Madden, C.; Lusi, M.; Hudson, S.P. Role of Biorelevant Dissolution Media in the Selection of Optimal Salt Forms of Oral Drugs: Maximizing the Gastrointestinal Solubility and in Vitro Activity of the Antimicrobial Molecule, Clofazimine. ACS Omega 2017, 2, 8969–8981. [Google Scholar] [CrossRef] [PubMed]
- Saeed, H.K.; Sutar, Y.; Patel, P.; Bhat, R.; Mallick, S.; Hatada, A.E.; Koomoa, D.T.; Lange, I.; Date, A.A. Synthesis and Characterization of Lipophilic Salts of Metformin to Improve Its Repurposing for Cancer Therapy. ACS Omega 2021, 6, 2626–2637. [Google Scholar] [CrossRef] [PubMed]
- Patel, A.; Keir, S.D.; Brown, M.B.; Hider, R.; Jones, S.A.; Page, C.P. Using Salt Counterions to Modify β(2)-Agonist Behavior in Vivo. Mol. Pharm. 2016, 13, 3439–3448. [Google Scholar] [CrossRef] [PubMed]








| O–H (Acid) | N–H Stretch | C=O (Acid) | N–H Bend | C–N (Amine) | S=O | |
|---|---|---|---|---|---|---|
| BX795 | - | 3231 | - | 1530 | 1286 | - |
| Tartaric acid | 3401 | - | 1710 | - | - | - |
| BX795-tartaric acid | 2500–3300 | 3241 | 1713 | 1535 | 1296 | - |
| Maleic acid | 3320 | - | 1702 | - | - | - |
| BX795-maleic acid | 2500–3300 | 3240 | 1710 | 1544 | 1167 | - |
| Citric acid | 3493 | - | 1748 | - | - | - |
| BX795-citric acid | 2500–3300 | 3330 | 1731 | 1558 | 1302 | - |
| Fumaric acid | 3082 | - | 1668 | - | - | - |
| BX795-fumaric acid | 2500–3300 | 3237 | 1708 | 1538 | 1284 | - |
| Taurine | - | - | - | - | - | 1169 |
| BX795-taurate | - | 3207 | - | 1555 | 1303 | 1173 |
| BX795-HCl | - | 3222 | - | 1550 | 1297 | - |
| BX795 | –COOH (ppm) | –NH (δH: 8.59 ppm) | –CH (Pyrimidine) (δH/δC: 8.22/149.8) | –CH (Pyrrolidine) (δH/δC: 3.54/40.20) |
|---|---|---|---|---|
| Citric acid | 12.40 | - | - | - |
| BX795-citric acid | Disappeared | 8.61 | Disappeared | 3.54/40.22 |
| Fumaric acid | 13.14 | - | - | - |
| BX795-fumaric acid | Disappeared | 8.59 | Disappeared | 3.54/40.20 |
| Maleic acid | 11.60 | - | - | - |
| BX795-maleic acid | Disappeared | 8.59 | Disappeared | 3.54/40.16 |
| Tartaric acid | 12.70 | - | - | - |
| BX795-tartaric acid | Disappeared | 8.61 | Disappeared | 3.54/40.23 |
| Taurine | - | - | - | - |
| BX795-taurate | - | 8.59 | Disappeared | 3.52/40.16 |
| BX795-HCl | - | 8.65 | 8.28/148.4 | 3.56/40.37 |
| Mass Loss (%) | Temperature Corresponding to the % Mass Loss (°C) | ||||||
|---|---|---|---|---|---|---|---|
| BX795 | BX-HCl | BX-M | BX-Ci | BX-Tau | BX-F | BX-T | |
| −2 | 36.49 | 55.32 | 116.37 | 137.71 | 91.36 | 84.09 | 80.19 |
| −5 | 195.9 | 173.31 | 134.97 | 161.06 | 227.44 | 174.05 | 171.27 |
| −10 | 241.99 | 241.28 | 165.82 | 172.85 | 260.87 | 189.51 | 199.83 |
| −20 | - | 292.59 | 264.87 | 201.61 | - | 245.16 | 262.49 |
| Organic Acid | pKa,acid | ΔpKa = pKa,BX795 − pKa,acid |
|---|---|---|
| HCl | −5.9 | 9.58 |
| Tartaric acid | 2.9 | 0.78 |
| Citric acid | 2.79 | 0.89 |
| Fumaric acid | 3.03 | 0.65 |
| Maleic acid | 1.94 | 1.74 |
| Taurine | 1.5 | 2.18 |
Publisher’s Note: MDPI stays neutral with regard to jurisdictional claims in published maps and institutional affiliations. |
© 2021 by the authors. Licensee MDPI, Basel, Switzerland. This article is an open access article distributed under the terms and conditions of the Creative Commons Attribution (CC BY) license (https://creativecommons.org/licenses/by/4.0/).
Share and Cite
Sutar, Y.; Yadavalli, T.; Paul, S.K.; Mallick, S.; Koganti, R.; Chauhan, H.; Date, A.A.; Shukla, D. BX795-Organic Acid Coevaporates: Evaluation of Solid-State Characteristics, In Vitro Cytocompatibility and In Vitro Activity against HSV-1 and HSV-2. Pharmaceutics 2021, 13, 1920. https://doi.org/10.3390/pharmaceutics13111920
Sutar Y, Yadavalli T, Paul SK, Mallick S, Koganti R, Chauhan H, Date AA, Shukla D. BX795-Organic Acid Coevaporates: Evaluation of Solid-State Characteristics, In Vitro Cytocompatibility and In Vitro Activity against HSV-1 and HSV-2. Pharmaceutics. 2021; 13(11):1920. https://doi.org/10.3390/pharmaceutics13111920
Chicago/Turabian StyleSutar, Yogesh, Tejabhiram Yadavalli, Sagar Kumar Paul, Sudipta Mallick, Raghuram Koganti, Harsh Chauhan, Abhijit A. Date, and Deepak Shukla. 2021. "BX795-Organic Acid Coevaporates: Evaluation of Solid-State Characteristics, In Vitro Cytocompatibility and In Vitro Activity against HSV-1 and HSV-2" Pharmaceutics 13, no. 11: 1920. https://doi.org/10.3390/pharmaceutics13111920
APA StyleSutar, Y., Yadavalli, T., Paul, S. K., Mallick, S., Koganti, R., Chauhan, H., Date, A. A., & Shukla, D. (2021). BX795-Organic Acid Coevaporates: Evaluation of Solid-State Characteristics, In Vitro Cytocompatibility and In Vitro Activity against HSV-1 and HSV-2. Pharmaceutics, 13(11), 1920. https://doi.org/10.3390/pharmaceutics13111920

