Development of an Aryloxazole Derivative as a Brain-Permeable Anti-Glioblastoma Agent
Abstract
1. Introduction
2. Materials and Methods
2.1. Glioblastoma Cell Culture
2.2. Primary Screening of Small Molecules
2.3. Glioblastoma Cell Proliferation Assay
2.4. Glioblastoma Cell Migration Assay
2.5. Immunofluorescence Stain
2.6. Generation of Subcutaneous Glioblastoma Xenograft Model and Drug Treatment
2.7. Generation of Orthotopic Glioblastoma Xenograft Model and Drug Treatment
2.8. Immunohistochemical and Immunofluorescence Analysis
3. Results
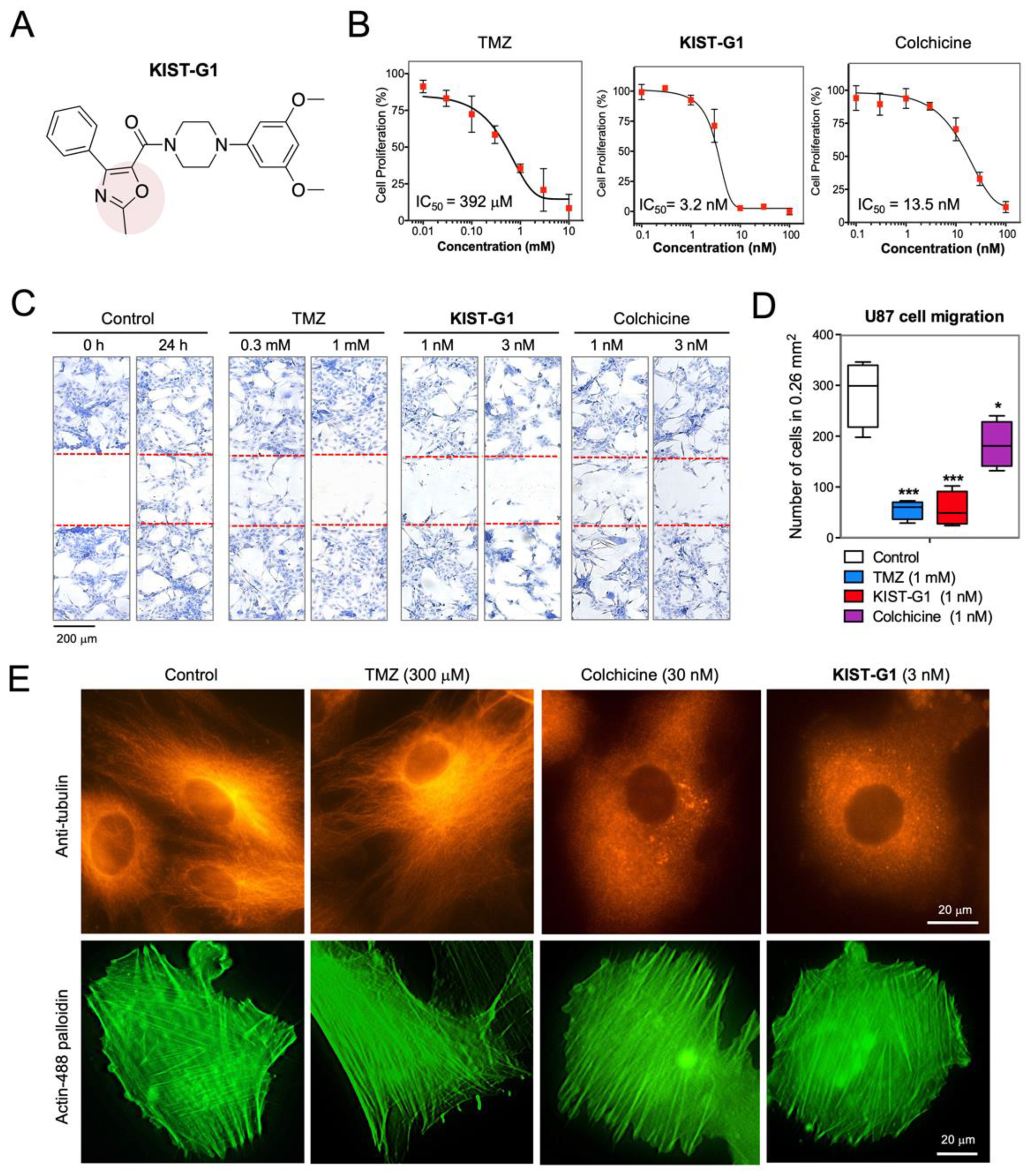
3.1. Anti-Glioblastoma Activities In Vitro
3.2. AP-gp Inhibition by KIST-G1
3.3. In Vivo Test in Subcutaneous U87MG-Xenograft Model
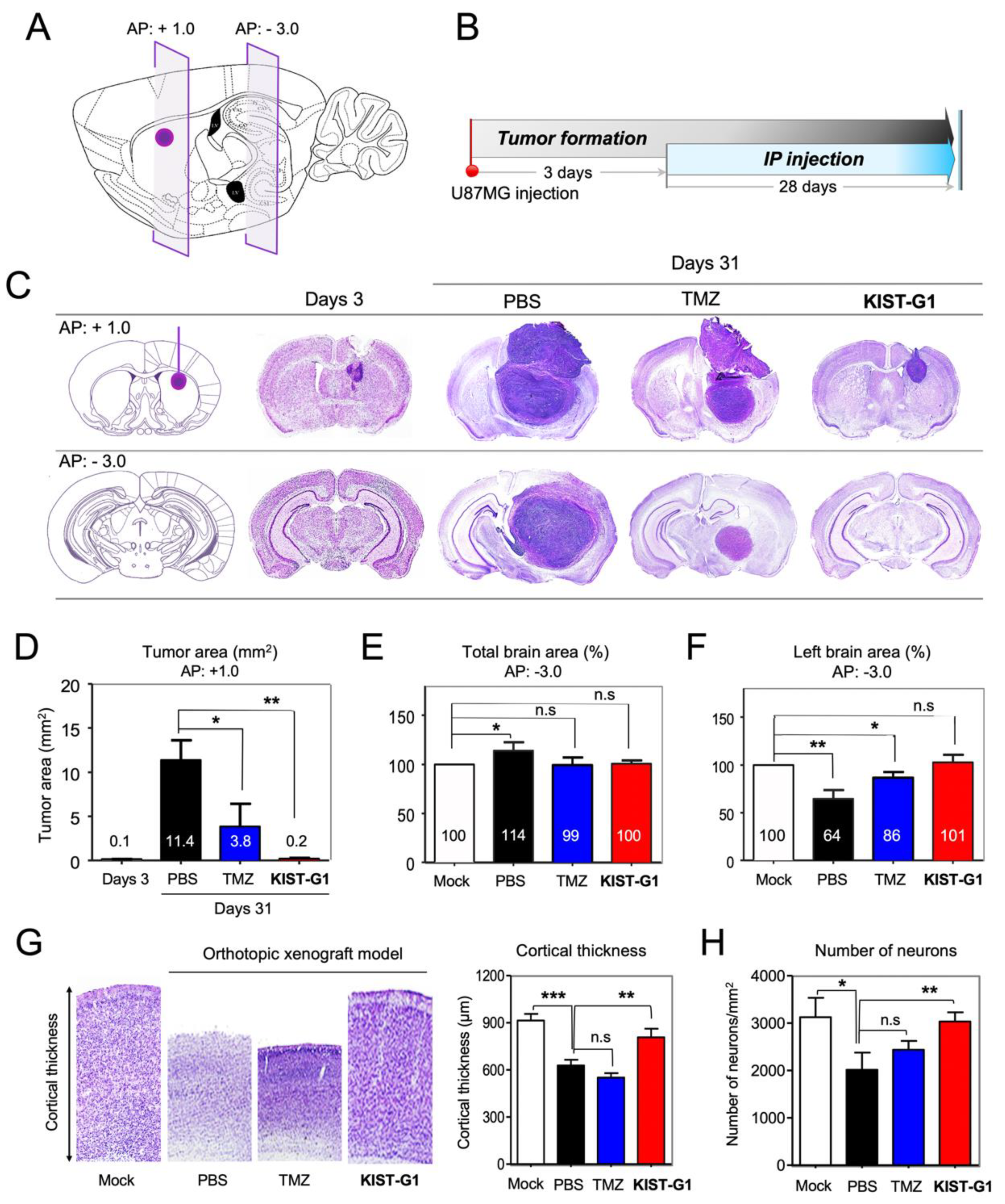
3.4. In Vivo Test in Orthotopic U87MG-Xenograft Model
4. Discussion
5. Conclusions
Supplementary Materials
Author Contributions
Funding
Acknowledgments
Conflicts of Interest
References
- Louis, D.N. Molecular pathology of malignant gliomas. Annu. Rev. Pathol. Mech. Dis. 2006, 1, 97–117. [Google Scholar] [CrossRef] [PubMed]
- Reardon, D.A.; Rich, J.N.; Friedman, H.S.; Bigner, D.D. Recent advances in the treatment of malignant astrocytoma. J. Clin. Oncol. 2006, 24, 1253–1265. [Google Scholar] [CrossRef] [PubMed]
- Kleihues, P.; Sobin, L.H. World health organization classification of tumors. Cancer 2000, 88, 2887. [Google Scholar] [CrossRef]
- Wong, E.T.; Hess, K.R.; Gleason, M.J.; Jaeckle, K.A.; Kyritsis, A.P.; Prados, M.D.; Levin, V.A.; Yung, W.A. Outcomes and prognostic factors in recurrent glioma patients enrolled onto phase ii clinical trials. J. Clin. Oncol. 1999, 17, 2572. [Google Scholar] [CrossRef] [PubMed]
- Juliano, R.L.; Ling, V. A surface glycoprotein modulating drug permeability in chinese hamster ovary cell mutants. BBA Biomembr. 1976, 455, 152–162. [Google Scholar] [CrossRef]
- Gottesman, M.M.; Fojo, T.; Bates, S.E. Multidrug resistance in cancer: Role of atp–dependent transporters. Nat. Rev. Cancer 2002, 2, 48–58. [Google Scholar] [CrossRef] [PubMed]
- Kemper, E.M.; van Zandbergen, A.E.; Cleypool, C.; Mos, H.A.; Boogerd, W.; Beijnen, J.H.; van Tellingen, O. Increased penetration of paclitaxel into the brain by inhibition of p-glycoprotein. Clin. Cancer Res. 2003, 9, 2849–2855. [Google Scholar]
- Silva, R.; Carmo, H.; Vilas-Boas, V.; Barbosa, D.J.; Palmeira, A.; Sousa, E.; Carvalho, F.; de Lourdes Bastos, M.; Remião, F. Colchicine effect on p-glycoprotein expression and activity: In silico and in vitro studies. Chem. Biol. Interact. 2014, 218, 50–62. [Google Scholar] [CrossRef]
- Zinzi, L.; Capparelli, E.; Cantore, M.; Contino, M.; Leopoldo, M.; Colabufo, N.A. Small and innovative molecules as new strategy to revert mdr. Front. Oncol. 2014, 4, 2. [Google Scholar] [CrossRef]
- Jordan, M. Mechanism of action of antitumor drugs that interact with microtubules and tubulin. Curr. Med. Chem. Anti-Cancer Agents 2002, 2, 1–17. [Google Scholar] [CrossRef]
- Drion, N.; Lemaire, M.; Lefauconnier, J.M.; Scherrmann, J.M. Role of p-glycoprotein in the blood-brain transport of colchicine and vinblastine. J. Neurochem. 1996, 67, 1688–1693. [Google Scholar] [CrossRef] [PubMed]
- Colabufo, N.A.; Berardi, F.; Perrone, M.G.; Cantore, M.; Contino, M.; Inglese, C.; Niso, M.; Perrone, R. Multi-drug-resistance-reverting agents: 2-aryloxazole and 2-arylthiazole derivatives as potent bcrp or mrp1 inhibitors. ChemMedChem 2009, 4, 188–195. [Google Scholar] [CrossRef] [PubMed]
- Choi, M.J.; No, E.S.; Thorat, D.A.; Jang, J.W.; Yang, H.; Lee, J.; Choo, H.; Kim, S.J.; Lee, C.S.; Ko, S.Y. Synthesis and biological evaluation of aryloxazole derivatives as antimitotic and vascular-disrupting agents for cancer therapy. J. Med. Chem. 2013, 56, 9008–9018. [Google Scholar] [CrossRef] [PubMed]
- Jiang, P.; Mukthavavam, R.; Chao, Y.; Bharati, I.S.; Fogal, V.; Pastorino, S.; Cong, X.; Nomura, N.; Gallagher, M.; Abbasi, T. Novel anti-glioblastoma agents and therapeutic combinations identified from a collection of fda approved drugs. J. Transl. Med. 2014, 12, 13. [Google Scholar] [CrossRef] [PubMed]
- Xia, W.; Fu, W.; Cai, X.; Wang, M.; Chen, H.; Xing, W.; Wang, Y.; Zou, M.; Xu, T.; Xu, D. Angiogenin promotes u87mg cell proliferation by activating nf-κb signaling pathway and downregulating its binding partner fhl3. PLoS ONE 2015, 10, e0116983. [Google Scholar]
- Koo, H.-J.; Shin, S.; Choi, J.Y.; Lee, K.-H.; Kim, B.-T.; Choe, Y.S. Introduction of methyl groups at c2 and c6 positions enhances the antiangiogenesis activity of curcumin. Sci. Rep. 2015, 5, 14205. [Google Scholar] [CrossRef] [PubMed]
- Zhang, Y.; Zhang, G.L.; Sun, X.; Cao, K.X.; Ma, C.; Nan, N.; Yang, G.W.; Yu, M.W.; Wang, X.M. Establishment of a murine breast tumor model by subcutaneous or orthotopic implantation. Oncol. Lett. 2018, 15, 6233–6240. [Google Scholar] [CrossRef] [PubMed]
- Woo, S.R.; Ham, Y.; Kang, W.; Yang, H.; Kim, S.; Jin, J.; Joo, K.M.; Nam, D.-H. KML001, a telomere-targeting drug, sensitizes glioblastoma cells to temozolomide chemotherapy and radiotherapy through DNA damage and apoptosis. BioMed. Res. Int. 2014, 2014. [Google Scholar] [CrossRef]
- López-Valero, I.; Saiz-Ladera, C.; Torres, S.; Hernández-Tiedra, S.; García-Taboada, E.; Rodríguez-Fornés, F.; Barba, M.; Dávila, D.; Salvador-Tormo, N.; Guzmán, M. Targeting glioma initiating cells with a combined therapy of cannabinoids and temozolomide. Biochem. Pharmacol. 2018, 157, 266–274. [Google Scholar] [CrossRef]
- Salphati, L.; Alicke, B.; Heffron, T.P.; Shahidi-Latham, S.; Nishimura, M.; Cao, T.; Carano, R.A.; Cheong, J.; Greve, J.; Koeppen, H. Brain distribution and efficacy of the brain penetrant pi3k inhibitor gdc-0084 in orthotopic mouse models of human glioblastoma. Drug Metab. Dispos. 2016, 44, 1881–1889. [Google Scholar] [CrossRef]
- Clark, M.J.; Homer, N.; O’Connor, B.D.; Chen, Z.; Eskin, A.; Lee, H.; Merriman, B.; Nelson, S.F. U87mg decoded: The genomic sequence of a cytogenetically aberrant human cancer cell line. PLoS Genet. 2010, 6, e1000832. [Google Scholar] [CrossRef] [PubMed]
- Roos, W.; Batista, L.; Naumann, S.; Wick, W.; Weller, M.; Menck, C.; Kaina, B. Apoptosis in malignant glioma cells triggered by the temozolomide-induced DNA lesion O6-methylguanine. Oncogene 2007, 26, 186. [Google Scholar] [CrossRef] [PubMed]
- Avdeef, A.; Strafford, M.; Block, E.; Balogh, M.P.; Chambliss, W.; Khan, I. Drug absorption in vitro model: Filter-immobilized artificial membranes: 2. Studies of the permeability properties of lactones in piper methysticum forst. Eur. J. Pharm. Sci. 2001, 14, 271–280. [Google Scholar] [CrossRef]
- Di, L.; Kerns, E.H.; Fan, K.; McConnell, O.J.; Carter, G.T. High throughput artificial membrane permeability assay for blood–brain barrier. Eur. J. Med. Chem. 2003, 38, 223–232. [Google Scholar] [CrossRef]
- Nicklisch, S.C.; Rees, S.D.; McGrath, A.P.; Gökirmak, T.; Bonito, L.T.; Vermeer, L.M.; Cregger, C.; Loewen, G.; Sandin, S.; Chang, G. Global marine pollutants inhibit p-glycoprotein: Environmental levels, inhibitory effects, and cocrystal structure. Sci. Adv. 2016, 2, e1600001. [Google Scholar] [CrossRef] [PubMed]
- Bansal, T.; Mishra, G.; Jaggi, M.; Khar, R.K.; Talegaonkar, S. Effect of p-glycoprotein inhibitor, verapamil, on oral bioavailability and pharmacokinetics of irinotecan in rats. Eur. J. Pharm. Sci. 2009, 36, 580–590. [Google Scholar] [CrossRef]
- Loo, T.W.; Clarke, D.M. Identification of residues in the drug-binding domain of human p-glycoprotein analysis of transmembrane segment 11 by cysteine-scanning mutagenesis and inhibition by dibromobimane. J. Biol. Chem. 1999, 274, 35388–35392. [Google Scholar] [CrossRef]
- Fan, L.; Yang, Q.; Tan, J.; Qiao, Y.; Wang, Q.; He, J.; Wu, H.; Zhang, Y. Dual loading mir-218 mimics and temozolomide using aucooh@ fa-cs drug delivery system: Promising targeted anti-tumor drug delivery system with sequential release functions. J. Exp. Clin. Cancer Res. 2015, 34, 106. [Google Scholar] [CrossRef]
- Kim, J.T.; Kim, J.-S.; Ko, K.W.; Kong, D.-S.; Kang, C.-M.; Kim, M.H.; Son, M.J.; Song, H.S.; Shin, H.-J.; Lee, D.-S. Metronomic treatment of temozolomide inhibits tumor cell growth through reduction of angiogenesis and augmentation of apoptosis in orthotopic models of gliomas. Oncol. Rep. 2006, 16, 33–39. [Google Scholar] [CrossRef][Green Version]
- Cen, L.; Carlson, B.L.; Pokorny, J.L.; Mladek, A.C.; Grogan, P.T.; Schroeder, M.A.; Decker, P.A.; Anderson, S.K.; Giannini, C.; Wu, W. Efficacy of protracted temozolomide dosing is limited in mgmt unmethylated gbm xenograft models. Neuro-Oncology 2013, 15, 735–746. [Google Scholar] [CrossRef]
- Kluck, R.M.; Bossy-Wetzel, E.; Green, D.R.; Newmeyer, D.D. The release of cytochrome c from mitochondria: A primary site for Bcl-2 regulation of apoptosis. Science 1997, 275, 1132–1136. [Google Scholar] [CrossRef] [PubMed]
- Soldani, C.; Scovassi, A. Poly (ADP-ribose) polymerase-1 cleavage during apoptosis: An update. Apoptosis 2002, 7, 321–328. [Google Scholar] [CrossRef] [PubMed]
- Merzak, A.; Koocheckpour, S.; Pilkington, G.J. Cd44 mediates human glioma cell adhesion and invasion in vitro. Cancer Res. 1994, 54, 3988–3992. [Google Scholar] [PubMed]
- Dent, E.W.; Baas, P.W. Microtubules in neurons as information carriers. J. Neurochem. 2014, 129, 235–239. [Google Scholar] [CrossRef] [PubMed]
- Kapitein, L.C.; Hoogenraad, C.C. Building the neuronal microtubule cytoskeleton. Neuron 2015, 87, 492–506. [Google Scholar] [CrossRef] [PubMed]
- Abbott, C.E.; Xu, R.; Sigal, S.H. Colchicine-induced hepatotoxicity. ACG Case Rep. J. 2017, 4, e120. [Google Scholar] [CrossRef]






© 2019 by the authors. Licensee MDPI, Basel, Switzerland. This article is an open access article distributed under the terms and conditions of the Creative Commons Attribution (CC BY) license (http://creativecommons.org/licenses/by/4.0/).
Share and Cite
Shin, S.; Lim, S.; Song, J.Y.; Kim, D.; Choi, M.J.; Gadhe, C.G.; Park, A.Y.; Pae, A.N.; Kim, Y.K. Development of an Aryloxazole Derivative as a Brain-Permeable Anti-Glioblastoma Agent. Pharmaceutics 2019, 11, 497. https://doi.org/10.3390/pharmaceutics11100497
Shin S, Lim S, Song JY, Kim D, Choi MJ, Gadhe CG, Park AY, Pae AN, Kim YK. Development of an Aryloxazole Derivative as a Brain-Permeable Anti-Glioblastoma Agent. Pharmaceutics. 2019; 11(10):497. https://doi.org/10.3390/pharmaceutics11100497
Chicago/Turabian StyleShin, Seulgi, Sungsu Lim, Ji Yeon Song, Dohee Kim, Min Jeong Choi, Changdev G. Gadhe, A Young Park, Ae Nim Pae, and Yun Kyung Kim. 2019. "Development of an Aryloxazole Derivative as a Brain-Permeable Anti-Glioblastoma Agent" Pharmaceutics 11, no. 10: 497. https://doi.org/10.3390/pharmaceutics11100497
APA StyleShin, S., Lim, S., Song, J. Y., Kim, D., Choi, M. J., Gadhe, C. G., Park, A. Y., Pae, A. N., & Kim, Y. K. (2019). Development of an Aryloxazole Derivative as a Brain-Permeable Anti-Glioblastoma Agent. Pharmaceutics, 11(10), 497. https://doi.org/10.3390/pharmaceutics11100497

