Codon Usage Bias Variation and Evolutionary Signatures of Epstein–Barr Virus in Distinct Epithelial Cancers
Abstract
1. Introduction
2. Results
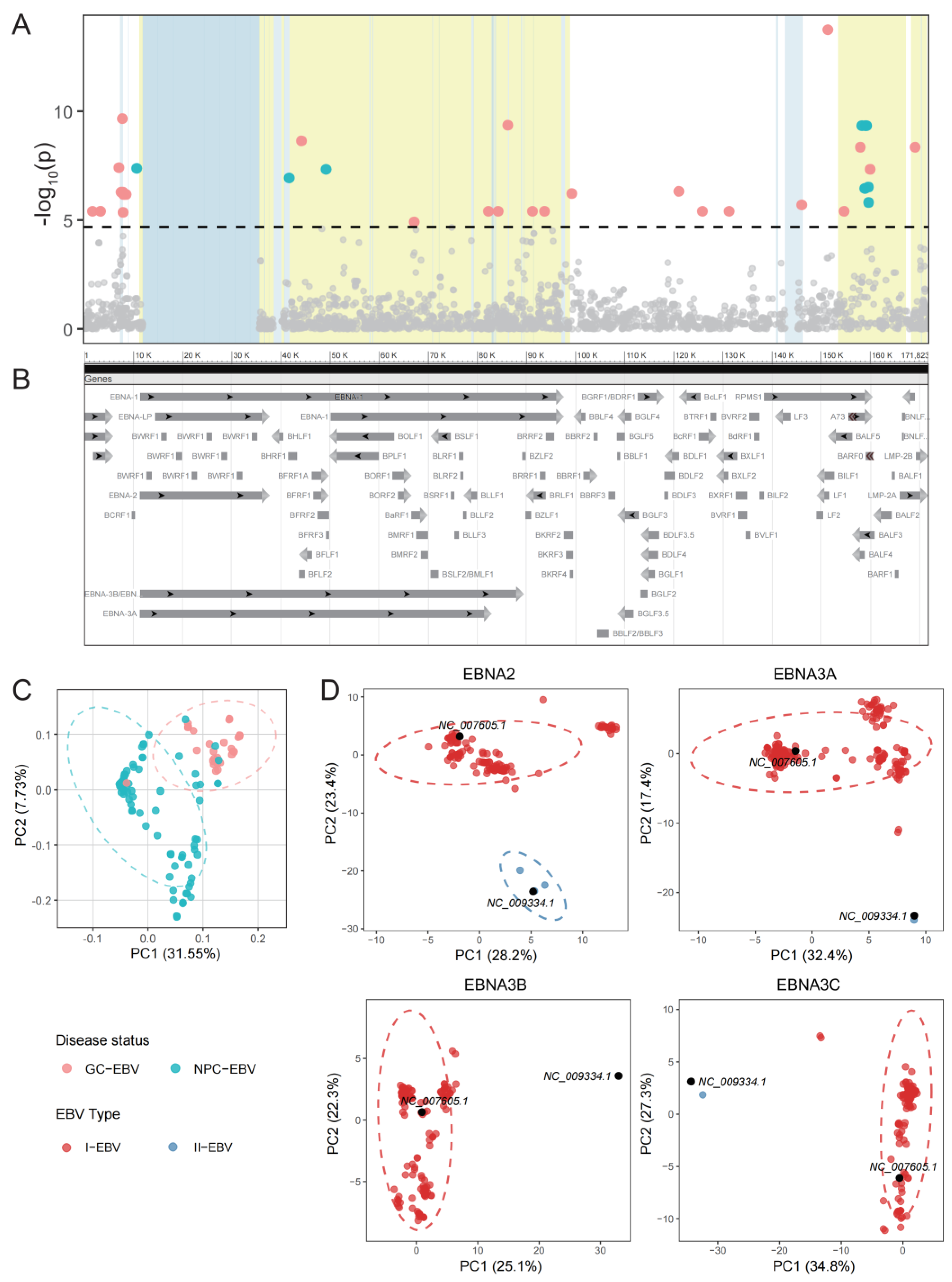
2.1. Distinct Genomic Structure and Cancer-Type–Associated Genetic Variants Between NPC-EBV and GC-EBV
2.2. Nucleotide Composition and Third-Position Base Preference of EBV Core Genes
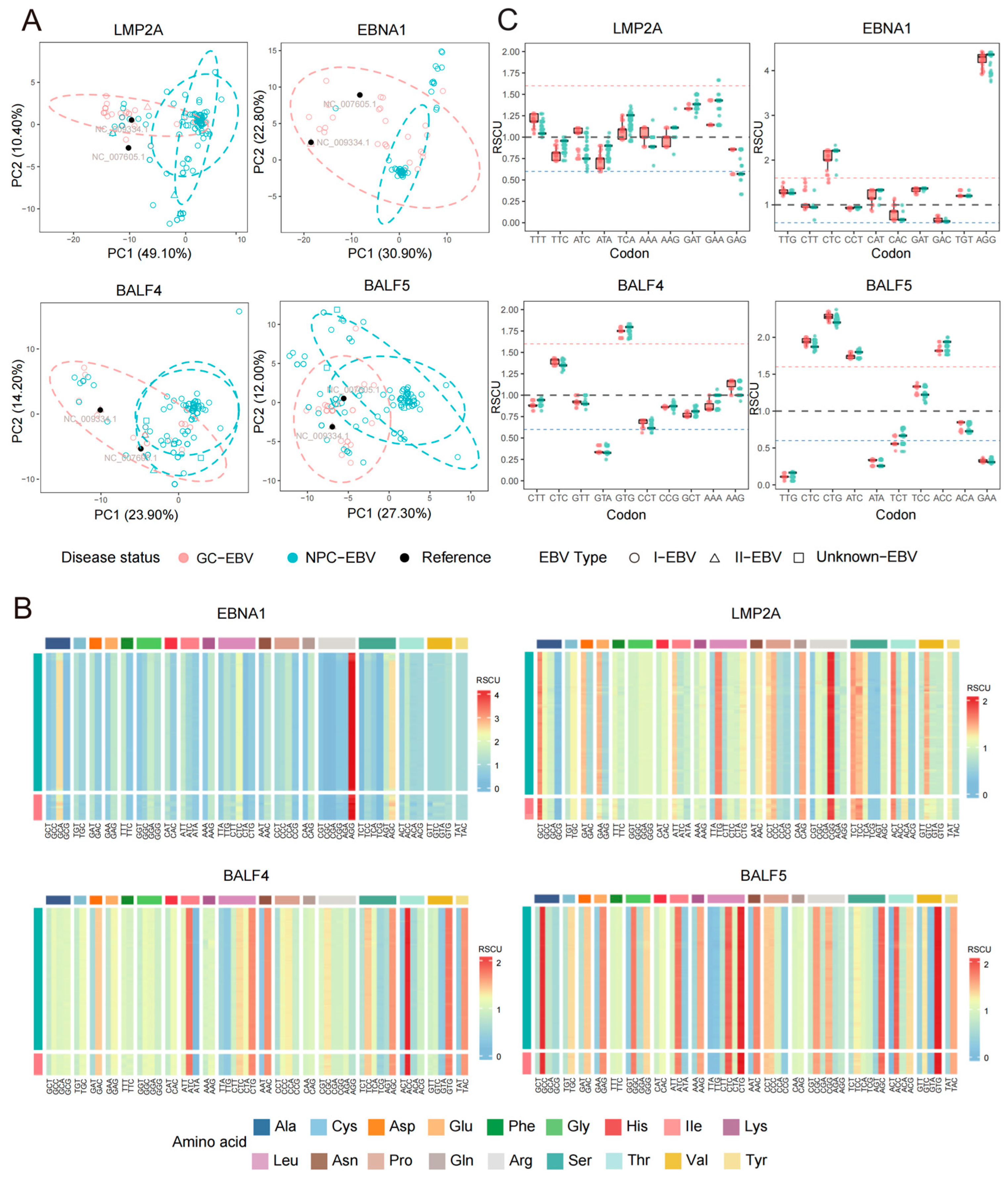
2.3. Codon Usage Patterns of EBV Core Genes Exhibit Type-Associated Structure with Mild Cancer-Related Shifts
2.4. Mutational Pressure and Natural Selection Jointly Shape Codon Usage Patterns of EBV Core Genes
2.5. Dinucleotide Composition Bias and Its Influence on Codon Usage Patterns
3. Discussion
4. Method
4.1. Source of Target Sequences
4.2. Genome-Wide SNP Identification and Population Genetic Analyses
4.3. Principal Component Analysis (PCA)
4.4. Nucleotide Composition Analysis
4.5. Analysis of Relative Synonymous Codon Usage (RSCU)
4.6. Analysis of Dinucleotide Relative Abundance and Characterization
4.7. Analysis of Effective Number of Codons (ENC)
4.8. ENC-GC3s Plot Analysis
4.9. The Parity Rule 2 (PR2) Analysis
4.10. Neutrality Analysis
4.11. Statistical Analysis and Data Visualization
Supplementary Materials
Author Contributions
Funding
Data Availability Statement
Conflicts of Interest
References
- de Martel, C.; Georges, D.; Bray, F.; Ferlay, J.; Clifford, G.M. Global burden of cancer attributable to infections in 2018: A worldwide incidence analysis. Lancet Glob. Health 2020, 8, e180–e190. [Google Scholar] [CrossRef]
- Sun, Y.; Ling, S.; Tang, D.; Yang, M.; Shen, C. Advances in Epstein–Barr Virus Detection: From Traditional Methods to Modern Technologies. Viruses 2025, 17, 1026. [Google Scholar] [CrossRef]
- Mundo, L.; Leoncini, L.; Accardi-Gheit, R. Epstein–Barr Virus Infection in Cancer. Cancers 2023, 15, 4659. [Google Scholar] [CrossRef] [PubMed]
- Farrell, P.J. Epstein–Barr Virus and Cancer. Annu. Rev. Pathol. Mech. Dis. 2019, 14, 29–53. [Google Scholar] [CrossRef] [PubMed]
- Damania, B.; Kenney, S.C.; Raab-Traub, N. Epstein-Barr virus: Biology and clinical disease. Cell 2022, 185, 3652–3670. [Google Scholar] [CrossRef]
- Wu, G.; Wang, Y.; Chao, Y.; Jia, Y.; Zhao, C.; Luo, B. Characterization of Epstein-Barr virus type 1 nuclear antigen 3C sequence patterns of nasopharyngeal and gastric carcinomas in northern China. Arch. Virol. 2012, 157, 845–853. [Google Scholar] [CrossRef]
- Xu, M.; Yao, Y.; Chen, H.; Zhang, S.; Cao, S.-M.; Zhang, Z.; Luo, B.; Liu, Z.; Li, Z.; Xiang, T.; et al. Genome sequencing analysis identifies Epstein–Barr virus subtypes associated with high risk of nasopharyngeal carcinoma. Nat. Genet. 2019, 51, 1131–1136. [Google Scholar] [CrossRef] [PubMed]
- Correia, S.; Bridges, R.; Wegner, F.; Venturini, C.; Palser, A.; Middeldorp, J.M.; Cohen, J.I.; Lorenzetti, M.A.; Bassano, I.; White, R.E.; et al. Sequence Variation of Epstein-Barr Virus: Viral Types, Geography, Codon Usage, and Diseases. J. Virol. 2018, 92, e01132-18. [Google Scholar] [CrossRef]
- Hu, C.; Chen, J.; Ye, L.; Chen, R.; Zhang, L.; Xue, X. Codon usage bias in human cytomegalovirus and its biological implication. Gene 2014, 545, 5–14. [Google Scholar] [CrossRef]
- Xiong, A.; Li, K.; Liu, X.; Ren, Y.; Zhang, F.; Li, X.; Yuan, Z.; Bie, J.; Li, J.; Xie, C. Codon Usage Preference and Evolutionary Analysis of Pseudorabies Virus. Genes 2025, 16, 1155. [Google Scholar] [CrossRef]
- Parvathy, S.T.; Udayasuriyan, V.; Bhadana, V. Codon usage bias. Mol. Biol. Rep. 2022, 49, 539–565. [Google Scholar] [CrossRef]
- Khine, H.T.; Sato, Y.; Hamada, M.; Umeda, M.; Iizuka, A.; Son, S.; Arai, H.; Kojima, Y.; Watanabe, T.; Naruse, A.; et al. Association of Epstein-Barr virus genomic alterations with human pathologies. Blood 2025, 146, 1533–1545. [Google Scholar] [CrossRef] [PubMed]
- Palser, A.L.; Grayson, N.E.; White, R.E.; Corton, C.; Correia, S.; Ba Abdullah, M.M.; Watson, S.J.; Cotten, M.; Arrand, J.R.; Murray, P.G.; et al. Genome Diversity of Epstein-Barr Virus from Multiple Tumor Types and Normal Infection. J. Virol. 2015, 89, 5222–5237. [Google Scholar] [CrossRef]
- Münz, C. Epstein–Barr virus pathogenesis and emerging control strategies. Nat. Rev. Microbiol. 2025, 23, 667–679. [Google Scholar] [CrossRef]
- Rüeger, S.; Hammer, C.; Loetscher, A.; McLaren, P.J.; Lawless, D.; Naret, O.; Khanna, N.; Bernasconi, E.; Cavassini, M.; Günthard, H.F.; et al. The influence of human genetic variation on Epstein–Barr virus sequence diversity. Sci. Rep. 2021, 11, 4586. [Google Scholar] [CrossRef]
- Otani, T.; Noma, H.; Nishino, J.; Matsui, S. Re-assessment of multiple testing strategies for more efficient genome-wide association studies. Eur. J. Hum. Genet. 2018, 26, 1038–1048. [Google Scholar] [CrossRef]
- Neuhierl, B.; Feederle, R.; Hammerschmidt, W.; Delecluse, H.J. Glycoprotein gp110 of Epstein–Barr virus determines viral tropism and efficiency of infection. Proc. Natl. Acad. Sci. USA 2002, 99, 15036–15041. [Google Scholar] [CrossRef]
- Zhang, R.; Strong, M.J.; Baddoo, M.; Lin, Z.; Wang, Y.-P.; Flemington, E.K.; Liu, Y.-Z. Interaction of Epstein-Barr virus genes with human gastric carcinoma transcriptome. Oncotarget 2017, 8, 38399–38412. [Google Scholar] [CrossRef][Green Version]
- Fukayama, M. Epstein-Barr virus and gastric carcinoma. Pathol. Int. 2010, 60, 337–350. [Google Scholar] [CrossRef] [PubMed]
- Kim, I.E.; Fola, A.A.; Puig, E.; Maina, T.K.; Hui, S.T.; Ma, H.; Zuckerman, K.; Agwati, E.O.; Leonetti, A.; Crudale, R.; et al. Comparison of nanopore with illumina whole genome assemblies of the Epstein-Barr virus in Burkitt lymphoma. Sci. Rep. 2025, 15, 10970. [Google Scholar] [CrossRef] [PubMed]
- Kojima, Y.; Hamada, M.; Naruse, A.; Goto, K.; Khine, H.T.; Arai, H.; Akutsu, Y.; Satou, A.; Nakaguro, M.; Kato, S.; et al. The landscape of 142 Epstein–Barr viral whole genomes in gastric cancer. J. Gastroenterol. 2025, 60, 55–65. [Google Scholar] [CrossRef]
- Wang, J.-H.; Chen, W.-X.; Mei, S.-Q.; Yang, Y.-D.; Yang, J.-H.; Qu, L.-H.; Zheng, L.-L. tsRFun: A comprehensive platform for decoding human tsRNA expression, functions and prognostic value by high-throughput small RNA-Seq and CLIP-Seq data. Nucleic Acids Res. 2022, 50, D421–D431. [Google Scholar] [CrossRef]
- Yan, G.; Li, Y.; Zhou, H.; Franzo, G.; Zheng, M.; Liu, H.; Chen, X.; Dai, J.; He, W.-T. Comparative Analysis of Codon Usage Patterns and Host Adaptation in Merbecoviruses. Viruses 2025, 17, 1479. [Google Scholar] [CrossRef]
- Li, G.; Wang, H.; Wang, S.; Xing, G.; Zhang, C.; Zhang, W.; Liu, J.; Zhang, J.; Su, S.; Zhou, J. Insights into the genetic and host adaptability of emerging porcine circovirus 3. Virulence 2018, 9, 1301–1313. [Google Scholar] [CrossRef] [PubMed]
- Zhao, Y.; Zheng, H.; Xu, A.; Yan, D.; Jiang, Z.; Qi, Q.; Sun, J. Analysis of codon usage bias of envelope glycoprotein genes in nuclear polyhedrosis virus (NPV) and its relation to evolution. BMC Genom. 2016, 17, 677. [Google Scholar] [CrossRef] [PubMed]
- Li, G.; Wang, R.; Zhang, C.; Wang, S.; He, W.; Zhang, J.; Liu, J.; Cai, Y.; Zhou, J.; Su, S. Genetic and evolutionary analysis of emerging H3N2 canine influenza virus. Emerg. Microbes Infect. 2018, 7, 1–15. [Google Scholar] [CrossRef] [PubMed]
- Yu, X.; Gao, K.; Pi, M.; Li, H.; Zhong, W.; Li, B.; Ning, Z. Phylogenetic and codon usage analysis for replicase and capsid genes of porcine circovirus 3. Vet. Res. Commun. 2021, 45, 353–361. [Google Scholar] [CrossRef]
- Belalov, I.S.; Lukashev, A.N. Causes and Implications of Codon Usage Bias in RNA Viruses. PLoS ONE 2013, 8, e56642. [Google Scholar] [CrossRef]
- Mioduser, O.; Goz, E.; Tuller, T. Significant differences in terms of codon usage bias between bacteriophage early and late genes: A comparative genomics analysis. BMC Genom. 2017, 18, 866. [Google Scholar] [CrossRef]
- Oladipo, E.K.; Ojo, T.O.; Elegbeleye, O.E.; Bolaji, O.Q.; Oyewole, M.P.; Ogunlana, A.T.; Olalekan, E.O.; Abiodun, B.; Adediran, D.A.; Obideyi, O.A.; et al. Exploring the nuclear proteins, viral capsid protein, and early antigen protein using immunoinformatic and molecular modeling approaches to design a vaccine candidate against Epstein Barr virus. Sci. Rep. 2024, 14, 16798. [Google Scholar] [CrossRef]
- Murata, T. Epstein-Barr virus: The molecular virology and the associated diseases. Fujita Med. J. 2023, 9, 65–72. [Google Scholar]
- Katoh, K.; Rozewicki, J.; Yamada, K.D. MAFFT online service: Multiple sequence alignment, interactive sequence choice and visualization. Brief. Bioinform. 2019, 20, 1160–1166. [Google Scholar] [CrossRef]
- Li, H. Minimap2: Pairwise alignment for nucleotide sequences. Bioinformatics 2018, 34, 3094–3100. [Google Scholar] [CrossRef]
- Li, H.; Handsaker, B.; Wysoker, A.; Fennell, T.; Ruan, J.; Homer, N.; Marth, G.; Abecasis, G.; Durbin, R.; 1000 Genome Project Data Processing Subgroup. The Sequence Alignment/Map format and SAMtools. Bioinformatics 2009, 25, 2078–2079. [Google Scholar] [CrossRef] [PubMed]
- Danecek, P.; Bonfield, J.K.; Liddle, J.; Marshall, J.; Ohan, V.; Pollard, M.O.; Whitwham, A.; Keane, T.; McCarthy, S.A.; Davies, R.M.; et al. Twelve years of SAMtools and BCFtools. Gigascience 2021, 10, giab008. [Google Scholar] [CrossRef]
- Purcell, S.; Neale, B.; Todd-Brown, K.; Thomas, L.; Ferreira, M.A.R.; Bender, D.; Maller, J.; Sklar, P.; De Bakker, P.I.W.; Daly, M.J.; et al. PLINK: A Tool Set for Whole-Genome Association and Population-Based Linkage Analyses. Am. J. Hum. Genet. 2007, 81, 559–575. [Google Scholar] [CrossRef] [PubMed]
- Zhou, X.; Stephens, M. Genome-wide Efficient Mixed Model Analysis for Association Studies. Nat. Genet. 2012, 44, 821–824. [Google Scholar] [CrossRef] [PubMed]
- Rastaghi, S.; Saki, A.; Tabesh, H. Modifying the false discovery rate procedure based on the information theory under arbitrary correlation structure and its performance in high-dimensional genomic data. BMC Bioinform. 2024, 25, 57. [Google Scholar]
- Puigbò, P.; Bravo, I.G.; Garcia-Vallve, S. CAIcal: A combined set of tools to assess codon usage adaptation. Biol. Direct 2008, 3, 38. [Google Scholar] [CrossRef]
- Wang, M.; Liu, Y.; Zhou, J.; Chen, H.; Ma, L.; Ding, Y.; Liu, W.; Gu, Y.; Zhang, J. Analysis of codon usage in Newcastle disease virus. Virus Genes 2011, 42, 245–253. [Google Scholar] [CrossRef]
- Subramanian, K.; Payne, B.; Feyertag, F.; Alvarez-Ponce, D. The Codon Statistics Database: A Database of Codon Usage Bias. Mol. Biol. Evol. 2022, 39, msac157. [Google Scholar] [CrossRef]
- Sharp, P.M.; Tuohy, T.M.F.; Mosurski, K.R. Codon usage in yeast: Cluster analysis clearly differentiates highly and lowly expressed genes. Nucl. Acids Res. 1986, 14, 5125–5143. [Google Scholar] [CrossRef]
- Xia, X. DAMBE7: New and Improved Tools for Data Analysis in Molecular Biology and Evolution. Mol. Biol. Evol. 2018, 35, 1550–1552. [Google Scholar] [CrossRef] [PubMed]
- Wright, F. The ‘effective number of codons’ used in a gene. Gene 1990, 87, 23–29. [Google Scholar] [CrossRef] [PubMed]
- Wong, T.; Ly-Trong, N.; Ren, H.; Baños, H.; Roger, A.; Susko, E.; Bielow, C.; De Maio, N.; Goldman, N.; Hahn, M.; et al. IQ-TREE 3: Phylogenomic Inference Software using Complex Evolutionary Models. EcoEvoRxiv 2025. [Google Scholar] [CrossRef]
- Xie, J.; Chen, Y.; Cai, G.; Cai, R.; Hu, Z.; Wang, H. Tree Visualization by One Table (tvBOT): A web application for visualizing, modifying and annotating phylogenetic trees. Nucleic Acids Res. 2023, 51, W587–W592. [Google Scholar] [CrossRef]





Disclaimer/Publisher’s Note: The statements, opinions and data contained in all publications are solely those of the individual author(s) and contributor(s) and not of MDPI and/or the editor(s). MDPI and/or the editor(s) disclaim responsibility for any injury to people or property resulting from any ideas, methods, instructions or products referred to in the content. |
© 2026 by the authors. Licensee MDPI, Basel, Switzerland. This article is an open access article distributed under the terms and conditions of the Creative Commons Attribution (CC BY) license.
Share and Cite
Li, X.; Huang, X.; Li, W.-T.; Baele, G.; Liu, L.; Li, S.; Dai, J.; He, W.-T. Codon Usage Bias Variation and Evolutionary Signatures of Epstein–Barr Virus in Distinct Epithelial Cancers. Viruses 2026, 18, 425. https://doi.org/10.3390/v18040425
Li X, Huang X, Li W-T, Baele G, Liu L, Li S, Dai J, He W-T. Codon Usage Bias Variation and Evolutionary Signatures of Epstein–Barr Virus in Distinct Epithelial Cancers. Viruses. 2026; 18(4):425. https://doi.org/10.3390/v18040425
Chicago/Turabian StyleLi, Xiaoqian, Xianyang Huang, Wan-Ting Li, Guy Baele, Liyuan Liu, Siyan Li, Jianjun Dai, and Wan-Ting He. 2026. "Codon Usage Bias Variation and Evolutionary Signatures of Epstein–Barr Virus in Distinct Epithelial Cancers" Viruses 18, no. 4: 425. https://doi.org/10.3390/v18040425
APA StyleLi, X., Huang, X., Li, W.-T., Baele, G., Liu, L., Li, S., Dai, J., & He, W.-T. (2026). Codon Usage Bias Variation and Evolutionary Signatures of Epstein–Barr Virus in Distinct Epithelial Cancers. Viruses, 18(4), 425. https://doi.org/10.3390/v18040425

