Risk of HSV-2 Acquisition Among Women with Bacterial Vaginosis: Systematic Review and Meta-Analysis
Abstract
1. Introduction
2. Objectives
3. Methods
3.1. Registration and Protocol
3.2. Eligibility Criteria
3.3. Sources
3.4. Search Strategy
3.5. Study Selection
3.6. Data Extraction
3.7. Data Items
3.8. Assessment of Risk of Bias
3.9. Effect Measures
3.10. Data Analysis
3.11. Reporting Bias Assessment
4. Results
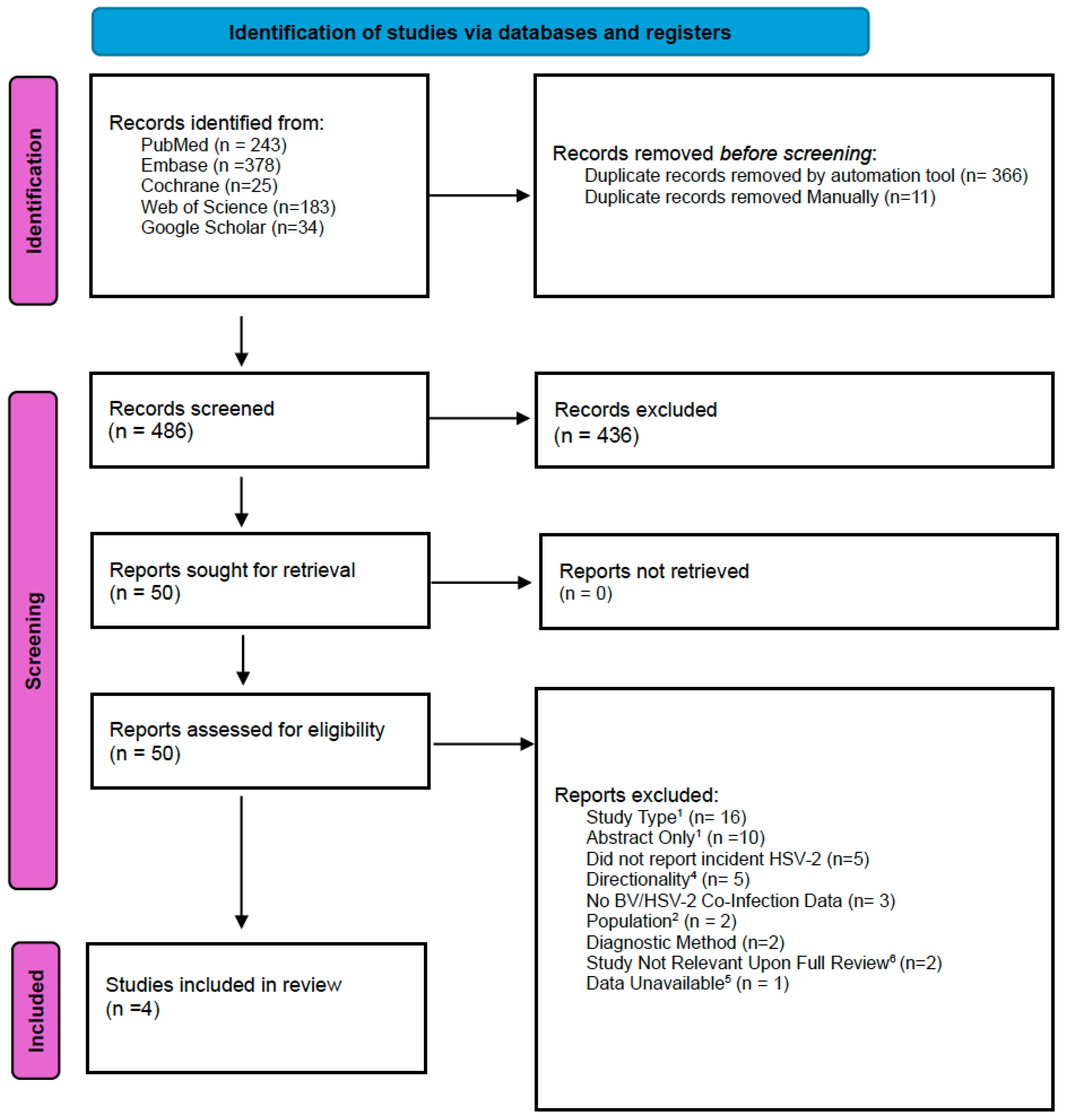
4.1. Study Selection
4.1.1. Primary Outcome
4.1.2. Secondary Outcomes
4.2. Assessment of Risk of Bias
4.2.1. Primary Outcome
4.2.2. Secondary Outcome
4.3. Results of Individual Studies
4.3.1. Primary Outcome
4.3.2. Secondary Outcome
4.4. Meta-Analysis
5. Discussion
5.1. Principal Findings
5.2. Comparison with Existing Literature
5.3. Strengths and Limitations
5.4. Conclusions and Clinical Implications
Supplementary Materials
Author Contributions
Funding
Institutional Review Board Statement
Informed Consent Statement
Conflicts of Interest
References
- Ravel, J.; Gajer, P.; Abdo, Z.; Schneider, G.M.; Koenig, S.S.K.; McCulle, S.L.; Karlebach, S.; Gorle, R.; Russell, J.; Tacket, C.O.; et al. Vaginal microbiome of reproductive-age women. Proc. Natl. Acad. Sci. USA 2011, 108, 4680–4687. [Google Scholar] [CrossRef] [PubMed]
- Bautista, C.T.; Wurapa, E.; Sateren, W.B.; Morris, S.; Hollingsworth, B.; Sanchez, J.L. Bacterial vaginosis: A synthesis of the literature on etiology, prevalence, risk factors, and relationship with chlamydia and gonorrhea infections. Mil. Med. Res. 2016, 3, 4. [Google Scholar] [CrossRef] [PubMed]
- O’Hanlon, D.E.; Moench, T.R.; Cone, R.A. Vaginal pH and microbicidal lactic acid when lactobacilli dominate the microbiota. PLoS ONE 2013, 8, e80074. [Google Scholar] [CrossRef]
- Bagnall, P.; Rizzolo, D. Bacterial vaginosis: A practical review. J. Am. Acad. Physician Assist. 2017, 30, 15–21. [Google Scholar] [CrossRef] [PubMed]
- Coudray, M.S.; Madhivanan, P. Bacterial vaginosis–A brief synopsis of the literature. Eur. J. Obs. Obstet. Gynecol. Reprod. Biol. 2020, 245, 143–148. [Google Scholar] [CrossRef]
- Amsel, R.; Totten, P.A.; Spiegel, C.A.; Chen, K.C.; Eschenbach, D.; Holmes, K.K. Nonspecific vaginitis: Diagnostic criteria and microbial and epidemiologic associations. Am. J. Med. 1983, 74, 14–22. [Google Scholar] [CrossRef]
- Nugent, R.P.; Krohn, M.A.; Hillier, S.L. Reliability of diagnosing bacterial vaginosis is improved by a standardized method of gram stain interpretation. J. Clin. Microbiol. 1991, 29, 297–301. [Google Scholar] [CrossRef]
- McKinnon, L.R.; Achilles, S.L.; Bradshaw, C.S.; Burgener, A.; Crucitti, T.; Fredricks, D.N.; Jaspan, H.B.; Kaul, R.; Kaushic, C.; Klatt, N.; et al. The Evolving Facets of Bacterial Vaginosis: Implications for HIV Transmission. AIDS Res. Hum. Retroviruses 2019, 35, 219–228. [Google Scholar] [CrossRef]
- Koumans, E.H.; Sternberg, M.; Bruce, C.B.; McQuillan, G.; Kendrick, J.; Sutton, M.; Markowitz, L.E. The prevalence of bacterial vaginosis in the United States, 2001–2004; associations with symptoms, sexual behaviors, and reproductive health. Sex. Transm. Dis. 2007, 34, 864–869. [Google Scholar] [CrossRef]
- Mohanty, T.; Doke, P.P.; Khuroo, S.R. Effect of bacterial vaginosis on preterm birth: A meta-analysis. Arch. Gynecol. Obs. Obstet. 2023, 308, 1247–1255. [Google Scholar] [CrossRef]
- Atashili, J.; Poole, C.; Ndumbe, P.M.; Adimora, A.A.; Smith, J.S. Bacterial vaginosis and HIV acquisition: A meta-analysis of published studies. AIDS 2008, 22, 1493–1501. [Google Scholar] [CrossRef]
- Brotman, R.M.; Klebanoff, M.A.; Nansel, T.R.; Yu, K.F.; Andrews, W.W.; Zhang, J.; Schwebke, J.R. Bacterial vaginosis assessed by gram stain and diminished colonization resistance to incident gonococcal, chlamydial, and trichomonal genital infection. J. Infect. Dis. 2010, 202, 1907–1915. [Google Scholar] [CrossRef]
- Gillet, E.; Meys, J.F.; Verstraelen, H.; Bosire, C.; De Sutter, P.; Temmerman, M.; Broeck, D.V. Bacterial vaginosis is associated with uterine cervical human papillomavirus infection: A meta-analysis. BMC Infect. Dis. 2011, 11, 10. [Google Scholar] [CrossRef]
- Watts, D.H.; Fazzari, M.; Minkoff, H.; Hillier, S.L.; Sha, B.; Glesby, M.; Levine, A.M.; Burk, R.; Palefsky, J.M.; Moxley, M.; et al. Effects of bacterial vaginosis and other genital infections on the natural history of human papillomavirus infection in HIV-1-infected and high-risk HIV-1-uninfected women. J. Infect. Dis. 2005, 191, 1129–1139. [Google Scholar] [CrossRef] [PubMed]
- Nagot, N.; Ouedraogo, A.; Defer, M.-C.; Vallo, R.; Mayaud, P.; Van de Perre, P. Association between bacterial vaginosis and Herpes simplex virus type-2 infection: Implications for HIV acquisition studies. Sex. Transm. Infect. 2007, 83, 365–368. [Google Scholar] [CrossRef] [PubMed]
- Esber, A.; Miguel, R.D.V.; Cherpes, T.L.; Klebanoff, M.A.; Gallo, M.F.; Turner, A.N. Risk of Bacterial Vaginosis Among Women with Herpes Simplex Virus Type 2 Infection: A Systematic Review and Meta-analysis. J. Infect. Dis. 2015, 212, 8–17. [Google Scholar] [CrossRef] [PubMed]
- Page, M.J.; McKenzie, J.E.; Bossuyt, P.M.; Boutron, I.; Hoffmann, T.C.; Mulrow, C.D.; Shamseer, L.; Tetzlaff, J.M.; Akl, E.A.; Brennan, S.E.; et al. The PRISMA 2020 statement: An updated guideline for reporting systematic reviews. BMJ 2021, 372, n71. [Google Scholar] [CrossRef]
- Moola, S.; Munn, Z.; Tufanaru, C.; Aromataris, E.; Sears, K.; Sfetcu, R.; Currie, M.; Qureshi, R.; Mattis, P.; Lisy, K.; et al. Chapter 7: Systematic reviews of etiology and risk. In JBI Manual for Evidence Synthesis; JBI: Adelaide, Australia, 2020; Volume 10. [Google Scholar]
- Chohan, V.; Baeten, J.M.; Benki, S.; Graham, S.M.; Lavreys, L.; Mandaliya, K.; O Ndinya-Achola, J.; Jaoko, W.; Overbaugh, J.; McClelland, R.S. A prospective study of risk factors for herpes simplex virus type 2 acquisition among high-risk HIV-1 seronegative women in Kenya. Sex. Transm. Infect. 2009, 85, 489–492. [Google Scholar] [CrossRef]
- Cherpes, T.L.; Meyn, L.A.; Krohn, M.A.; Lurie, J.G.; Hillier, S.L. Association between acquisition of herpes simplex virus type 2 in women and bacterial vaginosis. Clin. Infect. Dis. 2003, 37, 319–325. [Google Scholar] [CrossRef]
- Gallo, M.F.; Warner, L.; Macaluso, M.; Stone, K.M.; Brill, I.; Fleenor, M.E.; Hook, E.W.; Austin, H.D.; Lee, F.K.; Nahmias, A.J. Risk factors for incident herpes simplex type 2 virus infection among women attending a sexually transmitted disease clinic. Sex. Transm. Dis. 2008, 35, 679–685. [Google Scholar] [CrossRef]
- Gottlieb, S.L.; Douglas, J.J.M.; Foster, M.; Schmid, D.S.; Newman, D.R.; Barón, A.E.; Bolan, G.; Iatesta, M.; Malotte, C.K.; Zenilman, J.; et al. Incidence of herpes simplex virus type 2 infection in 5 sexually transmitted disease (STD) clinics and the effect of HIV/STD risk-reduction counseling. J. Infect. Dis. 2004, 190, 1059–1067. [Google Scholar] [CrossRef]
- Baisley, K.; Changalucha, J.; A Weiss, H.; Mugeye, K.; Everett, D.; Hambleton, I.; Hay, P.; Ross, D.; Tanton, C.; Chirwa, T.; et al. Bacterial vaginosis in female facility workers in north-western Tanzania: Prevalence and risk factors. Sex. Transm. Infect. 2009, 85, 370–375. [Google Scholar] [CrossRef]
- Cherpes, T.L.; Melan, M.A.; Kant, J.A.; Cosentino, L.A.; Meyn, L.A.; Hillier, S.L. Genital tract shedding of herpes simplex virus type 2 in women: Effects of hormonal contraception, bacterial vaginosis, and vaginal group B Streptococcus colonization. Clin. Infect. Dis. 2005, 40, 1422–1428. [Google Scholar] [CrossRef]
- Rahman, N.; Mian, M.F.; Hayes, C.L.; Nazli, A.; Kaushic, C.G. vaginalis increases HSV-2 infection by decreasing vaginal barrier integrity and increasing inflammation in vivo. Front. Immunol. 2024, 15, 1487726. [Google Scholar] [CrossRef]
- Wang, J.; Chen, H.; Huang, M.; Du, Y.; Zhang, R.; Huang, Y.; Lin, Y.; Pan, R.; Wang, Y.; Cui, W.; et al. Extracellular Vesicles Containing MDP Derived from Lactobacillus rhamnosus GG Inhibit HSV-2 Infection by Activating the NOD2-IFN-I Signalling Pathway. J. Extracell. Vesicles 2025, 14, e70152. [Google Scholar] [CrossRef]
- Avitabile, E.; Menotti, L.; Giordani, B.; Croatti, V.; Parolin, C.; Vitali, B. Vaginal Lactobacilli Supernatants Protect from Herpes Simplex Virus Type 1 Infection in Cell Culture Models. Int. J. Mol. Sci. 2024, 25, 2492. [Google Scholar] [CrossRef]


| Author | Country | Study Type | Aim | Study Population | Method of BV Dianosis | Participants | Measure of Effect | Estimate (95% CI) | Risk of Bias |
|---|---|---|---|---|---|---|---|---|---|
| Cherpes et al. (2003) [20] | USA | Prospective Cohort | Determine whether the presence of BV is among the risk factors associated with increased rates of HSV-2 | HSV-2 seronegative sexually active women (18–30 y/o) attending three healthcare clinics between 1998–2000. | Nugent Scoring | 670 | HR | 2.1 (1.0–4.5) | Low |
| Chohan et al. (2009) [19] | Kenya | Prospective Cohort | Determine incidence and risk factors for HSV-2 acquisition | HIV -seronegative, HSV-2-seronegative women attending municipal sex worker clinic between 1993–2006. | Nugent Scoring | 297 | HR | 1.56 (0.98–2.55) | Low |
| Gallo et al. (2008) [21] | USA | Prospective Cohort | To estimate the incidence of HSV-2 and identify risk factors for its acquisition | HSV-2-seronegative Women (18–25 y/o), attending a public STD t between 1992–1995. | Amsel Criteria | 293 | HR | 2.4 (1.1–6.5) | Low |
| Gottleib et al. (2004) [22] | USA | Prospective Cohort | Determine incidence and incident predictors of HSV-2 infection. | HSV-2 seronegative women who presented for STD examinations at public STD clinics between 1993–1996. | Amsel Criteria | 646 | HR | 1.9 (1.1–3.5) | Low |
| Heterogeneity Test Results | |||
|---|---|---|---|
| Adjusted or Unadjusted p Values | Study Name | Influence on Overall Result (Standardized Squared Difference) | Contribution to Overall Heterogeneity (Cochran’s Q) |
| Adjusted | Cherpes et al., 2003 [20] | 0.11 | 0.023 |
| Chohan et al., 2009 [19] | 0.46 | 0.31 | |
| Gallo et al., 2008 [21] | 0.40 | 0.067 | |
| Gottlieb et al., 2004 [22] | 0.0092 | 0.0037 | |
| Unadjusted | Cherpes et al., 2003 [20] | 0.24 | 0.036 |
| Chohan et al., 2009 [19] | 0.38 | 0.4 | |
| Gallo et al., 2008 [21] | 0.31 | 0.038 | |
| Gottlieb et al., 2004 [22] | 0.027 | 0.009 | |
| Influence Analysis of Cross-Sectional Studies | |||
|---|---|---|---|
| Adjusted or Unadjusted p Values | Name of Study Omitted | Effect Size Estimates | 95% Confidence Interval |
| Adjusted | Cherpes et al., 2003 [20] | 1.8 | [0.85, 2.7] |
| Chohan et al., 2009 [19] | 2.1 | [0.90, 3.2] | |
| Gallo et al., 2008 [21] | 1.8 | [0.84, 2.7] | |
| Gottlieb et al., 2004 [22] | 1.8 | [0.77, 2.9] | |
| Unadjusted | Cherpes et al., 2003 [20] | 1.9 | [1.1, 2.7] |
| Chohan et al., 2009 [19] | 2.2 | [1.1, 3.2] | |
| Gallo et al., 2008 [21] | 1.9 | [1.1, 2.7] | |
| Gottlieb et al., 2004 [22] | 1.9 | [1.0, 2.8] | |
Disclaimer/Publisher’s Note: The statements, opinions and data contained in all publications are solely those of the individual author(s) and contributor(s) and not of MDPI and/or the editor(s). MDPI and/or the editor(s) disclaim responsibility for any injury to people or property resulting from any ideas, methods, instructions or products referred to in the content. |
© 2026 by the authors. Licensee MDPI, Basel, Switzerland. This article is an open access article distributed under the terms and conditions of the Creative Commons Attribution (CC BY) license.
Share and Cite
Whitt, T.N.; Heath, A.; Hill, D.J.; Brubaker, D.K.; Farr Zuend, C. Risk of HSV-2 Acquisition Among Women with Bacterial Vaginosis: Systematic Review and Meta-Analysis. Viruses 2026, 18, 330. https://doi.org/10.3390/v18030330
Whitt TN, Heath A, Hill DJ, Brubaker DK, Farr Zuend C. Risk of HSV-2 Acquisition Among Women with Bacterial Vaginosis: Systematic Review and Meta-Analysis. Viruses. 2026; 18(3):330. https://doi.org/10.3390/v18030330
Chicago/Turabian StyleWhitt, Taylor N., Alexis Heath, D’Atra J. Hill, Douglas K. Brubaker, and Christina Farr Zuend. 2026. "Risk of HSV-2 Acquisition Among Women with Bacterial Vaginosis: Systematic Review and Meta-Analysis" Viruses 18, no. 3: 330. https://doi.org/10.3390/v18030330
APA StyleWhitt, T. N., Heath, A., Hill, D. J., Brubaker, D. K., & Farr Zuend, C. (2026). Risk of HSV-2 Acquisition Among Women with Bacterial Vaginosis: Systematic Review and Meta-Analysis. Viruses, 18(3), 330. https://doi.org/10.3390/v18030330

