STING Degradation by PRRSV Activates HK2-Mediated Glycolysis to Facilitate Viral Replication
Abstract
1. Introduction
2. Materials and Methods
2.1. Antibodies
2.2. Cell and Virus
2.3. Lactate Measurement
2.4. Transfection and Gene Silencing with siRNAs
2.5. Plasmid Transfection
2.6. Drug Treatment
2.7. RT-qPCR
2.8. Western Blotting
2.9. Co-Immunoprecipitation
2.10. Immunofluorescence and Confocal Microscopy
2.11. Statistical Analysis
3. Results
3.1. PRRSV Infection Promotes Glycolysis via Upregulation of HK2 Expression
3.2. HK2-Mediated Glycolysis Is Critical for PRRSV Replication
3.3. PRRSV Infection Induces STING Degradation to Promote HK2 Expression
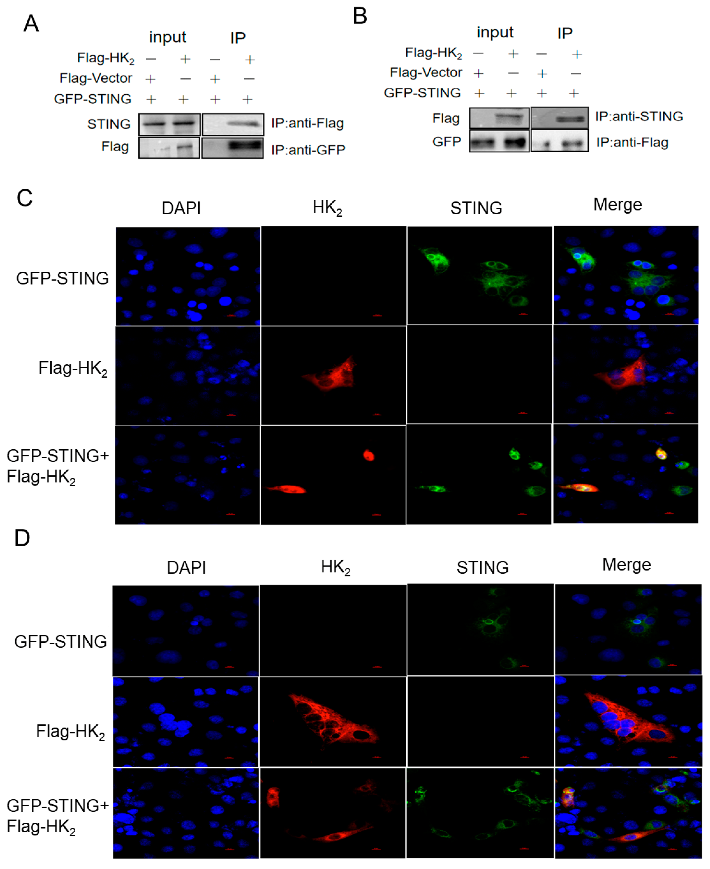
3.4. STING Interacts with HK2
4. Discussion
Supplementary Materials
Author Contributions
Funding
Institutional Review Board Statement
Informed Consent Statement
Data Availability Statement
Conflicts of Interest
References
- Zhou, L.; Han, J.; Yang, H. The evolution and diversity of porcine reproductive and respiratory syndrome virus in China. Vet. Microbiol. 2024, 298, 110252. [Google Scholar] [CrossRef]
- Kappes, M.A.; Faaberg, K.S. PRRSV structure, replication and recombination: Origin of phenotype and genotype diversity. Virology 2015, 479–480, 475–486. [Google Scholar] [CrossRef] [PubMed]
- Luo, R.; Xiao, S.; Jiang, Y.; Jin, H.; Wang, D.; Liu, M.; Chen, H.; Fang, L. Porcine reproductive and respiratory syndrome virus (PRRSV) suppresses interferon-beta production by interfering with the RIG-I signaling pathway. Mol. Immunol. 2008, 45, 2839–2846. [Google Scholar] [CrossRef] [PubMed]
- An, T.Q.; Li, J.N.; Su, C.M.; Yoo, D. Molecular and Cellular Mechanisms for PRRSV Pathogenesis and Host Response to Infection. Virus Res. 2020, 286, 197980. [Google Scholar] [CrossRef] [PubMed]
- Zhang, W.; Wang, G.; Xu, Z.G.; Tu, H.; Hu, F.; Dai, J.; Chang, Y.; Chen, Y.; Lu, Y.; Zeng, H.; et al. Lactate Is a Natural Suppressor of RLR Signaling by Targeting MAVS. Cell 2019, 178, 176–189.e15. [Google Scholar] [CrossRef]
- Zhou, L.; He, R.; Fang, P.; Li, M.; Yu, H.; Wang, Q.; Yu, Y.; Wang, F.; Zhang, Y.; Chen, A.; et al. Hepatitis B virus rigs the cellular metabolome to avoid innate immune recognition. Nat. Commun. 2021, 12, 98. [Google Scholar] [CrossRef]
- Zhang, L.; Liu, X.; Mao, J.; Sun, Y.; Gao, Y.; Bai, J.; Jiang, P. Porcine reproductive respiratory syndrome virus-mediated lactate facilitates virus replication by targeting, MAVS. Vet. Microbiol. 2023, 284, 109846. [Google Scholar] [CrossRef]
- Pang, Y.; Zhou, Y.; Wang, Y.; Fang, L.; Xiao, S. Lactate-lactylation-HSPA6 axis promotes PRRSV replication by impairing IFN-β production. J. Virol. 2024, 98, e0167023. [Google Scholar] [CrossRef]
- Kaushal, A. A central role of stimulator of interferon genes’ adaptor protein in defensive immune response. Immunol. Res. 2025, 73, 39. [Google Scholar] [CrossRef]
- Zhang, R.; Qin, X.; Yang, Y.; Zhu, X.; Zhao, S.; Zhang, Z.; Su, Q.; Zhao, Z.; Yin, X.; Meng, X.; et al. STING1 is essential for an RNA-virus triggered autophagy. Autophagy 2022, 18, 816–828. [Google Scholar] [CrossRef]
- Zhang, L.; Jiang, C.; Zhong, Y.; Sun, K.; Jing, H.; Song, J.; Xie, J.; Zhou, Y.; Tian, M.; Zhang, C.; et al. STING is a cell-intrinsic metabolic checkpoint restricting aerobic glycolysis by targeting HK2. Nat. Cell Biol. 2023, 25, 1208–1222. [Google Scholar] [CrossRef] [PubMed]
- Diao, F.; Bai, J.; Jiang, C.; Sun, Y.; Gao, Y.; Nauwynck, H.; Jiang, P.; Liu, X. The Papain-Like Protease of Porcine Reproductive and Respiratory Syndrome Virus Impedes STING Translocation from the Endoplasmic Reticulum to the Golgi Apparatus by Deubiquitinating STIM1. J. Virol. 2023, 97, e0018823. [Google Scholar] [CrossRef] [PubMed]
- Xu, Y.; Chi, C.; Xin, Q.; Yu, J.; Zhang, Y.; Zhang, P.; Zheng, W.; Jiang, S.; Zheng, W.; Chen, N.; et al. PRRSV evades innate immune cGAS-STING antiviral function via its Nsp5 to deter STING translocation and activation. Virulence 2025, 16, 2548625. [Google Scholar] [CrossRef]
- Lu, Q.; Bai, J.; Zhang, L.; Liu, J.; Jiang, Z.; Michal, J.J.; He, Q.; Jiang, P. Two-dimensional liquid chromatography-tandem mass spectrometry coupled with isobaric tags for relative and absolute quantification (iTRAQ) labeling approach revealed first proteome profiles of pulmonary alveolar macrophages infected with porcine reproductive and respiratory syndrome virus. J. Proteome Res. 2012, 11, 2890–2903. [Google Scholar]
- Hui, X.; Tian, X.; Ding, S.; Gao, G.; Zhao, X.; Cui, J.; Hou, Y.; Zhao, T.; Wang, H. Metabolic Hostile Takeover: How Influenza Virus Reprograms Cellular Metabolism for Replication. Viruses 2025, 17, 1386. [Google Scholar] [CrossRef] [PubMed]
- Zeng, S.; Luo, Z.; Zhu, W.; Zhang, Z.; Zhao, R.; Zhu, S.; Qiu, Q.; Cao, N.; Fu, X.; Liu, W.; et al. LDHA-lactate axis modulates mitophagy inhibiting CSFV replication. J. Virol. 2025, 99, e0026825. [Google Scholar] [CrossRef]
- Zou, X.; Yang, Y.; Lin, F.; Chen, J.; Zhang, H.; Li, L.; Ouyang, H.; Pang, D.; Ren, L.; Tang, X. Lactate facilitates classical swine fever virus replication by enhancing cholesterol biosynthesis. iScience 2022, 25, 105353. [Google Scholar] [CrossRef]
- Chen, W.; Wang, X.; Li, X.; Wang, W.; Huang, Y.; Qin, Y.; Liu, P.; Wu, K.; Li, B.; He, Y.; et al. Foot-and-mouth disease virus activates glycolysis and hijacks HK2 to inhibit innate immunity and promote viral replication. Vet. Res. 2025, 56, 71. [Google Scholar] [CrossRef]
- Tong, L.; Wang, J.; Ma, Y.; Wang, C.; Fu, Y.; Li, Q.; Gao, C.; Song, H.; Qin, Y.; Zhao, C.; et al. Viruses hijack FPN1 to disrupt iron withholding and suppress host defense. Nat. Commun. 2025, 16, 5912. [Google Scholar] [CrossRef]
- Wang, J.; Xie, F.; Jia, X.; Wang, X.; Kong, L.; Li, Y.; Liang, X.; Zhang, M.; He, Y.; Feng, W.; et al. Fangchinoline induces antiviral response by suppressing STING degradation. J. Pharm. Anal. 2024, 14, 100972. [Google Scholar] [CrossRef]
- Zhang, R.; Lin, H.; You, Q.; Zhang, Z.; Bai, L.; Chen, F.; Zhu, X.; Zhang, Z.; Li, Y. Peste des Petits Ruminants Virus Upregulates STING to Activate ATF6-Mediated Autophagy. J. Virol. 2022, 96, e0137522. [Google Scholar] [CrossRef] [PubMed]
- Bai, L.; Zhang, R.; Zheng, H.; Zhang, Z.; Zhang, Z.; Li, Y. Seneca Valley Virus Degrades STING via PERK and ATF6-Mediated Reticulophagy. Viruses 2023, 15, 2209. [Google Scholar] [CrossRef] [PubMed]
- Zhang, Y.; Chang, L.; Xin, X.; Qiao, Y.; Qiao, W.; Ping, J.; Xia, J.; Su, J. Influenza A virus-induced glycolysis facilitates virus replication by activating ROS/HIF-1α pathway. Free Radic. Biol. Med. 2024, 225, 910–924. [Google Scholar] [CrossRef]
- Ke, W.; Zhou, Y.; Lai, Y.; Long, S.; Fang, L.; Xiao, S. Porcine reproductive and respiratory syndrome virus nsp4 positively regulates cellular cholesterol to inhibit type I interferon production. Redox Biol. 2022, 49, 102207. [Google Scholar] [CrossRef] [PubMed]





| siRNA Name | Primer Sequences (5′–3′) |
|---|---|
| STING-374-F | GCCUUUCGCAGGCACUGAATT |
| STING-374-R | UUCAGUGCCUGCGAAAGGCTT |
| STING-530-F | CCCGGAUUCAAACUUACAATT |
| STING-530-R | UUGUAAGUUUGAAUCCGGGTT |
| NC-F | UUCUCCGAACGUGUCACGUTT |
| NC-R | ACGUGACACGUUCGGAGAATT |
Disclaimer/Publisher’s Note: The statements, opinions and data contained in all publications are solely those of the individual author(s) and contributor(s) and not of MDPI and/or the editor(s). MDPI and/or the editor(s) disclaim responsibility for any injury to people or property resulting from any ideas, methods, instructions or products referred to in the content. |
© 2026 by the authors. Licensee MDPI, Basel, Switzerland. This article is an open access article distributed under the terms and conditions of the Creative Commons Attribution (CC BY) license.
Share and Cite
Luo, L.; Zhou, L.; Gao, X.; Li, Y.; Zhou, H.; Li, Y.; Zhang, Z. STING Degradation by PRRSV Activates HK2-Mediated Glycolysis to Facilitate Viral Replication. Viruses 2026, 18, 284. https://doi.org/10.3390/v18030284
Luo L, Zhou L, Gao X, Li Y, Zhou H, Li Y, Zhang Z. STING Degradation by PRRSV Activates HK2-Mediated Glycolysis to Facilitate Viral Replication. Viruses. 2026; 18(3):284. https://doi.org/10.3390/v18030284
Chicago/Turabian StyleLuo, Li, Long Zhou, Xue Gao, Yuling Li, Han Zhou, Yanmin Li, and Zhidong Zhang. 2026. "STING Degradation by PRRSV Activates HK2-Mediated Glycolysis to Facilitate Viral Replication" Viruses 18, no. 3: 284. https://doi.org/10.3390/v18030284
APA StyleLuo, L., Zhou, L., Gao, X., Li, Y., Zhou, H., Li, Y., & Zhang, Z. (2026). STING Degradation by PRRSV Activates HK2-Mediated Glycolysis to Facilitate Viral Replication. Viruses, 18(3), 284. https://doi.org/10.3390/v18030284

