Rhodnius prolixus Viruses Interfere with Proliferation and Metacyclogenesis of the Chagas Disease Agent Trypanosoma cruzi
Abstract
1. Introduction
2. Methods
2.1. Sources and Rearing Methods of R. prolixus and T. cruzi
2.2. Ultrastructural Analysis
2.3. In Vitro Proliferation and Metacyclogenesis Assays
2.4. RT-PCR and RT-qPCR Assays
2.5. Fluorescent In Situ Hybridization (FISH)
3. Results
3.1. Transmission Electron Microscopy Analysis Reveals Viral Particles in R. prolixus Anterior Midgut
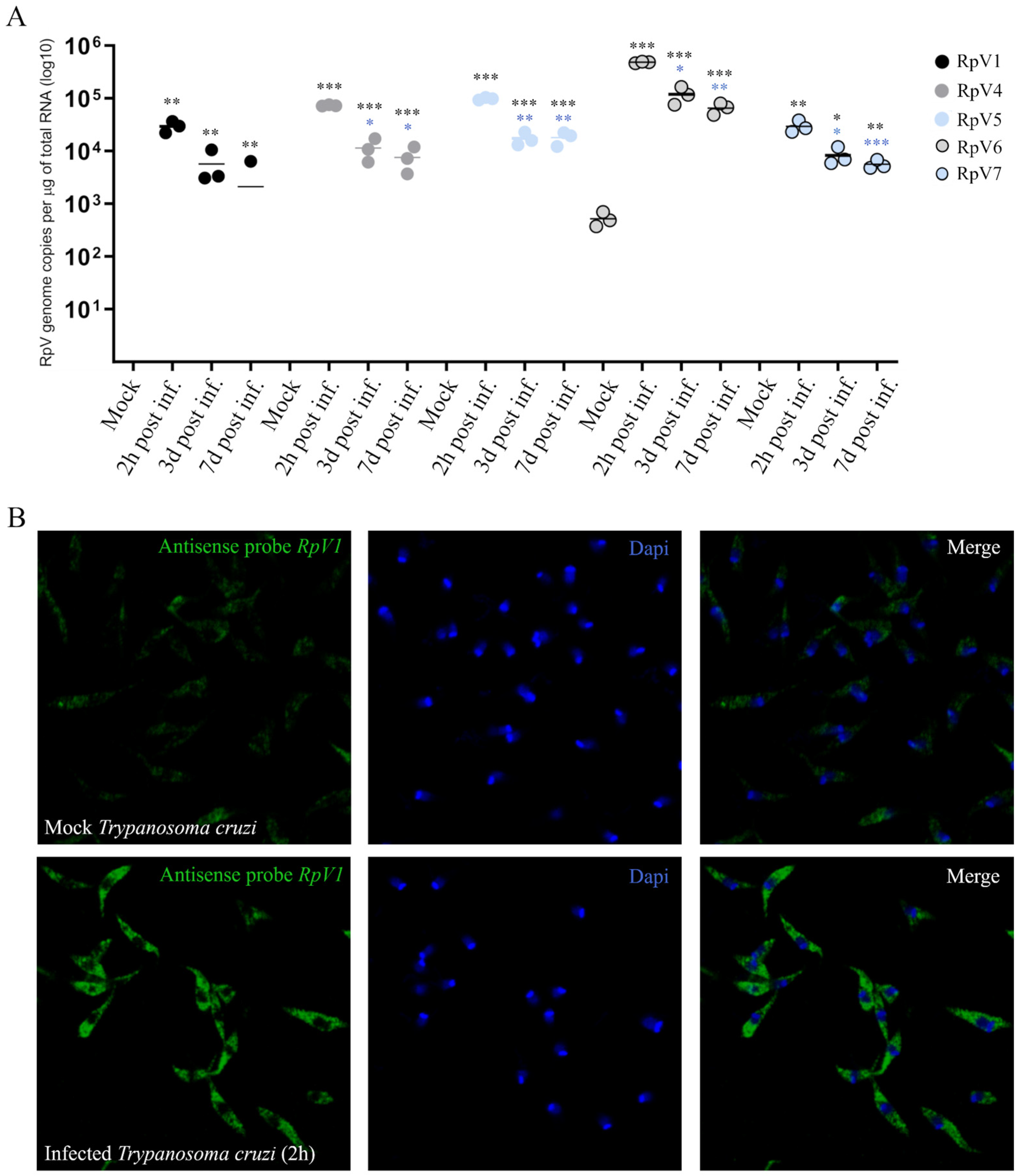
3.2. RpVs Are Capable of Infecting Epimastigote Forms of T. cruzi
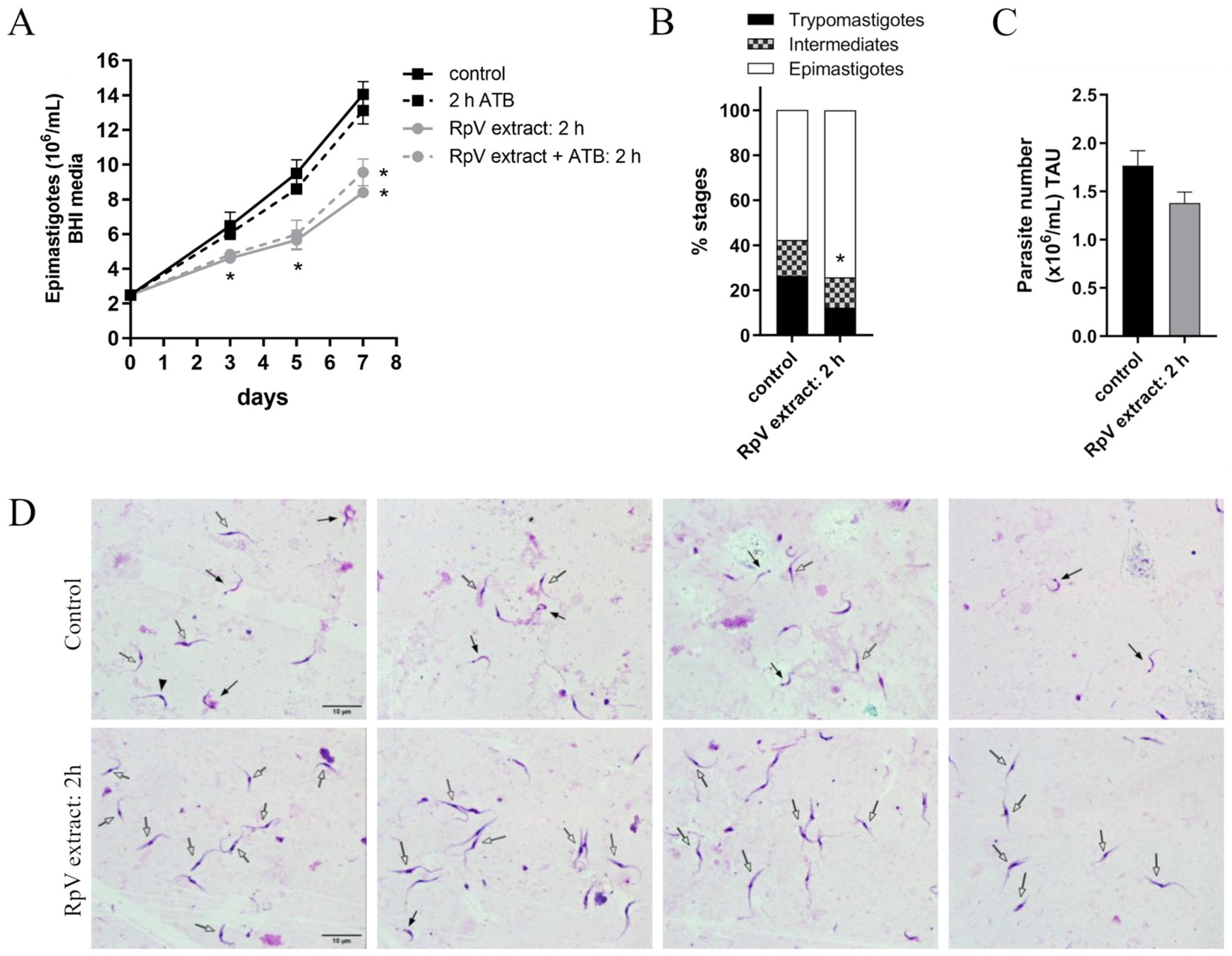
3.3. RpVs Affect Epimastigote T. cruzi Proliferation and Metacyclogenesis
4. Discussion
Author Contributions
Funding
Institutional Review Board Statement
Informed Consent Statement
Data Availability Statement
Conflicts of Interest
References
- Chagas Disease (Also Known as American Trypanosomiasis). Available online: https://www.who.int/news-room/fact-sheets/detail/chagas-disease-(american-trypanosomiasis) (accessed on 28 May 2025).
- de Sousa, A.S.; Vermeij, D.; Ramos, A.N., Jr.; Luquetti, A.O. Chagas disease. Lancet 2024, 403, 203–218. [Google Scholar] [CrossRef] [PubMed]
- De Souza, W. A short review on the morphology of Trypanosoma cruzi: From 1909 to 1999. Memórias Inst. Oswaldo Cruz 1999, 94, 17–36. [Google Scholar] [CrossRef] [PubMed]
- Vieira, C.B.; Praça, Y.R.; Bentes, K.L.d.S.; Santiago, P.B.; Silva, S.M.M.; Silva, G.d.S.; Motta, F.N.; Bastos, I.M.D.; de Santana, J.M.; de Araújo, C.N. Triatomines: Trypanosomatids, Bacteria, and Viruses Potential Vectors? Front. Cell. Infect. Microbiol. 2018, 8, 405. [Google Scholar] [CrossRef] [PubMed]
- Muscio, O.A.; LaTorre, J.L.; Scodeller, E.A. Small nonoccluded viruses from triatomine bug Triatoma infestans (Hemiptera: Reduviidae). J. Invertebr. Pathol. 1987, 49, 218–220. [Google Scholar] [CrossRef] [PubMed]
- Muscio, O.A.; La Torre, J.L.; Scodeller, E.A. Characterization of Triatoma virus, a picorna-like virus isolated from the triatomine bug Triatoma infestans. J. Gen. Virol. 1988, 69, 2929–2934. [Google Scholar] [CrossRef] [PubMed]
- Fernández-Presas, A.M.; Padilla-Noriega, L.; Becker, I.; Robert, L.; Jiménez, J.A.; Solano, S.; Delgado, J.; Tato, P.; Molinari, J.L. Enveloped and non-enveloped viral-like particles in Trypanosoma cruzi epimastigotes. Rev. Inst. Med. Trop. Sao Paulo 2017, 59, e46. [Google Scholar] [CrossRef] [PubMed]
- Coelho, V.L.; de Brito, T.F.; de Abreu Brito, I.A.; Cardoso, M.A.; Berni, M.A.; Araujo, H.M.M.; Sammeth, M.; Pane, A. Analysis of ovarian transcriptomes reveals thousands of novel genes in the insect vector Rhodnius prolixus. Sci. Rep. 2021, 11, 1918. [Google Scholar] [CrossRef] [PubMed]
- De Brito, T.F.; Coelho, V.L.; Cardoso, M.A.; de Abreu Brito, I.A.; Berni, M.A.; Zenk, F.L.; Iovino, N.; Pane, A. Transovarial transmission of a core virome in the Chagas disease vector Rhodnius prolixus. PLoS Pathog. 2021, 17, e1009780. [Google Scholar] [CrossRef] [PubMed]
- Cardoso, M.A.; Brito TFde Brito IAde, A.; Berni, M.A.; Coelho, V.L.; Pane, A. The Neglected Virome of Triatomine Insects. Front. Trop. Dis. 2022, 3, 828712. [Google Scholar] [CrossRef]
- Buxton, P.A. The biology of a blood-sucking bug, Rhodnius prolixus. Trans. R. Entomol. Soc. Lond. 1930, 78, 227–256. [Google Scholar]
- Contreras, V.T.; Salles, J.M.; Thomas, N.; Morel, C.M.; Goldenberg, S. In vitro differentiation of Trypanosoma cruzi under chemically defined conditions. Mol. Biochem. Parasitol. 1985, 16, 315–327. [Google Scholar] [CrossRef] [PubMed]
- Lan, H.; Chen, H.; Liu, Y.; Jiang, C.; Mao, Q.; Jia, D.; Chen, Q.; Wei, T. Small Interfering RNA Pathway Modulates Initial Viral Infection in Midgut Epithelium of Insect after Ingestion of Virus. J. Virol. 2016, 90, 917–929. [Google Scholar] [CrossRef] [PubMed]
- Dhanasekaran, S.; Doherty, T.M.; Kenneth, J. TB Trials Study Group. Comparison of different standards for real-time PCR-based absolute quantification. J. Immunol. Methods 2010, 354, 34–39. [Google Scholar] [CrossRef] [PubMed]
- Fontenele, M.; Carneiro, K.; Agrellos, R.; Oliveira, D.; Oliveira-Silva, A.; Vieira, V.; Negreiros, E.; Machado, E.; Araujo, H. The Ca2+-dependent protease Calpain A regulates Cactus/IκB levels during Drosophila development in response to maternal Dpp signals. Mech. Dev. 2009, 126, 737–751. [Google Scholar] [CrossRef] [PubMed]
- Cardoso, M.A.; Fontenele, M.; Lim, B.; Bisch, P.M.; Shvartsman, S.Y.; Araujo, H.M. A novel function for the IκB inhibitor Cactus in promoting Dorsal nuclear localization and activity in the Drosophila embryo. Development 2017, 144, 2907–2913. [Google Scholar] [CrossRef] [PubMed]
- Marti, G.A.; Ragone, P.; Balsalobre, A.; Ceccarelli, S.; Susevich, M.L.; Diosque, P.; Echeverría, M.G.; Rabinovich, J.E. Can Triatoma virus inhibit infection of Trypanosoma cruzi (Chagas, 1909) in Triatoma infestans (Klug)? A cross infection and co-infection study. J. Invertebr. Pathol. 2017, 150, 101–105. [Google Scholar] [CrossRef] [PubMed]



Disclaimer/Publisher’s Note: The statements, opinions and data contained in all publications are solely those of the individual author(s) and contributor(s) and not of MDPI and/or the editor(s). MDPI and/or the editor(s) disclaim responsibility for any injury to people or property resulting from any ideas, methods, instructions or products referred to in the content. |
© 2026 by the authors. Licensee MDPI, Basel, Switzerland. This article is an open access article distributed under the terms and conditions of the Creative Commons Attribution (CC BY) license.
Share and Cite
Cardoso, M.A.; Vieira, C.S.D.; Moreira, I.C.d.F.; Saraiva, F.M.d.S.; Brito, I.A.d.A.; Gandara, A.C.P.; Menna-Barreto, R.F.S.; Oliveira, P.L.; Paes, M.C.; Pane, A. Rhodnius prolixus Viruses Interfere with Proliferation and Metacyclogenesis of the Chagas Disease Agent Trypanosoma cruzi. Viruses 2026, 18, 275. https://doi.org/10.3390/v18030275
Cardoso MA, Vieira CSD, Moreira ICdF, Saraiva FMdS, Brito IAdA, Gandara ACP, Menna-Barreto RFS, Oliveira PL, Paes MC, Pane A. Rhodnius prolixus Viruses Interfere with Proliferation and Metacyclogenesis of the Chagas Disease Agent Trypanosoma cruzi. Viruses. 2026; 18(3):275. https://doi.org/10.3390/v18030275
Chicago/Turabian StyleCardoso, Maira Arruda, Carolina Silva Dias Vieira, Isabel Cristina de Faria Moreira, Francis Monique de Souza Saraiva, Ingrid Alexandre de Abreu Brito, Ana Caroline P. Gandara, Rubem F. S. Menna-Barreto, Pedro L. Oliveira, Marcia Cristina Paes, and Attilio Pane. 2026. "Rhodnius prolixus Viruses Interfere with Proliferation and Metacyclogenesis of the Chagas Disease Agent Trypanosoma cruzi" Viruses 18, no. 3: 275. https://doi.org/10.3390/v18030275
APA StyleCardoso, M. A., Vieira, C. S. D., Moreira, I. C. d. F., Saraiva, F. M. d. S., Brito, I. A. d. A., Gandara, A. C. P., Menna-Barreto, R. F. S., Oliveira, P. L., Paes, M. C., & Pane, A. (2026). Rhodnius prolixus Viruses Interfere with Proliferation and Metacyclogenesis of the Chagas Disease Agent Trypanosoma cruzi. Viruses, 18(3), 275. https://doi.org/10.3390/v18030275

