Immunogenicity of a Recombinant Zoster Vaccine (gE/BFA01) in Mice
Abstract
1. Introduction
2. Materials and Methods
2.1. Recombinant gE and Adjuvant
2.2. Vaccine Immunogenicity
2.2.1. Mouse Immunization
2.2.2. Measurement of gE-Specific Antibody Titers
2.2.3. Intracellular Cytokine Staining
2.2.4. Enzyme-Linked Immunospot Assay
2.3. Recruitment of Innate Immune Cells at the Injection Site and Activation of Lymph Node DCs
2.3.1. Mouse Immunization
2.3.2. Analysis of the Phenotype of Innate Immune Cells in the Muscle at the Vaccination Site
2.3.3. Detection of DC Activation in Inguinal Lymph Nodes
2.4. Transcriptome Analysis of Inguinal Lymph Nodes After BFA01 Adjuvant Vaccination
2.4.1. Mouse Immunization
2.4.2. Transcriptome Sequencing Analysis of Inguinal Lymph Nodes
2.4.3. RT-qPCR Analysis of Cytokine Levels
2.5. Statistical Analysis
3. Results
3.1. Humoral Immune Response Induced by Recombinant Zoster Vaccine
3.2. Cell-Mediated Immune Response Induced by Recombinant Zoster Vaccine
3.3. Comparison of Immunogenicities of the gE/BFA01 and Shingrix Vaccines
3.4. Innate Immune Cell Recruitment Effect of BFA01 Adjuvant
3.5. The BFA01 Adjuvant Induced DC Activation
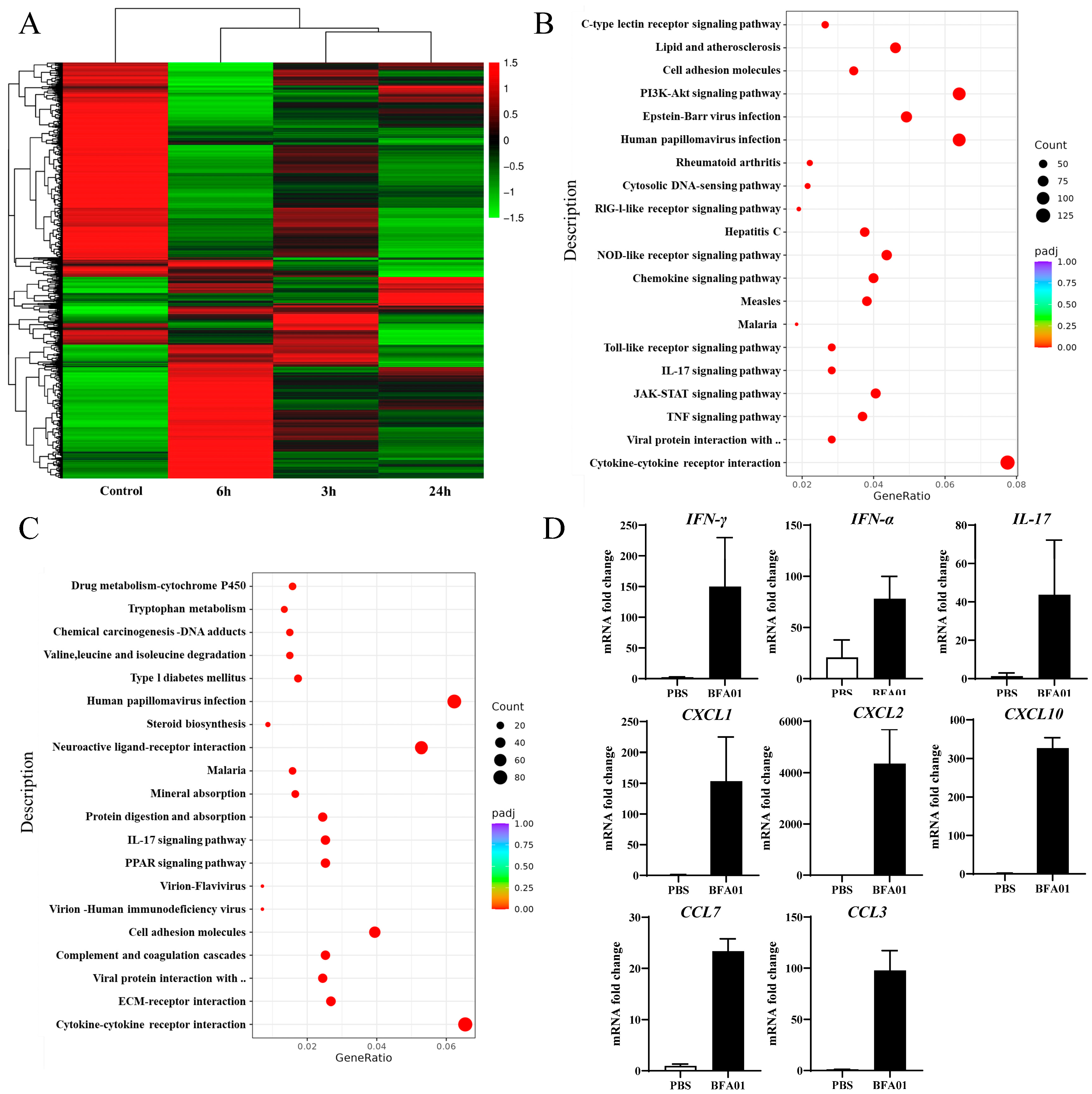
3.6. Changes in Gene Expression in Lymph Nodes Induced by BFA01 Adjuvant
4. Discussion
5. Conclusions
Supplementary Materials
Author Contributions
Funding
Institutional Review Board Statement
Informed Consent Statement
Data Availability Statement
Conflicts of Interest
References
- Shoji, H.; Matsuo, K.; Matsushita, T.; Fukushima, Y.; Fukuda, K.; Abe, T.; Oguri, S.; Baba, M. Herpes zoster peripheral nerve complications: Their pathophysiology in spinal ganglia and nerve roots. Intractable Rare Dis. Res. 2023, 12, 246–250. [Google Scholar] [CrossRef]
- Ishihara, R.; Watanabe, R.; Shiomi, M.; Katsushima, M.; Fukumoto, K.; Yamada, S.; Okano, T.; Hashimoto, M. Exploring the Link between Varicella-Zoster Virus, Autoimmune Diseases, and the Role of Recombinant Zoster Vaccine. Biomolecules 2024, 14, 739. [Google Scholar] [CrossRef]
- Zerboni, L.; Sen, N.; Oliver, S.L.; Arvin, A.M. Molecular mechanisms of varicella zoster virus pathogenesis. Nat. Rev. Microbiol. 2014, 12, 197–210. [Google Scholar] [CrossRef]
- Oxman, M.N.; Levin, M.J.; Johnson, G.R.; Schmader, K.E.; Straus, S.E.; Gelb, L.D.; Arbeit, R.D.; Simberkoff, M.S.; Gershon, A.A.; Davis, L.E.; et al. A vaccine to prevent herpes zoster and postherpetic neuralgia in older adults. N. Engl. J. Med. 2005, 352, 2271–2284. [Google Scholar] [CrossRef]
- Gershon, A.A.; Breuer, J.; Cohen, J.I.; Cohrs, R.J.; Gershon, M.D.; Gilden, D.; Grose, C.; Hambleton, S.; Kennedy, P.G.; Oxman, M.N.; et al. Varicella zoster virus infection. Nat. Rev. Dis. Primers 2015, 1, 15016. [Google Scholar] [CrossRef] [PubMed]
- Kennedy, P.G.E.; Mogensen, T.H.; Cohrs, R.J. Recent Issues in Varicella-Zoster Virus Latency. Viruses 2021, 13, 2018. [Google Scholar] [CrossRef] [PubMed]
- Gershon, A.A.; Gershon, M.D. Pathogenesis and current approaches to control of varicella-zoster virus infections. Clin. Microbiol. Rev. 2013, 26, 728–743. [Google Scholar] [CrossRef] [PubMed]
- van Oorschot, D.; Vroling, H.; Bunge, E.; Diaz-Decaro, J.; Curran, D.; Yawn, B. A systematic literature review of herpes zoster incidence worldwide. Hum. Vaccines Immunother. 2021, 17, 1714–1732. [Google Scholar] [CrossRef]
- Pan, C.X.; Lee, M.S.; Nambudiri, V.E. Global herpes zoster incidence, burden of disease, and vaccine availability: A narrative review. Ther. Adv. Vaccines Immunother. 2022, 10, 25151355221084535. [Google Scholar] [CrossRef]
- Zhang, Z.; Liu, X.; Suo, L.; Zhao, D.; Pan, J.; Lu, L. The incidence of herpes zoster in China: A meta-analysis and evidence quality assessment. Hum. Vaccines Immunother. 2023, 19, 2228169. [Google Scholar] [CrossRef]
- Lee, C.; Giannelos, N.; Curran, D.; Dong, H.; Tang, H.; Jiang, N.; Ye, C.; Yuan, Y.; Ng, C. Lifetime risk of herpes zoster in the population of Beijing, China. Public Health Pr. 2023, 5, 100356. [Google Scholar] [CrossRef]
- Patil, A.; Goldust, M.; Wollina, U. Herpes zoster: A Review of Clinical Manifestations and Management. Viruses 2022, 14, 192. [Google Scholar] [CrossRef]
- Harbecke, R.; Cohen, J.I.; Oxman, M.N. Herpes Zoster Vaccines. J. Infect. Dis. 2021, 224, S429–S442. [Google Scholar] [CrossRef]
- Cunningham, A.L. The herpes zoster subunit vaccine. Expert. Opin. Biol. Ther. 2016, 16, 265–271. [Google Scholar] [CrossRef] [PubMed]
- Schmader, K.E.; Levin, M.J.; Gnann, J.W., Jr.; McNeil, S.A.; Vesikari, T.; Betts, R.F.; Keay, S.; Stek, J.E.; Bundick, N.D.; Su, S.C.; et al. Efficacy, safety, and tolerability of herpes zoster vaccine in persons aged 50-59 years. Clin. Infect. Dis. 2012, 54, 922–928. [Google Scholar] [CrossRef] [PubMed]
- Tseng, H.F.; Tartof, S.; Harpaz, R.; Luo, Y.; Sy, L.S.; Hetcher, R.C.; Jacobsen, S.J. Vaccination against zoster remains effective in older adults who later undergo chemotherapy. Clin. Infect. Dis. 2014, 59, 913–919. [Google Scholar] [CrossRef] [PubMed]
- Morrison, V.A.; Johnson, G.R.; Schmader, K.E.; Levin, M.J.; Zhang, J.H.; Looney, D.J.; Betts, R.; Gelb, L.; Guatelli, J.C.; Harbecke, R.; et al. Long-term persistence of zoster vaccine efficacy. Clin. Infect. Dis. 2015, 60, 900–909. [Google Scholar] [CrossRef]
- Cunningham, A.L.; Lal, H.; Kovac, M.; Chlibek, R.; Hwang, S.J.; Diez-Domingo, J.; Godeaux, O.; Levin, M.J.; McElhaney, J.E.; Puig-Barbera, J.; et al. Efficacy of the Herpes Zoster Subunit Vaccine in Adults 70 Years of Age or Older. N. Engl. J. Med. 2016, 375, 1019–1032. [Google Scholar] [CrossRef]
- Lal, H.; Cunningham, A.L.; Godeaux, O.; Chlibek, R.; Diez-Domingo, J.; Hwang, S.J.; Levin, M.J.; McElhaney, J.E.; Poder, A.; Puig-Barbera, J.; et al. Efficacy of an adjuvanted herpes zoster subunit vaccine in older adults. N. Engl. J. Med. 2015, 372, 2087–2096. [Google Scholar] [CrossRef]
- Strezova, A.; Diez-Domingo, J.; Al Shawafi, K.; Tinoco, J.C.; Shi, M.; Pirrotta, P.; Mwakingwe-Omari, A.; Zoster-049 Study, G. Long-term Protection Against Herpes Zoster by the Adjuvanted Recombinant Zoster Vaccine: Interim Efficacy, Immunogenicity, and Safety Results up to 10 Years After Initial Vaccination. Open Forum Infect. Dis. 2022, 9, ofac485. [Google Scholar] [CrossRef]
- Harshbarger, W.D.; Holzapfel, G.; Seraj, N.; Tian, S.; Chesterman, C.; Fu, Z.; Pan, Y.; Harelson, C.; Peng, D.; Huang, Y.; et al. Structures of the Varicella Zoster Virus Glycoprotein E and Epitope Mapping of Vaccine-Elicited Antibodies. Vaccines 2024, 12, 1111. [Google Scholar] [CrossRef]
- Oliver, S.L.; Zhou, M.; Arvin, A.M. Varicella-zoster virus: Molecular controls of cell fusion-dependent pathogenesis. Biochem. Soc. Trans. 2020, 48, 2415–2435. [Google Scholar] [CrossRef] [PubMed]
- Tommasi, C.; Breuer, J. The Biology of Varicella-Zoster Virus Replication in the Skin. Viruses 2022, 14, 982. [Google Scholar] [CrossRef] [PubMed]
- Liu, H.; Cui, L.; Zhang, S.; Wang, H.; Xue, W.; Li, H.; Zhang, Y.; Chen, L.; Gu, Y.; Li, T.; et al. Research Progress on Varicella-Zoster Virus Vaccines. Vaccines 2025, 13, 730. [Google Scholar] [CrossRef]
- Xue, W.; Li, T.; Zhang, S.; Wang, Y.; Hong, M.; Cui, L.; Wang, H.; Zhang, Y.; Chen, T.; Zhu, R.; et al. Baculovirus Display of Varicella-Zoster Virus Glycoprotein E Induces Robust Humoral and Cellular Immune Responses in Mice. Viruses 2022, 14, 1785. [Google Scholar] [CrossRef]
- Zheng, Y.; Huang, L.; Ding, H.; Xu, H.; Shu, R.; Yu, J.; Peng, X.; Fu, Y.; He, J. Immunogenicity in Mice Immunized with Recombinant Adenoviruses Expressing Varicella-Zoster Virus Envelope Glycoprotein E. Viruses 2023, 15, 2288. [Google Scholar] [CrossRef]
- Liu, J.; Lin, J.; Cai, L.; Sun, J.; Ding, X.; Wang, C.; Wu, Y.; Gao, X.; Su, W.; Jiang, C. Immunogenicity of Varicella Zoster Virus DNA Vaccines Encoding Glycoprotein E and Immediate Early Protein 63 in Mice. Viruses 2022, 14, 1214. [Google Scholar] [CrossRef] [PubMed]
- Ireton, G.C.; Reed, S.G. Adjuvants containing natural and synthetic Toll-like receptor 4 ligands. Expert. Rev. Vaccines 2013, 12, 793–807. [Google Scholar] [CrossRef]
- Wang, Y.Q.; Bazin-Lee, H.; Evans, J.T.; Casella, C.R.; Mitchell, T.C. MPL Adjuvant Contains Competitive Antagonists of Human TLR4. Front. Immunol. 2020, 11, 577823. [Google Scholar] [CrossRef]
- Kensil, C.R.; Soltysik, S.; Wheeler, D.A.; Wu, J.Y. Structure/function studies on QS-21, a unique immunological adjuvant from Quillaja saponaria. Adv. Exp. Med. Biol. 1996, 404, 165–172. [Google Scholar] [CrossRef]
- Kensil, C.R.; Kammer, R. QS-21: A water-soluble triterpene glycoside adjuvant. Expert. Opin. Investig. Drugs 1998, 7, 1475–1482. [Google Scholar] [CrossRef]
- Welsby, I.; Detienne, S.; N’Kuli, F.; Thomas, S.; Wouters, S.; Bechtold, V.; De Wit, D.; Gineste, R.; Reinheckel, T.; Elouahabi, A.; et al. Lysosome-Dependent Activation of Human Dendritic Cells by the Vaccine Adjuvant QS-21. Front. Immunol. 2016, 7, 663. [Google Scholar] [CrossRef]
- den Brok, M.H.; Bull, C.; Wassink, M.; de Graaf, A.M.; Wagenaars, J.A.; Minderman, M.; Thakur, M.; Amigorena, S.; Rijke, E.O.; Schrier, C.C.; et al. Saponin-based adjuvants induce cross-presentation in dendritic cells by intracellular lipid body formation. Nat. Commun. 2016, 7, 13324. [Google Scholar] [CrossRef]
- Huis In ’t Veld, L.G.M.; Ho, N.I.; Wassink, M.; den Brok, M.H.; Adema, G.J. Saponin-based adjuvant-induced dendritic cell cross-presentation is dependent on PERK activation. Cell Mol. Life Sci. 2022, 79, 231. [Google Scholar] [CrossRef]
- Dendouga, N.; Fochesato, M.; Lockman, L.; Mossman, S.; Giannini, S.L. Cell-mediated immune responses to a varicella-zoster virus glycoprotein E vaccine using both a TLR agonist and QS21 in mice. Vaccine 2012, 30, 3126–3135. [Google Scholar] [CrossRef] [PubMed]
- Luan, N.; Cao, H.; Wang, Y.; Lin, K.; Liu, C. LNP-CpG ODN-adjuvanted varicella-zoster virus glycoprotein E induced comparable levels of immunity with Shingrix in VZV-primed mice. Virol. Sin. 2022, 37, 731–739. [Google Scholar] [CrossRef] [PubMed]
- Nam, H.J.; Hong, S.J.; Lee, A.; Kim, J.; Lee, S.; Casper, C.; Carter, D.; Reed, S.G.; Simeon, G.; Shin, E.C. An adjuvanted zoster vaccine elicits potent cellular immune responses in mice without QS21. npj Vaccines 2022, 7, 45. [Google Scholar] [CrossRef] [PubMed]
- Pergam, S.A.; Limaye, A.P.; AST Infectious Diseases Community of Practice. Varicella zoster virus in solid organ transplantation: Guidelines from the American Society of Transplantation Infectious Diseases Community of Practice. Clin. Transpl. 2019, 33, e13622. [Google Scholar] [CrossRef]
- Coccia, M.; Collignon, C.; Herve, C.; Chalon, A.; Welsby, I.; Detienne, S.; van Helden, M.J.; Dutta, S.; Genito, C.J.; Waters, N.C.; et al. Cellular and molecular synergy in AS01-adjuvanted vaccines results in an early IFNgamma response promoting vaccine immunogenicity. npj Vaccines 2017, 2, 25. [Google Scholar] [CrossRef]
- Desch, A.N.; Gibbings, S.L.; Clambey, E.T.; Janssen, W.J.; Slansky, J.E.; Kedl, R.M.; Henson, P.M.; Jakubzick, C. Dendritic cell subsets require cis-activation for cytotoxic CD8 T-cell induction. Nat. Commun. 2014, 5, 4674. [Google Scholar] [CrossRef]
- Cabal-Hierro, L.; Lazo, P.S. Signal transduction by tumor necrosis factor receptors. Cell Signal 2012, 24, 1297–1305. [Google Scholar] [CrossRef]
- Duan, T.; Du, Y.; Xing, C.; Wang, H.Y.; Wang, R.F. Toll-Like Receptor Signaling and Its Role in Cell-Mediated Immunity. Front. Immunol. 2022, 13, 812774. [Google Scholar] [CrossRef]
- Borghi, A.; Verstrepen, L.; Beyaert, R. TRAF2 multitasking in TNF receptor-induced signaling to NF-kappaB, MAP kinases and cell death. Biochem. Pharmacol. 2016, 116, 1–10. [Google Scholar] [CrossRef] [PubMed]
- Weinberg, A.; Zhang, J.H.; Oxman, M.N.; Johnson, G.R.; Hayward, A.R.; Caulfield, M.J.; Irwin, M.R.; Clair, J.; Smith, J.G.; Stanley, H.; et al. Varicella-zoster virus-specific immune responses to herpes zoster in elderly participants in a trial of a clinically effective zoster vaccine. J. Infect. Dis. 2009, 200, 1068–1077. [Google Scholar] [CrossRef] [PubMed]
- Malavige, G.N.; Jones, L.; Black, A.P.; Ogg, G.S. Varicella zoster virus glycoprotein E-specific CD4+ T cells show evidence of recent activation and effector differentiation, consistent with frequent exposure to replicative cycle antigens in healthy immune donors. Clin. Exp. Immunol. 2008, 152, 522–531. [Google Scholar] [CrossRef]
- Vossen, M.T.; Gent, M.R.; Weel, J.F.; de Jong, M.D.; van Lier, R.A.; Kuijpers, T.W. Development of virus-specific CD4+ T cells on reexposure to Varicella-Zoster virus. J. Infect. Dis. 2004, 190, 72–82. [Google Scholar] [CrossRef] [PubMed]
- Brewer, J.M. (How) do aluminium adjuvants work? Immunol. Lett. 2006, 102, 10–15. [Google Scholar] [CrossRef]
- Izurieta, H.S.; Wu, X.; Forshee, R.; Lu, Y.; Sung, H.M.; Agger, P.E.; Chillarige, Y.; Link-Gelles, R.; Lufkin, B.; Wernecke, M.; et al. Recombinant Zoster Vaccine (Shingrix): Real-World Effectiveness in the First 2 Years Post-Licensure. Clin. Infect. Dis. 2021, 73, 941–948. [Google Scholar] [CrossRef]
- Quan, Y.; Liu, C.; Lu, X.; Kong, X.; Yang, S.; Kong, J.; Wan, W.; Wang, K.; Xu, K.; Peng, L. Comparison of the Immunogenicity of the LZ901 Vaccine and HZ/su Vaccine in a Mouse Model. Vaccines 2024, 12, 775. [Google Scholar] [CrossRef]
- Li, J.; Fu, L.; Yang, Y.; Wang, G.; Zhao, A. Enhanced Potency and Persistence of Immunity to Varicella-Zoster Virus Glycoprotein E in Mice by Addition of a Novel BC02 Compound Adjuvant. Vaccines 2022, 10, 529. [Google Scholar] [CrossRef]
- Cao, H.; Wang, Y.; Luan, N.; Liu, C. Immunogenicity of Varicella-Zoster Virus Glycoprotein E Formulated with Lipid Nanoparticles and Nucleic Immunostimulators in Mice. Vaccines 2021, 9, 310. [Google Scholar] [CrossRef]
- Wang, Y.; Qi, J.; Cao, H.; Liu, C. Immune Responses to Varicella-Zoster Virus Glycoprotein E Formulated with Poly(Lactic-co-Glycolic Acid) Nanoparticles and Nucleic Acid Adjuvants in Mice. Virol. Sin. 2021, 36, 122–132. [Google Scholar] [CrossRef]
- Wang, Z.; Guo, Y.; Tang, X.; Sun, Y.; Wu, T.; Peng, H.; Wang, C.; Su, W.; Jiang, C.; Zang, Y.; et al. A novel adjuvant system BK-02 with CpG2006 and MF59 enhances the immunogenicity of a herpes zoster subunit vaccine. Front. Immunol. 2025, 16, 1641109. [Google Scholar] [CrossRef]
- Wui, S.R.; Kim, K.S.; Ryu, J.I.; Ko, A.; Do, H.T.T.; Lee, Y.J.; Kim, H.J.; Lim, S.J.; Park, S.A.; Cho, Y.J.; et al. Efficient induction of cell-mediated immunity to varicella-zoster virus glycoprotein E co-lyophilized with a cationic liposome-based adjuvant in mice. Vaccine 2019, 37, 2131–2141. [Google Scholar] [CrossRef]
- Didierlaurent, A.M.; Laupeze, B.; Di Pasquale, A.; Hergli, N.; Collignon, C.; Garcon, N. Adjuvant system AS01: Helping to overcome the challenges of modern vaccines. Expert. Rev. Vaccines 2017, 16, 55–63. [Google Scholar] [CrossRef]
- Alderson, M.R.; McGowan, P.; Baldridge, J.R.; Probst, P. TLR4 agonists as immunomodulatory agents. J. Endotoxin Res. 2006, 12, 313–319. [Google Scholar] [CrossRef] [PubMed]
- Anderson, R.C.; Fox, C.B.; Dutill, T.S.; Shaverdian, N.; Evers, T.L.; Poshusta, G.R.; Chesko, J.; Coler, R.N.; Friede, M.; Reed, S.G.; et al. Physicochemical characterization and biological activity of synthetic TLR4 agonist formulations. Colloids Surf. B Biointerfaces 2010, 75, 123–132. [Google Scholar] [CrossRef]
- Fochesato, M.; Dendouga, N.; Boxus, M. Comparative preclinical evaluation of AS01 versus other Adjuvant Systems in a candidate herpes zoster glycoprotein E subunit vaccine. Hum. Vaccines Immunother. 2016, 12, 2092–2095. [Google Scholar] [CrossRef] [PubMed]
- Kobayashi, S.D.; DeLeo, F.R.; Quinn, M.T. Microbes and the fate of neutrophils. Immunol. Rev. 2023, 314, 210–228. [Google Scholar] [CrossRef] [PubMed]
- Kamath, A.T.; Mastelic, B.; Christensen, D.; Rochat, A.F.; Agger, E.M.; Pinschewer, D.D.; Andersen, P.; Lambert, P.H.; Siegrist, C.A. Synchronization of dendritic cell activation and antigen exposure is required for the induction of Th1/Th17 responses. J. Immunol. 2012, 188, 4828–4837. [Google Scholar] [CrossRef]
- Hugues, S. Dynamics of dendritic cell-T cell interactions: A role in T cell outcome. Semin. Immunopathol. 2010, 32, 227–238. [Google Scholar] [CrossRef] [PubMed]
- Didierlaurent, A.M.; Collignon, C.; Bourguignon, P.; Wouters, S.; Fierens, K.; Fochesato, M.; Dendouga, N.; Langlet, C.; Malissen, B.; Lambrecht, B.N.; et al. Enhancement of adaptive immunity by the human vaccine adjuvant AS01 depends on activated dendritic cells. J. Immunol. 2014, 193, 1920–1930. [Google Scholar] [CrossRef]
- Detienne, S.; Welsby, I.; Collignon, C.; Wouters, S.; Coccia, M.; Delhaye, S.; Van Maele, L.; Thomas, S.; Swertvaegher, M.; Detavernier, A.; et al. Central Role of CD169(+) Lymph Node Resident Macrophages in the Adjuvanticity of the QS-21 Component of AS01. Sci. Rep. 2016, 6, 39475. [Google Scholar] [CrossRef]
- O’Carroll, S.M.; Peace, C.G.; Toller-Kawahisa, J.E.; Min, Y.; Hooftman, A.; Charki, S.; Kehoe, L.; O’Sullivan, M.J.; Zoller, A.; McGettrick, A.F.; et al. Itaconate drives mtRNA-mediated type I interferon production through inhibition of succinate dehydrogenase. Nat. Metab. 2024, 6, 2060–2069. [Google Scholar] [CrossRef]
- Paulenda, T.; Echalar, B.; Potuckova, L.; Vachova, V.; Kleverov, D.A.; Mehringer, J.; Potekhina, E.; Jacoby, A.; Sen, D.; Nelson, C.; et al. Itaconate modulates immune responses via inhibition of peroxiredoxin 5. Nat. Metab. 2025, 7, 1183–1203. [Google Scholar] [CrossRef] [PubMed]
- Ramalho, T.; Gazzinelli, R.T. Itaconate boosts type I IFN response by disrupting cytoprotection. Nat. Metab. 2025, 7, 1106–1108. [Google Scholar] [CrossRef] [PubMed]






Disclaimer/Publisher’s Note: The statements, opinions and data contained in all publications are solely those of the individual author(s) and contributor(s) and not of MDPI and/or the editor(s). MDPI and/or the editor(s) disclaim responsibility for any injury to people or property resulting from any ideas, methods, instructions or products referred to in the content. |
© 2025 by the authors. Licensee MDPI, Basel, Switzerland. This article is an open access article distributed under the terms and conditions of the Creative Commons Attribution (CC BY) license.
Share and Cite
Quan, Y.; Luo, S.; Wu, S.; Wang, K.; Hu, L.; Hao, Y.; Xu, K.; Liu, Y. Immunogenicity of a Recombinant Zoster Vaccine (gE/BFA01) in Mice. Viruses 2026, 18, 53. https://doi.org/10.3390/v18010053
Quan Y, Luo S, Wu S, Wang K, Hu L, Hao Y, Xu K, Liu Y. Immunogenicity of a Recombinant Zoster Vaccine (gE/BFA01) in Mice. Viruses. 2026; 18(1):53. https://doi.org/10.3390/v18010053
Chicago/Turabian StyleQuan, Yaru, Shiqiang Luo, Shuang Wu, Kaiqin Wang, Lixing Hu, Yihuan Hao, Kangwei Xu, and Yong Liu. 2026. "Immunogenicity of a Recombinant Zoster Vaccine (gE/BFA01) in Mice" Viruses 18, no. 1: 53. https://doi.org/10.3390/v18010053
APA StyleQuan, Y., Luo, S., Wu, S., Wang, K., Hu, L., Hao, Y., Xu, K., & Liu, Y. (2026). Immunogenicity of a Recombinant Zoster Vaccine (gE/BFA01) in Mice. Viruses, 18(1), 53. https://doi.org/10.3390/v18010053
