Transcriptome Profiling Reveals That the African Swine Fever Virus C315R Exploits the IL-6 STAT3 Signaling Axis to Facilitate Virus Replication
Abstract
1. Introduction
2. Materials and Methods
2.1. Biosafety and Ethics Statement
2.2. Cells and the Virus
2.3. Antibodies
2.4. RNA Extraction and Transcriptomic Sequencing
2.5. Enrichment Analysis and Protein Protein Interaction Network Analysis
2.6. RT-qPCR
2.7. Immunohistochemistry
2.8. Western Blotting Analysis
2.9. Cell Viability Assay
2.10. Hemadsorption Assay
2.11. Indirect Immunofluorescence Assay (IFA)
2.12. EdU Incorporation and Detection for Flow Cytometry
3. Results
3.1. RNA-Seq and Sequencing Data Quality Analysis
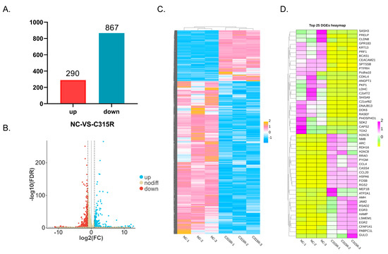
3.2. Differentially Expressed Genes (DEGs)
3.3. Enrichment Analysis of GO Terms, KEGG Pathways, and Reactome
3.4. Protein Protein Interaction (PPI) Network Analysis of DEGs
3.5. Validation of DEGs by RT-qPCR and Immunolocalization
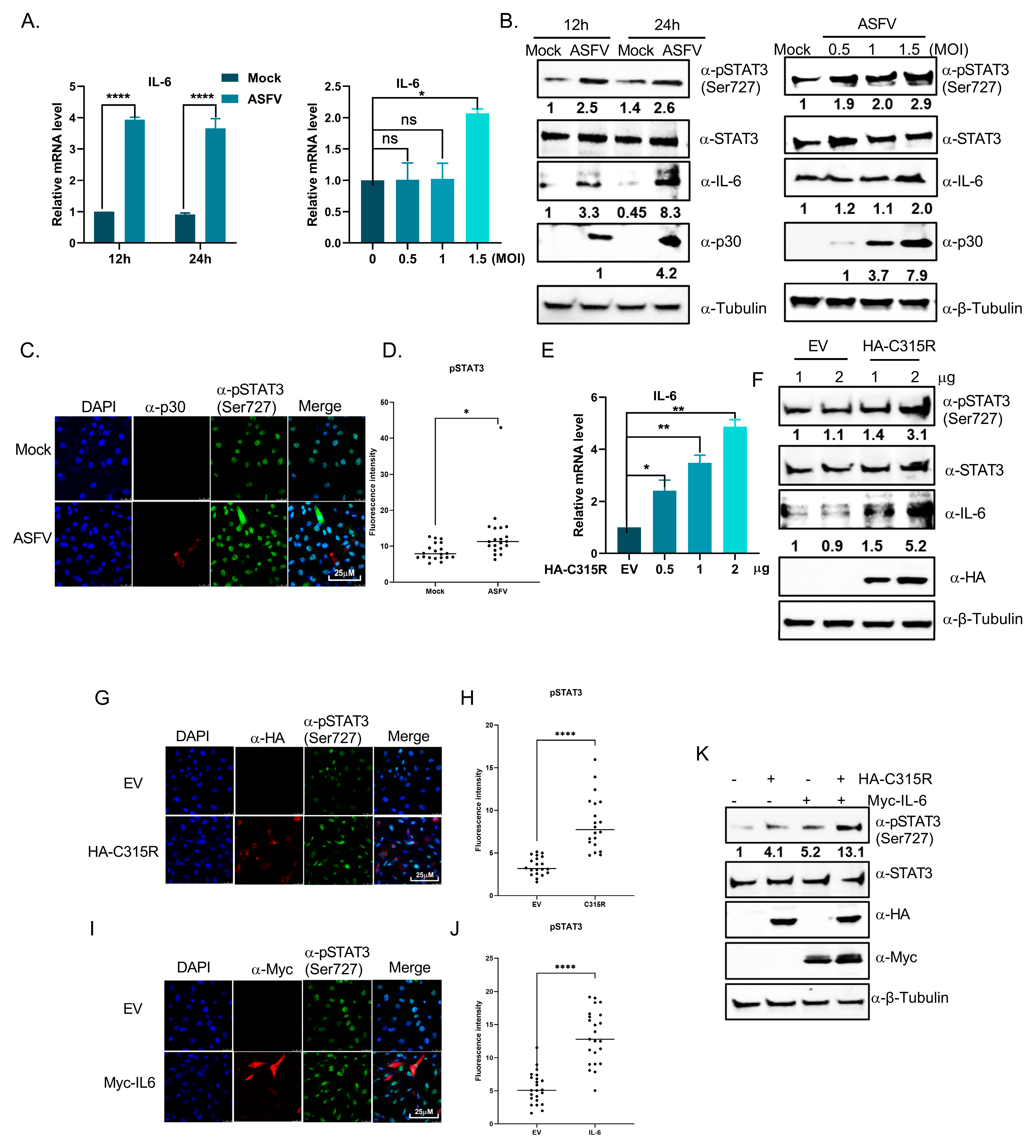
3.6. ASFV Promotes IL-6 Expression to Activate STAT3 Phosphorylation Through C315R
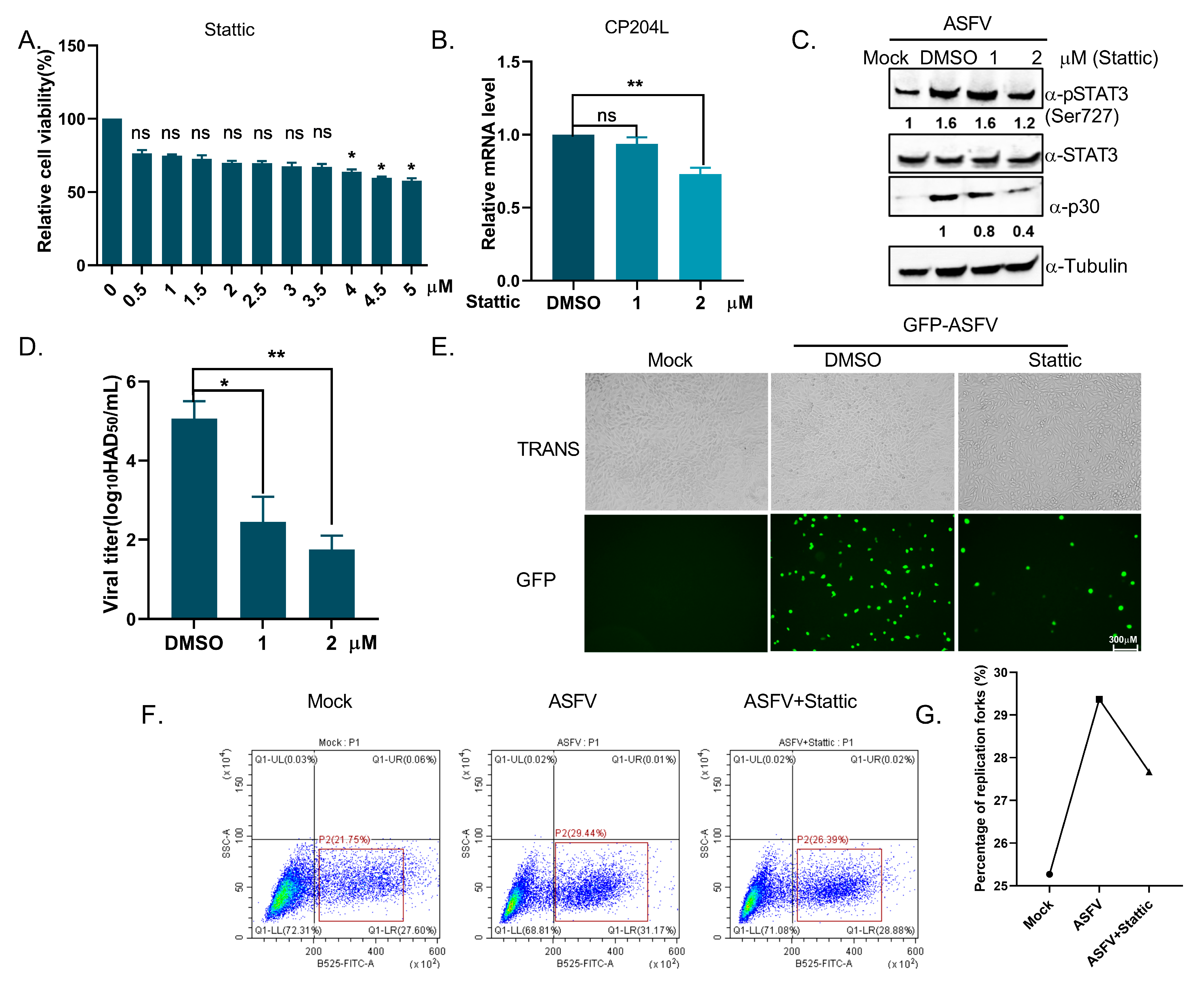
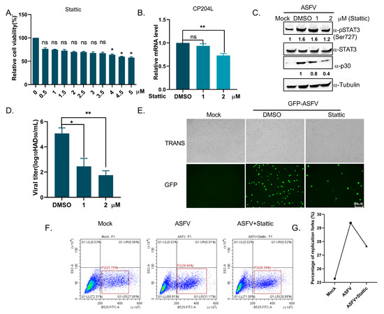
3.7. Inhibition of STAT3 Phosphorylation Reduces ASFV Replication and DNA Synthesis
4. Discussion
5. Conclusions
Author Contributions
Funding
Institutional Review Board Statement
Informed Consent Statement
Data Availability Statement
Conflicts of Interest
References
- Montgomery, R.E. On a form of swine fever occurring in British East Africa (Kenya Colony). J. Comp. Pathol. Ther. 1921, 34, 159–191. [Google Scholar] [CrossRef]
- Costard, S.; Wieland, B.; de Glanville, W.; Jori, F.; Rowlands, R.; Vosloo, W.; Roger, F.; Pfeiffer, D.U.; Dixon, L.K. African swine fever: How can global spread be prevented? Philos. Trans. R. Soc. B Biol. Sci. 2009, 364, 2683–2696. [Google Scholar] [CrossRef]
- Zhou, X.; Li, N.; Luo, Y.; Liu, Y.; Miao, F.; Chen, T.; Zhang, S.; Cao, P.; Li, X.; Tian, K.; et al. Emergence of African Swine Fever in China, 2018. Transbound. Emerg. Dis. 2018, 65, 1482–1484. [Google Scholar] [CrossRef]
- Dixon, L.K.; Stahl, K.; Jori, F.; Vial, L.; Pfeiffer, D.U. African Swine Fever Epidemiology and Control. Annu. Rev. Anim. Biosci. 2020, 8, 221–246. [Google Scholar] [CrossRef]
- Rodríguez, J.M.; Salas, M.L. African swine fever virus transcription. Virus Res. 2013, 173, 15–28. [Google Scholar] [CrossRef]
- Alejo, A.; Matamoros, T.; Guerra, M.; Andrés, G. A Proteomic Atlas of the African Swine Fever Virus Particle. J. Virol. 2018, 92, e01293-18. [Google Scholar] [CrossRef]
- Rojo, G.; García-Beato, R.; Viñuela, E.; Salas, M.L.; Salas, J. Replication of African Swine Fever Virus DNA in Infected Cells. Virology 1999, 257, 524–536. [Google Scholar] [CrossRef]
- Karger, A.; Pérez-Núñez, D.; Urquiza, J.; Hinojar, P.; Alonso, C.; Freitas, F.; Revilla, Y.; Le Potier, M.-F.; Montoya, M. An Update on African Swine Fever Virology. Viruses 2019, 11, 864. [Google Scholar] [CrossRef]
- Hernáez, B.; Guerra, M.; Salas, M.L.; Andrés, G. African Swine Fever Virus Undergoes Outer Envelope Disruption, Capsid Disassembly and Inner Envelope Fusion before Core Release from Multivesicular Endosomes. PLoS Pathog. 2016, 12, e1005595. [Google Scholar] [CrossRef]
- Oliveira, S.; Costa, J.V. Replication of transfected plasmid DNA by cells infected with African swine fever virus. Virology 1995, 207, 392–399. [Google Scholar] [CrossRef] [PubMed][Green Version]
- Simões, M.; Martins, C.; Ferreira, F. Early intranuclear replication of African swine fever virus genome modifies the landscape of the host cell nucleus. Virus Res. 2015, 210, 1–7. [Google Scholar] [CrossRef] [PubMed]
- Simões, M.; Freitas, F.B.; Leitão, A.; Martins, C.; Ferreira, F. African swine fever virus replication events and cell nucleus: New insights and perspectives. Virus Res. 2019, 270, 197667. [Google Scholar] [CrossRef] [PubMed]
- Frouco, G.; Freitas, F.B.; Coelho, J.; Leitão, A.; Martins, C.; Ferreira, F. DNA-Binding Properties of African Swine Fever Virus pA104R, a Histone-Like Protein Involved in Viral Replication and Transcription. J. Virol. 2017, 91, e02498-16. [Google Scholar] [CrossRef] [PubMed]
- Coelho, J.; Leitão, A. The African Swine Fever Virus (ASFV) Topoisomerase II as a Target for Viral Prevention and Control. Vaccines 2020, 8, 312. [Google Scholar] [CrossRef]
- Cackett, G.; Matelska, D.; Sýkora, M.; Portugal, R.; Malecki, M.; Bähler, J.; Dixon, L.; Werner, F. The African Swine Fever Virus Transcriptome. J. Virol. 2020, 94, e00119-20. [Google Scholar] [CrossRef]
- Cackett, G.; Sýkora, M.; Werner, F. Transcriptome view of a killer: African swine fever virus. Biochem. Soc. Trans. 2020, 48, 1569–1581. [Google Scholar] [CrossRef]
- Dixon, L.K.; Chapman, D.A.G.; Netherton, C.L.; Upton, C. African swine fever virus replication and genomics. Virus Res. 2013, 173, 3–14. [Google Scholar] [CrossRef]
- Sánchez, E.G.; Quintas, A.; Nogal, M.; Castelló, A.; Revilla, Y. African swine fever virus controls the host transcription and cellular machinery of protein synthesis. Virus Res. 2013, 173, 58–75. [Google Scholar] [CrossRef]
- Fleming, S. Viral Inhibition of the IFN-Induced JAK/STAT Signalling Pathway: Development of Live Attenuated Vaccines by Mutation of Viral-Encoded IFN-Antagonists. Vaccines 2016, 4, 23. [Google Scholar] [CrossRef]
- Morgan, E.L.; Macdonald, A. Autocrine STAT3 activation in HPV positive cervical cancer through a virus-driven Rac1—NFκB—IL-6 signalling axis. PLoS Pathog. 2019, 15, e1007835. [Google Scholar] [CrossRef]
- Ezeonwumelu, I.J.; Garcia-Vidal, E.; Ballana, E. JAK-STAT Pathway: A Novel Target to Tackle Viral Infections. Viruses 2021, 13, 2379. [Google Scholar] [CrossRef] [PubMed]
- Alalem, M.; Dabous, E.; Awad, A.M.; Alalem, N.; Guirgis, A.A.; El-Masry, S.; Khalil, H. Influenza a virus regulates interferon signaling and its associated genes; MxA and STAT3 by cellular miR-141 to ensure viral replication. Virol. J. 2023, 20, 183. [Google Scholar] [CrossRef] [PubMed]
- Zhang, Y.; Li, B.-X.; Mao, Q.-Z.; Zhuo, J.-C.; Huang, H.-J.; Lu, J.-B.; Zhang, C.-X.; Li, J.-M.; Chen, J.-P.; Lu, G. The JAK-STAT pathway promotes persistent viral infection by activating apoptosis in insect vectors. PLoS Pathog. 2023, 19, e1011266. [Google Scholar] [CrossRef] [PubMed]
- Tolomeo, M.; Cavalli, A.; Cascio, A. STAT1 and Its Crucial Role in the Control of Viral Infections. Int. J. Mol. Sci. 2022, 23, 4095. [Google Scholar] [CrossRef]
- Yokota, S.; Yokosawa, N.; Okabayashi, T.; Suzutani, T.; Fujii, N. Induction of suppressor of cytokine signaling-3 by herpes simplex virus type 1 confers efficient viral replication. Virology 2005, 338, 173–181. [Google Scholar] [CrossRef]
- Ruiz-Gonzalvo, F.; Rodríguez, F.; Escribano, J.M. Functional and Immunological Properties of the Baculovirus-Expressed. Virology 1996, 218, 285–289. [Google Scholar] [CrossRef]
- Pei, H.J.; Yang, J.; Hu, F.X.; Chen, Y.Z.; Yang, C.H. Tribulus terrestris L. protects glomerular endothelial cells via the miR155-H2AC6 interaction network in hypertensive renal injury. Ann. Transl. Med. 2021, 9, 1626. [Google Scholar] [CrossRef]
- Gao, P.; Zhou, L.; Wu, J.; Weng, W.; Wang, H.; Ye, M.; Qu, Y.; Hao, Y.; Zhang, Y.; Ge, X.; et al. Riding apoptotic bodies for cell-cell transmission by African swine fever virus. Proc. Natl. Acad. Sci. USA 2023, 120, e2309506120. [Google Scholar] [CrossRef]
- Cao, S.; Jia, P.; Wu, Z.; Lu, H.; Cheng, Y.; Chen, C.; Zhou, M.; Zhu, S. Transcriptomic analysis reveals upregulated host metabolisms and downregulated immune responses or cell death induced by acute African swine fever virus infection. Front. Vet. Sci. 2023, 10, 1239926. [Google Scholar] [CrossRef]
- Lin, R.-J.; Liao, C.-L.; Lin, E.; Lin, Y.-L. Blocking of the Alpha Interferon-Induced Jak-Stat Signaling Pathway by Japanese Encephalitis Virus Infection. J. Virol. 2004, 78, 9285–9294. [Google Scholar] [CrossRef]
- Zhang, K.; Yang, B.; Shen, C.; Zhang, T.; Hao, Y.; Zhang, D.; Liu, H.; Shi, X.; Li, G.; Yang, J.; et al. MGF360-9L Is a Major Virulence Factor Associated with the African Swine Fever Virus by Antagonizing the JAK_STAT Signaling Pathway. mBio 2022, 13, e0233021. [Google Scholar] [CrossRef]
- Li, X.; Song, Y.; Wang, X.; Fu, C.; Zhao, F.; Zou, L.; Wu, K.; Chen, W.; Li, Z.; Fan, J.; et al. The regulation of cell homeostasis and antiviral innate immunity by autophagy during classical swine fever virus infection. Emerg. Microbes Infect. 2023, 12, 2164217. [Google Scholar] [CrossRef] [PubMed]
- Sun, H.; Wu, M.; Zhang, Z.; Wang, Y.; Yang, J.; Liu, Z.; Guan, G.; Luo, J.; Yin, H.; Niu, Q. OAS1 suppresses African swine fever virus replication by recruiting TRIM21 to degrade viral major capsid protein. J. Virol. 2023, 97, e0121723. [Google Scholar] [CrossRef] [PubMed]
- Yang, S.; Wang, Y.; Yang, J.; Tian, Z.; Wu, M.; Sun, H.; Zhang, X.; Zhao, Y.; Luo, J.; Guan, G.; et al. African swine fever virus RNA polymerase subunits C315R and H359L inhibition host translation by activating the PKR-eIF2a pathway and suppression inflammatory responses. Front. Microbiol. 2024, 15, 1469166. [Google Scholar] [CrossRef] [PubMed]
- Chen, Y.; Guo, Y.; Song, Z.; Chang, H.; Kuang, Q.; Zheng, Z.; Wang, H.; Zhang, G. Luteolin restricts ASFV replication by regulating the NF-κB/STAT3/ATF6 signaling pathway. Vet. Microbiol. 2022, 273, 109527. [Google Scholar] [CrossRef]
- Lang, B.; Wang, M.; Zhang, Z.; Fu, Y.; Han, X.; Hu, Q.; Ding, H.; Shang, H.; Jiang, Y. Inhibitory receptor CD47 binding to plasma TSP1 suppresses NK-cell IFN-γ production via activating the JAK/STAT3 pathway during HIV infection. J. Transl. Med. 2023, 21, 869. [Google Scholar] [CrossRef]
- Hui, K.P.Y.; Li, H.S.; Cheung, M.C.; Chan, R.W.Y.; Yuen, K.M.; Mok, C.K.P.; Nicholls, J.M.; Peiris, J.S.M.; Chan, M.C.W. Highly pathogenic avian influenza H5N1 virus delays apoptotic responses via activation of STAT3. Sci. Rep. 2016, 6, 28593. [Google Scholar] [CrossRef]
- Rotondo, J.C.; Bosi, S.; Bassi, C.; Ferracin, M.; Lanza, G.; Gafà, R.; Magri, E.; Selvatici, R.; Torresani, S.; Marci, R.; et al. Gene Expression Changes in Progression of Cervical Neoplasia Revealed by Microarray Analysis of Cervical Neoplastic Keratinocytes. J. Cell. Physiol. 2014, 230, 806–812. [Google Scholar] [CrossRef]
- Van Opdenbosch, N.; Favoreel, H.; Van de Walle, G.R. Histone modifications in herpesvirus infections. Biol. Cell 2012, 104, 139–164. [Google Scholar] [CrossRef]
- Gupta, R.; Kim, S.; Taylor, M.W. Suppression of ribosomal protein synthesis and protein translation factors by Peg-interferon alpha/ribavirin in HCV patients blood mononuclear cells (PBMC). J. Transl. Med. 2012, 10, 54. [Google Scholar] [CrossRef]
- Zhao, B.; Mar, J.C.; Maruo, S.; Lee, S.; Gewurz, B.E.; Johannsen, E.; Holton, K.; Rubio, R.; Takada, K.; Quackenbush, J.; et al. Epstein–Barr virus nuclear antigen 3C regulated genes in lymphoblastoid cell lines. Proc. Natl. Acad. Sci. USA 2010, 108, 337–342. [Google Scholar] [CrossRef] [PubMed]
- Cao, L.; Deng, J.; Chen, W.; He, M.; Zhao, N.; Huang, H.; Ling, L.; Li, Q.; Zhu, X.; Wang, L. CTRP4/interleukin-6 receptor signaling ameliorates autoimmune encephalomyelitis by suppressing Th17 cell differentiation. J. Clin. Investig. 2024, 134, e168384. [Google Scholar] [CrossRef] [PubMed]
- Morgan, E.L.; Wasson, C.W.; Hanson, L.; Kealy, D.; Pentland, I.; McGuire, V.; Scarpini, C.; Coleman, N.; Arthur, J.S.C.; Parish, J.L.; et al. STAT3 activation by E6 is essential for the differentiation-dependent HPV18 life cycle. PLoS Pathog. 2018, 14, e1006975. [Google Scholar] [CrossRef]
- Wang, X.; Zheng, S.; Fang, C.; Liang, X.; Yang, Y. UBE2J1 promotes ALV-A proviral DNA synthesis through the STAT3/IRF1 signaling pathway. Vet. Microbiol. 2024, 291, 110012. [Google Scholar] [CrossRef]
- Asha, K.; Sharma-Walia, N. Targeting Host Cellular Factors as a Strategy of Therapeutic Intervention for Herpesvirus Infections. Front. Cell. Infect. Microbiol. 2021, 11, 603309. [Google Scholar] [CrossRef]
- Aittomäki, S.; Pesu, M. Therapeutic Targeting of the JAK/STAT Pathway. Basic Clin. Pharmacol. Toxicol. 2014, 114, 18–23. [Google Scholar] [CrossRef]








| GenBank Number | Primers | Sequences |
|---|---|---|
| XM_021068249 | C21orf62-F: | ggctggcttccttggcgtat |
| C21orf62-R: | tgcacaacaggtttgccagg | |
| XM_021065849 | GPR183-F: | ccaccgctttgcctacacga |
| GPR183-R: | gcaccacagcaatgaagcgg | |
| KU705623 | LDHC-F: | aactggtgccgtaggcatgg |
| LDHC-R: | gaccagggcaaggcgagttt | |
| NM_213959 | ANGPT1-F: | ggtcacactgggacagcagg |
| ANGPT1-R: | ggaggggccacaagcatcaa | |
| XM_003135376 | SASH3-F: | acacagggcctttctgtggc |
| SASH3-R: | ctcgggcagcacatccacat | |
| XM_021064670 | RASEF-F: | cgggcttggcaggatttcca |
| RASEF-R: | tgccttgtcctgggctctct | |
| XM_021087585 | CDKL4-F: | ctcctgacaggccagccact |
| CDKL4-R: | ggagctctccaggagttggga | |
| XM_005656649 | PRELP-F: | cagctcaacctggcccacaa |
| PRELP-R: | ttgttgatggcgggcacact | |
| NM_001110175 | BCAS1-F: | atcccacgcttctcccacct |
| BCAS1-R: | ggctgtcacctggcaccttt | |
| XM_021063761 | RGSL1-F: | cacctccacatggaagcccc |
| RGSL1-R: | tgcacaggcatcagcacaca | |
| NM_001123127 | HSPA6-F: | ccctgaacccccacaacacc |
| HSPA6-R: | tagcatacgcgcaccttggg | |
| NM_213817 | RSAD2-F: | gttctgctggctgagggcaa |
| RSAD2-R: | agttgacgctggttggggtg | |
| NM_214117 | HAMP-F: | cctcctgctcctcctcctcc |
| HAMP-R: | agtgggtgtctcgcctcctt | |
| AY948114 | IL23-F: | agttcccaggctaggggtcg |
| IL23-R: | gtgccatccttgagctgtggt | |
| BX119912 | ARCR-F: | ggtgttctaccgcctggagc |
| ARCR-R: | gtgatggcgtaggggctgac | |
| AJ577084 | CCL20-F: | gctgctactccacctctgcg |
| CCL20-R: | tgccgtgtgaagcccacaat | |
| XM_021094029 | RRAD-F: | gtgcccatcatcctcgtggg |
| RRAD-R: | gtggtgcaatgccgctgatg | |
| NM_001123145 | NMB-F: | ggatgttcggcagcctcctg |
| NMB-R: | ctcggatcttgctggctcgg | |
| NM_001110431 | CASS4-F: | cagagaattccgcgggccat |
| CASS4-R: | cgtcggtggatgtggtggag | |
| XM_013985397 | PABPC1L-F: | ctccagcccaggctgcatac |
| PABPC1L-R: | caactggtggccggaccatt | |
| XM_069564667 | H2AC6-F: | ctcgcgccaaagcgaaatcc |
| H2AC6-R: | ggtactctaacaccgccgcc | |
| NM_002046 | GAPDH-F: | gattccacccatggaaattc |
| GAPDH-R: | ctggaagatggtggtgatgggatt |
Disclaimer/Publisher’s Note: The statements, opinions and data contained in all publications are solely those of the individual author(s) and contributor(s) and not of MDPI and/or the editor(s). MDPI and/or the editor(s) disclaim responsibility for any injury to people or property resulting from any ideas, methods, instructions or products referred to in the content. |
© 2025 by the authors. Licensee MDPI, Basel, Switzerland. This article is an open access article distributed under the terms and conditions of the Creative Commons Attribution (CC BY) license (https://creativecommons.org/licenses/by/4.0/).
Share and Cite
Geng, S.; Zhang, Z.; Fan, J.; Sun, H.; Yang, J.; Luo, J.; Guan, G.; Yin, H.; Zeng, Q.; Niu, Q. Transcriptome Profiling Reveals That the African Swine Fever Virus C315R Exploits the IL-6 STAT3 Signaling Axis to Facilitate Virus Replication. Viruses 2025, 17, 309. https://doi.org/10.3390/v17030309
Geng S, Zhang Z, Fan J, Sun H, Yang J, Luo J, Guan G, Yin H, Zeng Q, Niu Q. Transcriptome Profiling Reveals That the African Swine Fever Virus C315R Exploits the IL-6 STAT3 Signaling Axis to Facilitate Virus Replication. Viruses. 2025; 17(3):309. https://doi.org/10.3390/v17030309
Chicago/Turabian StyleGeng, Shuxian, Zhonghui Zhang, Jie Fan, Hualin Sun, Jifei Yang, Jianxun Luo, Guiquan Guan, Hong Yin, Qiaoying Zeng, and Qingli Niu. 2025. "Transcriptome Profiling Reveals That the African Swine Fever Virus C315R Exploits the IL-6 STAT3 Signaling Axis to Facilitate Virus Replication" Viruses 17, no. 3: 309. https://doi.org/10.3390/v17030309
APA StyleGeng, S., Zhang, Z., Fan, J., Sun, H., Yang, J., Luo, J., Guan, G., Yin, H., Zeng, Q., & Niu, Q. (2025). Transcriptome Profiling Reveals That the African Swine Fever Virus C315R Exploits the IL-6 STAT3 Signaling Axis to Facilitate Virus Replication. Viruses, 17(3), 309. https://doi.org/10.3390/v17030309

