High-Throughput Discovery of Inhibitors Targeting Monkeypox Virus H1 Phosphatase
Abstract
1. Introduction
2. Materials and Methods
2.1. Cloning, Expression, and Purification of MPXV H1 and Variants
2.2. Dephosphorylation Activity Assay
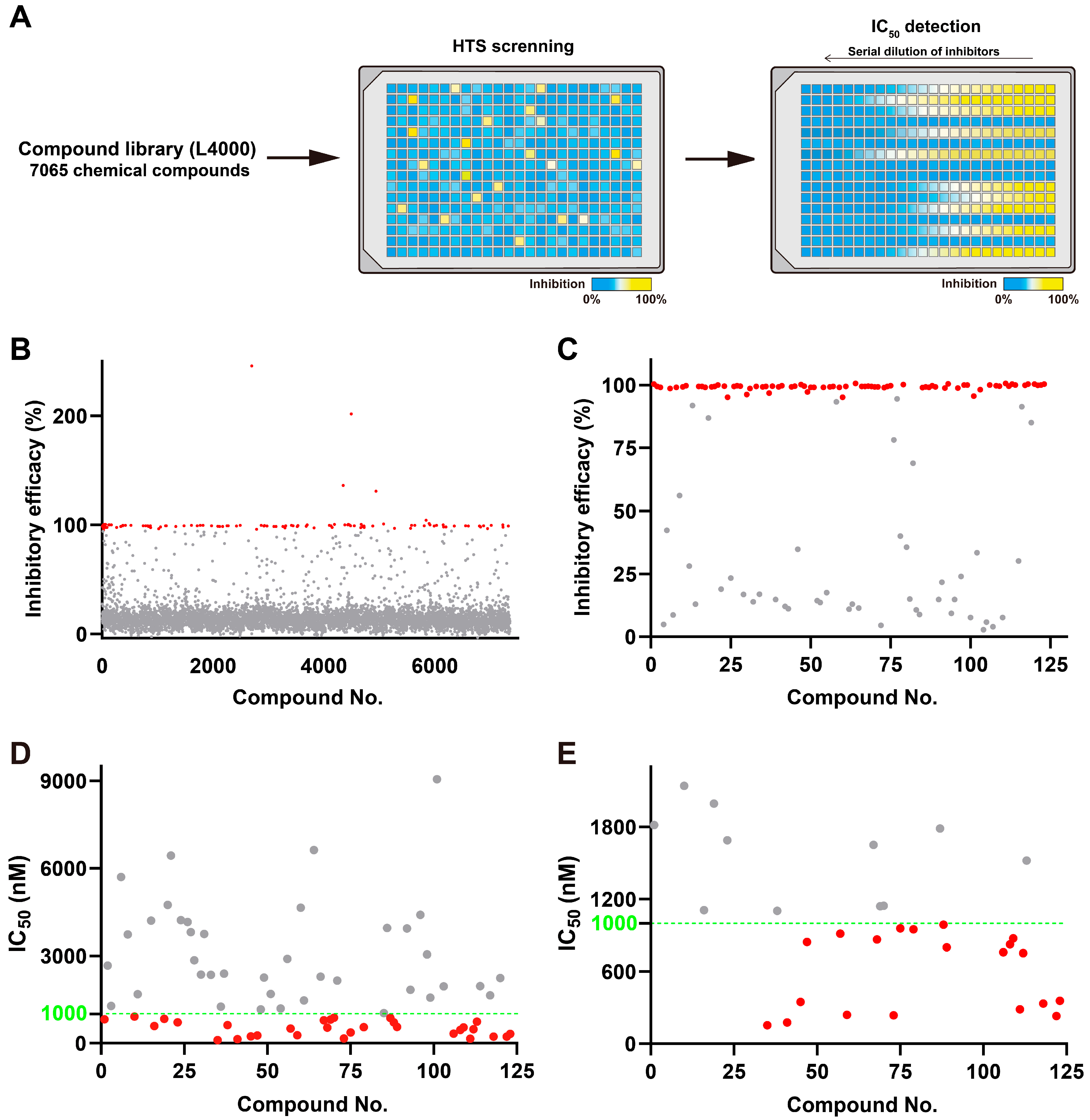
2.3. High-Throughput Inhibitor Screening
2.4. IC50 Determination
2.5. Cell Viability Assay
2.6. Molecular Docking
3. Results
3.1. Development of an Enzymatic Assay for MPXV H1 Activity
3.2. Validation of the Dimer Interface and Catalytic Site as Inhibitor “Hot Spots”
3.3. Protein Tyrosine Phosphatase Inhibitor IV Potently Inhibits MPXV H1
3.4. High-Throughput Screening of MPXV H1 Inhibitors
3.5. Inhibitory Mechanism of Candidate Compounds
4. Discussion
Supplementary Materials
Author Contributions
Funding
Institutional Review Board Statement
Informed Consent Statement
Data Availability Statement
Acknowledgments
Conflicts of Interest
References
- Moss, B. Understanding the Biology of Monkeypox Virus to Prevent Future Outbreaks. Nat. Microbiol. 2024, 9, 1408–1416. [Google Scholar] [CrossRef] [PubMed]
- Ali, R.; Alonga, J.; Biampata, J.-L.; Basika, M.K.; Berry, I.M.; Bisento, N.; Blum, E.; Bonnett, T.; Cone, K.; Crozier, I.; et al. Placebo-Controlled Trial of Tecovirimat for Endemic (Clade I MPXV) Mpox, DRC. N. Engl. J. Med. 2025, 392, 1484–1496. [Google Scholar] [CrossRef] [PubMed]
- Chittick, G.; Morrison, M.; Brundage, T.; Nichols, W.G. Short-Term Clinical Safety Profile of Brincidofovir: A Favorable Benefit-Risk Proposition in the Treatment of Smallpox. Antivir. Res. 2017, 143, 269–277. [Google Scholar] [CrossRef]
- Prévost, J.; Sloan, A.; Deschambault, Y.; Tailor, N.; Tierney, K.; Azaransky, K.; Kammanadiminti, S.; Barker, D.; Kodihalli, S.; Safronetz, D. Treatment Efficacy of Cidofovir and Brincidofovir against Clade II Monkeypox Virus Isolates. Antivir. Res. 2024, 231, 105995. [Google Scholar] [CrossRef] [PubMed]
- Eid, R.E.; Allaw, F.; Haddad, S.F.; Kanj, S.S. Human Monkeypox: A Review of the Literature. PLoS Pathog. 2022, 18, e1010768. [Google Scholar] [CrossRef]
- Reynolds, M.G.; Guagliardo, S.A.J.; Nakazawa, Y.J.; Doty, J.B.; Mauldin, M.R. Understanding Orthopoxvirus Host Range and Evolution: From the Enigmatic to the Usual Suspects. Curr. Opin. Virol. 2018, 28, 108–115. [Google Scholar] [CrossRef] [PubMed]
- Lu, J.; Xing, H.; Wang, C.; Tang, M.; Wu, C.; Ye, F.; Yin, L.; Yang, Y.; Tan, W.; Shen, L. Mpox (Formerly Monkeypox): Pathogenesis, Prevention and Treatment. Signal Transduct. Target. Ther. 2023, 8, 458. [Google Scholar] [CrossRef]
- Shchelkunov, S.N.; Totmenin, A.V.; Safronov, P.F.; Mikheev, M.V.; Gutorov, V.V.; Ryazankina, O.I.; Petrov, N.A.; Babkin, I.V.; Uvarova, E.A.; Sandakhchiev, L.S.; et al. Analysis of the Monkeypox Virus Genome. Virology 2002, 297, 172–194. [Google Scholar] [CrossRef]
- Schmidt, F.I.; Bleck, C.K.E.; Reh, L.; Novy, K.; Wollscheid, B.; Helenius, A.; Stahlberg, H.; Mercer, J. Vaccinia Virus Entry is Followed by Core Activation and Proteasome-Mediated Release of the Immunomodulatory Effector VH1 from Lateral Bodies. Cell Rep. 2013, 4, 464–476. [Google Scholar] [CrossRef]
- Derrien, M.; Punjabi, A.; Khanna, M.; Grubisha, O.; Traktman, P. Tyrosine Phosphorylation of A17 during Vaccinia Virus Infection: Involvement of the H1 Phosphatase and the F10 Kinase. J. Virol. 1999, 73, 7287–7296. [Google Scholar] [CrossRef]
- Liu, K.; Lemon, B.; Traktman, P. The Dual-Specificity Phosphatase Encoded by Vaccinia Virus, VH1, is Essential for Viral Transcription In Vivo and In Vitro. J. Virol. 1995, 69, 7823–7834. [Google Scholar] [CrossRef] [PubMed]
- Novy, K.; Kilcher, S.; Omasits, U.; Bleck, C.K.E.; Beerli, C.; Vowinckel, J.; Martin, C.K.; Syedbasha, M.; Maiolica, A.; White, I.; et al. Proteotype Profiling Unmasks a Viral Signalling Network Essential for Poxvirus Assembly and Transcriptional Competence. Nat. Microbiol. 2018, 3, 588–599. [Google Scholar] [CrossRef] [PubMed]
- Koksal, A.C.; Cingolani, G. Dimerization of Vaccinia Virus VH1 is Essential for Dephosphorylation of STAT1 at Tyrosine 701. J. Biol. Chem. 2011, 286, 14373–14382. [Google Scholar] [CrossRef] [PubMed]
- Najarro, P.; Traktman, P.; Lewis, J.A. Vaccinia Virus Blocks Gamma Interferon Signal Transduction: Viral VH1 Phosphatase Reverses Stat1 Activation. J. Virol. 2001, 75, 3185–3196. [Google Scholar] [CrossRef]
- Cui, W.; Huang, H.; Duan, Y.; Luo, Z.; Wang, H.; Zhang, T.; Nguyen, H.C.; Shen, W.; Su, D.; Li, X.; et al. Crystal Structure of Monkeypox H1 Phosphatase, an Antiviral Drug Target. Protein Cell 2022, 14, 469–472. [Google Scholar] [CrossRef]
- Mann, B.A.; Huang, J.H.; Li, P.; Chang, H.-C.; Slee, R.B.; O’Sullivan, A.; Anita, M.; Yeh, N.; Klemsz, M.J.; Brutkiewicz, R.R.; et al. Vaccinia Virus Blocks Stat1-Dependent and Stat1-Independent Gene Expression Induced by Type I and Type II Interferons. J. Interf. Cytokine Res. 2008, 28, 367–380. [Google Scholar] [CrossRef]
- Park, J.E.; Park, B.C.; Song, M.; Park, S.G.; Lee, D.H.; Park, S.-Y.; Kim, J.H.; Cho, S. PTP Inhibitor IV Protects JNK Kinase Activity by Inhibiting Dual-Specificity Phosphatase 14 (DUSP14). Biochem. Biophys. Res. Commun. 2009, 387, 795–799. [Google Scholar] [CrossRef]
- Phan, J.; Tropea, J.E.; Waugh, D.S. Structure-Assisted Discovery of Variola Major H1 Phosphatase Inhibitors. Acta Crystallogr. D Biol. Crystallogr. 2007, 63, 698–704. [Google Scholar] [CrossRef]
- Koebel, M.R.; Cooper, A.; Schmadeke, G.; Jeon, S.; Narayan, M.; Sirimulla, S. S···O and S···N Sulfur Bonding Interactions in Protein-Ligand Complexes: Empirical Considerations and Scoring Function. J. Chem. Inf. Model. 2016, 56, 2298–2309. [Google Scholar] [CrossRef]
- Zauhar, R.J.; Colbert, C.L.; Morgan, R.S.; Welsh, W.J. Evidence for a Strong Sulfur-Aromatic Interaction Derived from Crystallographic Data. Biopolymers 2000, 53, 233–248. [Google Scholar] [CrossRef]
- Bottini, A.; Pacheco, D.R.D.C.G.; Forti, F.L.; Bottini, N. Revisiting VH1 Phosphatase at the Time of Monkeypox: Back to the Spotlight. Biochem. Soc. Trans. 2023, 51, 1419–1427. [Google Scholar] [CrossRef] [PubMed]
- Koksal, A.C.; Nardozzi, J.D.; Cingolani, G. Dimeric Quaternary Structure of the Prototypical Dual Specificity Phosphatase VH1. J. Biol. Chem. 2009, 284, 10129–10137. [Google Scholar] [CrossRef]
- Tiwari, H.; Ilyas, A.; Upadhyay, S.; Rai, P.K.; Borkotoky, S. Computational Screening of FDA-Approved and Natural Compounds against Mpox Dual Specificity Protein Phosphatase (H1). Indian J. Biochem. Biophys. 2025, 62, 398–405. [Google Scholar] [CrossRef]
- Akazawa, D.; Ohashi, H.; Hishiki, T.; Morita, T.; Iwanami, S.; Kim, K.S.; Jeong, Y.D.; Park, E.-S.; Kataoka, M.; Shionoya, K.; et al. Potential Anti-Mpox Virus Activity of Atovaquone, Mefloquine, and Molnupiravir, and Their Potential Use as Treatments. J. Infect. Dis. 2023, 228, 591–603. [Google Scholar] [CrossRef]
- Brandão, T.A.S.; Johnson, S.J.; Hengge, A.C. The Molecular Details of WPD-Loop Movement Differ in the Protein-Tyrosine Phosphatases YopH and PTP1B. Arch. Biochem. Biophys. 2012, 525, 53–59. [Google Scholar] [CrossRef]
- Xiao, J.; Engel, J.L.; Zhang, J.; Chen, M.J.; Manning, G.; Dixon, J.E. Structural and Functional Analysis of PTPMT1, a Phosphatase Required for Cardiolipin Synthesis. Proc. Natl. Acad. Sci. USA 2011, 108, 11860–11865. [Google Scholar] [CrossRef]
- Shen, R.; Crean, R.M.; Olsen, K.J.; Corbella, M.; Calixto, A.R.; Richan, T.; Brandão, T.A.S.; Berry, R.D.; Tolman, A.; Loria, J.P.; et al. Insights into the Importance of WPD-Loop Sequence for Activity and Structure in Protein Tyrosine Phosphatases. Chem. Sci. 2022, 13, 13524. [Google Scholar] [CrossRef] [PubMed]
- Pan, J.; Zhou, L.; Zhang, C.; Xu, Q.; Sun, Y. Targeting Protein Phosphatases for the Treatment of Inflammation-Related Diseases: From Signaling to Therapy. Signal Transduct. Target. Ther. 2022, 7, 177. [Google Scholar] [CrossRef] [PubMed]
- Delibegović, M.; Dall’Angelo, S.; Dekeryte, R. Protein Tyrosine Phosphatase 1B in Metabolic Diseases and Drug Development. Nat. Rev. Endocrinol. 2024, 20, 366–378. [Google Scholar] [CrossRef]





| Compound No. | Structures | Name | IC50 (nM) |
|---|---|---|---|
| 35 | ![]() | SF1670 | 154 ± 12 |
| 41 | ![]() | PR619 | 176 ± 7 |
| 45 | ![]() | Beta-lapachone | 348 ± 17 |
| 47 | ![]() | 2-Chloro-1,4-naphthoquinone | 837 ± 56 |
| 57 | ![]() | 2,6-Dihydroxypyridine hydrochloride | 911 ± 64 |
| 59 | ![]() | Phanquinone | 241 ± 7 |
| 68 | ![]() | TAS-103 (dihydrochloride) | 865 ± 16 |
| 73 | ![]() | Vitamin B12 | 238 ± 5 |
| 75 | ![]() | Napabucasin | 957 ± 40 |
| 79 | ![]() | Crizotinib hydrochloride | 946 ± 52 |
| 88 | ![]() | Delavirdine (mesylate) | 987 ± 48 |
| 89 | ![]() | BYK204165 | 794 ± 46 |
| 106 | ![]() | Tanshinone IIA | 531 ± 19 |
| 108 | ![]() | YM155 | 826 ± 65 |
| 109 | ![]() | Plumbagin | 874 ± 24 |
| 111 | ![]() | Tanshinone IIA sulfonate sodium | 287 ± 10 |
| 112 | ![]() | Nuciferine | 752 ± 9 |
| 118 | ![]() | 1,2,4,5-Benzenetetramine tetrahydrochloride | 333 ± 30 |
| 122 | ![]() | Crebanine | 229 ± 21 |
| 123 | ![]() | Dehydronuciferine | 356 ± 25 |
| Compound No. | Name | CDOCKER Energy (kcal/mol) |
|---|---|---|
| 41 | PR619 | −24.9 |
| 47 | 2-Chloro-1,4-naphthoquinone | −16.0 |
| 57 | 2,6-Dihydroxypyridine hydrochloride | −13.2 |
| 109 | Plumbagin | −5.5 |
| 118 | 1,2,4,5-Benzenetetramine tetrahydrochloride | −22.5 |
Disclaimer/Publisher’s Note: The statements, opinions and data contained in all publications are solely those of the individual author(s) and contributor(s) and not of MDPI and/or the editor(s). MDPI and/or the editor(s) disclaim responsibility for any injury to people or property resulting from any ideas, methods, instructions or products referred to in the content. |
© 2025 by the authors. Licensee MDPI, Basel, Switzerland. This article is an open access article distributed under the terms and conditions of the Creative Commons Attribution (CC BY) license (https://creativecommons.org/licenses/by/4.0/).
Share and Cite
Tao, C.; Alifu, M.; Huang, H.; Luo, Z.; Li, Y.; Guan, X.; Liu, M.; Hu, J.; Cui, W.; Wang, W. High-Throughput Discovery of Inhibitors Targeting Monkeypox Virus H1 Phosphatase. Viruses 2025, 17, 1493. https://doi.org/10.3390/v17111493
Tao C, Alifu M, Huang H, Luo Z, Li Y, Guan X, Liu M, Hu J, Cui W, Wang W. High-Throughput Discovery of Inhibitors Targeting Monkeypox Virus H1 Phosphatase. Viruses. 2025; 17(11):1493. https://doi.org/10.3390/v17111493
Chicago/Turabian StyleTao, Chengcheng, Mailikezhati Alifu, Haojun Huang, Zhi Luo, Yaxian Li, Xuecen Guan, Mengmeng Liu, Junchi Hu, Wen Cui, and Wei Wang. 2025. "High-Throughput Discovery of Inhibitors Targeting Monkeypox Virus H1 Phosphatase" Viruses 17, no. 11: 1493. https://doi.org/10.3390/v17111493
APA StyleTao, C., Alifu, M., Huang, H., Luo, Z., Li, Y., Guan, X., Liu, M., Hu, J., Cui, W., & Wang, W. (2025). High-Throughput Discovery of Inhibitors Targeting Monkeypox Virus H1 Phosphatase. Viruses, 17(11), 1493. https://doi.org/10.3390/v17111493





















