Genetic and Serological Analysis of H7N3 Avian Influenza Viruses in Mexico for Pandemic Risk Assessment
Abstract
1. Introduction
2. Materials and Methods
2.1. Molecular Determinants
2.2. Phylogenetic Analysis
2.3. Serology Studies
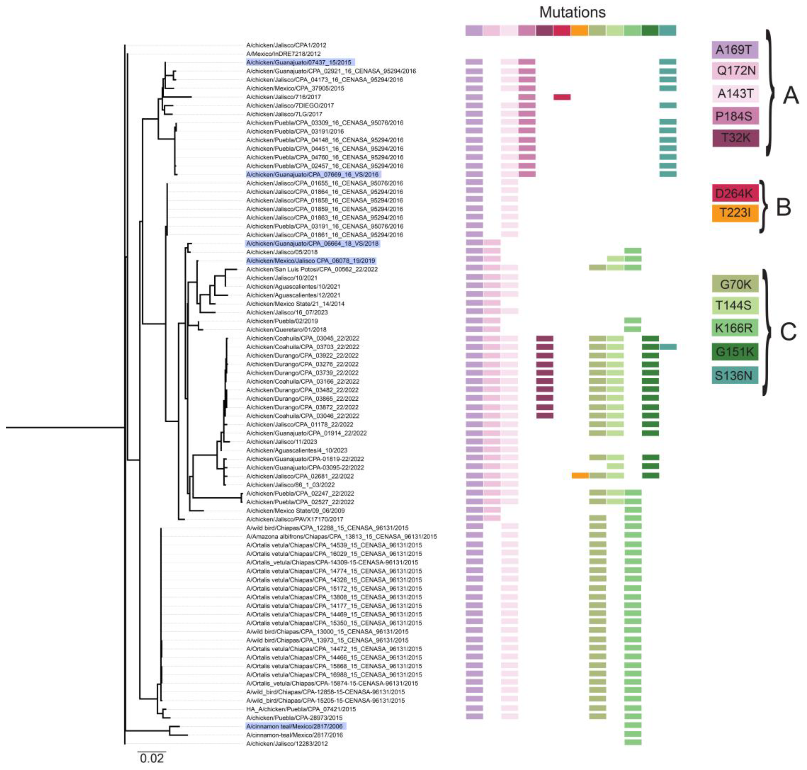
3. Results
3.1. HA Gene and Genetic Markers of Host-Range Restriction and Pathogenicity
3.1.1. Characterization of the Receptor Binding Site (RBS)
3.1.2. N-Glycosylation of the HA Protein and Antigenic Drift Mutations
3.1.3. Multibasic Cleavage Site (MBCS)
3.1.4. Population Immunity Against Avian Influenza H7N3
3.2. Phylogeny of H7N3 Viruses
4. Discussion
Supplementary Materials
Author Contributions
Funding
Institutional Review Board Statement
Informed Consent Statement
Data Availability Statement
Acknowledgments
Conflicts of Interest
Abbreviations
| HPAI | Highly Pathogenic Avian Influenza |
| TIPRA | Tool for Influenza Pandemic Risk Assessment |
| MBCS | Multibasic Cleavage Site |
| RBS | Receptor Binding Site |
| HA | Hemagglutinin |
| NA | Neuraminidase |
References
- Available online: https://www.cdc.gov/bird-flu/php/surveillance/reported-human-infections.html (accessed on 5 August 2025).
- Available online: https://www.cdc.gov/bird-flu/situation-summary/index.html (accessed on 5 August 2025).
- Lloren, K.K.S.; Lee, T.; Kwon, J.J.; Song, M.-S. Molecular Markers for Interspecies Transmission of Avian Influenza Viruses in Mammalian Hosts. Int. J. Mol. Sci. 2017, 18, 2706. [Google Scholar] [CrossRef]
- Lipsitch, M.; Barclay, W.; Raman, R.; Russell, C.J.; Belser, J.A.; Cobey, S.; Kasson, P.M.; Lloyd-Smith, J.O.; Maurer-Stroh, S.; Riley, S.; et al. Science Forum: Viral factors in influenza pandemic risk assessment. eLife 2016, 5, e18491. [Google Scholar] [CrossRef] [PubMed]
- European Food Safety Authority (EFSA); European Centre for Disease Prevention and Control (ECDC); Adlhoch, C.; Alm, E.; Enkirch, T.; Lamb, F.; Melidou, A.; Willgert, K.; Marangon, S.; Monne, I.; et al. Drivers for a pandemic due to avian influenza and options for One Health mitigation measures. EFSA J. 2024, 22, e8735. [Google Scholar] [CrossRef]
- Harder, T.C.; Buda, S.; Hengel, H.; Beer, M.; Mettenleiter, T.C. Poultry food products—A source of avian influenza virus transmission to humans? Clin. Microbiol. Infec. 2016, 22, 141–146. [Google Scholar] [CrossRef]
- Belser, J.A.; Bridges, C.B.; Katz, J.M.; Tumpey, T.M. Past, present, and possible future human infection with influenza virus A subtype H7. Emerg Infect. Dis. 2009, 15, 859–865. [Google Scholar] [CrossRef]
- Pasricha, G.; Mukherjee, S.; Chakrabarti, A.K. Comprehensive Sequence Analysis of HA Protein of H7 Subtype Avian Influenza Viruses: An Emphasis on Mutations in Novel H7N9 Viruses. Future Virol. 2014, 9, 251–273. [Google Scholar] [CrossRef]
- Available online: https://una.org.mx/mexican-poultry-farming-capable-of-supplying-chicken-to-the-national-market-una/ (accessed on 16 April 2025).
- Available online: https://apps.fas.usda.gov/newgainapi/api/Report/DownloadReportByFileName?fileName=Poultry%20and%20Products%20Semi-annual_Mexico%20City_Mexico_MX2024-0011.pdf (accessed on 19 December 2024).
- Lopez-Martinez, I.; Balish, A.; Barrera-Badillo, G.; Jones, J.; Nuñez-García, T.E.; Jang, Y.; Aparicio-Antonio, R.; Azziz-Baumgartner, E.; Belser, J.A.; Ramirez-Gonzalez, J.E.; et al. Highly pathogenic avian influenza A(H7N3) virus in poultry workers, Mexico, 2012. Emerg Infect Dis. 2013, 19, 1531–1534. [Google Scholar] [CrossRef]
- FAO. Highly Pathogenic Avian Influenza in Mexico (H7N3)—A Significant Threat to Poultry Production not to be Underestimated; EMPRES WATCH; FAO: Rome, Italy, 2012; Volume 26. [Google Scholar]
- Available online: https://dj.senasica.gob.mx/AtlasSanitario/storymaps/ia.html (accessed on 25 June 2025).
- Navarro-Lopez, R.; Xu, W.; Gomez-Romero, N.; Velazquez-Salinas, L.; Berhane, Y. Phylogenetic Inference of the 2022 Highly Pathogenic H7N3 Avian Influenza Outbreak in Northern Mexico. Pathogens 2022, 11, 1284. [Google Scholar] [CrossRef]
- Trovão, N.S.; Ayora-Talavera, G.; Nelson, M.I.; Perez de la Rosa, J.D. Evolution of highly pathogenic H7N3 avian influenza viruses in Mexico. Zoonoses Public Health 2020, 67, 318–323. [Google Scholar] [CrossRef] [PubMed]
- Trock, S.C.; Burke, S.A.; Cox, N.J. Development of an Influenza Virologic Risk Assessment Tool. Avian Dis. 2012, 56, 1058–1061. [Google Scholar] [CrossRef]
- Trock, S.C.; Burke, S.A.; Cox, N.J. Development of Framework for Assessing Influenza Virus Pandemic Risk. Emerg. Infect. Dis. 2015, 21, 1372–1378. [Google Scholar] [CrossRef]
- Available online: http://flusurver.bii.a-star.edu.sg (accessed on 12 October 2024).
- Trifinopoulos, J.; Nguyen, L.T.; von Haeseler, A.; Minh, B.Q. W-IQ-TREE: A fast online phylogenetic tool for maximum likelihood analysis. Nucl Acids Res. 2016, 44, W232–W235. [Google Scholar] [CrossRef]
- Available online: https://www.who.int/publications/i/item/manual-for-the-laboratory-diagnosis-and-virological-surveillance-of-influenza (accessed on 17 May 2024).
- Wiley, D.C.; Skehel, J.J. The structure and function of the hemagglutinin membrane glycoprotein of influenza virus. Annu. Rev. Biochem. 1981, 56, 365–394. [Google Scholar] [CrossRef]
- Matrosovich, M.; Tuzikov, A.; Bovin, N.; Gambaryan, A.; Klimov, A.; Castrucci, M.R.; Donatelli, I.; Kawaoka, Y. Early alterations of the receptor-binding properties of H1, H2 and H3 avian influenza virus hemagglutinins after their introduction into mammals. J. Virol. 2000, 74, 8502–8512. [Google Scholar] [CrossRef] [PubMed]
- Childs, R.; Palma, A.; Wharton, S.; Matrosovich, T.; Liu, Y.; Chai, W.; A Campanero-Rhodes, M.; Zhang, Y.; Eickmann, M.; Kiso, M.; et al. Correction: Corrigendum: Receptor-binding specificity of pandemic influenza A (H1N1) 2009 virus determined by carbohydrate microarray. Nat. Biotechnol. 2010, 28, 178. [Google Scholar] [CrossRef]
- Yang, H.; Carney, P.J.; Donis, R.O.; Stevens, J. Structure and Receptor Complexes of the Hemagglutinin from a Highly Pathogenic H7N7 Influenza Virus. J. Virol. 2012, 86, 8645–8652. [Google Scholar] [CrossRef] [PubMed]
- Shi, Y.; Zhang, W.; Wang, F.; Qi, J.; Wu, Y.; Song, H.; Gao, F.; Bi, Y.; Zhang, Y.; Fan, Z.; et al. Structures and Receptor binding of hemagglutinins from human-infecting H7N9 influenza viruses. Science 2013, 342, 243–247. [Google Scholar] [CrossRef]
- Gambaryan, A.S.; Matrosovich, T.Y.; Philipp, J.; Munster, V.J.; Fouchier, R.A.; Cattoli, G.; Capua, I.; Krauss, S.L.; Webster, R.G.; Banks, J.; et al. Receptor-binding profiles of H7 subtype influenza viruses in different host species. J. Virol. 2012, 86, 4370–4379. [Google Scholar] [CrossRef]
- Ayora-Talavera, G.; Shelton, H.; Scull, M.A.; Ren, J.; Jones, I.M.; Pickles, R.J.; Barclay, W.S. Mutations in H5N1 Influenza Virus Hemagglutinin that Confer Binding to Human Tracheal Airway Epithelium. PLoS ONE 2009, 4, e7836. [Google Scholar] [CrossRef]
- Dadonaite, B.; Ahn, J.J.; Ort, J.T.; Yu, J.; Furey, C.; Dosey, A.; Hannon, W.W.; Baker, A.L.V.; Webby, R.J.; King, N.P.; et al. Deep mutational scanning of H5 hemagglutinin to inform influenza virus surveillance. PLoS Biol. 2024, 22, e3002916. [Google Scholar] [CrossRef]
- Klenk, H.D.; Wagner, R.; Heuer, D.; Wolff, T. Importance of hemagglutinin glycosylation for the biological functions of influenza virus. Virus Res. 2002, 82, 73–75. [Google Scholar] [CrossRef]
- Kobayashi, Y.; Suzuki, Y. Evidence for N-glycan shielding of antigenic sites during evolution of human influenza a virus hemagglutinin. J. Virol. 2012, 86, 3446–3451. [Google Scholar] [CrossRef] [PubMed]
- Maurer-Stroh, S.; Lee, R.T.; Gunalan, V.; Eisenhaber, F. The highly pathogenic H7N3 avian influenza strain from July 2012 in Mexico acquired an extended cleavage site through recombination with host 28S rRNA. Virol. J. 2013, 10, 139. [Google Scholar] [CrossRef] [PubMed]
- WHO. Tool for Influenza Risk Assessment (TIPRA); World Health Organization: Geneva, Switzerland, 2020. [Google Scholar]
- Kim, P.; Jang, Y.H.; Kwon, S.B.; Lee, C.M.; Han, G.; Seong, B.L. Glycosylation of Hemagglutinin and Neuraminidase of Influenza A Virus as Signature for Ecological Spillover and Adaptation among Influenza Reservoirs. Viruses 2018, 10, 183. [Google Scholar] [CrossRef]
- Glaser, L.; Stevens, J.; Zamarin, D.; Wilson, I.A.; García-Sastre, A.; Tumpey, T.M.; Basler, C.F.; Taubenberger, J.K.; Palese, P. A single amino acid substitution in 1918 influenza virus hemagglutinin changes receptor binding specificity. J. Virol. 2005, 79, 11533–11536. [Google Scholar] [CrossRef]
- Tumpey, T.M.; Maines, T.R.; Van Hoeven, N.; Glaser, L.; Solórzano, A.; Pappas, C.; Cox, N.J.; Swayne, D.E.; Palese, P.; Katz, J.M.; et al. A two-amino acid change in the hemagglutinin of the 1918 influenza virus abolishes transmission. Science 2007, 315, 655–659. [Google Scholar] [CrossRef] [PubMed]
- Gambarayan, A.; Tuzikov, A.; Pazynina, G.; Bovin, N.; Balish, A.; Klimov, A. Evolution of the receptor binding phenotype of influenza A(H5) viruses. Virology 2006, 344, 432–438. [Google Scholar] [CrossRef]
- Xiong, X.; Martin, S.R.; Haire, L.F.; Wharton, S.A.; Daniels, R.S.; Bennett, M.S.; McCauley, J.W.; Collins, P.J.; Walker, P.A.; Skehel, J.J.; et al. Receptor binding by an H7N9 influenza virus from humans. Nature 2013, 499, 496–499. [Google Scholar] [CrossRef]
- Xu, Y.; Peng, R.; Zhang, W.; Qi, J.; Song, H.; Liu, S.; Wang, H.; Wang, M.; Xiao, H.; Fu, L.; et al. Avian-to-Human Receptor-Binding Adaptation of Avian H7N9 Influenza Virus Hemagglutinin. Cell Rep. 2019, 29, 2217–2228.e5. [Google Scholar] [CrossRef]
- de Vries, R.P.; Peng, W.; Grant, O.C.; Thompson, A.J.; Zhu, X.; Bouwman, K.M.; Torrents de la Pena, A.T.; van Breemen, M.J.; Wickramasinghe, I.N.A.; de Haan, C.A.M.; et al. Three mutations switch H7N9 influenza to human-type receptor specificity. PLoS Pathog. 2017, 13, e1006390. [Google Scholar] [CrossRef]
- H5N1 Genetic Changes Inventory: A Tool for Influenza Surveillance and Preparedness. Available online: https://archive.cdc.gov/www_cdc_gov/flu/avianflu/h5n1-genetic-changes.htm (accessed on 23 October 2024).
- Philpott, M.; Hioe, C.; Sheerar, M.; Hinshaw, V.S. Hemagglutinin mutations related to attenuation and altered cell tropism of a virulent avian influenza A virus. J. Virol. 1990, 64, 2941–2947. [Google Scholar] [CrossRef]
- Martín, J.; Wharton, S.A.; Lin, Y.P.; Takemoto, D.K.; Skehel, J.J.; Wiley, D.C.; Steinhauer, D.A. Studies of the binding properties of influenza hemagglutinin receptor-site mutants. Virology 1998, 241, 101–111. [Google Scholar] [CrossRef] [PubMed]
- Tang, W.; Li, X.; Tang, L.; Wang, T.; He, G. Characterization of the low-pathogenic H7N7 avian influenza virus in Shanghai, China. Poult. Sci. 2021, 100, 565–574. [Google Scholar] [CrossRef]
- Dinis, J.M.; Florek, K.R.; Fatola, O.O.; Moncla, L.H.; Mutschler, J.P.; Charlier, O.K.; Meece, J.K.; Belongia, E.A.; Friedrich, T.C. Deep Sequencing Reveals Potential Antigenic Variants at Low Frequencies in Influenza A Virus-Infected Humans. J. Virol. 2016, 90, 3355–3365, Erratum in J. Virol. 2016, 90, 8029. [Google Scholar] [CrossRef] [PubMed]
- Kaverin, N.V.; Rudneva, I.A.; Govorkova, E.A.; Timofeeva, T.A.; Shilov, A.A.; Kochergin-Nikitsky, K.S.; Krylov, P.S.; Webster, R.G. Epitope mapping of the hemagglutinin molecule of a highly pathogenic H5N1 influenza virus by using monoclonal antibodies. J. Virol. 2007, 81, 12911–12917. [Google Scholar] [CrossRef]
- Luczo, J.M.; Spackman, E. Epitopes in the HA and NA of H5 and H7 avian influenza viruses that are important for antigenic drift. FEMS Microbiol. Rev. 2024, 48, fuae014. [Google Scholar] [CrossRef]
- Liu, W.; Bai, T.; Guo, J.; Li, X.; Yang, L.; Wang, X.; Guo, J.; Ma, X.; Li, X.; Liu, H.; et al. The S128N mutation combined with an additional potential N-linked glycosylation site at residue 133 in hemagglutinin affects the antigenicity of the human H7N9 virus. Emerg. Microbes Infect. 2016, 5, e66. [Google Scholar] [CrossRef]
- Maya-Badillo, B.A.; García-Hernández, D.L.; Miranda-Chávez, D.L.; García, E.; Moreno-Pineda, R.A.; Orta-Ramiro, G.; Ramiro, C.J.; Castillo, J.C.; Hernández, M.S.; López, R.N.; et al. H5N1 Highly Pathogenic Avian Influenza Vaccination: Seroresponse of Mexican Poultry in the 2022–2024. Vaccine: X. 2025, 26, 100709. [Google Scholar] [CrossRef]
- Manual Terrestre de la OMSA 2021. Capítulo 3.3.4.—Influenza Aviar (Incluida la Infección por los Virus de la Influenza Aviar Altamente Patógenos). Available online: https://www.woah.org/fileadmin/Home/esp/Health_standards/tahm/3.03.04_AI.pdf (accessed on 19 July 2025).
- Chang, P.; Sealy, J.E.; Sadeyen, J.-R.; Bhat, S.; Lukosaityte, D.; Sun, Y.; Iqbal, M. Immune escape adaptive mutations in the H7N9 avian influenza hemagglutinin protein increase virus replication fitness and decrease pandemic potential. J. Virol. 2020, 94, e00216-20. [Google Scholar] [CrossRef]
- Youk, S.S.; Lee, D.H.; Leyson, C.M.; Smith, D.; Criado, M.F.; De Jesus, E.; Swayne, D.E.; Pantin-Jackwood, M.J. Loss of fitness of Mexican H7N3 highly pathogenic avian influenza virus in mallards after circulating in chickens. J. Virol. 2019, 93, e00543-19. [Google Scholar] [CrossRef]
- Spruit, C.M.; Zhu, X.; Tomris, I.; Ríos-Carrasco, M.; Han, A.X.; Broszeit, F.; van der Woude, R.; Bouwman, K.M.; Luu, M.M.T.; Matsuno, K.; et al. N-Glycolylneuraminic Acid Binding of Avian and Equine H7 Influenza A Viruses. J. Virol. 2022, 96, e0212021. [Google Scholar] [CrossRef] [PubMed]




| Amino Acid | SA Receptor | ||||||
|---|---|---|---|---|---|---|---|
| Virus Subtype | 186 | 190 | 225 | 226 | 228 | α2,3 | α2,6 |
| H3N2-human [22] | E | G | L | S | − | +++ | |
| pH1N1-human [23] | D | D | Q | G | − | +++ | |
| H7N7 [24] | G | E | G | Q | G | +++ | − |
| H7N9 [25] | V | G | L | G | +++ | + | |
| H7N3 [26] | G | E | G | Q | G | +++ | − |
| H5N1-avian [27] | E | G | Q | G | +++ | − | |
| H5N1-2.3.4.4b [28] ** | E | G | Q | G | +++ | − | |
| L/R * | ++ | + | |||||
| Position 228 † | Position 226 | ||
|---|---|---|---|
| Wt | G(GGA) (99%) | Q(CAA) (100%) | |
| Wt | |||
| G(GGG) (1%) | |||
| G228R | R(AGA) | Q226R * | R(CGA) |
| R(AGG) | |||
| G228G | G(GGC) | ||
| G(GGU) | |||
| G228A | A(GCA) | ||
| A(GCG) | |||
| G228S | S(AGC) | ||
| S(AGU) | Q226L | L(CTA) | |
| S(UCA) | |||
| S(UCG) |
Disclaimer/Publisher’s Note: The statements, opinions and data contained in all publications are solely those of the individual author(s) and contributor(s) and not of MDPI and/or the editor(s). MDPI and/or the editor(s) disclaim responsibility for any injury to people or property resulting from any ideas, methods, instructions or products referred to in the content. |
© 2025 by the authors. Licensee MDPI, Basel, Switzerland. This article is an open access article distributed under the terms and conditions of the Creative Commons Attribution (CC BY) license (https://creativecommons.org/licenses/by/4.0/).
Share and Cite
Ayora-Talavera, G.; López-Martínez, I.; Barrera-Badillo, G.; Aparicio-Antonio, R.; Aréchiga-Ceballos, N.; Aguirre-Barbosa, A.; Wong-Chew, R.M.; Canul-Canul, D.; Solís-Hernández, M. Genetic and Serological Analysis of H7N3 Avian Influenza Viruses in Mexico for Pandemic Risk Assessment. Viruses 2025, 17, 1376. https://doi.org/10.3390/v17101376
Ayora-Talavera G, López-Martínez I, Barrera-Badillo G, Aparicio-Antonio R, Aréchiga-Ceballos N, Aguirre-Barbosa A, Wong-Chew RM, Canul-Canul D, Solís-Hernández M. Genetic and Serological Analysis of H7N3 Avian Influenza Viruses in Mexico for Pandemic Risk Assessment. Viruses. 2025; 17(10):1376. https://doi.org/10.3390/v17101376
Chicago/Turabian StyleAyora-Talavera, Guadalupe, Irma López-Martínez, Gisela Barrera-Badillo, Rodrigo Aparicio-Antonio, Nidia Aréchiga-Ceballos, Anita Aguirre-Barbosa, Rosa Maria Wong-Chew, Daniel Canul-Canul, and Mario Solís-Hernández. 2025. "Genetic and Serological Analysis of H7N3 Avian Influenza Viruses in Mexico for Pandemic Risk Assessment" Viruses 17, no. 10: 1376. https://doi.org/10.3390/v17101376
APA StyleAyora-Talavera, G., López-Martínez, I., Barrera-Badillo, G., Aparicio-Antonio, R., Aréchiga-Ceballos, N., Aguirre-Barbosa, A., Wong-Chew, R. M., Canul-Canul, D., & Solís-Hernández, M. (2025). Genetic and Serological Analysis of H7N3 Avian Influenza Viruses in Mexico for Pandemic Risk Assessment. Viruses, 17(10), 1376. https://doi.org/10.3390/v17101376

