Protective Role of Cepharanthine Against Equid Herpesvirus Type 8 Through AMPK and Nrf2/HO-1 Pathway Activation
Abstract
1. Introduction
2. Materials and Methods
2.1. Cells, Viruses, and Reagents
2.2. Cell Viability Analysis
2.3. Antiviral Activity of Cepharanthine
2.4. Indirect Immunofluorescence Assay
2.5. Western Blot
2.6. Virus Titration
2.7. Time-Course Analysis and Direct Inactivation Assay
2.8. RNA/DNA Extraction and Real-Time PCR Analysis
2.9. Small-Interfering RNA Assays
2.10. Detection of Superoxide Dismutase (SOD), Glutathione (GSH-PX), Reactive Oxygen Species (ROS), and Malonaldehyde (MDA)
2.11. Inhibition of AMPK Activity
2.12. Determination of ATP or ADP Content
2.13. In Vivo Anti-EqHV-8 Assay
2.14. Histopathological Evaluation
2.15. Statistical Analysis
3. Results
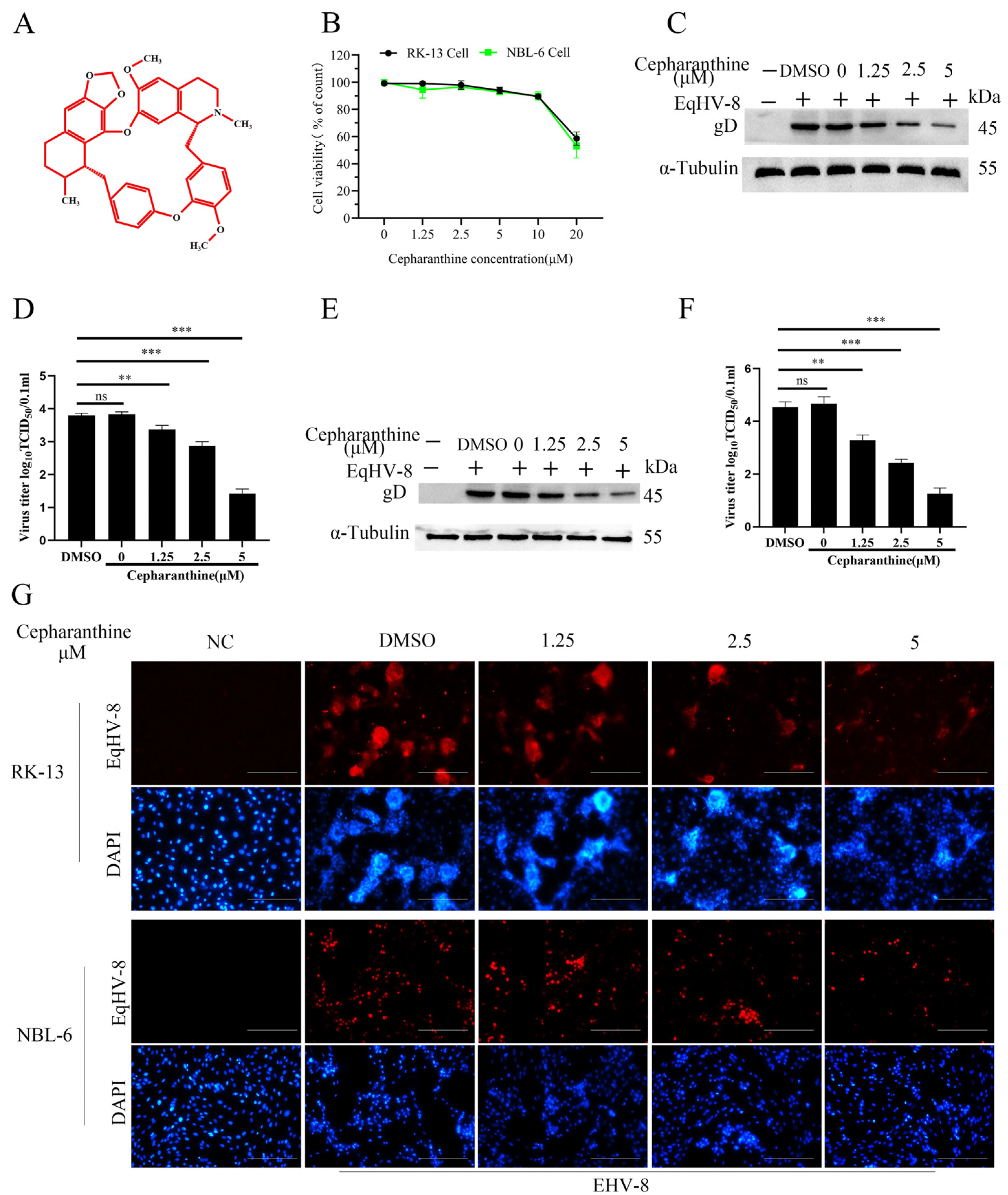
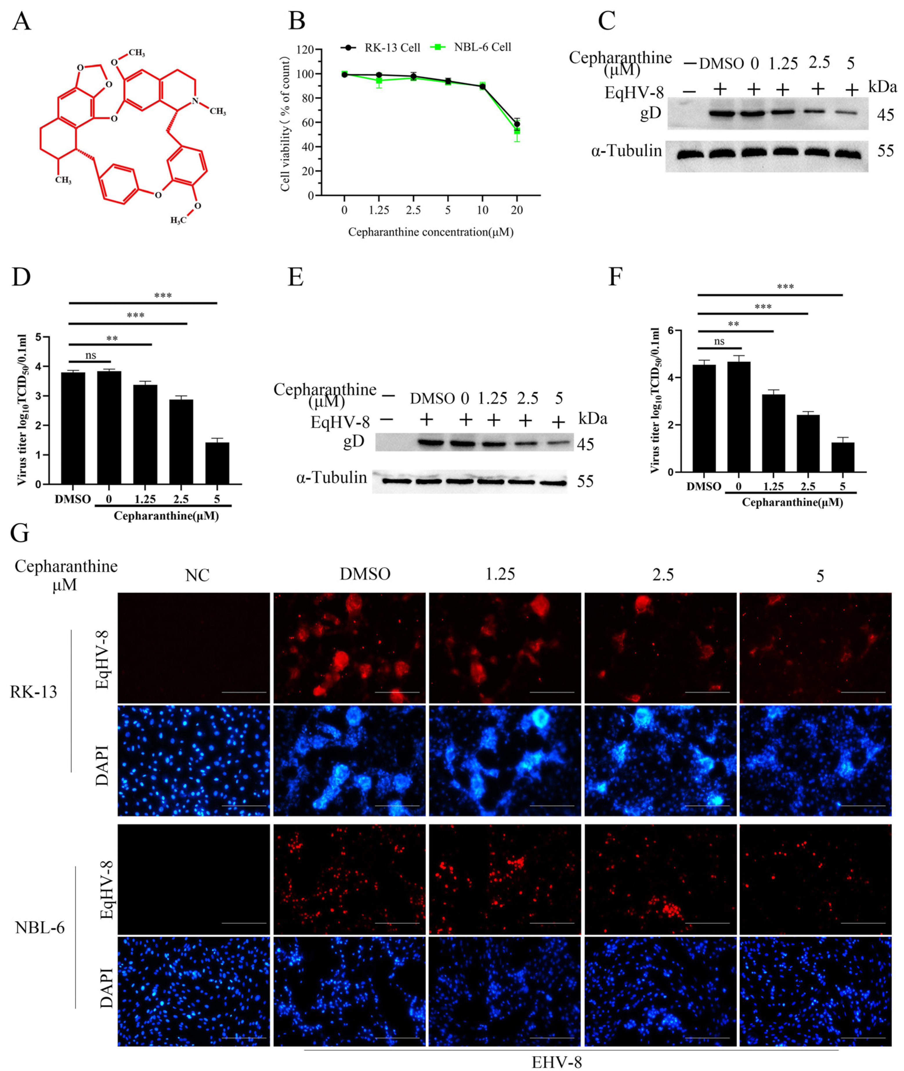
3.1. Cepharanthine Inhibits EqHV-8 in a Dose-Dependent Manner
3.2. Cepharanthine Exerts Antiviral Effect Against EqHV-8 Strains with Different Doses and Strains
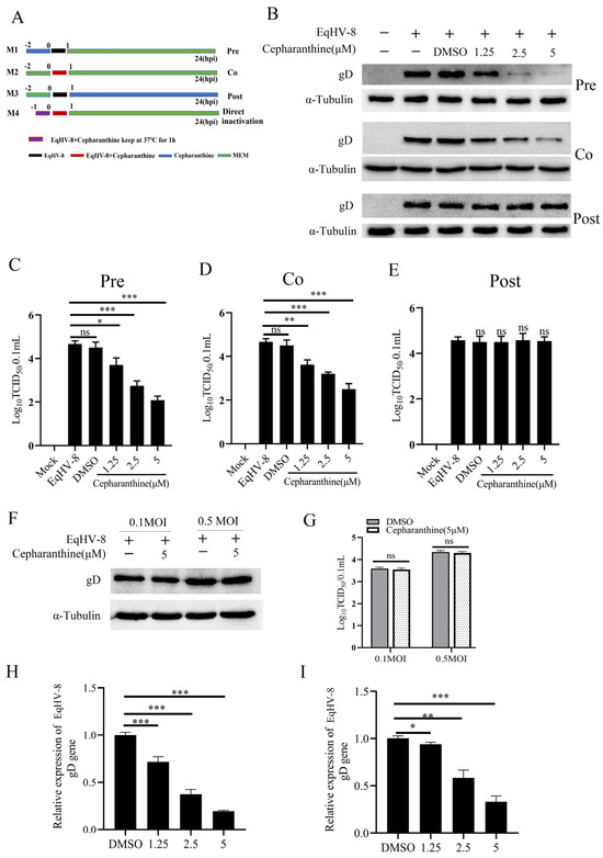
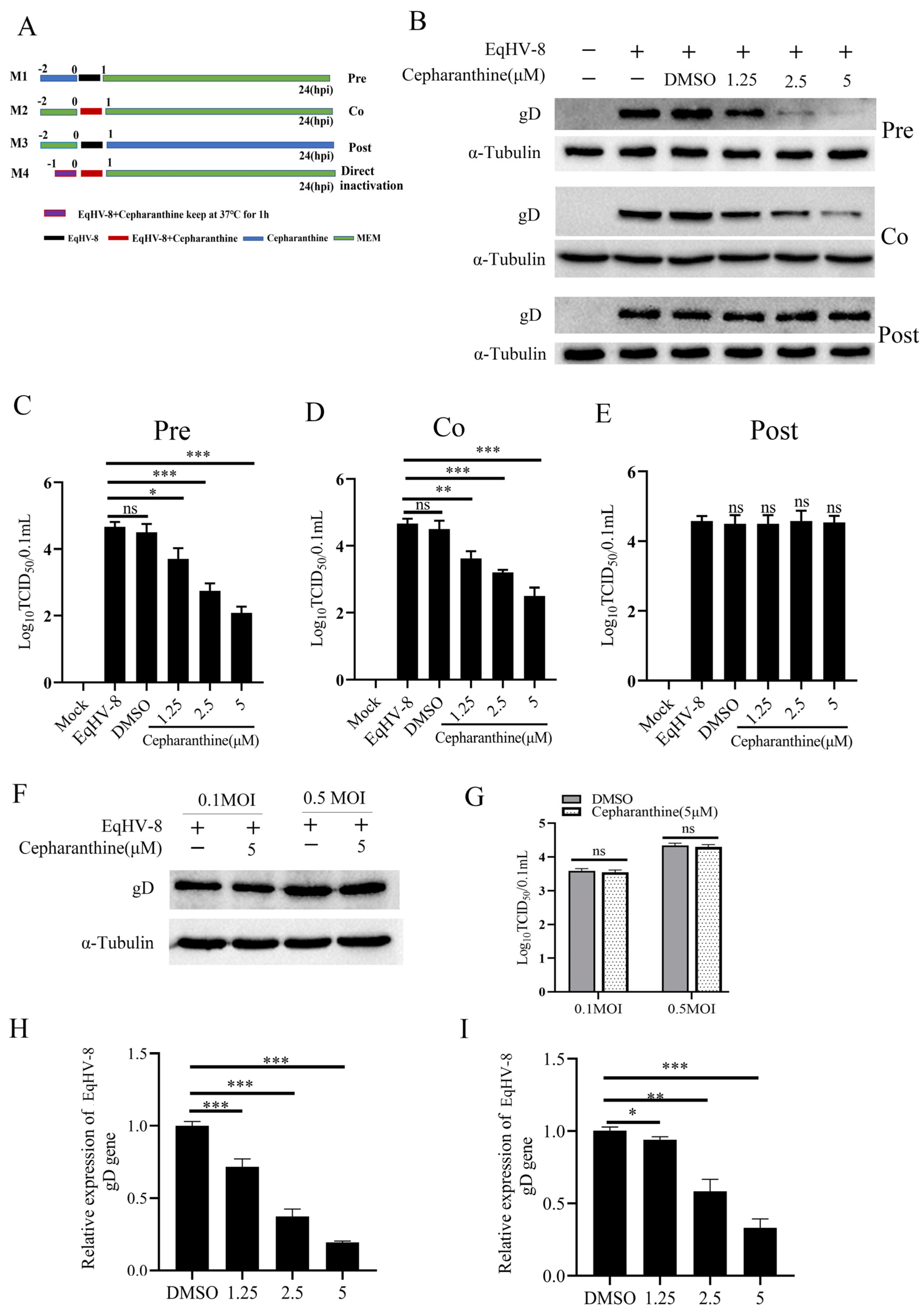
3.3. Cepharanthine Shows Antiviral Activity in the Early Stages of EqHV-8 Infection
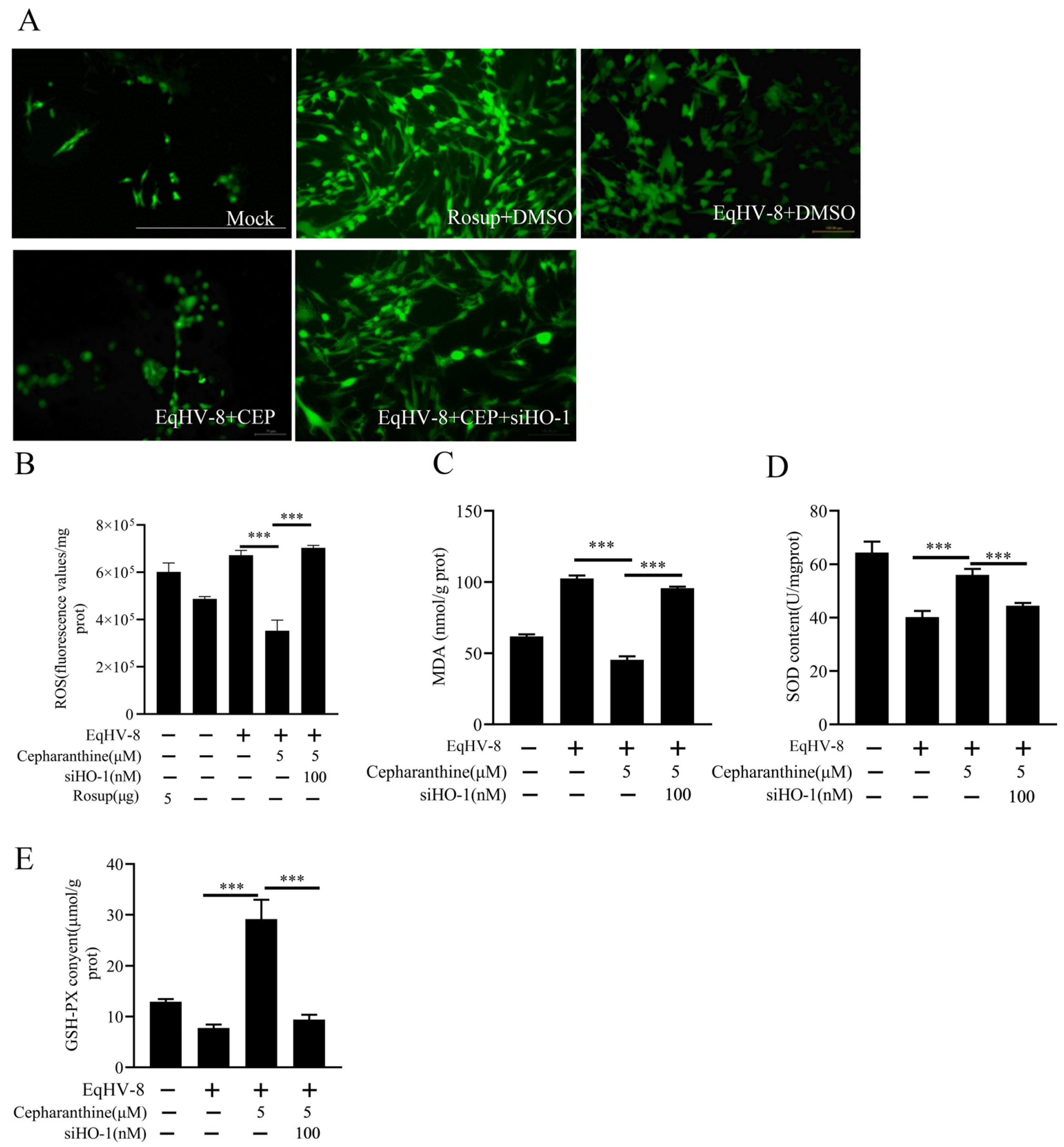
3.4. Cepharanthine Alleviates EqHV-8-Induced Oxidative Stress via HO-1 Activation
3.5. Cepharanthine Exerts Anti-EqHV-8 Activity by Upregulating Heme Oxygenase-1 (HO-1)/Biliverdin (BV) Expression
3.6. Cepharanthine Inhibits EqHV-8 Replication by Activating the AMPK and Nrf2/HO-1 Signaling Pathways
3.7. Cepharanthine Activates AMPK by Increasing the AMP/ADP-to-ATP Ratio
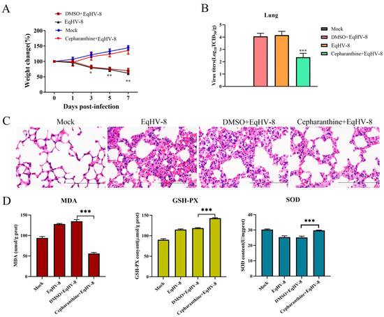
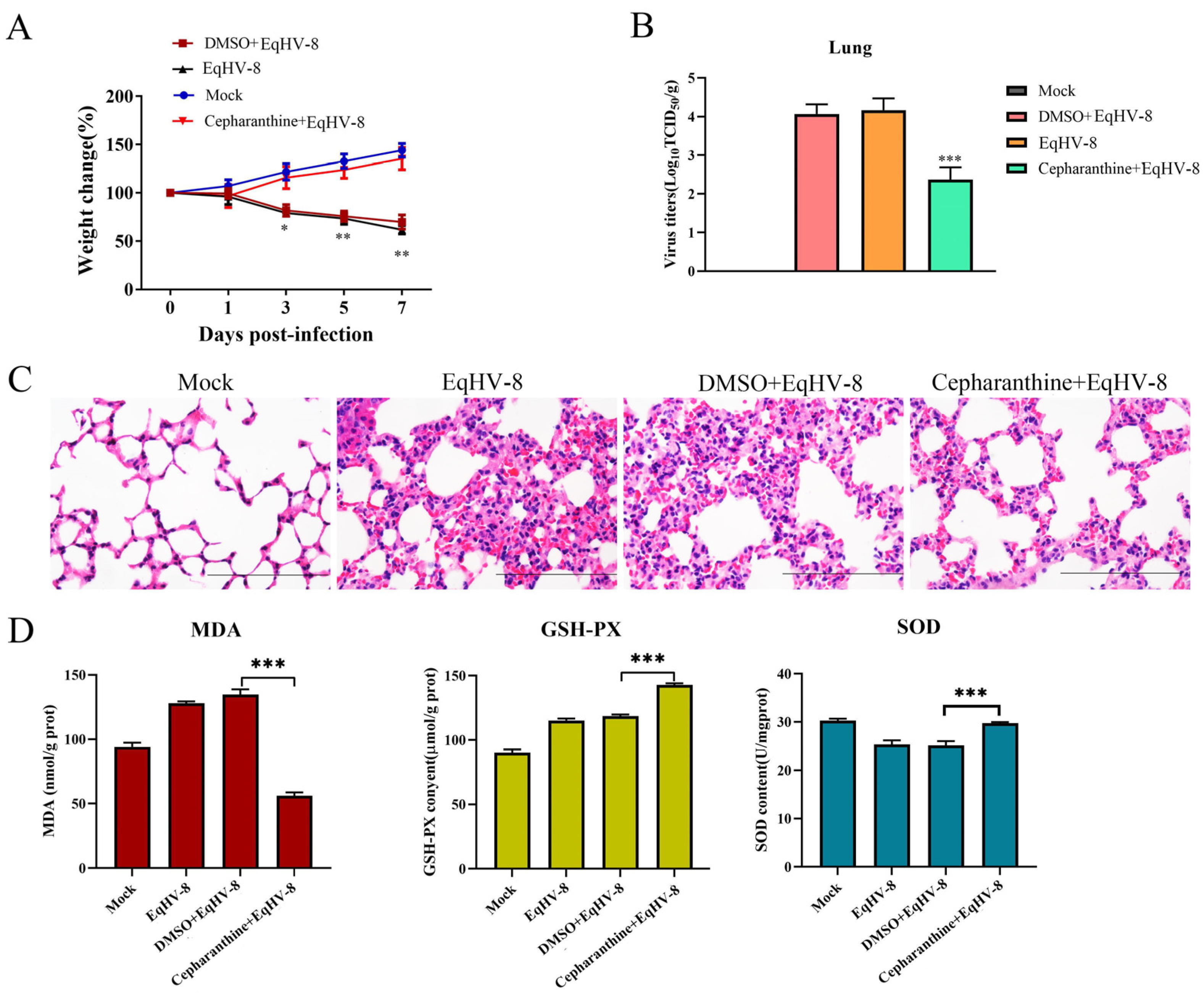
3.8. Cepharanthine Suppresses EqHV-8 Infection In Vivo
4. Discussion
5. Conclusions
Supplementary Materials
Author Contributions
Funding
Institutional Review Board Statement
Informed Consent Statement
Data Availability Statement
Conflicts of Interest
Abbreviations
| ADP | adenosine diphosphate |
| AHV-1 | asinine herpesvirus 1 |
| AMPK | AMP-activated protein kinase |
| AMP | adenosine monophosphate |
| Akt | protein kinase B |
| ATP | adenosine triphosphate |
| BV | biliverdin |
| CAMKK2 | calcium/calmodulin-dependent protein kinase 2 |
| CBM | carbohydrate-binding module |
| CBS | cystathionine-β-synthase |
| CCK-8 | Cell Counting Kit-8 |
| CO | carbon monoxide |
| CoPP | cobalt protoporphyrin |
| DAPI | 4′,6-diamidino-2-phenylindole |
| DCF | dichlorofluorescein |
| DENV | dengue virus |
| DMSO | dimethyl sulfoxide |
| DTT | dithiothreitol |
| ECL | electrogenerated chemiluminescence |
| EHVs | equine herpesviruses |
| ELISA | enzyme-linked immunosorbent assay |
| EqHV-8 | equid herpesvirus type 8 |
| FBS | fetal bovine serum |
| gD | glycoprotein D |
| GAPDH | glyceraldehyde-3-phosphate dehydrogenase |
| GDB | glycogen-binding domain |
| GSK-3β | glycogen synthase kinase-3beta |
| GSH | glutathione |
| HE | hematoxylin and eosin |
| HIF-1 | hypoxia-inducible factor 1 |
| HO-1 | heme oxygenase-1 |
| Hpi | hours post-infection |
| HRP | horseradish peroxidase |
| HSV-1 | herpes simplex virus type 1 |
| LKB1 | liver kinase B1 |
| LPS | lipopolysaccharide |
| MAPK | mitogen-activated protein kinase |
| MDA | malonaldehyde |
| MEM | Modified Eagle Medium |
| MOI | multiplicity of infection |
| NBL-6 | E. Derm cells |
| Nrf2 | NF-E2-related factor 2 |
| NQO1 | NAD(P)H:quinine oxidoreductase 1 |
| OD | optical density |
| PBST | phosphate-buffered saline with Tween 20 |
| PI3K | phosphatidylinositol-3 kinase |
| PRRSV | porcine reproductive and respiratory syndrome virus |
| PVDF | polyvinylidene difluoride |
| qPCR | quantitative polymerase chain reaction |
| RK-13 | rabbit kidney cells |
| ROS | reactive oxygen species |
| SARS-CoV-2 | severe acute respiratory syndrome coronavirus 2 |
| SDS-PAGE | sodium dodecyl sulfate-polyacrylamide gel electrophoresis |
| SOD | superoxide dismutase |
| SPF | specific pathogen free |
| TCID50 | 50% tissue culture infectious dose |
| VEGF | vascular endothelial-derived growth factor |
| ZnPP | zinc protoporphyrin |
References
- Wozniakowski, G.; Samorek-Salamonowicz, E. Animal Herpesviruses and Their Zoonotic Potential for Cross-Species Infection. Ann. Agric. Environ. Med. 2015, 22, 191–194. [Google Scholar] [CrossRef] [PubMed]
- Azab, W.; Bedair, S.; Abdelgawad, A.; Eschke, K.; Farag, G.K.; Abdel-Raheim, A.; Greenwood, A.D.; Osterrieder, N.; Ali, A.A.H. Detection of Equid Herpesviruses Among Different Arabian Horse Populations in Egypt. Vet. Med. Sci. 2019, 5, 361–371. [Google Scholar] [CrossRef] [PubMed]
- Davison, A.J.; Eberle, R.; Ehlers, B.; Hayward, G.S.; McGeoch, D.J.; Minson, A.C.; Pellett, P.E.; Roizman, B.; Studdert, M.J.; Thiry, E. The Order Herpesvirales. Arch. Virol. 2009, 154, 171–177. [Google Scholar] [CrossRef] [PubMed]
- Leon, A.; Fortier, G.; Fortier, C.; Freymuth, F.; Tapprest, J.; Leclercq, R.; Pronost, S. Detection of Equine Herpesviruses in Aborted Foetuses by Consensus PCR. Vet. Microbiol. 2008, 126, 20–29. [Google Scholar] [CrossRef]
- Brown, L.J.; Brown, G.; Kydd, J.; Stout, T.A.E.; Schulman, M.L. Failure to Detect Equid Herpesvirus Types 1 and 4 DNA in Placentae and Healthy New-Born Thoroughbred Foals. J. S. Afr. Vet. Assoc. 2019, 90, e1–e5. [Google Scholar] [CrossRef]
- Garvey, M.; Suarez, N.M.; Kerr, K.; Hector, R.; Moloney-Quinn, L.; Arkins, S.; Davison, A.J.; Cullinane, A. Equid Herpesvirus 8: Complete Genome Sequence and Association with Abortion in Mares. PLoS ONE 2018, 13, e0192301. [Google Scholar] [CrossRef]
- Browning, G.F.; Ficorilli, N.; Studdert, M.J. Asinine Herpesvirus Genomes: Comparison with Those of the Equine Herpesviruses. Arch. Virol. 1988, 101, 183–190. [Google Scholar] [CrossRef]
- Liu, C.; Guo, W.; Lu, G.; Xiang, W.; Wang, X. Complete Genomic Sequence of an Equine Herpesvirus Type 8 Wh Strain Isolated from China. J. Virol. 2012, 86, 5407. [Google Scholar] [CrossRef]
- Schvartz, G.; Edery, N.; Moss, L.; Hadad, R.; Steinman, A.; Karniely, S. Equid Herpesvirus 8 Isolated from an Adult Donkey in Israel. J. Equine Vet. Sci. 2020, 94, 103247. [Google Scholar] [CrossRef]
- Li, L.; Li, S.; Ma, H.; Akhtar, M.F.; Tan, Y.; Wang, T.; Liu, W.; Khan, A.; Khan, M.Z.; Wang, C. An Overview of Infectious and Non-Infectious Causes of Pregnancy Losses in Equine. Animals 2024, 14, 1961. [Google Scholar] [CrossRef]
- Wang, T.; Hu, L.; Wang, Y.; Liu, W.; Liu, G.; Zhu, M.; Zhang, W.; Wang, C.; Ren, H.; Li, L. Identification of Equine Herpesvirus 8 in Donkey Abortion: A Case Report. Virol. J. 2022, 19, 10. [Google Scholar] [CrossRef] [PubMed]
- Hu, L.; Wang, T.; Ren, H.; Liu, W.; Li, Y.; Wang, C.; Li, L. Characterizing the Pathogenesis and Immune Response of Equine Herpesvirus 8 Infection in Lung of Mice. Animals 2022, 12, 2495. [Google Scholar] [CrossRef] [PubMed]
- Wang, T.; Hu, L.; Liu, M.; Wang, T.; Hu, X.; Li, Y.; Liu, W.; Li, Y.; Wang, Y.; Ren, H.; et al. The Emergence of Viral Encephalitis in Donkeys by Equid Herpesvirus 8 in China. Front. Microbiol. 2022, 13, 840754. [Google Scholar] [CrossRef] [PubMed]
- Rogosnitzky, M.; Danks, R. Therapeutic Potential of the Biscoclaurine Alkaloid, Cepharanthine, for a Range of Clinical Conditions. Pharmacol. Rep. 2011, 63, 337–347. [Google Scholar] [CrossRef]
- Rogosnitzky, M.; Okediji, P.; Koman, I. Cepharanthine: A Review of the Antiviral Potential of a Japanese-Approved Alopecia Drug in COVID-19. Pharmacol. Rep. 2020, 72, 1509–1516. [Google Scholar] [CrossRef]
- Zhao, J.; Piao, X.; Wu, Y.; Liang, S.; Han, F.; Liang, Q.; Shao, S.; Zhao, D. Cepharanthine Attenuates Cerebral Ischemia/Reperfusion Injury by Reducing NLRP3 Inflammasome-Induced Inflammation and Oxidative Stress via Inhibiting 12/15-LOX Signaling. Biomed. Pharmacother. 2020, 127, 110151. [Google Scholar] [CrossRef]
- Chen, G.; Wen, D.; Shen, L.; Feng, Y.; Xiong, Q.; Li, P.; Zhao, Z. Cepharanthine Exerts Antioxidant and Anti-Inflammatory Effects in Lipopolysaccharide (LPS)-Induced Macrophages and DSS-Induced Colitis Mice. Molecules 2023, 28, 6070. [Google Scholar] [CrossRef]
- Liu, Y.; Chen, L.; Liu, W.; Li, D.; Zeng, J.; Tang, Q.; Zhang, Y.; Luan, F.; Zeng, N. Cepharanthine Suppresses Herpes Simplex Virus Type 1 Replication Through the Downregulation of the PI3K/Akt and p38 MAPK Signaling Pathways. Front. Microbiol. 2021, 12, 795756. [Google Scholar] [CrossRef]
- Jiang, P.; Ye, J.; Jia, M.; Li, X.; Wei, S.; Li, N. The Common Regulatory Pathway of COVID-19 and Multiple Inflammatory Diseases and the Molecular Mechanism of Cepharanthine in the Treatment of COVID-19. Front. Pharmacol. 2022, 13, 960267. [Google Scholar] [CrossRef]
- Li, L.; Zhang, L.; Hu, Q.; Zhao, L.; Nan, Y.; Hou, G.; Chen, Y.; Han, X.; Ren, X.; Zhao, Q.; et al. MYH9 Key Amino Acid Residues Identified by the Anti-Idiotypic Antibody to Porcine Reproductive and Respiratory Syndrome Virus Glycoprotein 5 Involve in the Virus Internalization by Porcine Alveolar Macrophages. Viruses 2019, 12, 40. [Google Scholar] [CrossRef]
- Wang, T.; Du, Q.; Niu, Y.; Zhang, X.; Wang, Z.; Wu, X.; Yang, X.; Zhao, X.; Liu, S.L.; Tong, D.; et al. Cellular p32 Is a Critical Regulator of Porcine Circovirus Type 2 Nuclear Egress. J. Virol. 2019, 93, e00979-19. [Google Scholar] [CrossRef] [PubMed]
- Li, L.; Hu, X.; Li, S.; Li, Y.; Zhao, S.; Shen, F.; Wang, C.; Li, Y.; Wang, T. Cobalt Protoporphyrin Blocks EqHV-8 Infection via IFN-Alpha/Beta Production. Animals 2023, 13, 2690. [Google Scholar] [CrossRef] [PubMed]
- Schaaf, G.J.; Maas, R.F.; de Groene, E.M.; Fink-Gremmels, J. Management of Oxidative Stress by Heme Oxygenase-1 in Cisplatin-Induced Toxicity in Renal Tubular Cells. Free Radic. Res. 2002, 36, 835–843. [Google Scholar] [CrossRef] [PubMed]
- Chung, S.W.; Hall, S.R.; Perrella, M.A. Role of Haem Oxygenase-1 in Microbial Host Defence. Cell Microbiol. 2009, 11, 199–207. [Google Scholar] [CrossRef]
- Ryter, S.W.; Alam, J.; Choi, A.M. Heme Oxygenase-1/Carbon Monoxide: From Basic Science to Therapeutic Applications. Physiol. Rev. 2006, 86, 583–650. [Google Scholar] [CrossRef]
- Otterbein, L.E.; Foresti, R.; Motterlini, R. Heme Oxygenase-1 and Carbon Monoxide in the Heart: The Balancing Act Between Danger Signaling and Pro-Survival. Circ. Res. 2016, 118, 1940–1959. [Google Scholar] [CrossRef]
- Ma, Z.; Pu, F.; Zhang, X.; Yan, Y.; Zhao, L.; Zhang, A.; Li, N.; Zhou, E.M.; Xiao, S. Carbon Monoxide and Biliverdin Suppress Bovine Viral Diarrhoea Virus Replication. J. Gen. Virol. 2017, 98, 2982–2992. [Google Scholar] [CrossRef]
- Maffettone, C.; De Martino, L.; Irace, C.; Santamaria, R.; Pagnini, U.; Iovane, G.; Colonna, A. Expression of Iron-Related Proteins During Infection by Bovine Herpes Virus Type-1. J. Cell. Biochem. 2008, 104, 213–223. [Google Scholar] [CrossRef]
- Carling, D. AMPK Signalling in Health and Disease. Curr. Opin. Cell Biol. 2017, 45, 31–37. [Google Scholar] [CrossRef]
- Harder, B.; Jiang, T.; Wu, T.; Tao, S.; Rojo de la Vega, M.; Tian, W.; Chapman, E.; Zhang, D.D. Molecular Mechanisms of Nrf2 Regulation and How These Influence Chemical Modulation for Disease Intervention. Biochem. Soc. Trans. 2015, 43, 680–686. [Google Scholar] [CrossRef]
- Loboda, A.; Damulewicz, M.; Pyza, E.; Jozkowicz, A.; Dulak, J. Role of Nrf2/HO-1 System in Development, Oxidative Stress Response and Diseases: An Evolutionarily Conserved Mechanism. Cell. Mol. Life Sci. 2016, 73, 3221–3247. [Google Scholar] [CrossRef] [PubMed]
- Li, X.; Ye, F.; Li, L.; Chang, W.; Wu, X.; Chen, J. The Role of HO-1 in Protection Against Lead-Induced Neurotoxicity. NeuroToxicology 2016, 52, 1–11. [Google Scholar] [CrossRef] [PubMed]
- Steinberg, G.R.; Kemp, B.E. AMPK in Health and Disease. Physiol. Rev. 2009, 89, 1025–1078. [Google Scholar] [CrossRef]
- Hawley, S.A.; Boudeau, J.; Reid, J.L.; Mustard, K.J.; Udd, L.; Makela, T.P.; Alessi, D.R.; Hardie, D.G. Complexes Between the LKB1 Tumor Suppressor, STRAD Alpha/Beta and MO25 Alpha/Beta Are Upstream Kinases in the AMP-Activated Protein Kinase Cascade. J. Biol. 2003, 2, 28. [Google Scholar] [CrossRef]
- Woods, A.; Dickerson, K.; Heath, R.; Hong, S.P.; Momcilovic, M.; Johnstone, S.R.; Carlson, M.; Carling, D. Ca2+/Calmodulin-Dependent Protein Kinase Kinase-Beta Acts Upstream of AMP-Activated Protein Kinase in Mammalian Cells. Cell Metab. 2005, 2, 21–33. [Google Scholar] [CrossRef]
- Hawley, S.A.; Fullerton, M.D.; Ross, F.A.; Schertzer, J.D.; Chevtzoff, C.; Walker, K.J.; Peggie, M.W.; Zibrova, D.; Green, K.A.; Mustard, K.J.; et al. The Ancient Drug Salicylate Directly Activates AMP-Activated Protein Kinase. Science 2012, 336, 918–922. [Google Scholar] [CrossRef]
- Wang, H.; Liu, K.J.; Sun, Y.H.; Cui, L.Y.; Meng, X.; Jiang, G.M.; Zhao, F.W.; Li, J.J. Abortion in Donkeys Associated with Salmonella abortus equi Infection. Equine Vet. J. 2019, 51, 756–759. [Google Scholar] [CrossRef]
- Rickards, K.J.; Thiemann, A.K. Respiratory Disorders of the Donkey. Vet. Clin. N. Am. Equine Pract. 2019, 35, 561–573. [Google Scholar] [CrossRef]
- Wang, T.; Xi, C.; Yu, Y.; Liu, W.; Akhtar, M.F.; Li, Y.; Wang, C.; Li, L. Characteristics and Epidemiological Investigation of Equid Herpesvirus 8 in Donkeys in Shandong, China. Arch. Virol. 2023, 168, 99. [Google Scholar] [CrossRef]
- Xia, B.; Zheng, L.; Li, Y.; Sun, W.; Liu, Y.; Li, L.; Pang, J.; Chen, J.; Li, J.; Cheng, H. The Brief Overview, Antivirus and Anti-SARS-CoV-2 Activity, Quantitative Methods, and Pharmacokinetics of Cepharanthine: A Potential Small-Molecule Drug Against COVID-19. Front. Pharmacol. 2023, 14, 1098972. [Google Scholar] [CrossRef]
- Phumesin, P.; Panaampon, J.; Kariya, R.; Limjindaporn, T.; Yenchitsomanus, P.T.; Okada, S. Cepharanthine Inhibits Dengue Virus Production and Cytokine Secretion. Virus Res. 2023, 325, 199030. [Google Scholar] [CrossRef] [PubMed]
- Liu, X.; Song, Z.; Bai, J.; Nauwynck, H.; Zhao, Y.; Jiang, P. Xanthohumol Inhibits PRRSV Proliferation and Alleviates Oxidative Stress Induced by PRRSV via the Nrf2-HMOX1 Axis. Vet. Res. 2019, 50, 61. [Google Scholar] [CrossRef] [PubMed]
- Paracha, U.Z.; Fatima, K.; Alqahtani, M.; Chaudhary, A.; Abuzenadah, A.; Damanhouri, G.; Qadri, I. Oxidative Stress and Hepatitis C Virus. Virol. J. 2013, 10, 251. [Google Scholar] [CrossRef] [PubMed]
- Laforge, M.; Elbim, C.; Frere, C.; Hemadi, M.; Massaad, C.; Nuss, P.; Benoliel, J.J.; Becker, C. Tissue Damage from Neutrophil-Induced Oxidative Stress in COVID-19. Nat. Rev. Immunol. 2020, 20, 515–516. [Google Scholar] [CrossRef]
- Vlahos, R.; Stambas, J.; Selemidis, S. Suppressing Production of Reactive Oxygen Species (ROS) for Influenza A Virus Therapy. Trends Pharmacol. Sci. 2012, 33, 3–8. [Google Scholar] [CrossRef]
- Uchide, N.; Ohyama, K.; Bessho, T.; Yuan, B.; Yamakawa, T. Effect of Antioxidants on Apoptosis Induced by Influenza Virus Infection: Inhibition of Viral Gene Replication and Transcription with Pyrrolidine Dithiocarbamate. Antivir. Res. 2002, 56, 207–217. [Google Scholar] [CrossRef]
- Detsika, M.G.; Lianos, E.A. Regulation of Complement Activation by Heme Oxygenase-1 (HO-1) in Kidney Injury. Antioxidants 2021, 10, 60. [Google Scholar] [CrossRef]
- Zhou, Z.H.; Kumari, N.; Nekhai, S.; Clouse, K.A.; Wahl, L.M.; Yamada, K.M.; Dhawan, S. Heme Oxygenase-1 Induction Alters Chemokine Regulation and Ameliorates Human Immunodeficiency Virus-Type-1 Infection in Lipopolysaccharide-Stimulated Macrophages. Biochem. Biophys. Res. Commun. 2013, 435, 373–377. [Google Scholar] [CrossRef]
- Xiao, S.; Zhang, A.; Zhang, C.; Ni, H.; Gao, J.; Wang, C.; Zhao, Q.; Wang, X.; Wang, X.; Ma, C.; et al. Heme Oxygenase-1 Acts as an Antiviral Factor for Porcine Reproductive and Respiratory Syndrome Virus Infection and Over-Expression Inhibits Virus Replication In Vitro. Antivir. Res. 2014, 110, 60–69. [Google Scholar] [CrossRef]
- Zhang, A.; Wan, B.; Jiang, D.; Wu, Y.; Ji, P.; Du, Y.; Zhang, G. The Cytoprotective Enzyme Heme Oxygenase-1 Suppresses Pseudorabies Virus Replication In Vitro. Front. Microbiol. 2020, 11, 412. [Google Scholar] [CrossRef]
- Kim, D.H.; Ahn, H.S.; Go, H.J.; Kim, D.Y.; Kim, J.H.; Lee, J.B.; Park, S.Y.; Song, C.S.; Lee, S.W.; Choi, I.S. Heme Oxygenase-1 Exerts Antiviral Activity Against Hepatitis A Virus In Vitro. Pharmaceutics 2021, 13, 1229. [Google Scholar] [CrossRef] [PubMed]
- Hou, L.; Yang, X.; Liu, C.; Guo, J.; Shi, Y.; Sun, T.; Feng, X.; Zhou, J.; Liu, J. Heme Oxygenase-1 and Its Metabolites Carbon Monoxide and Biliverdin, but Not Iron, Exert Antiviral Activity Against Porcine Circovirus Type 3. Microbiol. Spectr. 2023, 11, e05060-22. [Google Scholar] [CrossRef] [PubMed]
- Kensler, T.W.; Wakabayashi, N.; Biswal, S. Cell Survival Responses to Environmental Stresses via the Keap1-Nrf2-ARE Pathway. Annu. Rev. Pharmacol. Toxicol. 2007, 47, 89–116. [Google Scholar] [CrossRef] [PubMed]
- Mitsuishi, Y.; Motohashi, H.; Yamamoto, M. The Keap1-Nrf2 System in Cancers: Stress Response and Anabolic Metabolism. Front. Oncol. 2012, 2, 200. [Google Scholar] [CrossRef]
- Kim, J.; Yang, G.; Kim, Y.; Kim, J.; Ha, J. AMPK Activators: Mechanisms of Action and Physiological Activities. Exp. Mol. Med. 2016, 48, e224. [Google Scholar] [CrossRef]
- Hardie, D.G.; Schaffer, B.E.; Brunet, A. AMPK: An Energy-Sensing Pathway with Multiple Inputs and Outputs. Trends Cell Biol. 2016, 26, 190–201. [Google Scholar] [CrossRef]
- Steinberg, G.R.; Hardie, D.G. New Insights into Activation and Function of the AMPK. Nat. Rev. Mol. Cell Biol. 2023, 24, 255–272. [Google Scholar] [CrossRef]
- Prantner, D.; Perkins, D.J.; Vogel, S.N. AMP-Activated Kinase (AMPK) Promotes Innate Immunity and Antiviral Defense Through Modulation of Stimulator of Interferon Genes (STING) Signaling. J. Biol. Chem. 2017, 292, 292–304. [Google Scholar] [CrossRef]
- Ren, Y.; Shen, H.M. Critical Role of AMPK in Redox Regulation Under Glucose Starvation. Redox Biol. 2019, 25, 101154. [Google Scholar] [CrossRef]
- Long, F.; Zhang, M.; Yang, X.; Liang, X.; Su, L.; An, T.; Zhang, G.; Zeng, Z.; Liu, Y.; Chen, W.; et al. The Antimalaria Drug Artesunate Inhibits Porcine Reproductive and Respiratory Syndrome Virus Replication by Activating AMPK and Nrf2/HO-1 Signaling Pathways. J. Virol. 2022, 96, e01487-21. [Google Scholar] [CrossRef]
- Hawley, S.A.; Pan, D.A.; Mustard, K.J.; Ross, L.; Bain, J.; Edelman, A.M.; Frenguelli, B.G.; Hardie, D.G. Calmodulin-Dependent Protein Kinase Kinase-Beta is an Alternative Upstream Kinase for AMP-Activated Protein Kinase. Cell Metab. 2005, 2, 9–19. [Google Scholar] [CrossRef] [PubMed]
- Ross, F.A.; Jensen, T.E.; Hardie, D.G. Differential Regulation by AMP and ADP of AMPK Complexes Containing Different Gamma Subunit Isoforms. Biochem. J. 2016, 473, 189–199. [Google Scholar] [CrossRef] [PubMed]
- Guigas, B.; Viollet, B. Targeting AMPK: From Ancient Drugs to New Small-Molecule Activators. Exp. Suppl. 2016, 107, 327–350. [Google Scholar] [PubMed]









| Genes | Forward Primer (5′-3′) | Reverse Primer (5′-3′) |
|---|---|---|
| ORF72 | CCCACGTGTGCAACGCCTAT | ATACAGTCCCGAGGCAGAGT |
| HO-1 | AGTTCATGAAGAACTTTCAGAA | TACCAGAAGGCCATGTCC |
| Nrf2 | ATTCAATGATTCTGACTCTG | CGTATCCCCAGAAGAATGTA |
| NQO1 | CATGTACTCTCTGCAAGGGA | TCCCAAATATTCTCCAGGCG |
| GAPDH | GTCTCCTCTGACTTCAACAGCG | ACCACCCTGTTGCTGTAGCCAA |
| Primers | Sequences (5′-3′) |
|---|---|
| siHO-1-① | GGTCCTCACACTCAGCTTT |
| siHO-1-② | CCACCAAGTTCAAGCAGCT |
| siHO-1-③ | CCACCAAGTTCAAGCAGCT |
| siNrf2-① | CTCCTTAAGAAGCAACTCA |
| siNrf2-② | GTCACTCTCTGAACTTCTA |
| siNrf2-③ | GACATTCCCATTTGTAGAT |
| siAMPK-① | CCTTTCTGGTGTGGATTAT |
| siAMPK-② | GGAGAGCTATTTGATTTATA |
| siAMPK-③ | GGGATCCGTTAGCAACTAT |
| Numbering | Group | Inoculation |
|---|---|---|
| 1 | Mock | 100 μL MEM |
| 2 | Virus | 100 μL EqHV-8 |
| 3 | DMSO | 100 μL DMSO + 100 μL EqHV-8 |
| 4 | Cepharanthine | Cepharanthine + 100 μL EqHV-8 |
Disclaimer/Publisher’s Note: The statements, opinions and data contained in all publications are solely those of the individual author(s) and contributor(s) and not of MDPI and/or the editor(s). MDPI and/or the editor(s) disclaim responsibility for any injury to people or property resulting from any ideas, methods, instructions or products referred to in the content. |
© 2024 by the authors. Licensee MDPI, Basel, Switzerland. This article is an open access article distributed under the terms and conditions of the Creative Commons Attribution (CC BY) license (https://creativecommons.org/licenses/by/4.0/).
Share and Cite
Li, S.; Li, L.; Sun, Y.; Khan, M.Z.; Yu, Y.; Ruan, L.; Chen, L.; Zhao, J.; Jia, J.; Li, Y.; et al. Protective Role of Cepharanthine Against Equid Herpesvirus Type 8 Through AMPK and Nrf2/HO-1 Pathway Activation. Viruses 2024, 16, 1765. https://doi.org/10.3390/v16111765
Li S, Li L, Sun Y, Khan MZ, Yu Y, Ruan L, Chen L, Zhao J, Jia J, Li Y, et al. Protective Role of Cepharanthine Against Equid Herpesvirus Type 8 Through AMPK and Nrf2/HO-1 Pathway Activation. Viruses. 2024; 16(11):1765. https://doi.org/10.3390/v16111765
Chicago/Turabian StyleLi, Shuwen, Liangliang Li, Yijia Sun, Muhammad Zahoor Khan, Yue Yu, Lian Ruan, Li Chen, Juan Zhao, Junchi Jia, Yubao Li, and et al. 2024. "Protective Role of Cepharanthine Against Equid Herpesvirus Type 8 Through AMPK and Nrf2/HO-1 Pathway Activation" Viruses 16, no. 11: 1765. https://doi.org/10.3390/v16111765
APA StyleLi, S., Li, L., Sun, Y., Khan, M. Z., Yu, Y., Ruan, L., Chen, L., Zhao, J., Jia, J., Li, Y., Wang, C., & Wang, T. (2024). Protective Role of Cepharanthine Against Equid Herpesvirus Type 8 Through AMPK and Nrf2/HO-1 Pathway Activation. Viruses, 16(11), 1765. https://doi.org/10.3390/v16111765

