The Influenza B Virus Victoria and Yamagata Lineages Display Distinct Cell Tropism and Infection-Induced Host Gene Expression in Human Nasal Epithelial Cell Cultures
Abstract
1. Introduction
2. Materials and Methods
2.1. IBV Clinical Isolate Collection from Johns Hopkins Hospital, Baltimore, MD, USA
2.2. Cell Lines and Cell Culture Maintenance
2.3. IBV Lineage Determination-RT PCR
2.4. Virus Isolation
2.5. TCID50
2.6. Virus Seed and Working Stocks
2.7. HA Sequencing and Lineage Assignment
2.8. Influenza B Genome Sequencing
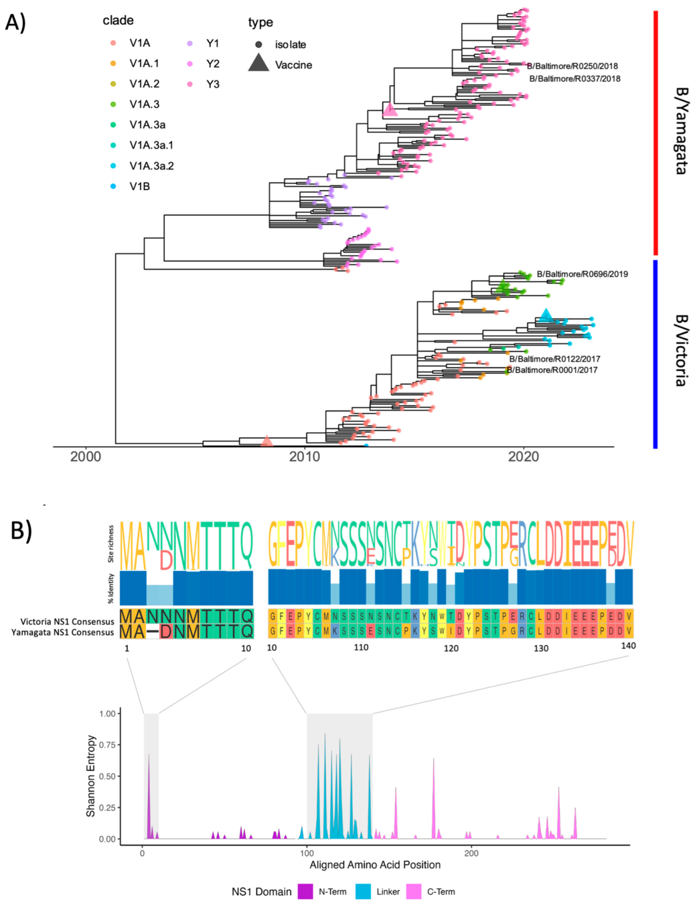
2.9. HA and NS Phylogenetics Analysis
2.10. Neutralizing Antibody Assays
2.11. Plaque Assays
2.12. Low-MOI Infections
2.13. Flow Cytometry
2.14. Luminex Assays
2.15. RNAseq and Analysis
2.16. Sequencing Analysis
2.17. Western Blots
2.18. Data Availability
3. Results
3.1. Maryland Influenza B Clinical Frequency and Hemagglutinin (HA) Phylogenetic Assessment
3.2. B/Yamagata Vaccines Induce Higher Mean Post-Vaccination Titers Compared to B/Victoria Vaccines in the 2019/2020 Season
3.3. Viral Production Is Similar between B/Victoria and B/Yamagata Viruses Isolated between 2016 and 2019
3.4. B/Yamagata Viruses Show Consistently Larger Plaque Formation on MDCK Cells
3.5. Influenza B Viruses Infect Multiple Types in the Nasal Respiratory Epithelium but Predominate in the Ciliated Cells
3.6. IBV Infected Ciliated Cells Peak at 96 hpi Where Infected Basal and Mucus Producing Cells Continue to Increase through the Course of Infection
3.7. Pro-Inflammatory Cytokine and Chemokine Production Induced by Influenza B Infection Was Predominantly Defined by IL-6, G-CSF, MCP-1 and TGF-a
3.8. RNAseq of B/Victoria and B/Yamagata Infected hNECs
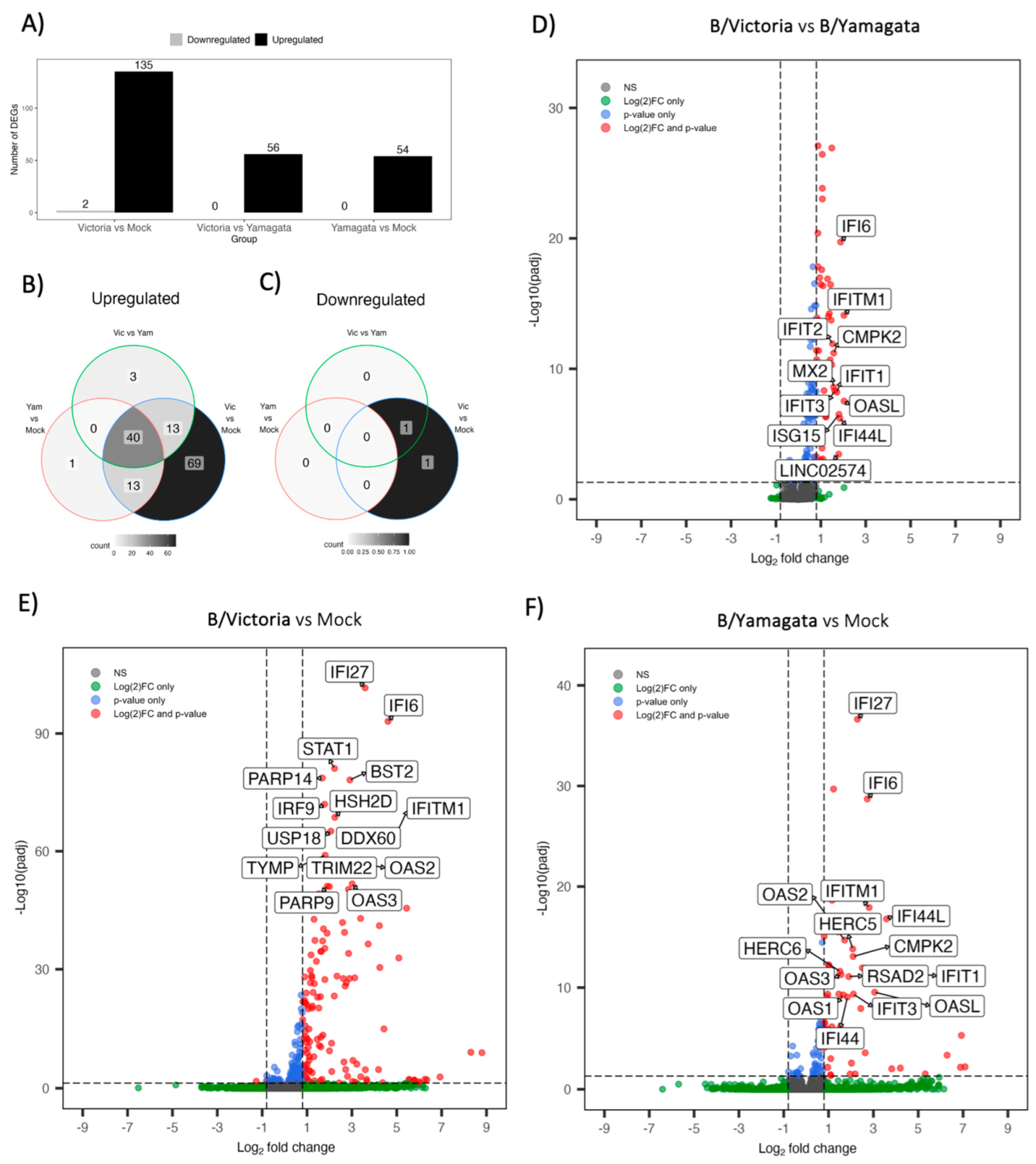
3.9. Differentially Expressed Gene (DEG) Analysis Identifies Strong Upregulation of Type I and III Interferon Stimulated Gene Families
3.10. Gene Ontology Analysis
3.11. mRNA and Protein Expression of RNAseq Targets
3.12. IBV NS1 Sequence Analysis
4. Discussion
Supplementary Materials
Author Contributions
Funding
Institutional Review Board Statement
Informed Consent Statement
Data Availability Statement
Acknowledgments
Conflicts of Interest
References
- Uyeki, T.M.; Hui, D.S.; Zambon, M.; Wentworth, D.E.; Monto, A.S. Influenza. Lancet 2022, 400, 693–706. [Google Scholar] [CrossRef] [PubMed]
- CDC. Burden of Influenza; Centers for Disease Control and Prevention: Atlanta, GA, USA, 2022.
- Jackson, D.; Elderfield, R.A.; Barclay, W.S. Molecular Studies of Influenza B Virus in the Reverse Genetics Era. J. Gen. Virol. 2011, 92, 1–17. [Google Scholar] [CrossRef] [PubMed]
- Caini, S.; Huang, Q.S.; Ciblak, M.A.; Kusznierz, G.; Owen, R.; Wangchuk, S.; Henriques, C.M.; Njouom, R.; Fasce, R.A.; Yu, H.; et al. Epidemiological and virological characteristics of influenza B: Results of the Global Influenza B Study. Influenza Other Respir. Viruses 2015, 9 (Suppl. 1), 3–12. [Google Scholar] [CrossRef] [PubMed]
- Caini, S.; Kusznierz, G.; Garate, V.V.; Wangchuk, S.; Thapa, B.; de Paula Júnior, F.J.; Ferreira de Almeida, W.A.; Njouom, R.; Fasce, R.A.; Bustos, P.; et al. The Epidemiological Signature of Influenza B Virus and Its B/Victoria and B/Yamagata Lineages in the 21st Century. PLoS ONE 2019, 14, e0222381. [Google Scholar] [CrossRef]
- Su, S.; Chaves, S.S.; Perez, A.; D’Mello, T.; Kirley, P.D.; Yousey-Hindes, K.; Farley, M.M.; Harris, M.; Sharangpani, R.; Lynfield, R.; et al. Comparing Clinical Characteristics between Hospitalized Adults with Laboratory-Confirmed Influenza A and B Virus Infection. Clin. Infect. Dis. 2014, 59, 252–255. [Google Scholar] [CrossRef]
- Dwyer, D.E.; Lynfield, R.; Losso, M.H.; Davey, R.T.; Cozzi-Lepri, A.; Wentworth, D.; Uyeki, T.M.; Gordin, F.; Angus, B.; Qvist, T.; et al. Comparison of the Outcomes of Individuals with Medically Attended Influenza A and B Virus Infections Enrolled in 2 International Cohort Studies over a 6-Year Period: 2009–2015. Open Forum. Infect. Dis. 2017, 4, ofx212. [Google Scholar] [CrossRef]
- Tran, D.; Vaudry, W.; Moore, D.; Bettinger, J.A.; Halperin, S.A.; Scheifele, D.W.; Jadvji, T.; Lee, L.; Mersereau, T. Hospitalization for Influenza A Versus B. Pediatrics 2016, 138, e20154643. [Google Scholar] [CrossRef]
- Centers for Disease Control and Prevention (CDC). Prevention and Control of Seasonal Influenza with Vaccines. Recommendations of the Advisory Committee on Immunization Practices–United States, 2013–2014. MMWR Recomm. Rep. 2013, 62, 1–43. [Google Scholar]
- Kuo, S.M.; Chen, G.W.; Velu, A.B.; Dash, S.; Han, Y.J.; Tsao, K.C.; Shih, S.R. Circulating Pattern and Genomic Characteristics of Influenza B Viruses in Taiwan from 2003 to 2014. J. Formos. Med. Assoc. 2016, 115, 510–522. [Google Scholar] [CrossRef]
- Frey, S.; Vesikari, T.; Szymczakiewicz-Multanowska, A.; Lattanzi, M.; Izu, A.; Groth, N.; Holmes, S. Clinical Efficacy of Cell CultureDerived and Egg-Derived Inactivated Subunit Influenza Vaccines in Healthy Adults. Clin. Infect. Dis. 2010, 51, 997–1004. [Google Scholar] [CrossRef]
- Domachowske, J.B.; Pankow-Culot, H.; Bautista, M.; Feng, Y.; Claeys, C.; Peeters, M.; Innis, B.L.; Jain, V. A Randomized Trial of Candidate Inactivated Quadrivalent Influenza Vaccine versus Trivalent Influenza Vaccines in Children Aged 3–17 Years. J. Infect. Dis. 2013, 207, 1878–1887. [Google Scholar] [CrossRef] [PubMed]
- Reed, C.; Meltzer, M.I.; Finelli, L.; Fiore, A. Public Health Impact of Including Two Lineages of Influenza B in a Quadrivalent Seasonal Influenza Vaccine. Vaccine 2012, 30, 1993–1998. [Google Scholar] [CrossRef] [PubMed]
- Rota, P.A.; Wallis, T.R.; Harmon, M.W.; Rota, J.S.; Kendal, A.P.; Nerome, K. Cocirculation of Two Distinct Evolutionary Lineages of Influenza Type B Virus since 1983. Virology 1990, 175, 59–68. [Google Scholar] [CrossRef] [PubMed]
- Virk, R.K.; Jayakumar, J.; Mendenhall, I.H.; Moorthy, M.; Lam, P.; Linster, M.; Lim, J.; Lin, C.; Oon, L.L.; Lee, H.K.; et al. Divergent Evolutionary Trajectories of Influenza B Viruses Underlie Their Contemporaneous Epidemic Activity. Proc. Natl. Acad. Sci. USA 2020, 117, 619–628. [Google Scholar] [CrossRef] [PubMed]
- Sharabi, S.; Drori, Y.; Micheli, M.; Friedman, N.; Orzitzer, S.; Bassal, R.; Glatman-Freedman, A.; Shohat, T.; Mendelson, E.; Hindiyeh, M.; et al. Epidemiological and Virological Characterization of Influenza B Virus Infections. PLoS ONE 2016, 11, e0161195. [Google Scholar] [CrossRef]
- FluView Interactive | CDC. 2020. Available online: https://www.cdc.gov/flu/weekly/fluviewinteractive.htm (accessed on 3 February 2023).
- Bian, J.-R.; Nie, W.; Zang, Y.-S.; Fang, Z.; Xiu, Q.-Y.; Xu, X.-X. Clinical Aspects and Cytokine Response in Adults with Seasonal Influenza Infection. Int. J. Clin. Exp. Med. 2014, 7, 5593–5602. [Google Scholar]
- Information for Molecular Diagnosis of Influenza Virus. WHO Protocols for Influenza Virus Detection. 6th Revision. January 2020. Available online: https://cdn.who.int/media/docs/default-source/influenza/molecular-detention-of-influenza-viruses/protocols_influenza_virus_detection_feb_2021.pdf?sfvrsn=df7d268a_5 (accessed on 3 February 2020).
- Chan, W.M.; Wong, L.H.; So, C.F.; Chen, L.L.; Wu, W.L.; Ip, J.D.; Lam, A.H.Y.; Yip, C.C.; Yuen, K.Y.; To, K.K. Development and Evaluation of a Conventional RT-PCR for Differentiating Emerging Influenza B/Victoria Lineage Viruses with Hemagglutinin Amino Acid Deletion from B/Yamagata Lineage Viruses. J. Med. Virol. 2020, 92, 382–385. [Google Scholar] [CrossRef]
- Reed, L.J.; Muench, H. A simple method of estimating fifty per cent endpoints. Am. J. Epidemiol. 1938, 27, 493–497. [Google Scholar] [CrossRef]
- Elbe, S.; Buckland-Merrett, G. Data, Disease and Diplomacy: GISAID’s Innovative Contribution to Global Health. Glob. Chall. 2017, 1, 33–46. [Google Scholar] [CrossRef]
- Yu, G.; Smith, D.K.; Zhu, H.; Guan, Y.; Lam, T.T.-Y. Ggtree: An r Package for Visualization and Annotation of Phylogenetic Trees with Their Covariates and Other Associated Data. Methods Ecol. Evol. 2017, 8, 28–36. [Google Scholar] [CrossRef]
- R Core Team. R: A Language and Environment for Statistical Computing; R Foundation for Statistical Computing: Vienna, Austria, 2022. [Google Scholar]
- Love, M.I.; Huber, W.; Anders, S. Moderated estimation of fold change and dispersion for RNA-seq data with DESeq2. Genome Biol. 2014, 15, 1–21. [Google Scholar] [CrossRef]
- Reimand, J.; Kolde, R.; Arak, T. gProfileR: Interface to the “g:Profiler” Toolkit, R package Version 0.6; University of Tartu: Tartu, Estonia, 2018. [Google Scholar]
- Jensen-Smith, H.C.; Ludueña, R.F.; Hallworth, R. Requirement for the βI and βIV Tubulin Isotypes in Mammalian Cilia. Cell Motil. Cytoskelet. 2003, 55, 213. [Google Scholar] [CrossRef]
- Gohy, S.; Carlier, F.M.; Fregimilicka, C.; Detry, B.; Lecocq, M.; Ladjemi, M.Z.; Verleden, S.; Hoton, D.; Weynand, B.; Bouzin, C.; et al. Altered Generation of Ciliated Cells in Chronic Obstructive Pulmonary Disease. Sci. Rep. 2019, 9, 17963. [Google Scholar] [CrossRef] [PubMed]
- Bonser, L.R.; Koh, K.D.; Johansson, K.; Choksi, S.P.; Cheng, D.; Liu, L.; Sun, D.I.; Zlock, L.T.; Eckalbar, W.L.; Finkbeiner, W.E.; et al. Flow-Cytometric Analysis and Purification of Airway Epithelial-Cell Subsets. Am. J. Respir. Cell Mol. Biol. 2021, 64, 308–317. [Google Scholar] [CrossRef] [PubMed]
- Pharo, E.A.; Williams, S.M.; Boyd, V.; Sundaramoorthy, V.; Durr, P.A.; Baker, M.L. HostPathogen Responses to Pandemic Influenza H1N1pdm09 in a Human Respiratory Airway Model. Viruses 2020, 12, 679. [Google Scholar] [CrossRef] [PubMed]
- Ruiz García, S.; Deprez, M.; Lebrigand, K.; Cavard, A.; Paquet, A.; Arguel, M.J.; Magnone, V.; Truchi, M.; Caballero, I.; Leroy, S.; et al. Novel Dynamics of Human Mucociliary Differentiation Revealed by Single-Cell RNA Sequencing of Nasal Epithelial Cultures. Development 2019, 146, dev177428. [Google Scholar] [CrossRef] [PubMed]
- Betakova, T.; Kostrabova, A.; Lachova, V.; Turianova, L. Cytokines Induced during Influenza Virus Infection. Curr. Pharm. Des. 2017, 23, 2616–2622. [Google Scholar] [CrossRef]
- Oudshoorn, D.; van Boheemen, S.; Sánchez-Aparicio, M.T.; Rajsbaum, R.; García-Sastre, A.; Versteeg, G.A. HERC6 Is the Main E3 Ligase for Global ISG15 Conjugation in Mouse Cells. PLoS ONE 2012, 7, e29870. [Google Scholar] [CrossRef]
- Tran, V.; Ledwith, M.P.; Thamamongood, T.; Higgins, C.A.; Tripathi, S.; Chang, M.W.; Benner, C.; García-Sastre, A.; Schwemmle, M.; Boon, A.C.; et al. Influenza Virus Repurposes the Antiviral Protein IFIT2 to Promote Translation of Viral mRNAs. Nat. Microbiol. 2020, 5, 1490–1503. [Google Scholar] [CrossRef]
- Zhao, C.; Sridharan, H.; Chen, R.; Baker, D.P.; Wang, S.; Krug, R.M. Influenza B Virus Non-Structural Protein 1 Counteracts ISG15 Antiviral Activity by Sequestering ISGylated Viral Proteins. Nat. Commun. 2016, 7, 12754. [Google Scholar] [CrossRef]
- Donelan, N.R.; Dauber, B.; Wang, X.; Basler, C.F.; Wolff, T.; García-Sastre, A. The N- and C-Terminal Domains of the NS1 Protein of Influenza B Virus Can Independently Inhibit IRF-3 and Beta Interferon Promoter Activation. J. Virol. 2004, 78, 11574. [Google Scholar] [CrossRef] [PubMed]
- Osterhaus, A.D.M.E.; Rimmelzwaan, G.F.; Martina, B.E.E.; Bestebroer, T.M.; Fouchier, R.A.M. Influenza B Virus in Seals. Science 2000, 288, 1051–1053. [Google Scholar] [CrossRef] [PubMed]
- Lau, Y.C.; Perera, R.A.; Fang, V.J.; Luk, L.H.; Chu, D.K.; Wu, P.; Barr, I.G.; Peiris, J.M.; Cowling, B.J. Variation by Lineage in Serum Antibody Responses to Influenza B Virus Infections. PLoS ONE 2020, 15, e0241693. [Google Scholar] [CrossRef] [PubMed]
- Wilson, J.L.; Zhou, R.; Liu, H.; Rothman, R.; Fenstermacher, K.Z.; Pekosz, A. Antigenic alteration of 2017-2018 season influenza B vaccine by egg-culture adaption. Front. Virol. 2022, 2, 933440. [Google Scholar] [CrossRef]
- Laurie, K.L.; Horman, W.; Carolan, L.A.; Chan, K.F.; Layton, D.; Bean, A.; Vijaykrishna, D.; Reading, P.C.; McCaw, J.M.; Barr, I.G. Evidence for Viral Interference and Cross-reactive Protective Immunity between Influenza B Virus Lineages. J. Infect. Dis. 2018, 217, 548–559. [Google Scholar] [CrossRef] [PubMed]
- van de Sandt, C.E.; Dou, Y.; Vogelzang-van Trierum, S.E.; Westgeest, K.B.; Pronk, M.R.; Osterhaus, A.D.; Fouchier, R.A.; Rimmelzwaan, G.F.; Hillaire, M.L. Influenza B Virus-Specific CD8+ T-lymphocytes Strongly Cross-React with Viruses of the Opposing Influenza B Lineage. J. Gen. Virol. 2015, 96, 2061–2073. [Google Scholar] [CrossRef]
- Bui, C.H.; Chan, R.W.; Ng, M.M.; Cheung, M.C.; Ng, K.C.; Chan, M.P.; Chan, L.L.; Fong, J.H.; Nicholls, J.M.; Peiris, J.M.; et al. Tropism of Influenza B Viruses in Human Respiratory Tract Explants and Airway Organoids. Eur. Respir. J. 2019, 54, 1900008. [Google Scholar] [CrossRef]
- Ali, S.; Mann-Nüttel, R.; Schulze, A.; Richter, L.; Alferink, J.; Scheu, S. Sources of type I interferons in infectious immunity: Plasmacytoid dendritic cells not always in the driver’s seat. Front. Immunol. 2019, 10, 422559. [Google Scholar] [CrossRef]
- Dissanayake, T.K.; Schäuble, S.; Mirhakkak, M.H.; Wu, W.L.; Ng, A.C.K.; Yip, C.C.; López, A.G.; Wolf, T.; Yeung, M.L.; Chan, K.H.; et al. Comparative Transcriptomic Analysis of Rhinovirus and Influenza Virus Infection. Front. Microbiol. 2020, 11, 1580. [Google Scholar] [CrossRef]
- Perng, Y.-C.; Lenschow, D.J. ISG15 in Antiviral Immunity and Beyond. Nat. Rev. Microbiol. 2018, 16, 423–439. [Google Scholar] [CrossRef]
- Guan, R.; Ma, L.C.; Leonard, P.G.; Amer, B.R.; Sridharan, H.; Zhao, C.; Krug, R.M.; Montelione, G.T. Structural basis for the sequence-specific recognition of human ISG15 by the NS1 protein of influenza B virus. Proc. Natl. Acad. Sci. USA 2011, 108, 13468–13473. [Google Scholar] [CrossRef] [PubMed]
- Yuan, W.; Krug, R.M. Influenza B Virus NS1 Protein Inhibits Conjugation of the Interferon (IFN)-Induced Ubiquitin-like ISG15 Protein. EMBO J. 2001, 20, 362–371. [Google Scholar] [CrossRef] [PubMed]
- Meyer, A.G.; Spielman, S.J.; Bedford, T.; Wilke, C.O. Time dependence of evolutionary metrics during the 2009 pandemic influenza virus outbreak. Virus Evol. 2015, 1, vev006. [Google Scholar] [CrossRef]
- Varga, Z.T.; Grant, A.; Manicassamy, B.; Palese, P. Influenza Virus Protein PB1-F2 Inhibits the Induction of type I Interferon by Binding to MAVS and Decreasing Mitochondrial Membrane Potential. J. Virol. 2012, 86, 8359–8366. [Google Scholar] [CrossRef] [PubMed]










| Virus Lineage | Primer Name | Sequence |
|---|---|---|
| B/Victoria | Bvf224 | ACATACCCTCGGCAAGAGTTTC |
| Bvr507 | TGCTGTTTTGTTGTTGTCGTTTT | |
| B/Yamagata | BYf226 | ACACCTTCTGCGAAAGCTTCA |
| BYr613 | CATAGAGGTTCTTCATTTGGGTTT | |
| Post-2017 B/Victoria | Vic-HA-668R | GAGTCCCCATAGAGCTTTGC |
| Vic-HA-472F | TGCCCTAACATTACCAATGG |
| Virus Lineage/Clade | Source | Virus Name | GISAID Accession |
|---|---|---|---|
| Victoria/V1A | Clinical isolate | B/Baltimore/R0122/2016 | EPI_ISL_17412143 |
| Victoria/V1A | Clinical isolate | B/Baltimore/R0001/2016 | EPI_ISL_17412142 |
| Yamagata/Clade 3 | Clinical isolate | B/Baltimore/R0250/2018 | EPI_ISL_17412144 |
| Yamagata/Clade 3 | Clinical isolate | B/Baltimore/R0337/2018 | EPI_ISL_17412145 |
| Yamagata/Clade 3 | Clinical isolate | B/Baltimore/R0300/2018 | EPI_ISL_17742639 |
| Victoria/V1A.1 | Vaccine (CDC) | B/Colorado/06/2017 | EPI_ISL_257735 |
| Victoria/V1A.3 | Clinical isolate | B/Baltimore/R0696/2019 | EPI_ISL_17353886 |
| Yamagata/Clade 3 | Vaccine (CDC) | B/Phuket/3073/2013 | EPI_ISL_161843 |
| Primer Lineage | Primer Name | Primer Sequence |
|---|---|---|
| B/Yamagata RT-PCR primer | IBV_Yam_5UTR_1F | AGCAGAAGCAGAGCATTTTCT |
| IBV_Yam_3UTR_1842R | TGATGACAAGCAAACAAGCACT | |
| B/Victoria RT-PCR primer | IBV HA 5′ UTR | TATTCGTCTCAGGGAGCAGAAGCAGAGCATTTTCT |
| IBV HA 3′ UTR R | GTAATGATGACAAGCAAACAAGCA |
| Antibody/Probe/Clone | Fluorophore | Catalog Number | Staining Concentration |
|---|---|---|---|
| Flow cytometry 1 | |||
| Recombinant Rabbit HA Monoclonal | Primary | Invitrogen MA5-29901 | 1 μg/mL |
| MUC5AC Monoclonal Antibody Clone: 45M1 | Primary | Invitrogen MA5-12178 | 2 μg/mL |
| CD271 (NGF Receptor) Monoclonal Antibody (ME20.4), PE, eBioscience | Conjugated-PE | Invitrogen 12-9400-42 | 0.5 μg/mL |
| Goat Anti-Rabbit (Secondary for HA probe) | AF647 | Invitrogen A21244 | 2 μg/mL |
| Goat Anti-Mouse (Secondary Ab for MUC5AC probe) Clone: Poly4503 | BV605 | Biolegend 405327 | 0.2 μg/mL |
| Mouse Anti-Beta Tubulin-IV | AF488 | Novus Bio NBP2-74713AF488 | 0.78 μg/mL |
| Live/Dead Discriminator | AQUA | Invitrogen L34965 | 1 mL/106 cells |
| Western blots | |||
| Rabbit IFIT2 | Primary | Protein Tech 12604-1-AP | 2 μg/mL |
| Rabbit IFIT3 | Primary | Protein Tech 5201-1-AP | 1 μg/mL |
| Reagent | Catalog Number |
|---|---|
| TrypLE 1X | Gibco 12563011 |
| BD Fixation/Permeabilization Kit (Cytofix/Cytoperm and Perm/Wash Buffer) | BD Biosciences 554714 |
| Normal Goat Serum (NGS) | Sigma Aldrich G9023 |
| FACS Buffer: 0.3% BSA in 1X PBS | BSA: Sigma Aldrich A9418, PBS PH 7.4: Gibco 10010072 |
| Trypsin Stop Solution (10% FBS in PBS) | FBS: Thermofisher, Gibco, Lot:2193952RP |
| Target | Assay | Assay ID |
|---|---|---|
| IFITM1 | Thermofisher TaqMan | Hs00705137_s1 |
| ZPB1 | Thermofisher TaqMan | Hs01679797_gH |
| OASL | Thermofisher TaqMan | Hs00984387_m1 |
Disclaimer/Publisher’s Note: The statements, opinions and data contained in all publications are solely those of the individual author(s) and contributor(s) and not of MDPI and/or the editor(s). MDPI and/or the editor(s) disclaim responsibility for any injury to people or property resulting from any ideas, methods, instructions or products referred to in the content. |
© 2023 by the authors. Licensee MDPI, Basel, Switzerland. This article is an open access article distributed under the terms and conditions of the Creative Commons Attribution (CC BY) license (https://creativecommons.org/licenses/by/4.0/).
Share and Cite
Wilson, J.L.; Akin, E.; Zhou, R.; Jedlicka, A.; Dziedzic, A.; Liu, H.; Fenstermacher, K.Z.J.; Rothman, R.E.; Pekosz, A. The Influenza B Virus Victoria and Yamagata Lineages Display Distinct Cell Tropism and Infection-Induced Host Gene Expression in Human Nasal Epithelial Cell Cultures. Viruses 2023, 15, 1956. https://doi.org/10.3390/v15091956
Wilson JL, Akin E, Zhou R, Jedlicka A, Dziedzic A, Liu H, Fenstermacher KZJ, Rothman RE, Pekosz A. The Influenza B Virus Victoria and Yamagata Lineages Display Distinct Cell Tropism and Infection-Induced Host Gene Expression in Human Nasal Epithelial Cell Cultures. Viruses. 2023; 15(9):1956. https://doi.org/10.3390/v15091956
Chicago/Turabian StyleWilson, Jo L., Elgin Akin, Ruifeng Zhou, Anne Jedlicka, Amanda Dziedzic, Hsuan Liu, Katherine Z. J. Fenstermacher, Richard E. Rothman, and Andrew Pekosz. 2023. "The Influenza B Virus Victoria and Yamagata Lineages Display Distinct Cell Tropism and Infection-Induced Host Gene Expression in Human Nasal Epithelial Cell Cultures" Viruses 15, no. 9: 1956. https://doi.org/10.3390/v15091956
APA StyleWilson, J. L., Akin, E., Zhou, R., Jedlicka, A., Dziedzic, A., Liu, H., Fenstermacher, K. Z. J., Rothman, R. E., & Pekosz, A. (2023). The Influenza B Virus Victoria and Yamagata Lineages Display Distinct Cell Tropism and Infection-Induced Host Gene Expression in Human Nasal Epithelial Cell Cultures. Viruses, 15(9), 1956. https://doi.org/10.3390/v15091956

