Metavirome Analysis and Identification of Midge-Borne Viruses from Yunnan Province, China, in 2021
Abstract
:1. Introduction
2. Results
2.1. Midge Sample Collection and Classification
2.2. Metaviral Sequencing and the Virome of Midges
2.3. PCR Validation of BTV Sequences
2.4. PCR Validation of DENV and GETV (Getah Virus) Sequences
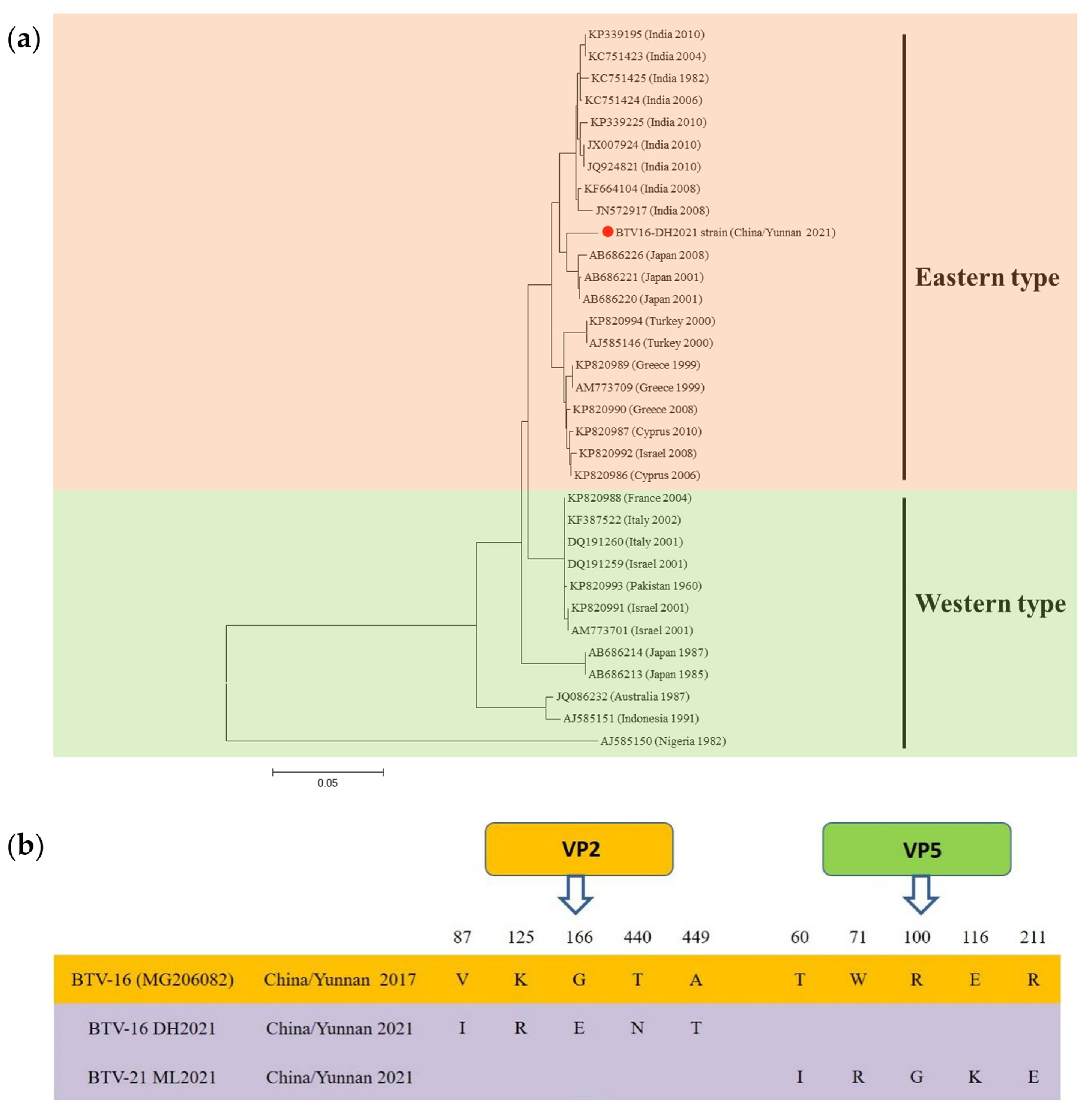
2.5. Isolation and Identification of the BTV-16 DH2021 Strain
3. Discussion
4. Materials and Methods
4.1. Collection and Preparation of Midge Samples
4.2. Metagenomic Sample Preparation and Metaviral Sequencing
4.3. Primer Designed for Specific Viruses
4.4. Virus Isolation and Identification
5. Conclusions
Supplementary Materials
Author Contributions
Funding
Data Availability Statement
Conflicts of Interest
References
- Young, P.R. Arboviruses: A Family on the Move. Adv. Exp. Med. Biol. 2018, 1062, 1–10. [Google Scholar]
- Fraga, A.B. Culicoides insignis Lutz, 1913 (Diptera: Ceratopogonidae) Biting Midges in Northeast of Brazil. Insects 2021, 12, 366. [Google Scholar]
- Sick, F.; Beer, M.; Kampen, H.; Wernike, K. Culicoides Biting Midges—Underestimated Vectors for Arboviruses of Public Health and Veterinary Importance. Viruses 2019, 11, 376. [Google Scholar] [CrossRef]
- Mosquera, J.D.; Zapata, S.; Spinelli, G.; Gualapuro, M.; León, R.; Augot, D. An updated list of the Culicoides (Diptera, Ceratopogonidae) fauna from Ecuador. Parasite 2022, 29, 63. [Google Scholar] [CrossRef] [PubMed]
- Rasmussen, L.D.; Kristensen, B.; Kirkeby, C.; Rasmussen, T.B.; Belsham, G.J.; Bødker, R.; Bøtner, A. Culicoids as Vectors of Schmallenberg Virus. Emerg. Infect. Dis. 2012, 18, 1204–1206. [Google Scholar] [CrossRef] [PubMed]
- Almeida, R.S.; Spilki, F.R.; Roehe, P.M.; Arns, C.W. Detection of Brazilian bovine respiratory syncytial virus strain by a reverse transcriptase-nested-polymerase chain reaction in experimentally infected calves. Vet. Microbiol. 2005, 105, 131–135. [Google Scholar] [CrossRef]
- Li, H.; Cao, Y.X.; He, X.X.; Fu, S.H.; Lyu, Z.; He, Y.; Gao, X.Y.; Liang, G.D.; Wang, H.Y. Real-time RT-PCR Assay for the detection of Tahyna Virus. Biomed. Environ. Sci. 2015, 5, 57–60. [Google Scholar]
- Xiao, P.P.; Li, C.H.; Zhang, Y.; Han, J.C.; Guo, X.F.; Xie, L.; Tian, M.Y.; Li, Y.Q.; Wang, M.P.; Liu, H.; et al. Metagenomic Sequencing From Mosquitoes in China Reveals a Variety of Insect and Human Viruses. Front. Cell. Infect. Microbiol. 2018, 8, 364. [Google Scholar] [CrossRef]
- Alquezar-Planas, D.E.; Mourier, T.; Bruhn, C.A.W.; Hansen, A.J.; Vitcetz, S.N.; Mørk, S.R.; Gorodkin, J.; Nielsen, H.A.; Guo, Y.; Sethuraman, A.; et al. Discovery of a divergent HPIV4 from respiratory secretions using second and third generation metagenomic sequencing. Sci. Rep. 2013, 3, 2468. [Google Scholar] [CrossRef]
- Ergünay, K.; Brinkmann, A.; Litzba, N.; Günay, F.; Kar, S.; Öter, K.; Örsten, S.; Sarıkaya, Y.; Alten, B.; Nitsche, A. A novel rhabdovirus, related to Merida virus, in field-collected mosquitoes from Anatolia and Thrace. Arch. Virol. 2017, 162, 1903–1911. [Google Scholar] [CrossRef]
- Wahaab, A.; Hameed, M. A Metagenomic Analysis of Mosquito Virome collected from different animal farms at Yunnan-Myanmar border of China. Front. Microbiol. 2020, 11, 591478. [Google Scholar]
- Xiao, P.P.; Han, J.C.; Zhang, Y.; Li, C.H.; Guo, X.F.; Wen, S.B.; Tian, M.Y.; Li, Y.Q.; Wang, M.P.; Liu, H.; et al. Metagenomic Analysis of Flaviviridae in Mosquito Viromes Isolated From Yunnan Province in China Reveals Genes From Dengue and Zika Viruses. Front. Cell. Infect. Microbiol. 2018, 8, 359. [Google Scholar] [CrossRef]
- Men, J.; He, Y.; Liu, L.; Li, N.; Wang, J. A New Fort Crockett Virus Strain Isolated from Culicoides in Yunnan Province, China, near the China–Laos–Vietnam Border. Vector Borne Zoonotic Dis. 2020, 20, 932–935. [Google Scholar] [CrossRef]
- Mellor, P.S.; Boorman, J.; Baylis, M. Culicoides Biting Midges: Their Role as Arbovirus Vectors. Annu. Rev. Entomol. 2000, 45, 307–340. [Google Scholar] [CrossRef]
- Hubálek, Z.; Rudolf, I.; Nowotny, N. Arboviruses pathogenic for domestic and wild animals. Adv. Virus Res. 2014, 89, 201–275. [Google Scholar]
- Carpenter, S.; Groschup, M.H.; Garros, C.; Felippe-Bauer, M.L.; Purse, B.V. Culicoides biting midges, arboviruses and public health in Europe. Antivir. Res. 2013, 100, 102–113. [Google Scholar] [CrossRef]
- Mullen, G.R.; Murphree, C.S. Biting Midges (Ceratopogonidae). In Medical and Veterinary Entomology; Academic Press: Cambridge, MA, USA, 2002; pp. 163–183. [Google Scholar]
- Kim, M.S.; Whon, T.W.; Bae, J.W. Comparative viral metagenomics of environmental samples from Korea. Genom. Inform. 2013, 11, 121–128. [Google Scholar] [CrossRef] [PubMed]
- Ng, T.F.F.; Manire, C.; Borrowman, K.; Langer, T.; Ehrhart, L.; Breitbart, M. Discovery of a novel single-stranded DNA virus from a sea turtle fibropapilloma by using viral metagenomics. J. Virol. 2009, 83, 2500–2509. [Google Scholar] [CrossRef] [PubMed]
- Yutin, N.; Shevchenko, S.; Kapitonov, V.; Krupovic, M.; Koonin, E.V. A novel group of diverse Polinton-like viruses discovered by metagenome analysis. BMC Biol. 2015, 13, 95. [Google Scholar] [CrossRef] [PubMed]
- Ciota, A.T.; Kramer, L.D. Insights into Arbovirus Evolution and Adaptation from Experimental Studies. Viruses 2010, 2, 2594–2617. [Google Scholar] [CrossRef]
- Liu, L.; Shen, Q.; Li, N.; He, Y.; Wu, A. Comparative viromes of Culicoides and mosquitoes reveal their consistency and diversity in viral profiles. Brief. Bioinform. 2020, 22, bbaa323. [Google Scholar] [CrossRef]
- Temmam, S.; Monteil-Bouchard, S.; Robert, C.; Baudoin, J.P.; Sambou, M.; Aubadie-Ladrix, M.; Labas, N.; Raoult, D.; Mediannikov, O.; Desnues, C. Characterization of Viral Communities of Biting Midges and Identification of Novel Thogotovirus Species and Rhabdovirus Genus. Viruses 2016, 8, 77. [Google Scholar] [CrossRef]
- Modha, S.; Hughes, J.; Bianco, G.; Ferguson, H.M.; Schnettler, E. Metaviromics Reveals Unknown Viral Diversity in the Biting Midge Culicoides impunctatus. Viruses 2019, 11, 865. [Google Scholar] [CrossRef] [PubMed]
- Purse, B.V.; Mellor, P.S.; Rogers, D.J.; Samuel, A.R.; Mertens, P.P.; Baylis, M. Climate change and the recent emergence of bluetongue in Europe. Nat. Rev. Microbiol. 2005, 3, 171–181. [Google Scholar] [CrossRef] [PubMed]
- Maclachlan, N.J.; Drew, C.P.; Darpel, K.E.; Worwa, G. The Pathology and Pathogenesis of Bluetongue—ScienceDirect. J. Comp. Pathol. 2009, 141, 1–16. [Google Scholar] [CrossRef]
- Saegerman, C.; Berkvens, D.; Mellor, P.S. Bluetongue Epidemiology in the European Union. Emerg. Infect. Dis. 2008, 14, 539–544. [Google Scholar] [CrossRef]
- Duan, Y.L.; Miao, H.S.; Liao, D.F.; Kou, M.L.; Li, L. The serologic investigation and viral isolation of bluetongue virus in Shangri-La in Southwest China. Transbound. Emerg. Dis. 2019, 66, 2353–2361. [Google Scholar] [CrossRef] [PubMed]
- Kirkland, P.D.; Zhang, N.; Hawkes, R.A.; Li, Z.; Zhang, F.; Davis, R.J.; Sanders, D.A.; Li, H.; Zhang, K.; Ben, J.; et al. Studies on the epidemiology of bluetongue virus in China. Epidemiol. Infect. 2002, 128, 257–263. [Google Scholar] [CrossRef] [PubMed]
- Qin, S.M.; Yang, H.; Zhang, Y.X.; Li, Z.H.; Lin, J.; Gao, L.; Liao, D.F.; Cao, Y.Y.; Ren, P.F.; Li, H.C.; et al. Full genome sequence of the first bluetongue virus serotype 21 (BTV-21) isolated from China: Evidence for genetic reassortment between BTV-21 and bluetongue virus serotype 16 (BTV-16). Arch. Virol. 2018, 163, 1379–1382. [Google Scholar] [CrossRef]
- Meng, J.X.; Hu, Q.M.; Zhang, L.M.; Li, N.; He, Y.W.; Yang, Z.X.; Sun, Y.; Wang, J.L. Isolation and Genetic Evolution of Dengue Virus from the 2019 Outbreak in Xishuangbanna, Yunnan Province, China. Vector Borne Zoonotic Dis. 2023, 23, 331–340. [Google Scholar] [CrossRef]
- Hayashi, T.; Wills, S.; Bussey, K.A.; Takimoto, T.; Lyles, D.S. Identification of Influenza A Virus PB2 Residues Involved in Enhanced Polymerase Activity and Virus Growth in Mammalian Cells at Low Temperatures. J. Virol. 2015, 89, 8042–8049. [Google Scholar] [CrossRef] [PubMed]
Disclaimer/Publisher’s Note: The statements, opinions, and data contained in all publications are solely those of the individual author(s) and contributor(s) and not of MDPI and/or the editor(s). MDPI and/or the editor(s) disclaim responsibility for any injury to people or property resulting from any ideas, methods, instructions, or products referred to in the content. |





| Family | Chuxiong | Dehong | Lincang | Xishuangbanna |
|---|---|---|---|---|
| Adenoviridae | 12 | 1 | 1 | 1 |
| Astroviridae | 1 | 1 | 4 | 1 |
| Autographiviridae | 0 | 1 | 2 | 2 |
| Baculoviridae | 23 | 11 | 23 | 230 |
| Circoviridae | 4 | 9 | 4 | 3 |
| Dicistroviridae | 219 | 30 | 35 | 31 |
| Flaviviridae | 6 | 1 | 1 | 1 |
| Hantaviridae | 0 | 1 | 0 | 0 |
| Hepadnaviridae | 1 | 1 | 1 | 1 |
| Herpesviridae | 26 | 5 | 5 | 3 |
| Iflaviridae | 7 | 4 | 16 | 4 |
| Inoviridae | 1 | 1 | 0 | 0 |
| Luteoviridae | 1 | 1 | 0 | 1 |
| Myoviridae | 8 | 2 | 3 | 4 |
| Nodaviridae | 0 | 1 | 0 | 0 |
| Partitiviridae | 2 | 2 | 2 | 2 |
| Parvoviridae | 1 | 1 | 1 | 2 |
| Peribunyaviridae | 2 | 2 | 1 | 9 |
| Polycipiviridae | 33 | 26 | 55 | 24 |
| Poxviridae | 5 | 3 | 4 | 2 |
| Reoviridae | 1 | 1 | 2 | 1 |
| Rhabdoviridae | 19 | 58 | 34 | 15 |
| Siphoviridae | 7 | 3 | 4 | 5 |
| Tospoviridae | 1 | 0 | 2 | 0 |
| Totiviridae | 11 | 5 | 6 | 7 |
| Tymoviridae | 11 | 8 | 6 | 9 |
Disclaimer/Publisher’s Note: The statements, opinions and data contained in all publications are solely those of the individual author(s) and contributor(s) and not of MDPI and/or the editor(s). MDPI and/or the editor(s) disclaim responsibility for any injury to people or property resulting from any ideas, methods, instructions or products referred to in the content. |
© 2023 by the authors. Licensee MDPI, Basel, Switzerland. This article is an open access article distributed under the terms and conditions of the Creative Commons Attribution (CC BY) license (https://creativecommons.org/licenses/by/4.0/).
Share and Cite
Li, C.; Wang, W.; Zhang, X.; Xiao, P.; Li, Z.; Wang, P.; Shi, N.; Zhou, H.; Lu, H.; Gao, X.; et al. Metavirome Analysis and Identification of Midge-Borne Viruses from Yunnan Province, China, in 2021. Viruses 2023, 15, 1817. https://doi.org/10.3390/v15091817
Li C, Wang W, Zhang X, Xiao P, Li Z, Wang P, Shi N, Zhou H, Lu H, Gao X, et al. Metavirome Analysis and Identification of Midge-Borne Viruses from Yunnan Province, China, in 2021. Viruses. 2023; 15(9):1817. https://doi.org/10.3390/v15091817
Chicago/Turabian StyleLi, Chenghui, Wei Wang, Xuancheng Zhang, Pengpeng Xiao, Zhuoxin Li, Peng Wang, Ning Shi, Hongning Zhou, Huijun Lu, Xu Gao, and et al. 2023. "Metavirome Analysis and Identification of Midge-Borne Viruses from Yunnan Province, China, in 2021" Viruses 15, no. 9: 1817. https://doi.org/10.3390/v15091817
APA StyleLi, C., Wang, W., Zhang, X., Xiao, P., Li, Z., Wang, P., Shi, N., Zhou, H., Lu, H., Gao, X., Zhang, H., & Jin, N. (2023). Metavirome Analysis and Identification of Midge-Borne Viruses from Yunnan Province, China, in 2021. Viruses, 15(9), 1817. https://doi.org/10.3390/v15091817

