Next Article in Journal
The Mobility of Eurasian Avian-like M2 Is Determined by Residue E79 Which Is Essential for Pathogenicity of 2009 Pandemic H1N1 Influenza Virus in Mice
Previous Article in Journal
Recent Advances in the Development of Sulfamoyl-Based Hepatitis B Virus Nucleocapsid Assembly Modulators
 
 
Font Type:
Arial Georgia Verdana
Font Size:
Aa Aa Aa
Line Spacing:
Column Width:
Background:
Article

Viromes of Tabanids from Russia

by
Alexander G. Litov
1,
Oxana A. Belova
1,
Ivan S. Kholodilov
1,
Anna S. Kalyanova
1,
Magomed N. Gadzhikurbanov
1,2,
Anastasia A. Rogova
1,
Larissa V. Gmyl
1 and
Galina G. Karganova
1,3,*
1
Laboratory of Biology of Arboviruses, FSASI Chumakov Federal Scientific Center for Research and Development of Immune-and-Biological Products of RAS, 108819 Moscow, Russia
2
Department of Biology, Lomonosov Moscow State University, 119991 Moscow, Russia
3
Institute for Translational Medicine and Biotechnology, Sechenov University, 119991 Moscow, Russia
*
Author to whom correspondence should be addressed.
Viruses 2023, 15(12), 2368; https://doi.org/10.3390/v15122368
Submission received: 30 October 2023 / Revised: 21 November 2023 / Accepted: 28 November 2023 / Published: 30 November 2023
(This article belongs to the Section Invertebrate Viruses)

Abstract

:
Advances in sequencing technologies and bioinformatics have greatly enhanced our knowledge of virus biodiversity. Currently, the viromes of hematophagous invertebrates, such as mosquitoes and ixodid ticks, are being actively studied. Tabanidae (Diptera) are a widespread family, with members mostly known for their persistent hematophagous behavior. They transmit viral, bacterial, and other pathogens, both biologically and mechanically. However, tabanid viromes remain severely understudied. In this study, we used high-throughput sequencing to describe the viromes of several species in the Hybomitra, Tabanus, Chrysops, and Haematopota genera, which were collected in two distant parts of Russia: the Primorye Territory and Ryazan Region. We assembled fourteen full coding genomes of novel viruses, four partial coding genomes, as well as several fragmented viral sequences, which presumably belong to another twelve new viruses. All the discovered viruses were tested for their ability to replicate in mammalian porcine embryo kidney (PEK), tick HAE/CTVM8, and mosquito C6/36 cell lines. In total, 16 viruses were detected in at least one cell culture after three passages (for PEK and C6/36) or 3 weeks of persistence in HAE/CTVM8. However, in the majority of cases, qPCR showed a decline in virus load over time.

1. Introduction

Tabanidae (Diptera) are a cosmopolitan family, with members mostly being nuisance pests for people and livestock because of their painful bites and persistent biting behavior [1]. The Tabanidae family is more diverse than any other hematophagous insect family and includes more than 4000 described species [2,3]. In Russia, 114 species have been described, with six genera being the most represented: Tabanus, Atylotus, Heptatoma, Chrysops, Haematopota, and Hybomitra [4].
Adult tabanids are fast fliers and can cover a distance of up to 2 km daily. Both males and females use sugars of plant origin, such as nectar, to provide energy for flight. Most females seek a blood meal after mating in order to produce eggs, with the size of blood meals varying from 20 μL for small species up to 600 μL for larger species [1].
Pastured cattle, wildlife species, and even humans suffer from tabanid attacks. In addition to blood loss from feeding, tabanids cause extreme annoyance. Large numbers of tabanids in an area can reduce weight gain and milk production in cattle. For instance, in French Guiana, the mean daily weight gain for cattle during the season of horsefly activity is 418 g, which is 327 g less than the annual average [5]. In Russia, authors report losses of up to 30% in milk production and reductions of as much as 45% in weight gained during tabanid season [4]. Tabanids can cause additional economic losses due to their impact on human outdoor recreational activities, such as trekking, fishing, swimming, and camping [1].
Tabanid biology and feeding behavior make them suitable vectors for the transmission of viral, bacterial, and other pathogens [1,5]. The transmission of the filarial nematodes Loa loa [6], Elaeophora schneideri [7], Dirofilaria roemeri [8], and Dirofilaria repens, as well as the protozoa Haemoproteus metchnikovi and Trypanosoma theileri, involves disease agent replication or development within tabanids [1]. Mechanical transmission by tabanids (primarily Chrysops spp., Hybomitra spp., and Tabanus spp.) plays a major role in the transmission of the equine infectious anemia virus [1]. Other viruses such as the bovine leukemia virus [1,9], bovine viral diarrhea virus [1], and hog cholera virus can also be mechanically transmitted by tabanids; however, this is not the main route of infection for those pathogens [1]. There are reports of mechanical transmission of Bacillus anthracis, Anaplasma marginale (normally biologically transmitted by ticks), and Francisella tularensis, as well as some other bacterial pathogens. The protozoan pathogen Besnoitia besnoiti and many species in the Trypanosoma genus can also be mechanically transmitted by various species of tabanids [1].
Advances in sequencing technologies and bioinformatics have greatly expanded our knowledge of viral biodiversity. Thousands of new viruses have been discovered, mostly in arthropods [10,11,12]. Currently, viromes of well-established vector invertebrates, such as mosquitoes [13,14,15,16,17] and ixodid ticks [18,19,20] are being actively studied, while other blood-sucking invertebrates are receiving much less attention. To our knowledge, no specific work dedicated to description of tabanid viromes exists. However, the viromes of five unidentified specimens of tabanids (Tabanidae sp.) were uncovered during a large-scale insect virome study. As a result, five new viruses were discovered: the Wuhan horsefly virus, Jiujie fly virus, Wuhan horsefly virus 3, Hubei picorna-like virus 17, and Hubei toti-like virus 19 [11].
In this work, we explored the RNA viromes of several species in the Hybomitra, Tabanus, Chrysops, and Haematopota genera collected in Russia. Overall, we were able to identify and assemble fourteen full coding genomes of novel viruses, four partial coding genomes, as well as several fragmented viral sequences, which presumably belong to other twelve new viruses.

2. Materials and Methods

2.1. Collection and Pooling of Tabanids

Tabanids were collected manually in 2021 in the Primorye Territory and Ryazan Region, Russia. Tabanids were collected far from areas with large aggregations of livestock. Tabanid species were determined immediately after collection using taxonomy keys [21,22]. Species composition of high-throughput sequencing (HTS) pools, location collection, and date of material collection are presented in Table 1.

2.2. Sample Preparation and High-Throughput Sequencing

Tabanids were washed in 70% ethanol and then twice in distilled water prior homogenization. Hybomitra spp and Tabanus spp. were individually homogenized in 700 μL of saline solution and Chrysops spp. specimens were homogenized in 500 μL of saline solution (FSASI Chumakov FSC R&D IBP RAS, Moscow, Russia). Homogenization was carried out using Tissue Lyser II for 12 min at 25 s−1. Equal amounts of individual homogenates were pooled together on the basis of genera and collection site (Table 1).
RNA isolation, rRNA depletion, library preparation, and HTS were carried out as described previously [23]. All obtained raw reads were deposited in the sequence read archive (BioProject accession number PRJNA1026651).

2.3. High-Throughput Sequencing Assembly and Analysis

Raw high-throughput sequences were processed using Trimmomatic v0.39 [24], SPAdes v3.13.0 [25], and BLAST v2.9.0+ [26], as described previously [23].
In some cases, the obtained contigs themselves were additionally reassembled using SeqMan 7.0.0 (DNAstar Inc., Madison, WI, USA). After assembly, open reading frames were extracted from putative viral genome sequences and were tested using the blastp algorithm to detect virus related contigs. Some contigs with very high identities to known human pathogens (sequenced in the same run) were filtered out as possible contaminations.
We identified the closest relatives of each virus sequence using the online blastp algorithm. For each virus sequence with similar closest relative results, an estimation of evolutionary divergence was performed to assess whether they belong to the same virus species.
The abundance of viral reads in each pool was estimated using Bowtie 2 v.2.3.5.1 [27] software as described earlier [23]. Abundance of the largest contig containing tabanid 28S rRNA sequence was used as a positive control.

2.4. Phylogenetic Tree Construction

From the obtained contigs, we extracted either the polyprotein (if available) or RNA-dependent polymerase protein sequence. Homologs of the extracted sequence were extracted from the database performing online blastp searches with default parameters. The obtained sequences were filtered to remove sequences with low length, using custom Python script.
Subsequently, these sequences were aligned using MAFFT v7.310 [28] with E-INS-i algorithm and 1000 cycles of iterative refinement. Alignments were processed using the TrimAL v1.4. rev 15 program [29] in order to remove ambiguously aligned regions with automated region detection (“automated1” option). After that, sequences containing more than 10% of gaps or unknown amino acids were removed from alignments using custom Python script. Maximum-likelihood phylogenetic trees were constructed using the phyML 3.3.20200621 program [30] with 1000 bootstrap replications. Phylogenetic trees were annotated using custom Python script and visualized in FigTree v.1.4.4. The custom Python scripts used in this work are available at GitHub (https://github.com/justNo4b/slepni_scripts (accessed on 27 October 2023)).

2.5. Data Visualization

Phylogenetic tree visualization and image post-processing were performed as described previously [23]. The custom Python script for drawing genomes of the viruses is available at GitHub (https://github.com/justNo4b/GenomeDrawing (accessed on 27 October 2023)).

2.6. Virus Passages in Cell Lines

Three cell cultures were used in this work: a HAE/CTVM8 cell line [31], originating from Hyalomma anatolicum ticks; a C6/36 cell line, originated from Aedes albopictus mosquitoes; and a porcine embryo kidney (PEK) cell line. The PEK cell line was maintained at 37 °C in Medium 199 of Earle’s salts (FSASI Chumakov FSC R&D IBP RAS, Moscow, Russia), supplemented with 5% fetal bovine serum (Gibco, Paisley, UK). The C6/36 cell line was maintained at 32 °C in L-15 medium (FSASI Chumakov FSC R&D IBP RAS, Moscow, Russia), supplemented with 5% fetal bovine serum (Gibco, Paisley, UK). The HAE/CTVM8 cell line was maintained at 28 °C in L-15 medium, supplemented with 20% FBS, 10% Tryptose Phosphate Broth, 1% L-glutamine, and 2 µg/mL ciprofloxacin antibiotic.
Before cell infection, pooled tabanid homogenates were filtered via centrifugation for 15 min at 1500 rcf using Corning Costar Spin-X 0.45 µm centrifuge tube filters (Corning, NY, USA).
For the experiment on the C6/36 and PEK cell lines, cells were seeded in 96-well cell culture plates (SPL Life Sciences, Pocheon-si, Republic of Korea) and cultivated for one to two days. Then, cells were infected with either 30 μL of pools of tabanid homogenate, or 30 μL of the cultural fluid collected from the previous virus passage, before being incubated in the thermostat at 32 °C for the PEK cell line and at 28 °C for the C6/36 cell line for 6–7 days. Three passages were performed overall.
For the experiment on the HAE/CTVM8 cell line, cells were seeded in 96-well cell culture plates (SPL Life Sciences, Pocheon-si, Republic of Korea) and cultivated for seven days. Then, cells were infected with 30 μL of pools of tabanid homogenate and kept in the thermostat at 28 °C. Medium was changed at weekly intervals via removal and replacement of 150 μL.
An additional passaging experiment was performed on pool 7. For this experiment, C6/36 and PEK cells were seeded in flat-sided culture tubes (Nunc, Waltham, MA, USA) in 2.2 mL of growth medium and cultivated for two days. Then, cells were infected with either 200 μL of pools of tabanid homogenate or 200 μL of the cultural fluid collected from the previous virus passage, and incubated in the thermostat at 32 °C for PEK cell line and at 28 °C for C6/36 cell line for 6–7 days. Six passages were performed overall.

2.7. Virus Detection after Passages

In order to detect viruses during passages, oligonucleotide pairs were designed for each virus detected via high-throughput sequencing (Table S1). For detection, total RNA was isolated from samples and reverse transcription was performed using random oligonucleotides, as described earlier [23]. Then, PCR was performed using cDNA, virus-specific oligonucleotides, and DreamTaq DNA polymerase (Thermo Fisher Scientific, Vilnius, Lithuania). The obtained PCR products were analyzed in agarose gel, with bands of target length being extracted from the gel. Then, they were purified, sequenced, and analyzed as described previously [23]. The sample was counted as positive for a virus if the results were confirmed via sequencing.

2.8. Virus Detection by qPCR

In order to estimate viral load during passages, TaqMan probes were designed for viruses that we were able to detect using PCR. Prior to the RNA isolation procedure, 1 μg of the PEK cells RNA and 2 × 104 copies of poliovirus RNA were added to each sample as an internal control. Total RNA was than isolated from samples using TRI reagent LS (Sigma-Aldrich, St. Louis, MO, USA) in accordance with the manufacturer’s instructions. Reverse transcription was carried out with random oligonucleotides using MMLV Reverse Transcriptase (Evrogen JSC, Moscow, Russia) in accordance with the manufacturer’s instructions. Reverse transcription for the internal control was carried in a separate tube using PVR1 oligonucleotide (Table S2).
qPCR was carried out using the R-412 qPCR reaction kit (Syntol, Moscow, Russia) in accordance with the manufacturer’s instructions. For each virus, a specific oligonucleotide pair and fluorescent probe were used (Table S1). Samples were amplified in a C1000 Thermal Cycler (Bio-Rad, Hercules, CA, USA) using a CFX96 Real-Time System (Bio-Rad, Hercules, CA, USA) fluorescent detector. The obtained amplification data were analyzed using Bio-Rad CFX Manager v.3.1 (Bio-Rad, Hercules, CA, USA).
qPCR for the internal control sample was carried out using the same reaction kit and equipment. We employed poliovirus-specific oligonucleotides and a probe to do so (Table S2).

3. Results

3.1. High-Throughput Sequencing

In this study, we processed ten pools of tabanids collected in 2021 from two distant regions of Russia: the Primorye Territory (Far East) and Ryazan Region (European part). Several species were studied from four genera: Hybomitra, Chrysops, Tabanus, and Haematopota.
We obtained 7–18 million reads per pool after filtration and managed to assemble 15 complete viral coding sequences (Figure 1, Table 2 and Table S3). In four more cases, we were able to assemble partial coding sequences of the viruses (with gaps estimated to be less than 10% of the coding sequence). Additionally, we detected genome fragments that may indicate the presence of at least 12 more viruses in the studied samples (Figure 1, Table 2 and Table S4).
All detected viruses, except for one, were significantly different from those already described in public databases and thus could be considered novel. All of them were close to various groups of the RNA viruses, including the Negevirus group, families Narnaviridae, Totiviridae, Flaviviridae, Xinmoviridae, Permutotetraviridae, Dicistroviridae, Phasmaviridae, Solinviviridae, Rhabdoviridae, Iflaviridae, Noraviridae, Chuviridae, and Solemoviridae.
The numbers of viruses in the samples varied greatly. No virus was detected in three pools (pools 4, 5, and 10), while ten were detected in pool 7 (Chrysops relictus) and six were detected in pools 6 and 8. The presence of viral reads was low overall, reaching a maximum at 2.68% in pool 7.

3.2. Negev-like Viruses

Negevirus is a genus proposed by Vasilakis and co-authors [32]. However, it is still officially unrecognized by the International Committee on Taxonomy of Viruses (ICTV). Negeviruses are characterized by single-stranded, positive-sense RNAs with poly(A) tails. The genomes of the viruses range in size from 9 to 10 kb and encode three overlapped open reading frames (ORFs). All negeviruses were isolated from mosquitoes and phlebotomine sand flies [32]. Recently, several similar negev-like viruses were discovered in various insects during virome studies. Many of these newly discovered viruses have a longer genome size and up to five non-overlapping ORFs [33,34].
Here, we report the discovery of three negev-like contigs in our study. These were preset in pool 1 (Hybomitra brevis), pool 6 (Haematopota pluvialis), and pool 7 (C. relictus). These contigs were 11.6–11.9 kb in length and contained five ORFs with an overall layout similar to that of negev-like viruses (Figure 2B). According to BLAST assessments, all the contigs had quite low similarity (39.2–44.3%) to their closest relatives. Comparison of contigs with each other using a blast program showed that they are only distantly related with each other (68.9–71.2% identity with 51–68% of query cover), suggesting that each contig represents a separate novel negev-like virus (Table S5). The viruses were named Xanka Hybomitra negev-like virus (XHNV), Melisia Haematopota negev-like virus (MelHNV), and Medvezhye Chrysops negev-like virus (MedCNV). All of these viruses had a relatively low abundance in the pools, accounting for 0.01%, 0.23%, and 1.08% of the total reads, respectively.
Phylogenetic analysis showed that all these viruses formed a single well-supported group (Figure 2A), with a sister relationship to a clade formed by viruses of fruit flies from the genera Zeugodacus, Ceratitis, and Bactocera [34]. It should be noted that, within the tabanid clade, MedCNV and MelHNV, both of which were found in tabanids in the Ryazan region, form a well-supported group. However, tabanid phylogenetic trees placed the genera Haematopota and Hybomitra closer to each other than to the genus Chrysops [3]. Such a situation hints towards a geographically driven evolution of tabanid negev-like viruses.

3.3. Flavi-like Virus

Classical Flaviviridae members are small, enveloped viruses with positive-sense RNA genomes. They are generally 9–13 kb in length. All members lack poly-A tails, and only members of the genus Orthoflavivirus contain a cap structure. Others instead possess an internal ribosomal entry site. All members encode a single ORF that is processed by viral and cellular proteases into several structural and non-structural proteins. Non-structural proteins contain regions encoding a serine protease, RNA helicase, and RNA-dependent RNA polymerase, and the order of these domains is conservative within the family [35].
Recently, several groups of viruses with homology to the Flaviviridae polymerases were discovered, and some of them had segmented genomes. One of these groups contained viruses with huge monopartite RNA genomes, up to 30 kb in length [10,11]. Those viruses were found in insects, ticks, and even plants [10,11,36,37].
In this work, we discovered a 20.9 kb contig with homology to the Flaviviridae polymerase in pool 6 (Ha. pluvialis). The contig contained a single ORF 6715 aa in length, flanked by untranslated regions on the 5′ and 3′ ends (Figure 3B). According to BLAST analysis, the contig had a 41.7% identity with 15% cover to the Orthopteran flavi-related virus. Thus, it represents a novel flavi-like virus, and it was named Medvezhye Haematopota flavi-like virus (MHFV).
MHFV had 0.29% abundance in the pool. Phylogenetic analysis showed (Figure 3A) that MHFV groups together with the Xingshan cricket virus [37] (with <70% bootstrap support). Other close relatives (with <70% bootstrap support) include viruses of the Culex mosquitoes (Placeda virus [38], Culex tritaeniorhynchus flavi-like virus [33]) and Musca domestica (Shayang fly virus 4 [37]).

3.4. Xinmo-like Virus

The family known as Xinmoviridae contains single negative-strand RNA viruses 9–14 kb in length, encoding three to six proteins. Viruses within this family have mostly been discovered using HTS in various species of insects, including mosquitoes, parasitoid wasps, flies, dragonflies, and others. The taxonomy of Xinmoviridae has recently been revised, with several new genera being created [39].
Here, we found several contigs with homology to the Xinmoviridae proteins (Figure 4B). The first one was found in pool 6 (Ha. pluvialis) and was 11.5 kb in length. It encoded four ORFs with a typical Xinmoviridae layout. According to BLAST analysis, the closest relative was Hubei diptera virus 11 (Alasvirus muscae) with 35.9% aa identity in the polymerase (98% query cover). Such a low identity across the polymerase shows that this contig represents the genome of a novel virus, which was named Medvezhye Haematopota xinmo-like virus (MHXV).
In mixed pool 8 (C. pictus/C. caecutiens), we found two contigs encoding Xinmoviridae-related proteins. One of them encoded four proteins, including partial polymerase, and the second one encoded approximately 70–80% of the polymerase. After performing a protein alignment of the partial fragments of this contig on MHXV polymerase, we concluded that they are likely to belong to the single virus named Medvezhye Chrysops xinmo-like virus (MCXV), with a gap of about 500 nt in the polymerase region. This virus polymerase had a 60.1% amino acid identity with the MHXV polymerase (Table S6) and a 39.2% identity to the closest relative found in Genbank (98% query cover).
Additionally, in pool 6 (Ha. pluvialis), there was a small 580 nt contig that encoded a part of a Xinmoviridae-like polymerase; however, it was distant to both MHXV and MCXV (Table S6). The working name of this genome fragment is given in Table S4.
The abundance of MHXV in the pool was 0.18%, while that of MCXV was 0.01%. Phylogenetic analysis showed that MHXV and MCXV form a monophyletic group in the Xinmoviridae family polymerase tree (Figure 4A), with the closest relatives being viruses of diptera (Hubei diptera virus 11 [11], Shuangao fly virus 2 [12], and Gudgenby Calliphora mononega-like virus [40]) and wasps (Hymenopteran anphe-related viruses OKIAV72 and OKIAV71 [41]).
During revisions of Xinmoviridae taxonomy, criteria were introduced for new genera and species. According to the accepted proposal, a new virus species must have a near-complete coding genome and an RdRp amino acid identity of 66% or lower, while a novel Xinmoviridae genus should have an RdRp amino acid identity lower than 60% [39].
MCXV does not qualify as a novel virus species due to the large gap in the polymerase sequence. MHXV has a 35.9% identity in the polymerase to the closest relative and has a complete coding genome determined. Thus, MHXV may qualify as a novel Xinmoviridae genus according to those guidelines.

3.5. Toti-like Viruses

Classical members of Totiviridae contain single-segment double-stranded RNA genomes of 4.5–7 kbp in length, with two often overlapping ORFs. The first ORF encodes a major capsid protein (CP), and the second one encodes RdRp. Classical totiviruses infect eukaryotic microorganisms, such as Leishmania spp. and Trichomonas spp., or fungi [42]. However, the results of recent metagenomic studies show a large diversity of toti-like viruses in insects [11].
In the current study, we were able to find several contigs containing Totiviridae—like ORFs (Figure 5B). In pool 2 (Hybomitra nigricornis), we found a single 5621 nt contig with two distinct ORFs that had homology to the Totiviridae CP and RdRp. According to RdRp BLAST, it had a 41.1% identity to the closest relative (Bactrocera zonata toti-like virus). Such a low identity across the polymerase shows that this contig represents a genome of the novel virus, and it was named Volxa Hybomitra toti-like virus (VHTV). VHTV had 0.01% abundance in the pool.
In pool 8 (C. pictus/C. caecutiens), we were able to detect a 7348 nt contig containing two ORFs with homology to the Totiviridae CP and RdRp. According to RdRp BLAST, there was a 60% similarity to the closest relative (Hubei toti-like virus 19); thus, we considered it a novel virus and named it Medvezhye Chrysops toti-like virus (MCTV). The abundance of MCTV in the pool was 0.03%.
Additionally, in pool 9 (T. autumnalis/T. bromius), we detected four contigs with homology to the Totiviridae proteins; however, we were not able to assemble a complete genome from them. The contigs had a 67–79% identity to the CP and RdRp of Hubei toti-like virus 19 and 54.2–67.9% identity to MCTV. Thus, we can speculate that all of them belong to the genome of a single virus, which is more closely related to Hubei toti-like virus 19 than to MCTV.
Phylogenetically, MCTV and VHTV belong to two unrelated groups of toti-like viruses (Figure 5A). VHTV seems to be close (although with <70% bootstrap support) to the viruses of Bactrocera fruit flies (Bactrocera dorsalis toti-like virus 1 [43] and Bactrocera zonata toti-like virus Bz-V4 [34]). MCTV formed a monophyletic group with Hubei toti-like virus 19 [11] isolated from unspecified species of tabanids. Other relatives include viruses found in wasps, ants, and soldier flies, while viruses of fruit flies form a separate monophyletic group.

3.6. Narna-like Viruses

Classical members of the Narnaviridae family are capsidless viruses that possess a positive-strand RNA genome, 2.3–2.9 kb in length. The genome encodes a single viral protein, RdRp. Classical Narnaviridae members infect fungi. Recently, a vast number of narna-like viruses were found in insects [44]. While some of these follow the classical Narnaviridae genome plan, there are data indicating that at least some of them encode a second functional ORF on the minus strand of the genome [45,46].
Here, we detected three narna-like contigs (Figure 6B,C). The first one was detected in pool 2 (H. nigricornis) and was 2208 nt in length. It contained a single ORF with homology to the narna-like RdRp and, according to BLAST, had 52.5% identity to the closest relative. Thus, we considered this contig a genome of a novel narna-like virus and named it Kamenushka Hybomitra narna-like virus (KHNV). KHNV had an extremely low presence in the pool (less than 0.01%).
In pool 7 (C. relictus), we found two narna-like contigs. They were similar in length (2423 and 2342 nt) and had two ORFs, with one of them encoding RdRp. According to RdRp BLAST, both had around 51% identity to the RdRp of Sanya cydistomyia duplonotatay narnavirus 1. When compared with each other, the polymerase-encoding ORFs of the two detected contigs had 87.2% identity. Thus, we considered those two contigs two separate novel narna-like viruses and named them Medvezhye Chrysops narna-like virus 1 (MCNV1) and Medvezhye Chrysops narna-like virus 2 (MCNV2). The abundance of MCNV1 and MCNV2 in the pool was 0.61% and 0.23%, respectively.
Phylogenetically, KHNV formed a monophyletic group with an RdRp found in the metagenome of Parus caudatus (insectivorous bird) with no other close relatives (Figure 6A). MCNV1 and MCNV2 formed a monophyletic group with Sanya cydistomyia duplonotatay narnavirus 1 (found in the Sanya cydistomyia tabanid) and Hubei narna-like virus 20 (found in unspecified Diptera) [11].

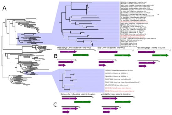
3.7. Solemo-like Viruses

The members of the Solemoviridae family are non-enveloped plant viruses with a ~4–6 kb positive-sense RNA genome. They use mechanisms such as leaky scanning, subgenomic RNA production, and ribosomal frameshifting to express viral proteins [47]. Recently, many new viruses with RdRps related to Solemoviridae were discovered. They are mostly found in insects and can drastically differ in their overall genome structure. Some of them have different ORF counts and/or have a genome divided into two segments [11].
In this work, we discovered a number of Solemoviridae-related contigs (Figure 7B,C). In pool 2 (H. nigricornis), we found four contigs. We identified one of them as a full second segment with 52.7% identity to the closest GenBank relative. We were able to assemble three remaining fragments into a partial sequence of the first segment (with only 5 nt remaining unknown), using its closest GenBank relative (Ulaatai Melophagus solemo-like virus [23]) as a reference. Overall, the first segment had a 63.6% identity in the RdRp. Therefore, we considered those two contigs to constitute a genome of a single solemo-like virus and named it Komarovka Hybomitra solemo-like virus (KHSV). Overall, KHSV had less than 0.01% abundance in the studied pool.
In pool 8 (C. pictus/C. caecutiens), we identified two solemo-related contigs. One of them contained a full sequence with an ORF layout typical for a segmented solemo-like virus and had a 46.6% identity to the closest GenBank relative in the RdRp. The second contig, according to BLAST, had a 42.2% identity to the closest relative and contained a partial sequence of the second segment, with approximately 10–15 aa missing on the 5′ side of the VP3 ORF. Therefore, we considered these two contigs as the genome of a single solemo-like virus and named it Istie Chrysops solemo-like virus (ICSV). ICSV abundance in the studied pool was 0.01%.
In pool 7 (C. relictus), we found several contigs with homology to solemo-like proteins. Three contigs had a homology to the RdRp of the different viruses (39.5–55.7% identity), and all of them had a typical segmented solemo-like ORF layout. Other three contigs had an ORF layout typical for the second segment of the solemo-like viruses and homology CP (35.4–52.6% identity). Therefore, we considered these six contigs to be genomes of three novel solemo-like viruses and named them Medvezhye Chrysops solemo-like virus (MCSV), Melisia Chrysops solemo-like virus (MelCSV), and Polka Chrysops solemo-like virus (PCSV). MelCSV had the highest abundance (0.28%) in the studied pool, while the abundance of MCSV and PCSV was lower, standing at 0.13% and 0.05%, respectively. The first and second segments were grouped together only on the basis of their homology to similar viruses found in the GenBank.
Phylogenetic analysis based on the polymerase sequence showed that the identified viruses are divided into three distinct groups (Figure 7A). MelCSV and KHSV formed a monophyletic group related to the viruses of odonata (Hubei diptera virus 14 [11]), birds (Riboviria sp. viruses), and Melophagus ovinus (Ulaatai Melophagus solemo-like virus [23]). PCSV and ICSV formed another monophyletic group related (although with <70% bootstrap support) to other Diptera viruses, including viruses of Drosophila (Teise virus, Motts Mill virus [48,49]), Musca vetustissima (Jeffords solemo-like virus [40]), and M. ovinus (Bayan-Khairhan-Ula Melophagus solemo-like virus [23]). MCSV formed a separate branch, with low bootstrap support to any proposed groupings.

3.8. Permutotetra-like Virus

The Permutotetraviridae family contains the single genus Alphapermutotetravirus, with two member species that infect Lepidopteran insects. They are characterized by a monopartite single-stranded (+) RNA genome, containing two overlapping ORFs. The first ORF encodes a unique internally permuted polymerase, with a C–A–B arrangement of the canonical motifs found in the palm subdomain of all polymerases. The second ORF encodes a capsid protein and is expressed from a subgenomic RNA [50]. Recent metagenomic advancements in virology resulted in the discovery of many new permuto-like viruses [11].
In this work, we discovered a 4.6 kb contig with homology to the permuto-like polymerase in pool 6 (Ha. pluvialis). Further analysis showed that it had two ORFs in the typical permuto-like order: the first one encoded a polyprotein with the RdRp domain, and the second one encoded CP (Figure 8B). According to the BLAST analysis of the polyprotein ORF, there was only a 35.8% identity to the closest relative with 61% query cover. Such a low identity across the polyprotein shows that this contig represents the genome of a novel virus, which was named Medvezhye pound Haematopota permuto-like virus (MHPV). MHPV had 0.03% abundance in the pool. Phylogenetically, MHPV is a sister group to various permuto-like viruses of insects (Figure 8A).

3.9. Big Sioux River Virus

Big Sioux River virus (BSRV) is a dicistro-like virus. It has a positive-strand RNA genome of 10 kb with two ORFs, typical for Dicistroviridae members. The first ORF encodes nonstructural proteins, including RdRp, and the second one encodes capsid proteins. BSRV was first isolated from honeybees (Apis mellifera) [51], and later detected in soybean aphids (Aphis glycines) and Culex tritaeniorhynchus mosquitoes in China [16] and Aphis fabae in Kenya [52].
We detected a 10,271 nt long contig in pool 7 (C. relictus). It had two ORFs, typical for Dicistroviridae (Figure 9B), as well as very high homology to BSRV (99% identity with 99% query cover) in the RdRp-encoding ORF. Thus, we considered this contig the genome of a novel BSRV strain and called it Medvezhye strain. Phylogenetically, our strain formed a clear monophyletic group with all other BSRV strains, except QGX47955, which clustered together with several isolates of the Aphis gossypii virus (Figure 9A).

3.10. Ifla-like Viruses

Classical members of the Iflaviridae family are non-enveloped, single-stranded, non-segmented, and positive-sense RNA viruses. Their genomes are 9–11 kb in length and encode a single ORF. This ORF encodes a polyprotein that is processed into several virus proteins, including RdRp. All members of the Iflaviridae family have been isolated from arthropods [53]. Recently, the diversity of iflaviruses has expanded significantly due to the study of insect viromes using HTS [11].
In the current work, we managed to find several ifla-related contigs in the studied material. The first one, found in pool 8 (C. pictus/C. caecutiens), was 8719 nt long and had a single ORF (Figure 10B). According to BLAST analysis of this ORF, it had 34.5% identity to the closest relative (Exitianus exitiosus virus 2); however, the contig was truncated compared to a full ifla-like genome, lacking 5′UTR and a small 5′-terminal part of the polyprotein encoding sequence. Thus, we considered this contig to be the partial genome of a novel ifla-like virus and named it Medvezhye Chrysops ifla-like virus (MCIV). MCIV had a 0.02% presence in the pool.
In pool 2 (H. nigricornis), we found seven contigs related to various ifla-like viruses; however, we were not able to assemble them in a single genome. The contigs varied in length (408–1234 nt) and had 31.8–63% identity to the closest relative according to online BLAST. At the same time, those contigs showed higher identity (Table S7) to the MCIV polyprotein (35–72%). Additionally, we found a single 381 nt contig in pool 3 (Hybomitra stigmoptera), with homology to ifla-like protein. Interestingly, the ORF this contig encoded was closer to the MCIV polyprotein (79.9% identity) than to the NODE_21_length_616 contig from the H. nigricornis pool (52% identity) and to the closest GenBank entry (39.6%). Thus, we assume that at least one ifla-like virus might exist in the discussed Hybomitra pools. The working names of the genome fragments are given in Table S4.
Phylogenetically, MCIV forms a monophyletic group (Figure 10A) with ifla-like viruses of various insects (Shuangao insect virus 12 [11]), including leafhoppers (Exitianus exitiosus virus 2 [54]), mantis fly (Sanya iflavirus 8), alfalfa weevil beetle (Hypera postica associated iflavirus 2 [55]), and the common wasp (Leuven wasp-associated virus 5 [56]). Although we were not able to construct a reliable phylogenetic tree using genome fragments found in H. nigricornis and H. stigmoptera, we can speculate that they are likely to group in a monophyletic group with MCIV due to its higher polyprotein identity compared to any GenBank entry.

3.11. Virus-like Fragments

In addition to the abovementioned toti-like, ifla-like, and xinmo-like genome fragments, we also managed to detect contigs related to genome fragments of the following virus groups: Orthophasmavirus (Bunyavirales, Phasmaviridae), Nora virus (Picornavirales, Noraviridae), Solinviviridae (Picornavirales), Chuviridae (Jingchuvirales), and Rhabdoviridae (Mononegavirales). The working names of the genome fragments are given in Table S4.
Solinviviridae-like contigs were detected in both pool 7 (C. relictus) and pool 8 (C. pictus/C. caecutiens). In both cases, amino acid sequences of the fragments showed similarity (38–82% identity for different fragments) to the polyprotein of Hangzhou solinvi-like virus 2 (Table S4), which was found in the Orthetrum testaceum dragonfly metagenome. However, contigs from both pools had very high levels of similarity (96.9–99.5% identity), even on the nucleotide level, and the abundance of reads in pool 8 was very low (Table S8). We believe that the possibility of read contamination during the sequencing run in the case of pool 8 is likely, and do not consider reads in pool 8 as a detected virus.
There was a single 616 nt Nora-virus-like contig found in pool 6 (Ha. pluvialis). Its closest relative (42.9% aa identity) was Caledonia beadlet anemone nora virus-like virus 1, found in Actinia equine, a common sea anemone.
Orthophasma-like contigs were found in three pools: pool 1 (H. brevis), pool 8 (C. pictus/C. caecutiens), and pool 9 (T. autumnalis/T. bromius). In the C. pictus/C. caecutiens pool, we were able to assemble sequences that represent a full coding sequence of the glycoprotein, and about 80% of the RdRp and nucleocapsid protein. In the other two pools, contigs were significantly smaller. Overall, contigs encoded ORFs related to all three Orthophasmavirus segments, with amino acid identity varying from 31.5 to 69.3% and the closest relative in most cases being Tibet bird virus 1, detected in the bird feces metagenome. Detected contigs showed 42–77.3% identity in a pool-to-pool comparison, implying that contigs from different pools belong to different viruses (Tables S9 and S10).
In pool 7 (C. relictus), three contigs encoding rhabdo-like RdRp were detected. Further investigation showed that one of them was related to Wuhan fly virus 3 and Shayang fly virus 3 (Rhabdoviridae, Alphadrosrhavirus), while the other two contigs were related to Hubei lepidoptera virus 2 (Rhabdoviridae, Alphapaprhavirus). This shows that there may be at least two different rhabdo-like viruses in the C. relictus pool.
In pool 9 (T. autumnalis/T. bromius), we detected five contigs with homology to Chuviridae RdRp and glycoprotein. Most of the fragments were related to megalopteran chu-related virus 119, with 32.4–52.8% identity.

3.12. Virus Isolation

In addition to high-throughput sequencing, we performed research on the ability of the discovered viruses to reproduce in three cell cultures: C6/36 originating from Aedes albopictus; HAE/CTVM8 originating from Hyalomma anatolicum ticks; and a pig embryo kidney (PEK) cell line. Cell lines were infected with pools of the tabanid homogenate, as described in Table 1. For the C6/36 and PEK cell lines, three blind passages were performed. In the case of the HAE/CTVM8 cell line, three weeks of persistent infection with weekly changes of the culture medium were performed. After this, we tested the collected supernate using virus-specific oligonucleotides. πusing Sanger sequencing of the obtained PCR product. Thirteen viruses were detected in the HAE/CTVM8 cell culture after three weeks of persistence, eleven viruses were detected in the C6/36 cell culture, and nine viruses were detected in the PEK cell culture. Overall, seventeen viruses were detected using PCR (Table 3).
Since the number of viruses detected was particularly big, we decided to better estimate their replication dynamic by quantifying the number of viruses on each passaging step using qPCR with TaqMan probes. qPCR analysis was performed for all PCR-positive viruses, except MCIV, MedCNV, and MCSV. The results are presented in Figures S1–S14.
No cases where the viral load consistently increased were observed. Overall, in the majority of cases, the viral load decreased with each passage (PEK and C6/36 cell lines) or week of chronic infection (HAE/CTVM8 cell line). In some cases, we observed the virus load increase between the first and second weeks of chronic infection in the HAE/CTVM8 cell line (Barsukovka Hybomitra ifla-like virus, MCNV2, PCSV, MelCSV, BSRV, and VHTV). We also observed the virus load increase between the first and second passage in the C6/36 cell line in the case of VHTV. Additionally, the virus load increased between the second and third weeks of chronic infection for Medvezhye Tabanus toti-like virus in HAE/CTVM8 and between the second and third passage in PEK cell line. The same could be said for ICSV in the HAE/CTVM8 cell line.
The third passage in the PEK cell line was additionally tested for the presence of viruses using HTS. Overall, genome fragments of eight viruses were detected (Table 4). Five of them were also detected via PCR (Table 3), while three of them were detected only via HTS. It should be noticed, however, that only a small number of reads were detected and we were not able to assemble a full coding genome for any detected virus after three passages in the PEK cell line.
Additionally, we performed six passages of the pool 7 (C. relictus) in the PEK and C6/36 cell lines. However, no viruses were detected using virus-specific PCR oligonucleotides in either culture.

4. Discussion

Viromes of some blood-sucking ectoparasites, such as mosquitoes and ticks, have been relatively well studied [13,14,15,16,18,19,20] due to their importance as vectors for various human and animal pathogens. Viromes of tabanids, the largest group of hematophagous insects [2,3], remain relatively unstudied. Here, we present data on the viromes of several species in the Hybomitra, Tabanus, Chrysops, and Haematopota genera collected in Russia. Previously, the viromes of five unidentified specimens of tabanids were studied using HTS, and five novel viruses were discovered [11].
Here, we explored the RNA viromes of several species of tabanids collected in different parts of Russia, namely in the Primorye Territory and Ryazan Region. In our study, different pools contained from 0 to 10 viruses, with about three viruses per pool on average. Virus diversity was higher in the samples collected in the Ryazan Region (Figure 1). Currently, with different species of tabanids analyzed and collected in places that are far from each other and at different times, it is hard to determine whether this difference is a result of territory, tabanid species, or some other factors.
ICTV species determination guidelines differ for different genera [39,57], and in many cases, they are not actively used for novel viruses discovered via HTS [35,47,53]. At the same time, ICTV requires uncultivated virus genome sequences to have at least a complete coding sequence in order to be accepted for taxonomic classification [58]. Here, for simplicity, we used one universal criterion for the determination of novel viruses, namely, that they should have less than 90% similar amino acid identity in the polymerase-encoding ORF to their closest relative. We also proposed working names for all detected viruses. Obviously, the final decision on their nomenclature and classification can only be made by the ICTV.
Overall, we were able to identify 30 novel viruses. Fourteen of them had complete coding sequences assembled, and thus can be accepted for further taxonomic classification [58]. Overall, the identified viruses included positive-sense and negative-sense RNA viruses from 12 distinct groups. Only one virus among these had previously been described, while the others differed significantly from the viruses found in the GenBank database. Moreover, MHXV even qualified for genus demarcation criteria in the Xinmoviridae family according to the ICTV guidelines [39]. Thus, our work contributes to the description of virus biodiversity.
In most cases, newly discovered viruses clustered together with each other, other viruses of tabanids, or members of Diptera. In the case of toti-like, solemo-like, and narna-like viruses, several clusters of tabanid viruses were observed across the phylogenetic trees. Previously, a similar situation had been observed for solemo-like viruses of M. ovinus [23]. Interestingly, in several cases (xinmo-like viruses, ifla-like viruses, and one group of toti-like viruses), viruses found in wasps were closely related to tabanid viruses, with mosquito viruses, for example, being more distant. While this situation may be the consequence of our lack of knowledge regarding insect viruses, it may also be a sign of virus interspecies transmission due to ecological interactions. For example, sand wasps can prey on various species of tabanids [5,59]. Overall, additional information about insect viromes will improve our understanding of virus speciation.
There are several viruses that are known to be mechanically transmitted by tabanids [1,9]. Here, we did not find any of those viruses, or any viruses that may be considered their close relatives. This was an expected result, since we collected tabanids far from areas with large aggregations of livestock.
BSRV was the only known virus that was found in the pools. This was the first recorded detection of BSRV in tabanids. It had previously been detected in honeybees (A. mellifera) [51], and later in the soybean aphid (A. glycines) and C. tritaeniorhynchus mosquitoes in China [16], as well as in Ap. fabae in Kenya [52]. It should be noted, however, that honeybee BSRV had only 87% similarity with both strains isolated from C. tritaeniorhynchus, as well as with a strain isolated from Ap. fabae [52].
Here, we attempted to isolate novel viruses using three different cell cultures. Seventeen viruses were detected on the third passage; however, the virus load in qPCR decreased in the majority of cases. No cases were observed where the viral load consistently increased. These data indicate that, in the majority of cases, even if viruses are able to replicate in cell cultures, their reproduction level is very low and the viruses are slowly eliminated from cell cultures.
In several cases, the viral load increased between the first and second or the second and third passage. Those cases may be a sign of ongoing adaptation of the viruses to the cell cultures, and further work is needed in order to determine if they are able to reproduce stably or will be ultimately eliminated from the cell cultures. It should be noted that, in the majority of cases, an increase in viral load was observed during persistence in the HAE/CTVM8 cell line. The question of whether this is a result of the properties of this specific cell culture, or a result of a virus’s persistence cultivation scheme (passages were used with the C6/36 and PEK cell lines), should be the subject of future research.

5. Conclusions

We explored the RNA viromes of several species of tabanids collected in Russia. Full coding sequences of fourteen novel viruses were assembled. In four more cases, we were able to assemble partial coding sequences of the viruses and detected genome fragments that may indicate the presence of at least 12 more viruses in the studied samples. Thus, our work contributes to the description of virus biodiversity.
All detected viruses were studied for their ability to replicate in the C6/36, HAE/CTVM8, and PEK cell lines. While seventeen viruses were detected using PCR on the third passage (for PEK and C6/36 cell lines) or in the third week of chronic infection (HAE/CTVM8), the viral load steadily decreased in the majority of cases. No cases were observed where the viral load consistently increased. It seems that three passages are insufficient to conclude the isolation of viruses.

Supplementary Materials

The following supporting information can be downloaded at: https://www.mdpi.com/article/10.3390/v15122368/s1, Table S1: Oligonucleotides used for PCR detection of the novel viruses; Table S2: Oligonucleotides used for internal control Poliovirus RT-qPCR; Table S3: Characteristics of viruses with complete and partial coding sequences; Table S4: Characteristics of genome fragments detected in the study; Table S5: Similarity estimation within tabanid negev-like viruses using discontiguous megablast on the full genome; Table S6: Similarity estimation within tabanid xinmo-like sequences using L protein amino acid sequence; Table S7: Similarity estimation within tabanid ifla-like sequences using polyprotein amino acid sequence; Table S8: Similarity estimation within tabanid solinvi-like sequences using polyprotein amino acid sequence; Table S9: Similarity estimation of pool 1 orthophasma-like contig with orthophasma-like sequences from pools 8 and 9 using amino acid sequences; Table S10: Similarity estimation of pool 9 orthophasma-like contig with orthophasma-like sequences from pools 8 and 1 using amino acid sequences; Figure S1: Dynamic of real-time quantification cycle (Cq) during passages of Xanka Hybomitra negev-like virus; Figure S2. Dynamic of real-time quantification cycle (Cq) during passages of Volxa Hybomitra toti-like virus; Figure S3: Dynamic of real-time quantification cycle (Cq) during passages of Kamenushka Hybomitra narna-like virus; Figure S4: Dynamic of real-time quantification cycle (Cq) during passages of Medvezhye pound Haematopota permuto-like virus; Figure S5: Dynamic of real-time quantification cycle (Cq) during passages of Polka Haematopota nora-like virus; Figure S6: Dynamic of real-time quantification cycle (Cq) during passages of Big Sioux River virus (Medvezhye strain); Figure S7: Dynamic of real-time quantification cycle (Cq) during passages of Melisia Chrysops solemo-like virus; Figure S8: Dynamic of real-time quantification cycle (Cq) during passages of Polka Chrysops solemo-like virus; Figure S9. Dynamic of real-time quantification cycle (Cq) during passages of Medvezhye Chrysops narna-like virus; Figure S10: Dynamic of real-time quantification cycle (Cq) during passages of Medvezhye Chrysops rhabdo-like virus; Figure S11: Dynamic of real-time quantification cycle (Cq) during passages of Istie Chrysops solemo-like virus; Figure S12: Dynamic of real-time quantification cycle (Cq) during passages of Medvezhye Tabanus toti-like virus; Figure S13: Dynamic of real-time quantification cycle (Cq) during passages of Komarovka hybomitra solemo-like virus; Figure S14: Dynamic of the real-time quantification cycle (Cq) during passages of the Barsukovka Hybomitra ifla-like virus; File S1: Sequences deposited in the GenBank database.

Author Contributions

Conceptualization, A.G.L. and G.G.K.; formal analysis, A.G.L.; investigation, A.G.L., O.A.B., I.S.K., A.S.K., M.N.G., A.A.R., L.V.G. and G.G.K.; resources, G.G.K.; writing—original draft preparation, A.G.L., O.A.B., I.S.K., M.N.G. and G.G.K.; writing—review and editing, A.G.L., O.A.B., I.S.K., M.N.G. and G.G.K.; visualization, A.G.L.; supervision, G.G.K.; project administration, G.G.K.; funding acquisition, G.G.K. All authors have read and agreed to the published version of the manuscript.

Funding

This research was funded by the Russian Science Foundation, Grant no. 21-14-00245.

Institutional Review Board Statement

Not applicable.

Informed Consent Statement

Not applicable.

Data Availability Statement

Raw high-throughput sequencing data obtained during this study are available in the SRA database (BioProject accession number PRJNA1026651). Obtained virus sequences were deposited in the GenBank database (accession numbers OR724662—OR724699) and provided as an additional supplementary file (File S1).

Acknowledgments

The tick cell line HAE/CTVM8 was kindly provided by Lesley Bell-Sakyi from the Tick Cell Biobank (University of Liverpool, United Kingdom).

Conflicts of Interest

The authors declare no conflict of interest.

References

  1. Baldacchino, F.; Desquesnes, M.; Mihok, S.; Foil, L.D.; Duvallet, G.; Jittapalapong, S. Tabanids: Neglected subjects of research, but important vectors of disease agents! Infect. Genet. Evol. 2014, 28, 596–615. [Google Scholar] [CrossRef] [PubMed]
  2. Pape, T.; Blagoderov, V.; Mostovski, M.B. Order Diptera Linnaeus, 1758. Zootaxa 2011, 3148, 222–229. [Google Scholar]
  3. Morita, S.I.; Bayless, K.M.; Yeates, D.K.; Wiegmann, B.M. Molecular phylogeny of the horse flies: A framework for renewing tabanid taxonomy. Syst. Entomol. 2016, 41, 56–72. [Google Scholar] [CrossRef]
  4. Akbaev, R.M.; Cherednichenko, D.A.; Borets, L.S. Species composition of horseflies (Diptera: Tabanidae) in the moscow region. Izv. Orenbg. State Agrar. Univ. 2021, 88, 189–194. [Google Scholar]
  5. Desquesnes, M. Livestock Trypanosomoses and Their Vectors in Latin America; World Organisation for Animal Health: Paris, France, 2004; ISBN 929044634X. [Google Scholar]
  6. Kelly-Hope, L.A.; Bockarie, M.J.; Molyneux, D.H. Loa loa Ecology in Central Africa: Role of the Congo River System. PLoS Negl. Trop. Dis. 2012, 6, e1605. [Google Scholar] [CrossRef]
  7. Couvillion, C.E.; Nettles, V.F.; Sheppard, D.C.; Joyner, R.L.; Bannaga, O.M. Temporal occurrence of third-stage larvae of elaeophora schneideri in tabanus lineola hinellus on south island, south carolina. J. Wildl. Dis. 1986, 22, 196–200. [Google Scholar] [CrossRef] [PubMed]
  8. Spratt, D.M. Distribution of third-stage Dirofilaria roemeri (Nematoda: Filarioidea) in the tissues of tabanidae (Diptera). Int. J. Parasitol. 1974, 4, 477–480. [Google Scholar] [CrossRef]
  9. Hasselschwert, D.L.; French, D.; Hribar, L.; Luther, D.; Leprince, D.; Van De Maaten, M.; Whetstone, C.; Foil, L. Relative Susceptibility of Beef and Dairy Calves to Infection by Bovine Leukemia Virus Via Tabanid (Diptera:Tabanidae) Feeding. J. Med. Entomol. 1993, 30, 472–473. [Google Scholar] [CrossRef]
  10. Paraskevopoulou, S.; Ka, S.; Zirkel, F.; Donath, A.; Petersen, M.; Liu, S.; Zhou, X.; Drosten, C.; Misof, B.; Junglen, S. Viromics of extant insect orders unveil the evolution of the flavi-like superfamily. Virus 2021, 7, veab030. [Google Scholar] [CrossRef]
  11. Shi, M.; Lin, X.; Tian, J.; Chen, L.; Chen, X.; Li, C.; Qin, X.; Li, J.; Cao, J.; Eden, J.; et al. Redefining the invertebrate RNA virosphere. Nature 2016, 540, 539–543. [Google Scholar] [CrossRef]
  12. Li, C.; Shi, M.; Tian, J.; Lin, X.; Kang, Y.; Chen, L.; Qin, X.; Xu, J.; Holmes, E.C.; Zhang, Y. Unprecedented genomic diversity of RNA viruses in arthropods reveals the ancestry of negative-sense RNA viruses. eLife 2015, 4, e05378. [Google Scholar] [CrossRef] [PubMed]
  13. Marseille, R.; Nebbak, A.; Monteil-bouchard, S.; Berenger, J.; Almeras, L.; Parola, P.; Desnues, C. Virome Diversity among Mosquito Populations in a Sub-Urban Region of Marseille, France. Viruses 2021, 13, 768. [Google Scholar]
  14. Atoni, E.; Wang, Y.; Karungu, S.; Waruhiu, C.; Zohaib, A.; Obanda, V.; Agwanda, B.; Mutua, M.; Xia, H.; Yuan, Z. Metagenomic Virome Analysis of Culex Mosquitoes from Kenya and China. Viruses 2018, 10, 30. [Google Scholar] [CrossRef] [PubMed]
  15. Hameed, M.; Wahaab, A.; Shan, T.; Wang, X.; Khan, S.; Di, D.; Xiqian, L.; Zhang, J.-J.; Anwar, M.N.; Nawaz, M.; et al. A Metagenomic Analysis of Mosquito Virome Collected from Different Animal Farms at Yunnan—Myanmar Border of China. Front. Microbiol. 2021, 11, 591478. [Google Scholar] [CrossRef] [PubMed]
  16. Shi, C.; Liu, Y.; Hu, X.; Xiong, J.; Zhang, B.; Yuan, Z. A Metagenomic Survey of Viral Abundance and Diversity in Mosquitoes from Hubei Province. PLoS ONE 2015, 10, e0129845. [Google Scholar] [CrossRef]
  17. Nguyen, P.T.T.; Culverwell, C.L.; Suvanto, M.T.; Korhonen, E.M.; Uusitalo, R.; Vapalahti, O.; Smura, T.; Huhtamo, E. Characterisation of the RNA Virome of Nine Ochlerotatus Species in Finland. Viruses 2022, 14, 1489. [Google Scholar] [CrossRef]
  18. Harvey, E.; Rose, K.; Eden, J.; Lo, N.; Abeyasuriya, T.; Shi, M.; Doggett, S.L.; Holmes, E.C. Extensive Diversity of RNA Viruses in Australian Ticks. J. Virol. 2019, 93, e01358-18. [Google Scholar] [CrossRef]
  19. Pettersson, J.H.; Shi, M.; Bohlin, J.; Eldhol, V.; Brynildsrud, O.B.; Paulsen, K.M.; Andreassen, Å.; Holmes, E.C. Characterizing the virome of Ixodes ricinus ticks from northern Europe. Sci. Rep. 2017, 7, 10870. [Google Scholar] [CrossRef]
  20. Chen, Y.; Sadiq, S.; Tian, J.; Chen, X.; Lin, X.; Shen, J.; Chen, H.; Hao, Z.; Wille, M.; Zhou, Z.; et al. RNA viromes from terrestrial sites across China expand environmental viral diversity. Nat. Microbiol. 2022, 7, 1312–1323. [Google Scholar] [CrossRef]
  21. Ler, P.A. Key to the Insects of Russian Far East. Vol. VI. Diptera and Siphonaptera. Pt 2.; Ler, P.A., Ed.; Dal’nauka: Vladivostok, Russia, 2001; ISBN 5–8044–0087–8. [Google Scholar]
  22. Bey-Bienko, G.Y. Key to Insects of the European Part of the USSR Volume 5. Diptera, Fleas.; Bey-Bienko, G.Y., Ed.; Nauka: Leningrad, Russia, 1969. [Google Scholar]
  23. Litov, A.G.; Belova, O.A.; Kholodilov, I.S.; Gadzhikurbanov, M.N.; Gmyl, L.V.; Oorzhak, N.D.; Saryglar, A.A.; Ishmukhametov, A.A.; Karganova, G.G. Possible Arbovirus Found in Virome of Melophagus ovinus. Viruses 2021, 13, 2375. [Google Scholar] [CrossRef]
  24. Bolger, A.M.; Lohse, M.; Usadel, B. Trimmomatic: A flexible trimmer for Illumina sequence data. Bioinformatics 2014, 30, 2114–2120. [Google Scholar] [CrossRef] [PubMed]
  25. Bankevich, A.; Nurk, S.; Antipov, D.; Gurevich, A.A.; Dvorkin, M.; Kulikov, A.S.; Lesin, V.M.; Nikolenko, S.I.; Pham, S.; Prjibelski, A.D.; et al. SPAdes: A new genome assembly algorithm and its applications to single-cell sequencing. J. Comput. Biol. 2012, 19, 455–477. [Google Scholar] [CrossRef]
  26. Johnson, M.; Zaretskaya, I.; Raytselis, Y.; Merezhuk, Y.; Mcginnis, S.; Madden, T.L. NCBI BLAST: A better web interface. Nucleic Acids Res. 2008, 36, 5–9. [Google Scholar] [CrossRef] [PubMed]
  27. Langmead, B.; Salzberg, S. Fast gapped-read alignment with Bowtie 2. Nat. Methods 2013, 9, 357–359. [Google Scholar] [CrossRef] [PubMed]
  28. Katoh, K.; Daron, M. Standley MAFFT multiple sequence alignment software version 7: Improvements in performance and usability. Mol. Biol. Evol. 2013, 30, 772–780. [Google Scholar] [CrossRef]
  29. Capella-Gutierrez, S.; Silla-Martinez, J.M.; Gabaldon, T. trimAl: A tool for automated alignment trimming in large-scale phylogenetic analyses. Bioinformatics 2009, 25, 1972–1973. [Google Scholar] [CrossRef] [PubMed]
  30. Guindon, S.; Gascuel, O. PhyML: “A simple, fast, and accurate algorithm to estimate large phylogenies by maximum likelihood”. Syst. Biol. 2003, 52, 696–704. [Google Scholar] [CrossRef]
  31. Bell-Sakyi, L. Continuous cell lines from the tick Hyalomma anatolicum anatolicum. J. Parasitol. 1991, 77, 1006–1008. [Google Scholar] [CrossRef]
  32. Vasilakis, N.; Forrester, N.L.; Palacios, G.; Nasar, F.; Savji, N.; Rossi, S.L.; Hilda Guzman, A.; Wood, T.G.; Popov, V.; Gorchakov, R.; et al. Negevirus: A Proposed New Taxon of Insect-Specific Viruses with. J. Virol. 2013, 87, 2475–2488. [Google Scholar] [CrossRef]
  33. Faizah, A.N.; Kobayashi, D.; Isawa, H.; Amoa-bosompem, M.; Murota, K.; Higa, Y.; Futami, K.; Shimada, S.; Kim, K.S.; Itokawa, K.; et al. Deciphering the Virome of Culex vishnui Subgroup Mosquitoes, the Major Vectors of Japanese Encephalitis, in Japan. Viruses 2020, 12, 264. [Google Scholar] [CrossRef]
  34. Zhang, W.; Zhang, Y.; Wang, Z.; Gu, Q.; Niu, J.; Wang, J.; Wang, Z. The Diversity of Viral Community in Invasive Fruit Flies (Bactrocera and Zeugodacus) Revealed by Meta-transcriptomics. Microb. Ecol. 2022, 83, 739–752. [Google Scholar] [CrossRef] [PubMed]
  35. Simmonds, P.; Becher, P.; Bukh, J.; Gould, E.A.; Meyers, G.; Monath, T.; Muerhoff, S.; Pletnev, A.; Rico-hesse, R.; Smith, D.B.; et al. ICTV ICTV Virus Taxonomy Profile: Flaviviridae. J. Gen. Virol. 2017, 98, 2–3. [Google Scholar] [CrossRef] [PubMed]
  36. Debat, H.; Bejerman, N. Two novel flavi-like viruses shed light on the plant-infecting koshoviruses. Arch. Virol. 2023, 168, 184. [Google Scholar] [CrossRef] [PubMed]
  37. Shi, M.; Lin, X.; Vasilakis, N.; Tian, J.; Li, C.; Chen, L.; Eastwood, G.; Diao, X.; Chen, M.-H.; Chen, X.; et al. Divergent Viruses Discovered in Arthropods and Vertebrates Revise the Evolutionary History of the Flaviviridae and Related Viruses. J. Virol. 2016, 90, 659–669. [Google Scholar] [CrossRef]
  38. Batson, J.; Dudas, G.; Haas-stapleton, E.; Kistler, A.L.; Li, L.M.; Logan, P.; Ratnasiri, K.; Retallack, H. Single mosquito metatranscriptomics identifies vectors, emerging pathogens and reservoirs in one assay. eLife 2021, 10, e68353. [Google Scholar] [CrossRef]
  39. Sharpe, S.R.; Paraskevopoulou, S. ICTV Virus Taxonomy Profile: Xinmoviridae 2023. J. Gen. Virol. 2023, 104, 001906. [Google Scholar] [CrossRef]
  40. Mahar, J.E.; Shi, M.; Hall, R.N.; Strive, T.; Holmesa, E.C. Comparative Analysis of RNA Virome Composition in Rabbits and Associated Ectoparasites. J. Virol. 2020, 94, e02119-19. [Google Scholar] [CrossRef]
  41. Kafer, S.; Paraskevopoulou, S.; Zirkel, F.; Wieseke, N.; Donath, A.; Petersen, M.; Jones, T.C.; Liu, S.; Zhou, X.; Middendorf, M.; et al. Re-assessing the diversity of negative strand RNA viruses in insects. PLoS Pathog. 2019, 15, e1008224. [Google Scholar] [CrossRef]
  42. International Committee on Taxonomy of Viruses. Virus Taxonomy Ninth Report of the International Committee on Taxonomy of Viruses; King, A.M.Q., Adams, M.J., Carstens, E.B., Lefkowitz, E.J., Eds.; Elsevier: Amsterdam, The Netherlands, 2012. [Google Scholar]
  43. Zhang, W.; Gu, Q.; Niu, J.; Wang, J. The RNA Virome and Its Dynamics in an Invasive Fruit Fly, Bactrocera dorsalis, Imply Interactions Between Host and Viruses. Microb. Ecol. 2020, 80, 423–434. [Google Scholar] [CrossRef]
  44. Lefkowitz, E.J.; Dempsey, D.M.; Hendrickson, R.C.; Orton, R.J.; Siddell, S.G.; Smith, D.B. Virus taxonomy: The database of the International Committee on Taxonomy of Viruses (ICTV). Nucleic Acids Res. 2018, 46, D708–D717. [Google Scholar] [CrossRef]
  45. Retallack, H.; Popova, K.D.; Laurie, M.T.; Sunshine, S.; DeRisi, J.L. Persistence of Ambigrammatic Narnaviruses Requires Translation of the Reverse Open Reading Frame. J. Virol. 2021, 95, e00109-21. [Google Scholar] [CrossRef] [PubMed]
  46. Derisi, J.L.; Huber, G.; Kistler, A.; Retallack, H.; Wilkinson, M.; Yllanes, D. An exploration of ambigrammatic sequences in narnaviruses. Sci. Rep. 2019, 9, 17982. [Google Scholar] [CrossRef] [PubMed]
  47. Sõmera, M.; Fargette, D.; Hébrard, E.; Sarmiento, C.; Consortium, I.R. ICTV Virus Taxonomy Profile: Solemoviridae 2021. J. Gen. Virol. 2021, 102, 001707. [Google Scholar] [CrossRef] [PubMed]
  48. Webster, C.L.; Waldron, F.M.; Robertson, S.; Crowson, D.; Ferrari, G.; Quintana, J.F.; Brouqui, J.M.; Bayne, E.H.; Longdon, B.; Buck, A.H.; et al. The discovery, distribution, and evolution of viruses associated with Drosophila melanogaster. PLoS Biol. 2015, 13, e1002210. [Google Scholar] [CrossRef] [PubMed]
  49. Medd, N.C.; Fellous, S.; Waldron, F.M.; Xue, A.; Nakai, M.; Cross, J.V.; Obbard, D.J. The virome of Drosophila suzukii, an invasive pest of soft fruit. Virus Evol. 2018, 4, vey009. [Google Scholar] [CrossRef] [PubMed]
  50. Dorrington, R.A.; Jiwaji, M.; Awando, J.A. Advances in Tetravirus Research: New Insight into the Infectious Virus Life Cycle and an Expanding Host Range. Curr. Issues Mol. Biol. 2020, 34, 145–161. [Google Scholar] [CrossRef] [PubMed]
  51. Runckel, C.; Flenniken, M.L.; Engel, J.C.; Ruby, J.G.; Ganem, D.; Derisi, J.L. Temporal Analysis of the Honey Bee Microbiome Reveals Four Novel Viruses and Seasonal Prevalence of Known Viruses, Nosema, and Crithidia. PLoS ONE 2011, 6, e20656. [Google Scholar] [CrossRef]
  52. Wamonje, F.O.; Michuki, G.N.; Braidwood, L.A.; Njuguna, J.N.; Mutuku, J.M.; Djikeng, A.; Harvey, J.J.W.; Carr, J.P. Viral metagenomics of aphids present in bean and maize plots on mixed-use farms in Kenya reveals the presence of three dicistroviruses including a novel Big Sioux River virus—like dicistrovirus. Virol. J. 2017, 14, 1–13. [Google Scholar] [CrossRef]
  53. Valles, S.M.; Chen, Y.; Firth, A.E.; Gu, D.M.A.; Hashimoto, Y.; Herrero, S.; de Miranda, J.R.; Ryabov, E. ICTV Virus Taxonomy Profile: Iflaviridae. J. Gen. Virol. 2017, 98, 527–528. [Google Scholar] [CrossRef]
  54. Andreason, S.A.; Lahey, Z.; Ayala-Ortiz, C.; Simmonds, A. Genome Sequences of Novel I fl aviruses in the Gray Lawn Leafhopper, an Experimental Vector of Corn Stunt Spiroplasma. Microbiol. Resour. Announc. 2022, 11, 10–12. [Google Scholar] [CrossRef]
  55. François, S.; Antoine-Lorquin, A.; Kulikowski, M.; Frayssinet, M.; Filloux, D.; Fernandez, E.; Roumagnac, P.; Froissart, R.; Ogliastro, M. Characterisation of the Viral Community Associated with the Alfalfa Weevil (Hypera postica) and Its Host Plant, Alfalfa (Medicago sativa). Viruses 2021, 13, 791. [Google Scholar] [CrossRef] [PubMed]
  56. Remnant, E.J.; Baty, J.W.; Bulgarella, M.; Dobelmann, J.; Quinn, O.; Gruber, M.A.M.; Lester, P.J. A Diverse Viral Community from Predatory Wasps in Their Native and Invaded Range, with a New Virus Infectious to Honey Bees. Viruses 2021, 13, 1431. [Google Scholar] [CrossRef] [PubMed]
  57. ICTV. Genus: Betaricinrhavirus. Available online: https://talk.ictvonline.org/ictv-reports/ictv_online_report/negative-sense-rna-viruses/w/rhabdoviridae/1657/gegen-betaricinrhavirus (accessed on 20 October 2023).
  58. Adriaenssens, E.M.; Roux, S.; Brister, J.R.; Karsch-Mizrachi, I.; Kuhn, J.H.; Varsani, A.; Yigang, T.; Reyes, A.; Lood, C.; Lefkowitz, E.J.; et al. Guidelines for public database submission of uncultivated virus genome sequences for taxonomic classification. Nat. Biotechnol. 2023, 41, 898–902. [Google Scholar] [CrossRef] [PubMed]
  59. Evans, H.E. A review of prey choice in bembicine sand wasps (Hymenoptera: Sphecidae). Neotrop. Entomol. 2002, 31, 1–11. [Google Scholar] [CrossRef]
Figure 1. Abundance of viruses (top) and virus-containing reads (bottom) in each studied pool. Distinct virus groups are marked by color. Sections with only individual fragments of virus genome obtained are marked by crosses. Pools of tabanids from Primorye Territory and Ryazan Region are indicated in red and black, respectively, in the X-axis caption.
Figure 1. Abundance of viruses (top) and virus-containing reads (bottom) in each studied pool. Distinct virus groups are marked by color. Sections with only individual fragments of virus genome obtained are marked by crosses. Pools of tabanids from Primorye Territory and Ryazan Region are indicated in red and black, respectively, in the X-axis caption.
Viruses 15 02368 g001
Figure 2. Genomic structure and phylogenetic relationships of the negev-like viruses described in this study. (A) Midpoint-rooted phylogenetic tree constructed using amino acid sequences of the ORF1 polyprotein (1000 bootstrap replicates; nodes with >70% bootstrap support are marked). Scale bar represents the number of amino acid substitutions per site. Discovered viruses are marked in red. (B) Scheme of the negev-like viruses’ genomes. RdRp-encoding ORF is marked in green. All other ORFs are marked in purple.
Figure 2. Genomic structure and phylogenetic relationships of the negev-like viruses described in this study. (A) Midpoint-rooted phylogenetic tree constructed using amino acid sequences of the ORF1 polyprotein (1000 bootstrap replicates; nodes with >70% bootstrap support are marked). Scale bar represents the number of amino acid substitutions per site. Discovered viruses are marked in red. (B) Scheme of the negev-like viruses’ genomes. RdRp-encoding ORF is marked in green. All other ORFs are marked in purple.
Viruses 15 02368 g002
Figure 3. Genomic structure and phylogenetic relationships of Medvezhye Haematopota flavi-like virus. (A) Midpoint-rooted phylogenetic tree constructed using amino acid sequences of the polyprotein (1000 bootstrap replicates; nodes with >70% bootstrap support are marked). Scale bar represents the number of amino acid substitutions per site. Discovered viruses are marked in red. (B) Scheme of the Medvezhye Haematopota flavi-like virus genome. RdRp-encoding ORF is marked in green.
Figure 3. Genomic structure and phylogenetic relationships of Medvezhye Haematopota flavi-like virus. (A) Midpoint-rooted phylogenetic tree constructed using amino acid sequences of the polyprotein (1000 bootstrap replicates; nodes with >70% bootstrap support are marked). Scale bar represents the number of amino acid substitutions per site. Discovered viruses are marked in red. (B) Scheme of the Medvezhye Haematopota flavi-like virus genome. RdRp-encoding ORF is marked in green.
Viruses 15 02368 g003
Figure 4. Genomic structure and phylogenetic relationships of xinmo-like viruses. (A) Midpoint-rooted phylogenetic tree of the Xinmoviridae family and related viruses constructed using amino acid sequences of the RdRp (1000 bootstrap replicates; nodes with >70% bootstrap support are marked). Scale bar represents the number of amino acid substitutions per site. Discovered viruses are marked in red. (B) Scheme of the xinmo-like viruses’ genomes. Grey bar on the genome represents a gap in the sequence. RdRp-encoding ORF is marked in green. All other ORFs are marked in purple.
Figure 4. Genomic structure and phylogenetic relationships of xinmo-like viruses. (A) Midpoint-rooted phylogenetic tree of the Xinmoviridae family and related viruses constructed using amino acid sequences of the RdRp (1000 bootstrap replicates; nodes with >70% bootstrap support are marked). Scale bar represents the number of amino acid substitutions per site. Discovered viruses are marked in red. (B) Scheme of the xinmo-like viruses’ genomes. Grey bar on the genome represents a gap in the sequence. RdRp-encoding ORF is marked in green. All other ORFs are marked in purple.
Viruses 15 02368 g004
Figure 5. Genomic structure and phylogenetic relationships of the toti-like viruses. (A) Midpoint-rooted phylogenetic tree constructed using amino acid sequences of RdRp (1000 bootstrap replicates; nodes with >70% bootstrap support are marked). Scale bar represents the number of amino acid substitutions per site. Discovered viruses are marked in red. (B) Scheme of Volxa Hybomitra toti-like virus and Medvezhye Chrysops toti-like virus genomes. RdRp-encoding ORF is marked in green. All other ORFs are marked in purple.
Figure 5. Genomic structure and phylogenetic relationships of the toti-like viruses. (A) Midpoint-rooted phylogenetic tree constructed using amino acid sequences of RdRp (1000 bootstrap replicates; nodes with >70% bootstrap support are marked). Scale bar represents the number of amino acid substitutions per site. Discovered viruses are marked in red. (B) Scheme of Volxa Hybomitra toti-like virus and Medvezhye Chrysops toti-like virus genomes. RdRp-encoding ORF is marked in green. All other ORFs are marked in purple.
Viruses 15 02368 g005
Figure 6. Genomic structure and phylogenetic relationships of narna-like viruses. (A) Midpoint-rooted phylogenetic tree constructed using amino acid sequences of the RdRp (1000 bootstrap replicates; nodes with >70% bootstrap support are marked). Scale bar represents the number of amino acid substitutions per site. Discovered viruses are marked in red. (B,C) Scheme of the narna-like viruses’ genomes. RdRp-encoding ORF is marked in green. All other ORFs are marked in purple.
Figure 6. Genomic structure and phylogenetic relationships of narna-like viruses. (A) Midpoint-rooted phylogenetic tree constructed using amino acid sequences of the RdRp (1000 bootstrap replicates; nodes with >70% bootstrap support are marked). Scale bar represents the number of amino acid substitutions per site. Discovered viruses are marked in red. (B,C) Scheme of the narna-like viruses’ genomes. RdRp-encoding ORF is marked in green. All other ORFs are marked in purple.
Viruses 15 02368 g006
Figure 7. Genomic structure and phylogenetic relationships of solemo-like viruses. (A) Midpoint-rooted phylogenetic tree constructed using amino acid sequences of the VP2 protein (1000 bootstrap replicates; nodes with >70% bootstrap support are marked). Scale bar represents the number of amino acid substitutions per site. Discovered viruses are marked in red. (B,C) Scheme of solemo-like virus genomes. RdRp-encoding ORF is marked in green. The gap in Komarovka Hybomitra solemo-like virus is marked on its genome. All other ORFs are marked in purple.
Figure 7. Genomic structure and phylogenetic relationships of solemo-like viruses. (A) Midpoint-rooted phylogenetic tree constructed using amino acid sequences of the VP2 protein (1000 bootstrap replicates; nodes with >70% bootstrap support are marked). Scale bar represents the number of amino acid substitutions per site. Discovered viruses are marked in red. (B,C) Scheme of solemo-like virus genomes. RdRp-encoding ORF is marked in green. The gap in Komarovka Hybomitra solemo-like virus is marked on its genome. All other ORFs are marked in purple.
Viruses 15 02368 g007
Figure 8. Genomic structure and phylogenetic relationships of Medvezhye pound Haematopota permuto-like virus. (A) Midpoint-rooted phylogenetic tree constructed using amino acid sequences of the polyprotein (1000 bootstrap replicates; nodes with >70% bootstrap support are marked). Scale bar represents the number of amino acid substitutions per site. Discovered viruses are marked in red. (B) Scheme of Medvezhye pound Haematopota permuto-like virus genome. RdRp-encoding ORF is marked in green. All other ORFs are marked in purple.
Figure 8. Genomic structure and phylogenetic relationships of Medvezhye pound Haematopota permuto-like virus. (A) Midpoint-rooted phylogenetic tree constructed using amino acid sequences of the polyprotein (1000 bootstrap replicates; nodes with >70% bootstrap support are marked). Scale bar represents the number of amino acid substitutions per site. Discovered viruses are marked in red. (B) Scheme of Medvezhye pound Haematopota permuto-like virus genome. RdRp-encoding ORF is marked in green. All other ORFs are marked in purple.
Viruses 15 02368 g008
Figure 9. Genomic structure and phylogenetic relationships of Big Sioux River virus. (A) Midpoint-rooted phylogenetic tree constructed using amino acid sequences of the ORF1 (1000 bootstrap replicates; nodes with >70% bootstrap support are marked). Scale bar represents the number of amino acid substitutions per site. Discovered viruses are marked in red. (B) Scheme of Big Sioux River virus genome. RdRp-encoding ORF is marked in green. All other ORFs are marked in purple.
Figure 9. Genomic structure and phylogenetic relationships of Big Sioux River virus. (A) Midpoint-rooted phylogenetic tree constructed using amino acid sequences of the ORF1 (1000 bootstrap replicates; nodes with >70% bootstrap support are marked). Scale bar represents the number of amino acid substitutions per site. Discovered viruses are marked in red. (B) Scheme of Big Sioux River virus genome. RdRp-encoding ORF is marked in green. All other ORFs are marked in purple.
Viruses 15 02368 g009
Figure 10. Genomic structure and phylogenetic relationships of Medvezhye Chrysops ifla-like virus. (A) Midpoint-rooted phylogenetic tree constructed using amino acid sequences of the polyprotein (1000 bootstrap replicates; nodes with >70% bootstrap support are marked). Scale bar represents the number of amino acid substitutions per site. Discovered viruses are marked in red. (B) Scheme of Medvezhye Chrysops ifla-like virus genome. RdRp-encoding ORF is marked in green.
Figure 10. Genomic structure and phylogenetic relationships of Medvezhye Chrysops ifla-like virus. (A) Midpoint-rooted phylogenetic tree constructed using amino acid sequences of the polyprotein (1000 bootstrap replicates; nodes with >70% bootstrap support are marked). Scale bar represents the number of amino acid substitutions per site. Discovered viruses are marked in red. (B) Scheme of Medvezhye Chrysops ifla-like virus genome. RdRp-encoding ORF is marked in green.
Viruses 15 02368 g010
Table 1. Collection and pooling of tabanids.
Table 1. Collection and pooling of tabanids.
Pool NumberRegionSpecies in the PoolSpecimen NumberLocationDate
1Primorye TerritoryHybomitra brevis1044.88123° 131.94521°
43.64188° 131.99379°
43.36378° 131.72099°
5–7 June 2021
2Primorye TerritoryHybomitra nigricornis443.88123° 131.94521°7 June 2021
3Primorye TerritoryHybomitra stigmoptera1043.64188° 131.99379°8 June 2021
4 Hybomitra lundbecki sibirensis244.88123° 131.94521°5 June 2021
Primorye TerritoryHybomitra nitidifrons143.64188° 131.99379°6 June 2021
Hybomitra astur243.88123° 131.94521°6 June 2021
Hybomitra tarandina243.88123° 131.94521°7 June 2021
5 Hybomitra tarandina143.64188° 131.99379°8 June 2021
Primorye TerritoryHybomitra brevis18 June 2021
Hybomitra lapponica18 June 2021
6Ryazan RegionHaematopota pluvialis1054.306009° 40.035676°5 July–13 August 2021
7Ryazan RegionChrysops relictus1054.306009° 40.035676°5 July–13 August 2021
8Ryazan RegionChrysops pictus454.306009° 40.035676°5 July–13 August 2021
Chrysops caecutiens254.306009° 40.035676°
9Ryazan RegionTabanus autumnalis354.306009° 40.035676°5 July–13 August 2021
Tabanus bromius254.306009° 40.035676°
10Ryazan RegionHybomitra schineri754.306009° 40.035676°5 July–13 August 2021
Hybomitra muehlfeldi354.306009° 40.035676°
Table 2. List of viruses detected in this study.
Table 2. List of viruses detected in this study.
Pool NumberVirus NameAssemblyAbundance *GenBank
Pool 1Xanka Hybomitra Negev-like viruscomplete coding0.01%OR724662
Razdolnyj Hybomitra Phasma-like virusfragments 80 readsOR724689
28S rRNA ***-23.73%-
Pool 2Kamenushka Hybomitra Narna-like viruscomplete coding287 readsOR724665
Volxa Hybomitra Toti-like viruscomplete coding0.01%OR724670
Komarovka Hybomitra Solemo-like viruspartial **394 readsOR724676, OR724677
Barsukovka Hybomitra Ifla-like virusfragments269 readsOR724690
28S rRNA-26.36%-
Pool 3Big rock Hybomitra Ifla-like virusfragments8 readsOR724691
28S rRNA-22.00%-
Pool 428S rRNA-22.60%-
Pool 528S rRNA-48.00%-
Pool 6Medvezhye Haematopota Flavi-like viruscomplete coding0.29%OR724673
Melisia Haematopota Negev-like viruscomplete coding0.23%OR724663
Medvezhye Haematopota Xinmo-like viruscomplete coding0.18%OR724669
Medvezhye pound Haematopota Permuto-like viruscomplete coding0.03%OR724675
Polka Haematopota Nora-like virusfragments14 readsOR724692
Polka Haematopota Xinmo-like virusfragments23 readsOR724693
28S rRNA-39.35%-
Pool 7Medvezhye Chrysops Negev-like viruscomplete coding1.08%OR724664
Big Soux River virus (Medvezhye strain)complete coding0.48%OR724672
Medvezhye Chrysops Solemo-like viruscomplete coding0.13%OR724678, OR724679
Melisia Chrysops Solemo-like viruscomplete coding0.28%OR724680, OR724681
Polka Chrysops Solemo-like viruscomplete coding0.05%OR724682, OR724683
Medvezhye Chrysops Narna-like viruscomplete coding0.61%OR724666
Medvezhye Chrysops Narna-like virus 2complete coding0.23%OR724667
Medvezhye Chrysops Solinvi-like virusfragments131 readsOR724694
Medvezhye Chrysops Rhabdo-like virusfragments0.01%OR724695
Melisia Chrysops Rhabdo-like virusfragments0.01%OR724696
28S rRNA-75.12%-
Pool 8Medvezhye Chrysops Ifla-like viruspartial0.02%OR724674
Medvezhye Chrysops Toti-like viruscomplete coding0.03%OR724671
Istie Chrysops Solemo-like viruspartial0.01%OR724684, OR724685
Medvezhye Chrysops Xinmo-like viruspartial0.01%OR724668
Medvezhye Chrysops Phasma-like virusfragments0.02%OR724686, OR724687, OR724688
28S rRNA-64.74%-
Pool 9Medvezhye Tabanus Phasma-like virusfragments87 readsOR724697
Medvezhye Tabanus Toti-like virusfragments42 readsOR724698
Medvezhye Tabanus Chu-like virusfragments80 readsOR724699
28S rRNA-21.07%-
Pool 1028S rRNA-24.63%-
* Percentage of total reads or amount of reads (if percentage is less than 0.01%). ** Gaps are estimated to be less than 10% of the coding sequence. *** Abundance of the largest contig containing tabanid 28S rRNA sequence (positive control).
Table 3. Detection of the viruses in the PEK and C6/36 cell cultures (after 3 passages) and HAE/CTVM8 (after 3 weeks of persistence).
Table 3. Detection of the viruses in the PEK and C6/36 cell cultures (after 3 passages) and HAE/CTVM8 (after 3 weeks of persistence).
PoolVirusCell Cultures
HAE/CTVM8C6/36PEK
1Xanka Hybomitra negev-like virus+++
2Kamenushka Hybomitra narna-like virus++
Volxa Hybomitra toti-like virus+++
Komarovka Hybomitra solemo-like virus+
Barsukovka Hybomitra ifla-like virus+
6Medvezhye pound Haematopota permuto-like virus+++
Polka Haematopota nora-like virus+
7Medvezhye Chrysops negev-like virus++
Polka Chrysops solemo-like virus++
Medvezhye Chrysops solemo-like virus+
Big Sioux River virus (Medvezhye strain)+++
Melisia Chrysops solemo-like virus+++
Medvezhye Chrysops narna-like virus 2+++
Medvezhye Chrysops rhabdo-like virus+
8Medvezhye Chrysops ifla-like virus+
Istie Chrysops solemo-like virus++
9Medvezhye tabanus Toti-like virus+++
“+”—virus was detected in cell culture supernatant using PCR. “−“—virus was not detected in cell culture supernatant using PCR.
Table 4. Detection of viruses in the PEK cell culture after 3 passages using high-throughput sequencing.
Table 4. Detection of viruses in the PEK cell culture after 3 passages using high-throughput sequencing.
PoolReads TotalVirusVirus Reads
Amount
28627579Kamenushka Hybomitra Narna-like virus *45
Volxa Hybomitra Toti-like virus375
Komarovka Hybomitra Solemo-like virus66
78908134Medvezhye Chrysops Negev-like virus117
Medvezhye Chrysops Solemo-like virus9
Big Sioux River virus (Medvezhe strain)164
Melisia Chrysops Solemo-like virus25
99808163Medvezhye Tabanus Toti-like virus4
* viruses detected in PEK cell line using both PCR (Table 3) and high-throughput sequencing are marked in bold.
Disclaimer/Publisher’s Note: The statements, opinions and data contained in all publications are solely those of the individual author(s) and contributor(s) and not of MDPI and/or the editor(s). MDPI and/or the editor(s) disclaim responsibility for any injury to people or property resulting from any ideas, methods, instructions or products referred to in the content.

Share and Cite

MDPI and ACS Style

Litov, A.G.; Belova, O.A.; Kholodilov, I.S.; Kalyanova, A.S.; Gadzhikurbanov, M.N.; Rogova, A.A.; Gmyl, L.V.; Karganova, G.G. Viromes of Tabanids from Russia. Viruses 2023, 15, 2368. https://doi.org/10.3390/v15122368

AMA Style

Litov AG, Belova OA, Kholodilov IS, Kalyanova AS, Gadzhikurbanov MN, Rogova AA, Gmyl LV, Karganova GG. Viromes of Tabanids from Russia. Viruses. 2023; 15(12):2368. https://doi.org/10.3390/v15122368

Chicago/Turabian Style

Litov, Alexander G., Oxana A. Belova, Ivan S. Kholodilov, Anna S. Kalyanova, Magomed N. Gadzhikurbanov, Anastasia A. Rogova, Larissa V. Gmyl, and Galina G. Karganova. 2023. "Viromes of Tabanids from Russia" Viruses 15, no. 12: 2368. https://doi.org/10.3390/v15122368

APA Style

Litov, A. G., Belova, O. A., Kholodilov, I. S., Kalyanova, A. S., Gadzhikurbanov, M. N., Rogova, A. A., Gmyl, L. V., & Karganova, G. G. (2023). Viromes of Tabanids from Russia. Viruses, 15(12), 2368. https://doi.org/10.3390/v15122368

Note that from the first issue of 2016, this journal uses article numbers instead of page numbers. See further details here.

Article Metrics

Back to TopTop