Immune Profiles in Multisystem Inflammatory Syndrome in Children with Cardiovascular Abnormalities
Abstract
:1. Introduction
2. Materials and Methods
2.1. Ethics Statement
2.2. Study Population and Procedures
2.3. Multiplex Assay
2.4. Statistical Analysis
3. Results
3.1. Basic Demographics of MIS-C Children
3.2. MIS-C Children with Cardiovascular Abnormalities Have Altered Biochemical Profiles
3.3. MIS-C Children with Cardiovascular Abnormalities Have Elevated Cytokines and Chemokines
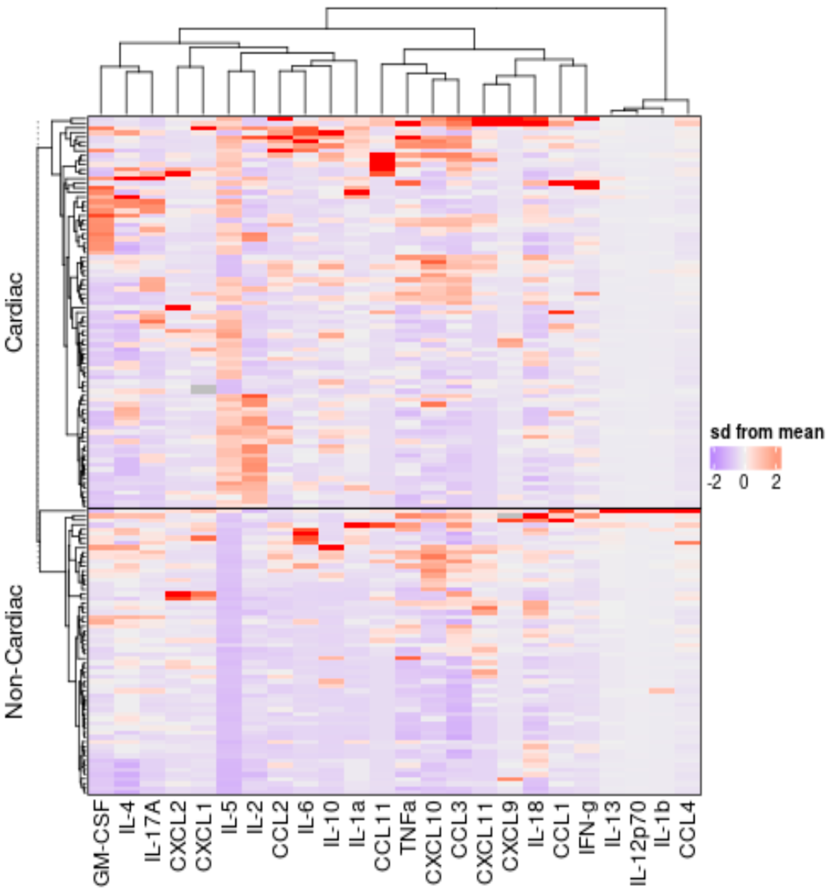
3.4. Signature Pattern of Elevated Plasma Cytokines and Chemokines in MIS-C Children with Cardiovascular Abnormalities
3.5. Associations between Cytokine/Chemokines and Other Biochemical Parameters
3.6. Plasma Cytokine and Chemokine Levels Are Significantly Diminished Following MIS-C Treatment
4. Discussion
Supplementary Materials
Author Contributions
Funding
Institutional Review Board Statement
Informed Consent Statement
Data Availability Statement
Acknowledgments
Conflicts of Interest
References
- Choi, N.H.; Fremed, M.; Starc, T.; Weller, R.; Cheung, E.; Ferris, A.; Silver, E.S.; Liberman, L. MIS-C and Cardiac Conduction Abnormalities. Pediatrics 2020, 146, e2020009738. [Google Scholar] [CrossRef]
- Belhadjer, Z.; Meot, M.; Bajolle, F.; Khraiche, D.; Legendre, A.; Abakka, S.; Auriau, J.; Grimaud, M.; Oualha, M.; Beghetti, M.; et al. Acute Heart Failure in Multisystem Inflammatory Syndrome in Children in the Context of Global SARS-CoV-2 Pandemic. Circulation 2020, 142, 429–436. [Google Scholar] [CrossRef] [PubMed]
- Toubiana, J.; Poirault, C.; Corsia, A.; Bajolle, F.; Fourgeaud, J.; Angoulvant, F.; Debray, A.; Basmaci, R.; Salvador, E.; Biscardi, S.; et al. Kawasaki-like multisystem inflammatory syndrome in children during the COVID-19 pandemic in Paris, France: Prospective observational study. BMJ 2020, 369, m2094. [Google Scholar] [CrossRef] [PubMed]
- Whittaker, E.; Bamford, A.; Kenny, J.; Kaforou, M.; Jones, C.E.; Shah, P.; Ramnarayan, P.; Fraisse, A.; Miller, O.; Davies, P.; et al. Clinical Characteristics of 58 Children with a Pediatric Inflammatory Multisystem Syndrome Temporally Associated with SARS-CoV-2. JAMA 2020, 324, 259–269. [Google Scholar] [CrossRef] [PubMed]
- Consiglio, C.R.; Cotugno, N.; Sardh, F.; Pou, C.; Amodio, D.; Rodriguez, L.; Tan, Z.; Zicari, S.; Ruggiero, A.; Pascucci, G.R.; et al. The Immunology of Multisystem Inflammatory Syndrome in Children with COVID-19. Cell 2020, 183, 968–981.e7. [Google Scholar] [CrossRef] [PubMed]
- Zhang, Q.Y.; Xu, B.W.; Du, J.B. Similarities and differences between multiple inflammatory syndrome in children associated with COVID-19 and Kawasaki disease: Clinical presentations, diagnosis, and treatment. World J. Pediatr. 2021, 17, 335–340. [Google Scholar] [CrossRef]
- Blondiaux, E.; Parisot, P.; Redheuil, A.; Tzaroukian, L.; Levy, Y.; Sileo, C.; Schnuriger, A.; Lorrot, M.; Guedj, R.; Ducou le Pointe, H. Cardiac MRI in Children with Multisystem Inflammatory Syndrome Associated with COVID-19. Radiology 2020, 297, E283–E288. [Google Scholar] [CrossRef]
- Valverde, I.; Singh, Y.; Sanchez-de-Toledo, J.; Theocharis, P.; Chikermane, A.; Di Filippo, S.; Kuciñska, B.; Mannarino, S.; Tamariz-Martel, A.; Gutierrez-Larraya, F.; et al. Acute Cardiovascular Manifestations in 286 Children with Multisystem Inflammatory Syndrome Associated with COVID-19 Infection in Europe. Circulation 2021, 143, 21–32. [Google Scholar] [CrossRef]
- Venkataraman, A.; Kumar, N.P.; Hanna, L.E.; Putlibai, S.; Karthick, M.; Rajamanikam, A.; Sadasivam, K.; Sundaram, B.; Babu, S. Plasma biomarker profiling of PIMS-TS, COVID-19 and SARS-CoV2 seropositive children—A cross-sectional observational study from southern India. EBioMedicine 2021, 66, 103317. [Google Scholar] [CrossRef]
- Malviya, A.; Mishra, A. Childhood Multisystem Inflammatory Syndrome: An Emerging Disease with Prominent Cardiovascular Involvement-A Scoping Review. SN Compr. Clin. Med. 2021, 3, 48–59. [Google Scholar] [CrossRef]
- Feldstein, L.R.; Rose, E.B.; Horwitz, S.M.; Collins, J.P.; Newhams, M.M.; Son, M.B.F.; Newburger, J.W.; Kleinman, L.C.; Heidemann, S.M.; Martin, A.A.; et al. Multisystem Inflammatory Syndrome in U.S. Children and Adolescents. N. Engl. J. Med. 2020, 383, 334–346. [Google Scholar] [CrossRef] [PubMed]
- McCrindle, B.W.; Rowley, A.H.; Newburger, J.W.; Burns, J.C.; Bolger, A.F.; Gewitz, M.; Baker, A.L.; Jackson, M.A.; Takahashi, M.; Shah, P.B.; et al. Diagnosis, Treatment, and Long-Term Management of Kawasaki Disease: A Scientific Statement for Health Professionals From the American Heart Association. Circulation 2017, 135, e927–e999. [Google Scholar] [CrossRef] [PubMed]
- Dhanalakshmi, K.; Venkataraman, A.; Balasubramanian, S.; Madhusudan, M.; Amperayani, S.; Putilibai, S.; Sadasivam, K.; Ramachandran, B.; Ramanan, A.V. Epidemiological and Clinical Profile of Pediatric Inflammatory Multisystem Syndrome—Temporally Associated with SARS-CoV-2 (PIMS-TS) in Indian Children. Indian Pediatr. 2020, 57, 1010–1014. [Google Scholar] [CrossRef]
- Jaffer, U.; Wade, R.G.; Gourlay, T. Cytokines in the systemic inflammatory response syndrome: A review. HSR Proc. Intensive Care Cardiovasc. Anesth. 2010, 2, 161–175. [Google Scholar]
- Nakra, N.A.; Blumberg, D.A.; Herrera-Guerra, A.; Lakshminrusimha, S. Multi-System Inflammatory Syndrome in Children (MIS-C) Following SARS-CoV-2 Infection: Review of Clinical Presentation, Hypothetical Pathogenesis, and Proposed Management. Children 2020, 7, 69. [Google Scholar] [CrossRef] [PubMed]
- Levin, M. Childhood Multisystem Inflammatory Syndrome—A New Challenge in the Pandemic. N. Engl. J. Med. 2020, 383, 393–395. [Google Scholar] [CrossRef] [PubMed]
- Alsaied, T.; Tremoulet, A.H.; Burns, J.C.; Saidi, A.; Dionne, A.; Lang, S.M.; Newburger, J.W.; de Ferranti, S.; Friedman, K.G. Review of Cardiac Involvement in Multisystem Inflammatory Syndrome in Children. Circulation 2021, 143, 78–88. [Google Scholar] [CrossRef] [PubMed]
- McMurray, J.C.; May, J.W.; Cunningham, M.W.; Jones, O.Y. Multisystem Inflammatory Syndrome in Children (MIS-C), a Post-viral Myocarditis and Systemic Vasculitis-A Critical Review of Its Pathogenesis and Treatment. Front. Pediatr. 2020, 8, 626182. [Google Scholar] [CrossRef]
- Varadarajan, P.; Elilarasi, S.; Solomon, R.S.; Subramani, S.; Subramanian, R.; Rangabashyam, N.; Srividya, G. Multisystem Inflammatory Syndrome in Children (MIS-C) Associated with COVID-19—Single-Center Experience. Indian Pediatr. 2023, 60, 389–390. [Google Scholar] [CrossRef]
- Ludwikowska, K.M.; Moksud, N.; Tracewski, P.; Sokolski, M.; Szenborn, L. Cardiac Involvement in Patients with Multisystem Inflammatory Syndrome in Children (MIS-C) in Poland. Biomedicines 2023, 11, 1251. [Google Scholar] [CrossRef]
- Riphagen, S.; Gomez, X.; Gonzalez-Martinez, C.; Wilkinson, N.; Theocharis, P. Hyperinflammatory shock in children during COVID-19 pandemic. Lancet 2020, 395, 1607–1608. [Google Scholar] [CrossRef] [PubMed]
- Alsaied, T.; Aboulhosn, J.A.; Cotts, T.B.; Daniels, C.J.; Etheridge, S.P.; Feltes, T.F.; Gurvitz, M.Z.; Lewin, M.B.; Oster, M.E.; Saidi, A. Coronavirus Disease 2019 (COVID-19) Pandemic Implications in Pediatric and Adult Congenital Heart Disease. J. Am. Heart Assoc. 2020, 9, e017224. [Google Scholar] [CrossRef] [PubMed]
- Dhaliwal, M.; Raghunathan, V.; Maheshwari, P.; Chugh, K.; Pal, H.; Satija, M.; Bhatia, N.; Sharma, P.; Singh, M.; Singhi, S.C. Severity and Cardiac Involvement in Multisystem Inflammatory Syndrome in Children. Indian J. Pediatr. 2022, 89, 1040–1044. [Google Scholar] [CrossRef]
- Kumar, N.P.; Venkataraman, A.; Nancy, A.; Moideen, K.; Varadarjan, P.; Selladurai, E.; Sangaralingam, T.; Selvam, R.; Thimmaiah, A.; Natarajan, S.; et al. Enhanced Severe Acute Respiratory Syndrome Coronavirus 2 Antigen-Specific Systemic Immune Responses in Multisystem Inflammatory Syndrome in Children and Reversal After Recovery. J. Infect. Dis. 2022, 226, 1215–1223. [Google Scholar] [CrossRef]
- Pavan Kumar, N.; Venkataraman, A.; Varadarjan, P.; Nancy, A.; Rajamanickam, A.; Selladurai, E.; Sankaralingam, T.; Thiruvengadam, K.; Selvam, R.; Thimmaiah, A.; et al. Role of matrix metalloproteinases in multi-system inflammatory syndrome and acute COVID-19 in children. Front. Med. 2022, 9, 1050804. [Google Scholar] [CrossRef]
- Kumar, N.P.; Venkataraman, A.; Hanna, L.E.; Putlibai, S.; Karthick, M.; Rajamanikam, A.; Sadasivam, K.; Sundaram, B.; Babu, S. Systemic Inflammation and Microbial Translocation Are Characteristic Features of SARS-CoV-2-Related Multisystem Inflammatory Syndrome in Children. Open Forum Infect. Dis. 2021, 8, ofab279. [Google Scholar] [CrossRef] [PubMed]
- Kabeerdoss, J.; Pilania, R.K.; Karkhele, R.; Kumar, T.S.; Danda, D.; Singh, S. Severe COVID-19, multisystem inflammatory syndrome in children, and Kawasaki disease: Immunological mechanisms, clinical manifestations and management. Rheumatol. Int. 2021, 41, 19–32. [Google Scholar] [CrossRef] [PubMed]
- Randhawa, M.S.; Angurana, S.K.; Nallasamy, K.; Kumar, M.; Ravikumar, N.; Awasthi, P.; Ghosh, A.; Ratho, R.K.; Minz, R.W.; Kumar, R.M.; et al. Comparison of Multisystem Inflammatory Syndrome (MIS-C) and Dengue in Hospitalized Children. Indian J. Pediatr. 2023, 90, 654–659. [Google Scholar] [CrossRef]
- Dominguez-Rojas, J.; Atamari-Anahui, N.; Chonlon-Murillo, K.; Tello, M.; Coronado-Munoz, A. Systemic lupus erythematosus complicated with macrophage activation syndrome mimicking COVID-19 multisystemic inflammatory syndrome in children. Bol. Med. Hosp. Infant. Mex. 2021, 78, 642–646. [Google Scholar] [CrossRef]
- Penner, J.; Abdel-Mannan, O.; Grant, K.; Maillard, S.; Kucera, F.; Hassell, J.; Eyre, M.; Berger, Z.; Hacohen, Y.; Moshal, K.; et al. 6-month multidisciplinary follow-up and outcomes of patients with paediatric inflammatory multisystem syndrome (PIMS-TS) at a UK tertiary paediatric hospital: A retrospective cohort study. Lancet Child Adolesc. Health 2021, 5, 473–482. [Google Scholar] [CrossRef]




| Cardiac n = 88 | Non-Cardiac n = 64 | p Value | |
|---|---|---|---|
| Age median (years, IQR) | 6 (2–9 y) | 6.2 (3–10 y) | p = 0.5544 |
| Male n (%) | 55 (62%) | 33 (51%) | 0.178 |
| Underlying conditions n (%) | 2 (5%) £ | 4 (3%) a | - |
| Symptoms n (%) | |||
| Fever | 88 (100%) | 64 (100%) | - |
| Breathlessness | 62 | 6 | p < 0.0001 |
| Cardiovascular symptoms/signs Shock Hypotension Coronary artery dilatation Mycocardial dysfunction | 70 (80%) 74 (84%) 22 (25%) 44 (50%) | 5 (8%) 3 (5%) 0 0 | p < 0.0001 p < 0.0001 |
| Laboratory parameters | |||
| CRP (<3 mg/L) | 24 (12–48.0) | 24 (12–91.5) | p = 0.29 |
| Hemoglobin (g/dl) Median (IQR) | 10.2 (9.2–10.8) | 10.5 (9.1–11.6) | p = 0.15 |
| Lymphocyte (/mm3) (1500–4000) median (IQR) | 9200 (5800–11000) | 2280 (1027–3944) | p < 0.0001 |
| Platelets (200–450) × 109/L median (IQR) | 180 (121–435) | 145 (53–352) | p < 0.0001 |
| Sodium (135–145 mmol/L) median (IQR) | 131 (128–134) | 132 (124–135) | p = 0.42 |
| Ferritin (ng/mL) (7 to 140) median (IQR) | 611 (263–1345) | 427 (195–775) | p = 0.6 |
| ProBnP (pg/mL) (<250) median (IQR) | 5553 (570–22000) | 667 (421–3350) | p < 0.05 |
| Troponin (ng/L) (<19) median (IQR) | 28.6 (2–150) | 1.5 (0.01–106) | p < 0.05 |
| Treatment n (%) | |||
| IVIG | 47 (53%) | 19 (30%) | 0.00358 |
| Steroids | 73 (83%) | 52 (81%) | 0.786 |
| PICU admission | 86 (98%) | 20 (31%) | <0.0001 |
| Tocilizumab (8 mg/kg) | 1 | 1 | - |
| Mortality n (%) | 2 | 1 | - |
Disclaimer/Publisher’s Note: The statements, opinions and data contained in all publications are solely those of the individual author(s) and contributor(s) and not of MDPI and/or the editor(s). MDPI and/or the editor(s) disclaim responsibility for any injury to people or property resulting from any ideas, methods, instructions or products referred to in the content. |
© 2023 by the authors. Licensee MDPI, Basel, Switzerland. This article is an open access article distributed under the terms and conditions of the Creative Commons Attribution (CC BY) license (https://creativecommons.org/licenses/by/4.0/).
Share and Cite
Kumar, N.P.; Venkataraman, A.; Nancy, A.; Selvaraj, N.; Moideen, K.; Ahamed, S.F.; Renji, R.M.; Sasidaran, K.; Kumar, S.; Periyakuppan, M.; et al. Immune Profiles in Multisystem Inflammatory Syndrome in Children with Cardiovascular Abnormalities. Viruses 2023, 15, 2162. https://doi.org/10.3390/v15112162
Kumar NP, Venkataraman A, Nancy A, Selvaraj N, Moideen K, Ahamed SF, Renji RM, Sasidaran K, Kumar S, Periyakuppan M, et al. Immune Profiles in Multisystem Inflammatory Syndrome in Children with Cardiovascular Abnormalities. Viruses. 2023; 15(11):2162. https://doi.org/10.3390/v15112162
Chicago/Turabian StyleKumar, Nathella Pavan, Aishwarya Venkataraman, Arul Nancy, Nandhini Selvaraj, Kadar Moideen, Shaik Fayaz Ahamed, Rachel Marriam Renji, Kandasamy Sasidaran, Sandip Kumar, Muthiah Periyakuppan, and et al. 2023. "Immune Profiles in Multisystem Inflammatory Syndrome in Children with Cardiovascular Abnormalities" Viruses 15, no. 11: 2162. https://doi.org/10.3390/v15112162
APA StyleKumar, N. P., Venkataraman, A., Nancy, A., Selvaraj, N., Moideen, K., Ahamed, S. F., Renji, R. M., Sasidaran, K., Kumar, S., Periyakuppan, M., Sangaralingam, T., Varadarajan, P., Chelladurai, E., & Babu, S. (2023). Immune Profiles in Multisystem Inflammatory Syndrome in Children with Cardiovascular Abnormalities. Viruses, 15(11), 2162. https://doi.org/10.3390/v15112162

