1. Introduction
Enteroviruses (EV) comprise a large genus of single-stranded RNA viruses that cause a wide spectrum of diseases with potentially lethal progression. During periods of high EV prevalence, newborn infants and young children are at particular risk of developing life-threatening septic syndromes [
1,
2]. In addition to their significant pathology in humans, EV are also endemic among domestic pigs and occasional outbreaks of severe porcine EV infection are reported worldwide. For some human EV strains, there are also reports showing transmission to pigs and vice versa [
3]. Among the various clinically relevant EV, the human EV coxsackievirus B3 (CVB3) is a well-studied pathogen and the clinical manifestation of CVB3 infection can extend to severe conditions such as myocarditis, pancreatitis, meningoencephalitis, and hepatitis, with potentially fatal outcomes [
2]. The clinical picture in humans can be mimicked in mice, and here the severity of CVB3 infection, under the influence of the host’s innate antiviral effector responses, is associated with extensive virus-mediated cytotoxicity—e.g., in the pancreas [
4], liver [
5,
6], and heart tissue [
7,
8]—and is accompanied by systemic inflammation.
Both cell culture and mouse infection models have revealed mechanisms that evolved to support the viral replication process and defined immune escape mechanisms executed by the virus to expedite its growth. Similar to other RNA viruses, CVB3 manipulates cellular proteins and lipids for the formation of replication organelles, a process that optimizes the concentration and localization of the viral genome and viral and cellular proteins and supports the assembly and release of viral particles from infected cells [
9]. For CVB3, the respective membrane remodeling in infected cells and the generation of replication organelles requires the non-structural viral protein 3A. Protein 3A is formed by the cleavage of the viral precursor protein 3AB and consists of a soluble N-terminus and a hydrophobic C-terminus, the latter forming a single transmembrane helix with membranes of the endoplasmic reticulum (ER) and Golgi apparatus. Protein 3A not only promotes the replication process by the formation of replication organelles but also mediates immune escape functions in CVB3 infection. As a transmembrane protein, 3A can block the anterograde traffic of host proteins from the ER to the Golgi complex, contributing to the reduced presentation of MHC molecules at the cellular surface and limiting the secretion of anti-viral cytokines [
10,
11,
12,
13]. Mutations in the 3A coding region give rise to viruses defective in viral RNA synthesis and incapable of blocking ER-to-Golgi traffic, but a specific function of the 3A protein in the viral replication cycle has not yet been demonstrated [
14,
15].
In infected cells, the N-terminal domain of protein 3A resides on the cytosolic side of cellular membranes, where it recruits host proteins such as guanine nucleotide exchange factor GBF1 as well as acyl-CoA-binding domain-containing protein 3 (ACBD3). The N-terminus of protein 3A can interact with the ACBD3 GOLD domain, promoting heterodimer formation, which has been shown to promote viral replication [
16,
17]. Moreover, there are also protein-protein interactions between individual 3A proteins and protein X-ray crystallography previously defined residues L25, V34, and Y37 to form the hydrophobic core of the protein 3A dimerization interface [
16]. At the side of viral replication, ACBD3-protein 3A heterodimers/heterotetramers recruit the lipid kinase phosphatidylinositol 4-kinase-β (PI4KB), a Golgi-localized lipid kinase that phosphorylates phosphatidylinositol to yield phosphatidylinositol-4-phosphate (PI4P) lipids [
18,
19]. The 3A-ACBD3-PI4KB route represents a major mechanism of PI4KB recruitment to the sites of EV replication [
19]. PI4P-modified lipids attract oxysterol-binding protein (OSBP) and thereby form membrane contact sites between the ER and replication organelles, triggering an accumulation of cholesterol that is necessary for efficient viral genome replication [
9].
In addition to L25, V34, and Y37, other residues of protein 3A can mediate homodimer formation as well, and this may influence the replication process by as-yet-unknown mechanisms. As an example, protein 3A from poliovirus, another member of the EV genus, forms a symmetric homodimer via the soluble N-terminal domain [
20]. We recently demonstrated that CVB3 protein 3A forms SDS-resistant homodimers [
21] via a DTT-sensitive disulfide bridge between cysteine residues at position 38 (C38), thereby increasing its stability [
22]. The conservation of 3A-C38 among various representatives of the EV genus suggests that the functional properties of this cysteine residue are a common feature of EV protein 3A [
22]. These aspects prompted us to investigate whether cysteine 38 of CVB3 protein 3A plays a role in infection, and our experiments documented a pro-viral function of 3A-C38 that occurs by it supporting the production of viral particles and enhancing cytotoxicity.
3. Discussion
Infection by EV causes extensive cellular reorganization, including a protein 3A-mediated generation of replication organelles and the recruitment of cellular proteins such as GBF1, ACBD3, and PI4KB, all supporting viral RNA synthesis and virion assembly [
9,
13,
24]. In this study, we investigated whether the highly conserved C38 of protein 3A, which supports the disulfide-linked homodimer formation of EV protein 3A and increases its stability [
22], influences the virulence of CVB3. To explore the effect of cysteine residue 38 in protein 3A on CVB3 replication, we used a virus with a C38A mutation in 3A created by the site-directed mutagenesis of the CVB3 cDNA. The experimental detection of the CVB3 3A-[C38A] mutant demonstrates that the function of 3A-C38 to form homodimers at the cytosolic leaflet of membranes is not an absolute prerequisite for viral replication. In fact, the formation of viral particles under conditions where protein 3A cannot form DTT sensitive disulfide bridges (CVB3 3A-[C38A]) concurs with the efficient hijacking of the host ACBD3 protein to the sites of viral replication as well as the generation of replication organelles, as shown by ultrastructural microscopy in cells infected with CVB3 3A-[C38A]. Differential centrifugation and immunoblotting experiments together with immunofluorescence and electron microscopy demonstrated that protein 3A, expressed in the context of viral infection, co-localizes with membranes derived from the Golgi compartment irrespective of 3A-C38. In cells that are either infected with the wt virus or the 3A-[C38] mutant, vesicles accumulated in the region of the cytoplasm where Golgi stacks are found in uninfected cells, indicating that the ER-to-Golgi traffic at the step of vesicle formation is not affected by 3A-C38. These results confirm the recent demonstration of the intact interaction of the mutant 3A-C38A protein with cellular membranes [
22].
The ectopic expression of 3A or infection with CVB3 drastically alters the intracellular localization of ACBD3. ACBD3 serves as a hub for various protein–protein interactions, and hence it participates in a plethora of cellular signaling pathways [
25]. When cells were infected with CVB3, ACBD3 was found to co-localize with membrane-localized 3A protein. The structural model that we presented recently for the disulfide-linked protein 3A homodimer [
22] demonstrated that its protomer–protomer interface is completely different from the ACBD3–protein 3A interfaces shown in [
16], and the respective protomer structures themselves were not altered by the C38-mediated dimerization of the protein 3A. From the perspective of this structural homodimer model, 3A protein homodimer formation associated with a cysteine bridge does not change the complex formation with ACBD3 [
22]. Consistently, the recruitment of ACBD3 to the membrane in infected cells was not affected by protein 3A’s ability to form C38-C38-linked homodimers. The intact interaction of both wt 3A and C38A 3A with ACBD3 was also confirmed by the lack of any substantial effect of 3A-C38 on the formation of replication organelles, confirming that C38-C38-linked homodimers are not essential for viral replication.
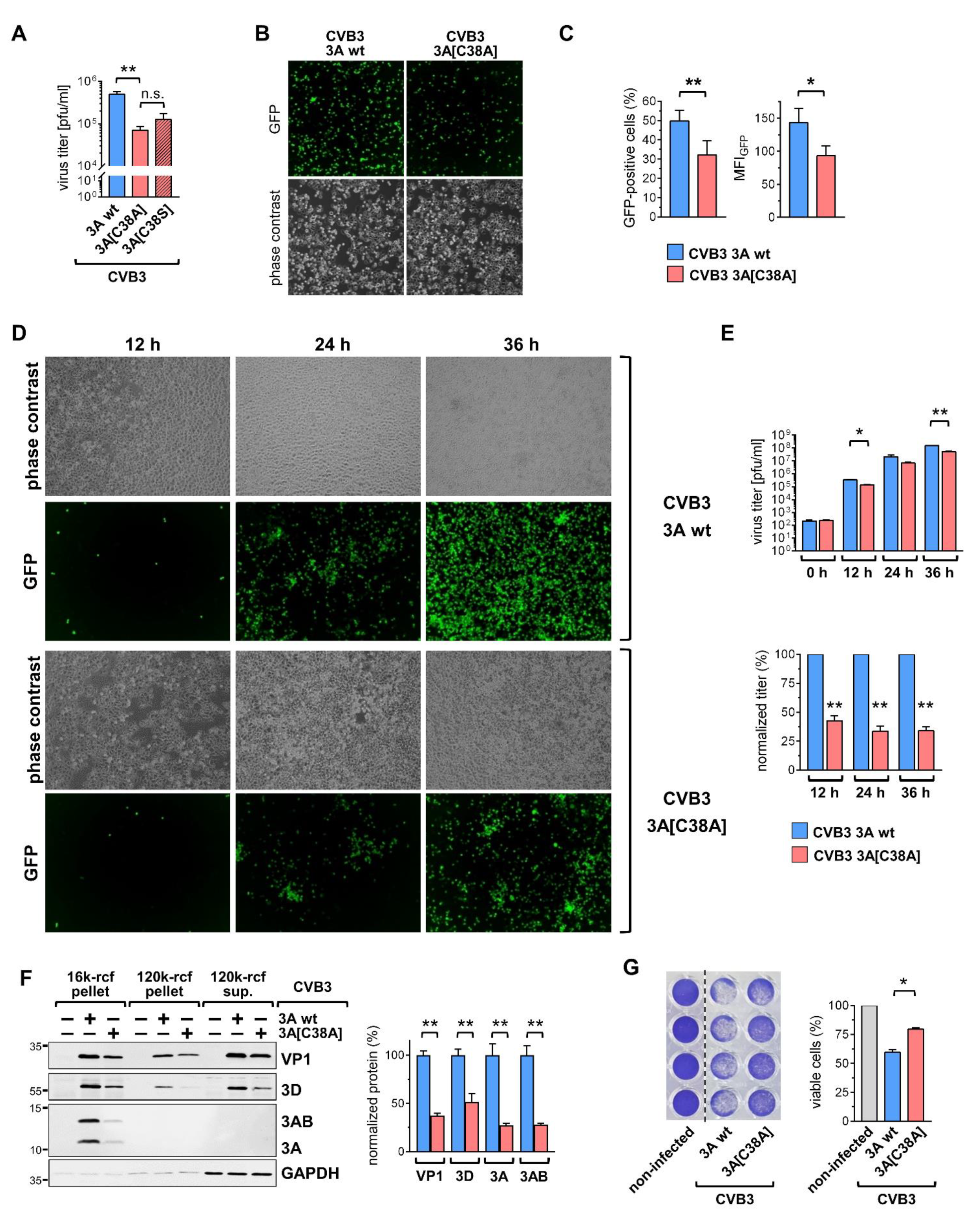
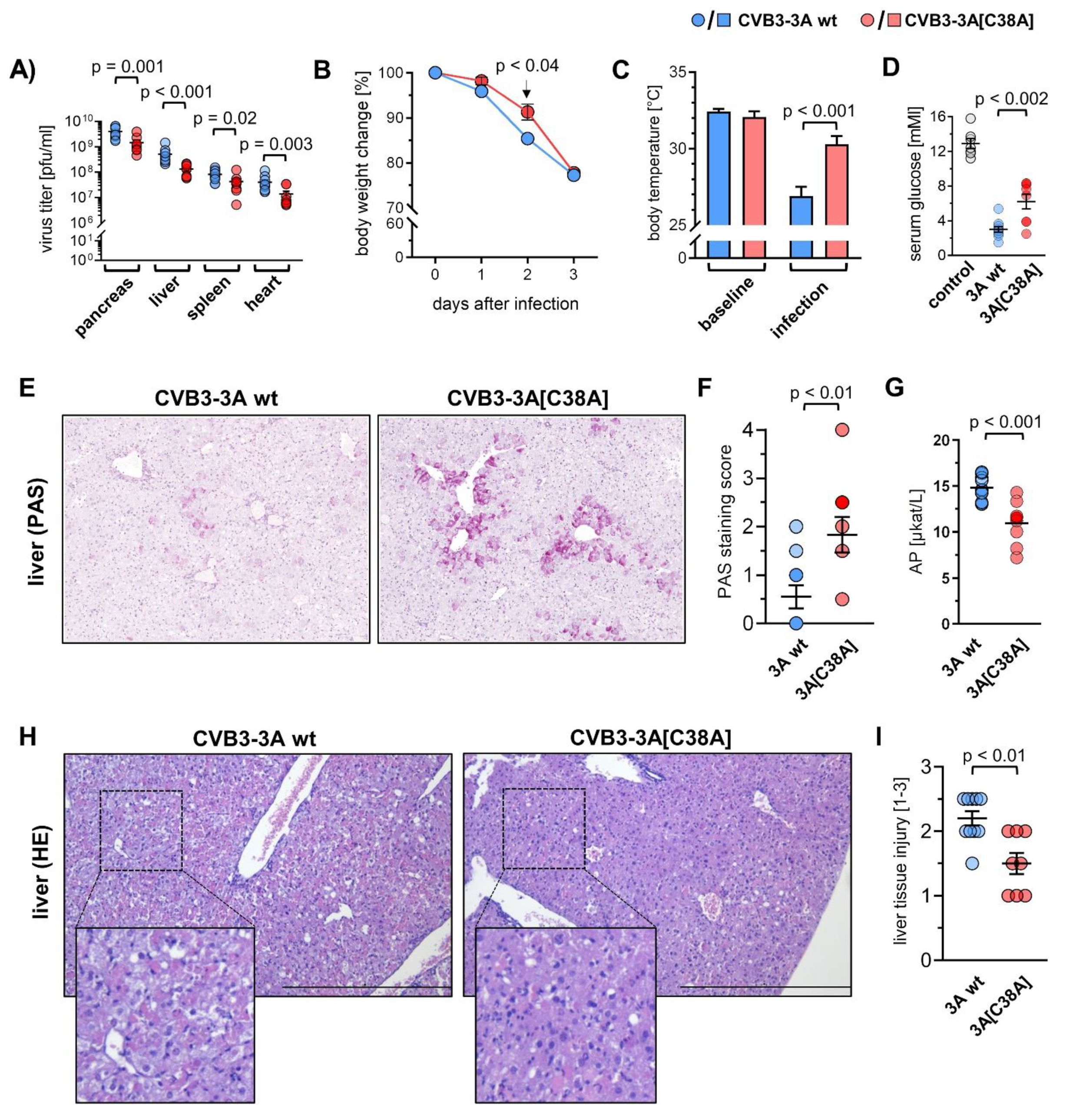
On the other hand, the loss of the capability of 3A to be stabilized by C38-mediated homodimerization reduced the yield of 3A-[C38A] mutant virus in single- and multiple-replication cycle infections. Mouse infection experiments with wt CVB3 and the mutant CVB3 3A-[C38A] confirmed the less efficient replication of the mutant strain, as indicated by reduced viral titers in different tissues. From a pathophysiological perspective and based on the expression of 3A-C38, the infection of mice with CVB3 resulted in elevated cellular cytotoxicity, promoted severe liver tissue injury, and exacerbated the systemic signs of viral infection and thereby triggered inflammation. Based on these findings, we propose a functional role of the property to form C38-mediated disulfide-linked protein 3A dimers, which can enhance the protein 3A stability, thereby supporting viral replication. Multimeric protein complexes, being resistant to proteasomal degradation, might contribute to an increased local concentration of host and viral proteins, thereby expediting viral replication. The lower degradation of the Cys38-Cys38 dimerized 3A protein by the proteasome [
22] ultimately increases the availability of the 3A protein at the sides of viral replication, as shown here by immunofluorescence and differential centrifugation. The increase in protein 3A levels at the viral replication side would most likely augment some of the effects of the multifunctional protein 3A and its precursor 3AB—e.g., the stimulation of the viral RNA polymerase [
26]. However, the disulfide-linked dimerization of protein 3A would also offer additional modes of interaction with cellular processes by not yet characterized mechanisms.
Recently, we demonstrated enhanced LC3-lipidation in cells with the ectopic overexpression of the wt 3A protein in comparison to the mutant C38A protein 3A [
22], suggesting that the C38-mediated dimerization of 3A protein augments the utilization of autophagy components for viral replication. In fact, the exploitation of autophagy for viral replication is common among RNA viruses [
27], and they have developed mechanisms to circumvent the eventual lysosomal degradation [
28]. We propose that due to its enhanced stability, the wt CVB3 might be more capable of utilizing autophagy components than the mutant CVB3 3A[C38A], and this might support or enhance the replication process, as reported here for the wt strain. In conclusion, we suggest that Cys38-Cys38 homodimer formation by protein 3A is not required for viral RNA replication itself, but serves as a virulence factor, enlarging the sources of protein 3A at the sides of viral replication in infected cells.
4. Materials and Methods
4.1. Mice
C57BL/6J mice were obtained from a stock breeding initially purchased from Jackson Laboratory and kept at the animal facilities of the Charité—Universitätsmedizin Berlin. Five–six-week-old male mice were infected with 1 × 10
5 plaque-forming units (pfu) of Coxsackievirus B3 strain H3 (CVB3) or the mutant CVB3-3A[C38A] by intraperitoneal injection. Three days after infection, anesthetized mice were sacrificed. Serum was obtained by the centrifugation of whole blood at 10,000 rcf for 15 min and was stored at −80 °C. Serum levels of alkaline phosphatase (AP) were determined by an external veterinary diagnostic laboratory (Vetlab, Berlin). Blood glucose levels were measured in serum samples using an AccuChek glucometer (Roche, Basel, Switzerland). Liver tissue was incubated in HistoFix (1 × PBS, 4% Roth
TMHistofix, Carl Roth, Karlsruhe, Germany) overnight and embedded in paraffin. To visualize cellular injury and inflammation, cross sections were stained with hematoxylin and eosin. Periodic acid-Schiff histochemical analysis was performed to visualize glycogen in liver tissue sections. Tissue slides were immersed in a 0.5% periodic acid solution for 5 min, followed by incubation with Schiff’s reagent for 15 min. Counterstaining was performed with Mayer’s hematoxylin. PAS-positive cells were scored as described in [
6].
4.2. Cell Culture
HeLa cells (ATCC) were maintained in DMEM supplemented with 10% (v/v) fetal bovine serum and 1% (v/v) penicillin/streptomycin. Phase contrast and GFP fluorescence images of cell cultures were acquired using a PAULA imager (Leica Microsystems, Wetzlar, Germany). For transient transfections, cells were grown to 90% confluence and transfected with 0.5 µg expression vector per 1 × 105 cells using Polyethylenimine-Linear, MW 25,000 (Polysciences, Inc., Warrington, PA, USA). Medium was replaced 8 h after transfection.
4.3. Generation and Quantification of Infectious Viral Particles
The virus strains CVB3(wt) (used for all in vivo experiments) and GFP-CVB3 (used for all cell culture experiments) were generated by the transfection of HEK293T cells with the virus-cDNA containing plasmids pBKCMV-H3 (kindly provided by Andreas Henke, Friedrich Schiller University, Jena, Germany) and pMKS1-eGFP-CVB3 (provided by Zhao-Hua Zhong, Harbin Medical University, Harbin, China). HEK293T cells were transfected using PEI (polyethylenimine) Max (Polyciences, Warrington, PA, USA) and subsequently to virus-induced cell lysis, virus was amplified in HeLa cells. CVB3(wt)-3A[C38A] and CVB3-3A[C38A] were created by the site-directed mutagenesis of pBKCMV-H3 and pMKS1-eGFP-CVB3 using the primer CVB3-3A[C38A]-sense 5′-c cgt gag aga gta tgc caa aga aaa ggg atg g-3 and CVB3-3A[C38A]-antisense 5′-c cat ccc ttt tct ttg gca tac tct ctc acg g-3′. GFP-CVB3-3A[C38S] was created by the site-directed mutagenesis of pMKS1-eGFP-CVB3 using the primer CVB3-3A[C38S]-sense 5′-c cgt gag aga gta ttc caa aga aaa ggg atg g-3 and CVB3-3A[C38S]-antisense 5′-c cat ccc ttt tct ttg gaa tac tct ctc acg g-3′. PCR was run using the Q5® High-Fidelity DNA Polymerase (New England Biolabs, Frankfurt am Main, Germany). Virus titers were determined by plaque assay and aliquots stored at −80 °C. Plaque assays were performed on sub-confluent monolayers of HeLa cells incubated with serial 10-fold dilutions of cell culture supernatant. After incubation at 37 °C for 30 min, supernatants were removed and monolayers were overlaid with agar containing Eagle’s minimal essential medium (MEM) and 10% FCS. After 2 days, virus plaques were stained with 0.5% MTT/PBS (3-(4,5-dimethylthiazol-2-yl)-2,5-diphenyltetrazolium bromide; Sigma).
4.4. Cell Lysis
Adherent cultures of HeLa cells were scraped off, pelleted by centrifugation at 2000× g rcf for 3 min, washed in PBS, and pelleted again. Then. the cell pellet was lysed in 20 mM Hepes pH 7.4, 1% (v/v) Triton X-114, 8 mM EDTA, 2 mM EGTA, complete protease inhibitor (Roche, Basel, Switzerland), 50 mM NaF, 5 mM Na-pyrophosphate, 2 mM Na-o-vanadate, and 10 mM NEM. After incubation on ice for 20 min, lysates were centrifuged at 16,000× g rcf (4 °C) for 10 min to pellet debris. Protein concentration was determined by the Bradford assay.
4.5. Differential Centrifugation
Adherent cultures of HeLa cells were scraped off, pelleted by centrifugation at 200 rcf for 3 min, washed in PBS, and pelleted again. Then, they were resuspended in 20 mM HEPES pH 7.4, 10 mM KCl, 2 mM MgCl2, 1 mM EDTA, 1 mM EGTA, complete protease inhibitor (Roche, Basel, Switzerland), and 10 mM NEM. Cell suspension was incubated on ice for 10 min and then passed 10 times through a 30-gauge needle. Intact cells were pelleted by centrifugation at 200 rcf for 5 min (4 °C) and the resulting supernatant transferred to a new tube for Bradford assay and subsequent differential centrifugation. Crude lysate with 2 µg/µL protein was centrifuged at 16,000× g rcf for 10 min (4 °C), then the supernatant was transferred to polycarbonate tubes and centrifuged at 120,000× g rcf (Beckman Coulter Optima TLX) for 60 min (4 °C). The supernatant and membrane pellets were immediately used for further analysis.
4.6. Immunoblotting
SDS-PAGE was performed on 12%, 15%, or 4–15% (Bio-Rad Laboratories GmbH, Feldkirchen, Germany) Tris-glycine gels using Tris-glycine running buffer. For SDS-PAGE, protein samples were prepared in 62.5 mM Tris HCl pH 6.8, 10% glycerol, 2% SDS, 0.005% Bromophenol Blue. The transfer of proteins onto 0.2 µm nitrocellulose membrane (Licor Bioscience, Lincoln, NE, USA) was carried out using Towbin buffer for tank blotting (Bio-Rad Laboratories GmbH, Feldkirchen, Germany) or discontinuous Tris-CAPS buffer for semi-dry blotting (Bio-Rad). Immunostaining was performed according to standard protocols. The following primary antibodies were used: GAPDH (Thermo Scientific & Abcam, Cambridge, UK), VP1 (Mediagnost, Reutlingen, Germany), and ACBD3 (Santa Cruz Biotechnology, Dallas, TX, USA). Anti-3A antibody was a gift from J. L. Whitton (The Scripps Research Institute, USA). Secondary IRD680CW or IRDye800CW labeled antibodies (Li-Cor Biosciences, Lincoln, NE, USA) were visualized using an Odyssey CLx imager and analyzed with the Image Studio software 5.2 (Li-Cor Biosciences, Lincoln, NE, USA).
4.7. Immunofluorescence
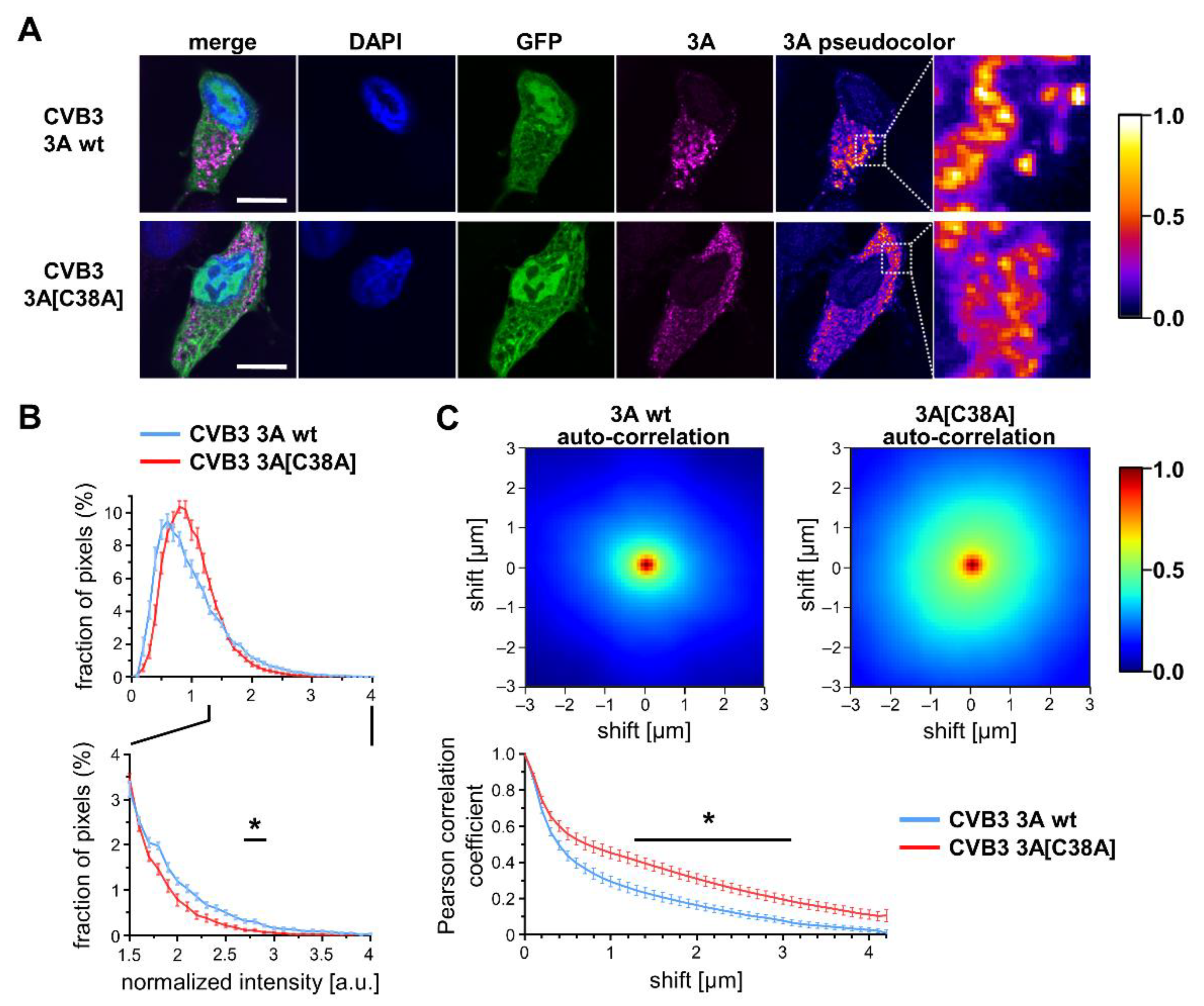
For immunofluorescence microscopy, cells were seeded on 13 mm cover slips coated with poly-lysine (Sigma–Aldrich, Saint Louis, MO, USA). For the staining of anti-3A (rabbit polyclonal antibody provided by K. Klingel, University of Tübingen, Germany) and anti-RCAS1 (Cell Signaling) immunofluorescence, cells were fixed with 4% paraformaldehyde in PBS for 20 min and then rinsed with PBS. After permeabilization with 0.2% Triton X-100 for 10 min, non-specific binding sites were blocked with 4% fetal bovine serum in PBS supplemented with 0.1% Triton X-100 for 30 min. Incubation with primary antibody was performed in blocking solution at room-temperature for 2 h. After three washing steps with PBS, samples were incubated with Alexa Fluor 568 coupled secondary antibody (Thermo Fisher Scientific, Waltham, Massachusetts, USA) in blocking solution for 1 h. After three washing steps with PBS and a rinse in ultra-pure water, samples were mounted on microscope slides using ROTI-Mount Fluoro-Care DAPI (Carl Roth). Images were acquired on a Nikon Scanning Confocal A1Rsi+ (Nikon, Minato, Japan) using a Plan Fluor 63× Oil objective (NA = 1.3).
For the quantitative comparison of immunofluorescence intensity distributions, confocal images in an 8-bit grey scale were analyzed using ImageJ. The area of a cell excluding the nucleus was defined as region of interest to determine the intensity distribution of anti-3A immunofluorescence. The intensities of the anti-3A staining in the region of interest were normalized to its mean intensity and intensity distributions were represented as the percentage of pixels of a particular normalized intensity.
4.8. Autocorrelation-Based Image Correlation Spectroscopy (ICS) of Anti-3A Immune-Fluorescence
Autocorrelation-based ICS was applied to confocal images in order to compare cluster sizes. Regions with protein 3A signal were automatically selected by Otsu’s method. Images were then auto-correlated after shifting them pixel-wise against themselves along the x and y axes. Pearson coefficients were calculated for each shift and plotted against the shift. In this analysis, large and small structures can be readily distinguished by their broad or narrow distribution of auto-correlation values, respectively. The custom written python script is available as a Jupyter Notebook:
https://github.com/ngimber/ImageCorrelationSpectroscopy/releases/tag/1.0.0 (accessed on 15 March 2022).
4.9. Thin Section Electron Microscopy
HeLa cells were seeded into small (2 × 2.5 mm) chambers on a plastic dish (micro-insert 4 well µ-dish, ibidi, Gräfelfing, Germany) and infected with GFP-CV3B-3A wt or GFP-CV3B-3A[C38A] at an MOI of 5. After 5 h of incubation, the medium was removed and cells were fixed with 2.5% glutaraldehyde in sodium cacodylate buffer (2.6 mM MgCl2, 2.6 mM CaCl2, 50 mM KCl, 2% sucrose, pH 7.4) at room temperature. Post-fixation, en bloc contrasting, dehydration, and infiltration with epon resin (using acetone/resin mixtures) were conducted within the chambers following a standard protocol with tannic acid [
29]. Thin sections (60–70 nm) were produced with an ultramicrotome (Ultracut UCT, Leica Microsystems, Wetzlar, Germany), collected on naked mesh grids, contrasted with uranyl acetate and lead citrate, and coated with a thin layer of carbon. Electron microscopy was performed with a transmission electron microscope (Tecnai Spirit, Thermo Fisher Scientific, Electron Microscopy Solutions, Eindhoven, The Netherlands) operated at 120 kV. Images were recorded with a side-mounted CCD camera (Megaview III, EMSIS, Muenster, Germany) using the image montage function to increase the pixel number.
4.10. Statistics
Statistical analysis of the data was performed in GraphPad Prism v7.00/v8.00 (GraphPad Software, San Diego, CA, USA). Data summary is depicted as mean ± standard error of the mean (SEM). Unpaired t-test was used for two group comparisons. If samples had unequal variances (determined by an F test), an unpaired t-test with the Welch correction was used. If values were normalized to an internal control, one-sample t-tests were applied. For multiple group comparison, unequal variance versions of ANOVA (one-way or two-way ANOVA) were performed followed by Sidak’s or Tukey’s multiple comparison test. The significance threshold for all tests was set at the 0.05 level.