Comparative Study on Immune Function of the Head and Trunk Kidney in Rainbow Trout Responding to IHNV Infection
Abstract
1. Introduction
2. Materials and Methods
2.1. Experimental Fish
2.2. Challenging with Infectious Hematopoietic Necrosis Virus (IHNV)
2.3. Sampling
2.4. RNA Isolation and qRT-PCR Analysis
2.5. Histology and Light Microscopy Studies
2.6. Standard Curve for IHNV
3. Results
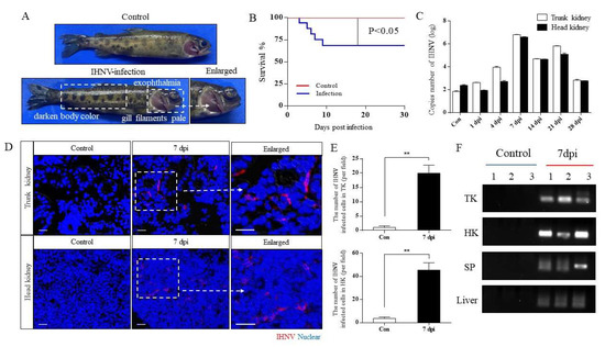
3.1. Successful Construction of the IHNV Infection Model in Rainbow Trout
3.2. IHNV Infection Causes Pathological Changes in Rainbow Trout Kidney
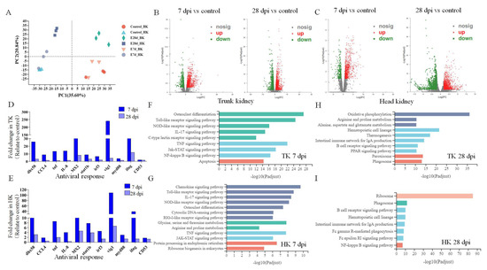
3.3. IHNV Infection Induces the Expression of Immune Genes in the Kidney of Rainbow Trout
3.4. Kinetics of Immune Response in Head and Trunk Kidney after IHNV Infection
3.5. Enrichment of KEGG Pathways in the Kidney after IHNV Infection
4. Discussion
Supplementary Materials
Author Contributions
Funding
Institutional Review Board Statement
Informed Consent Statement
Data Availability Statement
Acknowledgments
Conflicts of Interest
References
- Press, C.; Evensen, Ø. The morphology of the immune system in teleost fishes. Fish Shellfish. Immunol. 1999, 9, 309–318. [Google Scholar] [CrossRef]
- Zwollo, P.; Cole, S.; Bromage, E.; Kaattari, S. B Cell Heterogeneity in the Teleost Kidney: Evidence for a Maturation Gradient from Anterior to Posterior Kidney. J. Immunol. 2005, 174, 6608–6616. [Google Scholar] [CrossRef] [PubMed]
- Gallo, V.P.; Civinini, A. Survey of the Adrenal Homolog in Teleosts. Int. Rev. Cytol. 2003, 230, 89–187. [Google Scholar] [CrossRef] [PubMed]
- Uribe, C.; Folch, H.; Enriquez, R.; Moran, G. Innate and adaptive immunity in teleost fish: A review. Vet. Med. 2011, 56, 486–503. [Google Scholar] [CrossRef]
- Resende, A.D.; Lobo-Da-Cunha, A.; Malhão, F.; Franquinho, F.; Monteiro, R.A.; Rocha, E. Histological and Stereological Characterization of Brown Trout (Salmo truttaf.fario) Trunk Kidney. Microsc. Microanal. 2010, 16, 677–687. [Google Scholar] [CrossRef]
- Esteban, M.A.; Meseguer, J.; Ayala, A.G.; Agulleiro, B. Erythropoiesis and thrombopoiesis in the head-kidney of the sea bass (Dicentrarchus labrax L.): An ultrastructural study. Arch. Histol. Cytol. 1989, 52, 407–419. [Google Scholar] [CrossRef]
- Meseguer, J.; Esteban, M.A.; Agulleiro, B. Stromal Cells, Macrophages and Lymphoid Cells in the Head-kidney of Sea Bass (Dicentrarchus labrax L.). An Ultrastructural Study. Arch. Histol. Cytol. 1991, 54, 299–309. [Google Scholar] [CrossRef] [PubMed]
- Meseguer, J.; López-Ruiz, A.; Garcí-Ayala, A. Reticulo-endothelial stroma of the head-kidney from the seawater teleost gilthead seabream (Sparus aurataL.): An ultrastructural and cytochemical study. Anat. Rec. 1995, 241, 303–309. [Google Scholar] [CrossRef]
- Mokhtar, D.M. The structural and ultrastructural organization of the cellular constituents of the trunk kidney of grass carp ( Ctenopharyngodon idella ). Microsc. Res. Tech. 2020, 84, 537–547. [Google Scholar] [CrossRef]
- Chabardès-Garonne, D.; Méjean, A.; Aude, J.-C.; Cheval, L.; Di Stefano, A.; Gaillard, M.-C.; Imbert-Teboul, M.; Wittner, M.; Balian, C.; Anthouard, V.; et al. A panoramic view of gene expression in the human kidney. Proc. Natl. Acad. Sci. USA 2003, 100, 13710–13715. [Google Scholar] [CrossRef]
- Chen, J.; Li, C.; Huang, R.; Du, F.; Liao, L.; Zhu, Z.; Wang, Y. Transcriptome analysis of head kidney in grass carp and discovery of immune-related genes. BMC Vet. Res. 2012, 8, 108. [Google Scholar] [CrossRef] [PubMed]
- Chettri, J.K.; Raida, M.K.; Holten-Andersen, L.; Kania, P.W.; Buchmann, K. PAMP induced expression of immune relevant genes in head kidney leukocytes of rainbow trout (Oncorhynchus mykiss). Dev. Comp. Immunol. 2011, 35, 476–482. [Google Scholar] [CrossRef] [PubMed]
- Wolf, K. Infectious hematopoietic necrosis. Fish Viruses Fish Viral Dis. 1988, 83–114. [Google Scholar] [CrossRef]
- St-Hilaire, S.; Ribble, C.S.; Stephen, C.; Anderson, E.; Kurath, G.; Kent, M.L. Epidemiological investigation of infectious hematopoietic necrosis virus in salt water net-pen reared Atlantic salmon in British Columbia, Canada. Aquaculture 2002, 212, 49–67. [Google Scholar] [CrossRef]
- Dixon, P.; Paley, R.; Alegria-Moran, R.; Oidtmann, B. Epidemiological characteristics of infectious hematopoietic necrosis virus (IHNV): A review. Vet. Res. 2016, 47, 1–26. [Google Scholar] [CrossRef]
- Huang, Z.; Zhan, M.; Cheng, G.; Lin, R.; Zhai, X.; Zheng, H.; Wang, Q.; Yu, Y.; Xu, Z. IHNV Infection Induces Strong Mucosal Immunity and Changes of Microbiota in Trout Intestine. Viruses 2022, 14, 1838. [Google Scholar] [CrossRef]
- Sun, R.-H.; Chen, K.-W.; Wang, Q.; Huang, Z.-Y.; Wang, B.-C.; Shi, Z.-C.; Ji, W. Blood brain barrier permeability and immune function of brain in rainbow trout responding to IHNV infection. Dev. Comp. Immunol. 2022, 135. [Google Scholar] [CrossRef]
- Yu, Y.; Huang, Z.; Kong, W.; Dong, F.; Zhang, X.; Zhai, X.; Cheng, G.; Zhan, M.; Cao, J.; Ding, L.; et al. Teleost swim bladder, an ancient air-filled organ that elicits mucosal immune responses. Cell Discov. 2022, 8, 1–18. [Google Scholar] [CrossRef]
- Dong, S.; Ding, L.-G.; Cao, J.-F.; Liu, X.; Xu, H.-Y.; Meng, K.-F.; Yu, Y.-Y.; Wang, Q.; Xu, Z. Viral-Infected Change of the Digestive Tract Microbiota Associated With Mucosal Immunity in Teleost Fish. Front. Immunol. 2019, 10, 2878. [Google Scholar] [CrossRef]
- Chen, L.; Li, Q.; Su, J.; Yang, C.; Li, Y.; Rao, Y. Trunk kidney of grass carp (Ctenopharyngodon idella) mediates immune responses against GCRV and viral/bacterial PAMPs in vivo and in vitro. Fish Shellfish Immunol. 2013, 34, 909–919. [Google Scholar] [CrossRef]
- Ding, L.-G.; Han, G.-K.; Wang, X.-Y.; Sun, R.-H.; Yu, Y.-Y.; Xu, Z. Gallbladder microbiota in early vertebrates provides evolutionary insights into mucosal homeostasis. Front. Immunol. 2022, 13. [Google Scholar] [CrossRef] [PubMed]
- Brudeseth, B.E.; Castric, J.; Evensen, Ø. Studies on Pathogenesis Following Single and Double Infection with Viral Hemorrhagic Septicemia Virus and Infectious Hematopoietic Necrosis Virus in Rainbow Trout (Oncorhynchus mykiss). Vet. Pathol. 2002, 39, 180–189. [Google Scholar] [CrossRef] [PubMed]
- Kaczorek, E.; Szarek, J.; Mikiewicz, M.; Terech-Majewska, E.; Schulz, P.; Małaczewska, J.; Wójcik, R.; Siwicki, A.K. Effect of feed supplementation with kynurenic acid on the morphology of the liver, kidney and gills in rainbow trout (Oncorhynchus mykissWalbaum, 1792), healthy and experimentally infected withYersinia ruckeri. J. Fish Dis. 2016, 40, 873–884. [Google Scholar] [CrossRef] [PubMed]
- Schmidt-Posthaus, H.; Bettge, K.; Forster, U.; Segner, H.; Wahli, T. Kidney pathology and parasite intensity in rainbow trout Oncorhynchus mykiss surviving proliferative kidney disease: Time course and influence of temperature. Dis. Aquat. Org. 2012, 97, 207–218. [Google Scholar] [CrossRef]
- Zhou, Z.; Jian, X.; Zhou, B.; Lu, K.; Wang, Y. Changes in the immune function of rainbow trout (Oncorhynchus mykiss) provide insights into strategies against BDE-47 stress. J. Hazard. Mater. 2020, 392, 122212. [Google Scholar] [CrossRef] [PubMed]
- Maekawa, S.; Wang, P.-C.; Chen, S.-C. Differential expression of immune-related genes in head kidney and spleen of cobia (Rachycentron canadum) having Streptococcus dysgalactiae infection. Fish Shellfish Immunol. 2019, 92, 842–850. [Google Scholar] [CrossRef]
- Ballesteros, N.A.; Saint-Jean, S.S.R.; Encinas, P.A.; Perez-Prieto, S.I.; Coll, J.M. Oral immunization of rainbow trout to infectious pancreatic necrosis virus (Ipnv) induces different immune gene expression profiles in head kidney and pyloric ceca. Fish Shellfish. Immunol. 2012, 33, 174–185. [Google Scholar] [CrossRef]
- Anderson, B.G.; Loewen, R.D. Renal morphology of freshwater trout. Am. J. Anat. 1975, 143, 93–113. [Google Scholar] [CrossRef]
- Liu, Y.; Du, H.; Wang, S.; Lv, Y.; Deng, H.; Chang, K.; Zhou, P.; Hu, C. Grass carp (Ctenopharyngodon idella) TNK1 modulates JAK-STAT signaling through phosphorylating STAT1. Dev. Comp. Immunol. 2020, 116, 103951. [Google Scholar] [CrossRef]
- Schindler, C.; Plumlee, C. Inteferons pen the JAK–STAT pathway. Semin. Cell Dev. Biol. 2008, 19, 311–318. [Google Scholar] [CrossRef]
- Sadler, A.J.; Williams, B.R.G. Interferon-inducible antiviral effectors. Nat. Rev. Immunol. 2008, 8, 559–568. [Google Scholar] [CrossRef] [PubMed]
- Spitaels, J.; Van Hoecke, L.; Roose, K.; Kochs, G.; Saelens, X. Mx1 in Hematopoietic Cells Protects against Thogoto Virus Infection. J. Virol. 2019, 93. [Google Scholar] [CrossRef] [PubMed]
- Xiao, J.; Yan, J.; Chen, H.; Li, J.; Tian, Y.; Tang, L.; Feng, H. Mx1 of black carp functions importantly in the antiviral innate immune response. Fish Shellfish Immunol. 2016, 58, 584–592. [Google Scholar] [CrossRef]
- Haller, O.; Kochs, G.; Weber, F. Interferon, Mx, and viral countermeasures. Cytokine Growth Factor Rev. 2007, 18, 425–433. [Google Scholar] [CrossRef] [PubMed]
- Shao, Y.; Zhao, J.; Ren, G.; Lu, T.; Chen, X.; Xu, L. Early or Simultaneous Infection with Infectious Pancreatic Necrosis Virus Inhibits Infectious Hematopoietic Necrosis Virus Replication and Induces a Stronger Antiviral Response during Co-infection in Rainbow Trout (Oncorhynchus mykiss). Viruses 2022, 14, 1732. [Google Scholar] [CrossRef]
- Li, Y.; Xiao, T.; Zou, J. Fish TNF and TNF receptors. Sci. China Life Sci. 2020, 64, 196–220. [Google Scholar] [CrossRef]
- Wiens, G.D.; Vallejo, R.L. Temporal and pathogen-load dependent changes in rainbow trout (Oncorhynchus mykiss) immune response traits following challenge with biotype 2 Yersinia ruckeri. Fish Shellfish Immunol. 2010, 29, 639–647. [Google Scholar] [CrossRef]
- Hong, S.; Li, R.; Xu, Q.; Secombes, C.J.; Wang, T. Two Types of TNF-α Exist in Teleost Fish: Phylogeny, Expression, and Bioactivity Analysis of Type-II TNF-α3 in Rainbow TroutOncorhynchus mykiss. J. Immunol. 2013, 191, 5959–5972. [Google Scholar] [CrossRef]
- Bou, M.; Todorčević, M.; Rodríguez, J.; Capilla, E.; Gutiérrez, J.; Navarro, I. Interplay of adiponectin, TNFα and insulin on gene expression, glucose uptake and PPARγ, AKT and TOR pathways in rainbow trout cultured adipocytes. Gen. Comp. Endocrinol. 2014, 205, 218–225. [Google Scholar] [CrossRef]
- Kurokawa, C.; Iankov, I.D.; Galanis, E. A key anti-viral protein, RSAD2/VIPERIN, restricts the release of measles virus from infected cells. Virus Res. 2019, 263, 145–150. [Google Scholar] [CrossRef]
- Rivera-Serrano, E.E.; Gizzi, A.S.; Arnold, J.J.; Grove, T.L.; Almo, S.C.; Cameron, C.E. Viperin Reveals Its True Function. Annu. Rev. Virol. 2020, 7, 421–446. [Google Scholar] [CrossRef] [PubMed]
- Pervolaraki, K.; Talemi, S.R.; Albrecht, D.; Bormann, F.; Bamford, C.; Mendoza, J.L.; Garcia, K.C.; McLauchlan, J.; Höfer, T.; Stanifer, M.L.; et al. Differential induction of interferon stimulated genes between type I and type III interferons is independent of interferon receptor abundance. PLOS Pathog. 2018, 14, e1007420. [Google Scholar] [CrossRef]
- Boudinot, P.; Massin, P.; Blanco, M.; Riffault, S.; Benmansour, A. vig-1, a New Fish Gene Induced by the Rhabdovirus Glycoprotein, Has a Virus-Induced Homologue in Humans and Shares Conserved Motifs with the MoaA Family. J. Virol. 1999, 73, 1846–1852. [Google Scholar] [CrossRef] [PubMed]
- Kim, J.; Cho, M.; Kim, K.I.; Min, E.Y.; Lim, J.; Hong, S. Transcriptome profiling in head kidney of rainbow trout (Oncorhynchus mykiss) after infection with the low-virulent Nagano genotype of infectious hematopoietic necrosis virus. Arch. Virol. 2021; 166, 1057–1070. [Google Scholar] [CrossRef]
- Newton, K.; Dixit, V.M. Signaling in Innate Immunity and Inflammation. Cold Spring Harb. Perspect. Biol. 2012, 4, a006049. [Google Scholar] [CrossRef]
- Kawai, T.; Akira, S. The role of pattern-recognition receptors in innate immunity: Update on Toll-like receptors. Nat. Immunol. 2010, 11, 373–384. [Google Scholar] [CrossRef] [PubMed]
- Kim, Y.K.; Shin, J.-S.; Nahm, M.H. NOD-Like Receptors in Infection, Immunity, and Diseases. Yonsei Med J. 2016, 57, 5–14. [Google Scholar] [CrossRef]






Publisher’s Note: MDPI stays neutral with regard to jurisdictional claims in published maps and institutional affiliations. |
© 2022 by the authors. Licensee MDPI, Basel, Switzerland. This article is an open access article distributed under the terms and conditions of the Creative Commons Attribution (CC BY) license (https://creativecommons.org/licenses/by/4.0/).
Share and Cite
Sun, R.; Wang, Q.; Huang, Z.; Zhan, M.; Zhao, Z.; Wang, B.; Guo, M.; Yuan, L.; Shi, Z.; Ouyang, G.; et al. Comparative Study on Immune Function of the Head and Trunk Kidney in Rainbow Trout Responding to IHNV Infection. Viruses 2022, 14, 2663. https://doi.org/10.3390/v14122663
Sun R, Wang Q, Huang Z, Zhan M, Zhao Z, Wang B, Guo M, Yuan L, Shi Z, Ouyang G, et al. Comparative Study on Immune Function of the Head and Trunk Kidney in Rainbow Trout Responding to IHNV Infection. Viruses. 2022; 14(12):2663. https://doi.org/10.3390/v14122663
Chicago/Turabian StyleSun, Ruhan, Qin Wang, Zhenyu Huang, Mengting Zhan, Zhangchun Zhao, Bingchao Wang, Mengge Guo, Le Yuan, Zechao Shi, Gang Ouyang, and et al. 2022. "Comparative Study on Immune Function of the Head and Trunk Kidney in Rainbow Trout Responding to IHNV Infection" Viruses 14, no. 12: 2663. https://doi.org/10.3390/v14122663
APA StyleSun, R., Wang, Q., Huang, Z., Zhan, M., Zhao, Z., Wang, B., Guo, M., Yuan, L., Shi, Z., Ouyang, G., & Ji, W. (2022). Comparative Study on Immune Function of the Head and Trunk Kidney in Rainbow Trout Responding to IHNV Infection. Viruses, 14(12), 2663. https://doi.org/10.3390/v14122663

