Next Article in Journal
High Prevalence of Recombinant Porcine Endogenous Retroviruses (PERV-A/Cs) in Minipigs: A Review on Origin and Presence
Previous Article in Journal
Patterns of Coevolutionary Adaptations across Time and Space in Mouse Gammaretroviruses and Three Restrictive Host Factors
 
 
Font Type:
Arial Georgia Verdana
Font Size:
Aa Aa Aa
Line Spacing:
Column Width:
Background:
Review

Viruses Infecting the European Catfish (Silurus glanis)

1
Clinical Division of Fish Medicine, University of Veterinary Medicine, 1220 Vienna, Austria
2
Fish Pathology and Parasitology Research Team, Veterinary Medical Research Institute, Hungária krt. 21., 1143 Budapest, Hungary
3
Research Institute for Fisheries and Aquaculture (HAKI), Hungarian University of Agriculture and Life Sciences, Anna-liget utca 35., 5540 Szarvas, Hungary
*
Author to whom correspondence should be addressed.
These authors contributed equally to this work.
Viruses 2021, 13(9), 1865; https://doi.org/10.3390/v13091865
Submission received: 16 August 2021 / Revised: 13 September 2021 / Accepted: 15 September 2021 / Published: 18 September 2021
(This article belongs to the Section Animal Viruses)

Abstract

In aquaculture, disease management and pathogen control are key for a successful fish farming industry. In past years, European catfish farming has been flourishing. However, devastating fish pathogens including limiting fish viruses are considered a big threat to further expanding of the industry. Even though mainly the ranavirus (Iridoviridea) and circovirus (Circoviridea) infections are considered well- described in European catfish, more other agents including herpes-, rhabdo or papillomaviruses are also observed in the tissues of catfish with or without any symptoms. The etiological role of these viruses has been unclear until now. Hence, there is a requisite for more detailed information about the latter and the development of preventive and therapeutic approaches to complete them. In this review, we summarize recent knowledge about viruses that affect the European catfish and describe their origin, distribution, molecular characterisation, and phylogenetic classification. We also highlight the knowledge gaps, which need more in-depth investigations in the future.

1. Introduction

European catfish (also known as sheatfish or wels) Silurus glanis, is Europe’s largest freshwater fish species. The biggest individuals, in the past couple of decades, reached 2.75 m and 130 kg [1]; nevertheless in the past centuries, there were reports on catches over 200 kg and 3 m size fish [2]. The original habitat of wels ranged from Eastern Europe to the Ural Mountain; and from Sweden and Estonia in the North, to Greece, Turkey, Northern Iran, and Tajikistan in the South [3]. As other catfishes, e.g., Channel catfish, African catfish or pangasius, wels has no intermuscular bones and is an enjoyed fish. The majority of wels production comes from catches but its aquaculture is rapidly growing [4].
Wels is a top predator that grows fast in suitable conditions. In traditional carp farms, it was raised as useful accompanying fish when stocked less than 2 percent of fish in the pond. It reduces the number of white fish (the concurrent competitor of carp food), eliminates the diseased carp, and in this way decreases the chance of an outbreak of infectious fish diseases. In sparsely populated carp ponds, catfish are unlikely to infect each other. In the previous decades, a deadly infectious ectoparasite, Ichthyophthirius multifiliis (ich) caused significant difficulties in fingerling production. Formerly, malachite green, an organic compound was efficiently applied against ich, but its use is no longer permitted in aquaculture [5]. This is one of the reasons why with the spreading of intensive catfish farming methods today, fingerling production is increasingly taking place in closed systems where the appearance of ectoparasites is ruled out (https://cordis, 2019, accessed on 15 August 2021).
In intensive culture conditions, in a cage, tank, or heavily stocked earthen pond, the chance of mass infection grows significantly compared to that in extensive ponds. In closed systems such as recirculating aquaculture system (RAS), the major health problems for wels are not due to ectoparasites but infectious bacteria and viruses.
The knowledge about viral diseases or infections of catfish (Silurus glanis) is very limited in the scientific literature. Among the published cases, mainly the ranavirus (Iridoviridea) and circovirus (Circoviridea) infections are considered well- described, although these are generally based on only a few observations. Sporadically, other agents resembled herpes-, rhabdo or papillomaviruses are also observed in the tissues of catfish with or without any symptoms (haemorrhage, exophthalmos, and melanosis). The etiological role of any of these viruses has been unclear until now.
In particular, there is a need for better knowledge of the latter and the development of preventive and curative methods against them.

2. Iridovirus Infections

Viruses of the family Iridoviridae are cytoplasmic viruses containing a large dsDNA genome that have a host range restricted to insects and ectothermic vertebrates, fish, amphibians and reptiles [6].
Iridovirus virions are large, usually 120 (the naked)—200 nm (particles with external membrane) in diameter, but may reach up to 350 nm. The virions have icosahedral symmetry with hexagonal cross-section and complex structure [7]. From the outside inwards, the particles include an external membrane composed of lipid and glycoprotein that obtained released virions by the budding from the host cell membrane. This outer envelope is not released during cell lysis and is not essential for infectivity. The next inside layer is viral capsid constructed mainly (40%) from the highly conserved major capsid protein (MCP) with approximately 36 additional polypeptides, ranging from about 5 to 250 kDa. The outer surface of the capsid is covered by flexible fibrils or fibers of unknown functions with terminal knobs; and by additional structural transmembrane proteins that are integrated into the internal limiting lipid membrane surrounding the inner surface of the capsid shell [8].
Central to the inner core is the single, linear, double-stranded DNA genome that is packaged with associated proteins as a nucleoprotein filament. The genome is large, between 105 and 200 kilobase pairs (kbp), its G + C content approximately 49 to 54%. It is highly methylated and has circular permutation and terminal redundancy. This genome encodes approximately 100 viral proteins, depending on the genus, the majority of which have unknown functions and are unique to the virus family [9]. According to Eaton et al. [10], there are 26 (7 genes of them identified after genome re-analysis) core genes that are conserved across the family (Table 1 and Table 2); the diversity in the remainder reflects a broad range of hosts and environments.
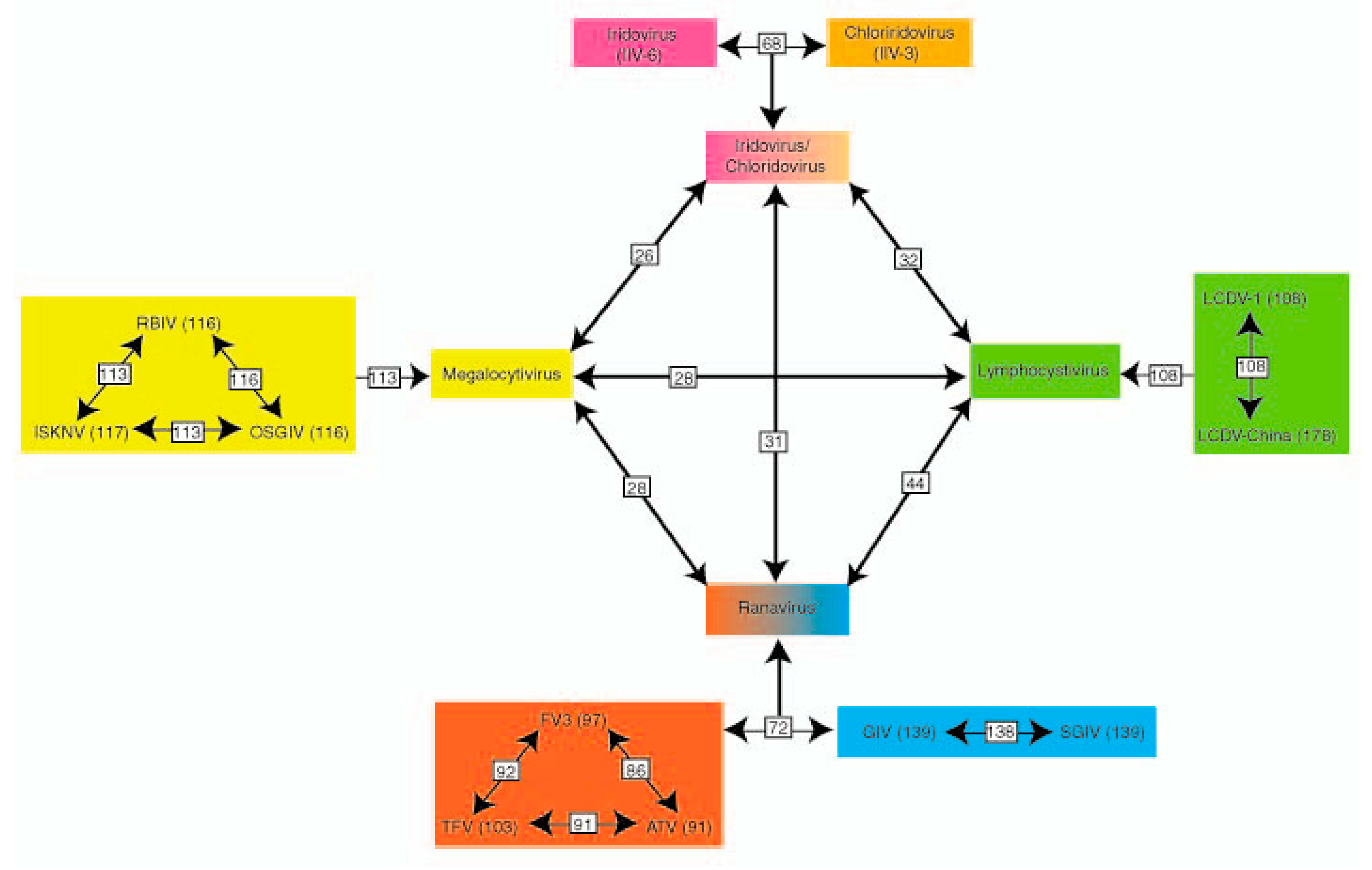
There are currently 2 subfamilies (Alpha-, Betairidovirinea), and 7 recognized genera within the family Iridoviridae. The family Iridoviridae has been divided based on morphological and biological distinctions. The Iridoviridae genera are serologically distinct and nucleotide sequence information indicates differences in gene content showing differences in amino acid identity greater than 50% in the MCP gene (Figure 1) [6].
Members of the genera Iridovirus and Chloriridovirus infect invertebrates, i.e., insects and crustaceans. Ranavirus, Lymphocystivirus, and Megalocytivirus genera are relevant to fish health. The member of Lymphocystivirus and Megalocytivirus infect fish species exclusively, but viruses in the genus Ranavirus have been associated with mortality events in amphibians, and reptiles, as well. Based on extended molecular studies, among the ranaviruses (RVs) are the grouper (GIV)-like RV and the Santee Cooper-like RV (taxonomy has been long controversial), and the amphibian-like ranavirus (ALRV) subspecies [10,11,12]. The ALRV comprises three groups: Epizootic hematopoietic necrosis virus (EHNV)-like, common midwife toad virus (CMTV)-like, and frog3 virus (FV3)-like ranaviruses [13]. The members of the ALRV subspecies rarely cause disease in fish, with the exception of pathogens of freshwater species such as the EHNV; the European sheatfish virus (ESV), and the European catfish virus (ECV), which spread is restricted to Australia and continental Europe, respectively.
The first case of RV infection was detected in sheat/catfish (Silurus glanis) in 1988 in Germany, where sheatfish fry of a commercial warm water recirculation aquaculture unit presented cumulative mortalities of up to 100% with unspecific clinical symptoms. The isolated (European) sheatfish (irido) virus—SFIR or SFV, then ESV) virus showed high virulence that resulted in the sudden death of fries by transmission via water bath within 8 days and co-habitation within 11 days in laboratory trials [14,15]. Sheatfish fry exposed to the water-borne virus exhibited anorexia, apathy, and ataxia, and they gathered at the heater. Generally, moribund fish moved slowly but occasionally they also showed sudden, rapid spiral movements. Gross signs of the infection were petechial haemorrhages in the skin and were occasionally present in eyes, barbels, and serosal surfaces. At necropsy, the liver and spleen of infected sheatfish were often swollen and pale, and there was no food in the digestive tract [16].
In the histopathological study, all parenchymatous organs showed pathological alterations [17] (Figure 2). The kidney and spleen are apparently the major target organs of the infection. ESV proved to be endotheliotropic, the multiplication of the virus in the endothelium results in a loosening of the capillary walls and leads to an increase in the permeability of blood vessels. In addition to effects on the endothelial cells, generalized destruction of the haematopoietic tissue of the kidney and spleen was observed. The result is oedema, haemorrhagic diathesis and peripheral circulatory failure. Moreover, the preliminary immunological study demonstrated a strong suppressive influence of ESV on pronephric macrophage and lymphocyte activity [18]. Persistence without signs of any disease and infectivity of this virus to adult sheatfish (cca. 1500 g) in a stress situation (presence of a high abundance of Aeromonas hydrophila) were also reported, with losses was up to 30% [19].
It is noteworthy that new ESV infections in seathfish (adult 2400–3100 g) was detected in 2014 in Poland [20]. In the meantime, a very similar ranavirus with almost identical clinical signs caused mass mortality among catfish stocks across Europe. The European catfish virus (CFIR, or CFV then ECV) was first isolated in France [21], then in Italy [22], then detected repeatedly in France [23] in some lakes where the black bullhead catfish ((Ictalurus nebuluosus) Ameiurus melas) was overpopulated. The two ranaviruses, ESV and ECV have been considered identical for a long time [10,24,25,26,27] but the differences in their sequence of neurofilament triplet H1-like (NF-H1) protein [28], and in their range of susceptible fishes [29,30] demolished this hypothesis.
The molecular characterisation and phylogenetic classification of ESV (and ECV) have been based on REA and sequencing of partial gene regions for about 30 years. Mavian et al. [31] reported the first whole genome of the European Sheatfish Virus. It belongs to the amphibian-like ranaviruses and is closely related to the epizootic hematopoietic necrosis virus (EHNV). The final genome sequence of ESV was slightly longer than that of the EHNV genome with a GC content of 54.23%. It has the highest degree of conservation with EHNV (88%) and Ambystoma tigrinum virus (ATV) (79%). A total of 136 putative open reading frames, including all of the iridovirus- [10] and ranavirus-specific genes as well as 12 out of 13 ALRV-specific genes [32], were identified.
Fehér et al. [33] sequenced and published the whole genomes of two Hungarian isolates that were highly similar (99.7–99.9% nucleotide identity) to ESV [31], however, these viruses were isolated from subadult and adult brown bullhead catfish (Ameiurus nebulosus) at separated water sources in Hungary [34].

3. Circovirus Infections

The family Circoviridae was established in the mid-1990 s when it was recognized that animal viruses with circular, single-stranded DNA (ssDNA) genomes were distinct from other eukaryotic ssDNA viruses classified at the time. In fact, until 2010, only a diverse group of avian species were known to be affected by circoviruses, except for pigs. Later, studies employing viral metagenomic-based strategies and degenerate PCR for circoviruses in unconventional hosts have since identified the presence of circovirus genomes in freshwater fish and various mammals (including bats, chimpanzees, dogs, humans, and minks), and invertebrates [35]. It should be noted that whole-genome sequencing processed recently have shown that circovirus-derived sequences such as endogenous viral elements (CVe) can be detected in several eukaryotic genomes as well [36].
The family historically is divided into two genera, Circovirus, which originally contains the avian and porcine pathogens; and Gyrovirus, which includes a single species (Chicken anemia virus). Later, with the increasing number of the recognition and genomic characterisation of more genomes from different host species, a new taxonomic unit namely the Cyclovirus genus has been introduced within Circoviridea. Even though the genomes of viruses in the three genera exhibit several common features, the significant divergence detected in the chicken anemia virus such as negative-sense genome organisation, led to the transfer of Gyrovirus into the family Anelloviridae.
Circoviruses including members of both Circovirus and Cyclovirus genus are small (15–25 nm), non-enveloped viruses with an icosahedral capsid containing a short single-stranded, covalently closed circular DNA genome of 1.8–2.1 kilobases. All circovirus genomes have an ambisense organisation containing open reading frames (ORFs) arranged on different strands of a dsDNA replicative form. The two major ORFs encoding the replication-associated protein (Rep) on the sense strand, and capsid protein (Cap) on the complementary strand of the replicative form. The Rep, which has sequence motifs characteristic of proteins involved in rolling circle replication, is the most conserved circovirus protein. On the other hand, the Cp is significantly divergent and is only characterised by an N-terminal region rich in basic amino acids that may provide DNA binding activity. These genomes are also characterised by the presence of a conserved nonanucleotide motif. This stretch is an essential part of the stem-loop structure of the circoviral genome marking the origin of replication in the 5′ intergenic region between rep and cap. Notable that the orientation of major ORFs relative to the nonanucleotide motif differs between genomes representing the two genera. In addition, in several circovirus species, other ORF with known or un-known functions have been reported [37].
Even though circovirus-related sequences of the Circovirus genus have been detected in several members of different orders of bony fish (Anguilli-, Characi-, Clupei-, Cyprini-, Cyprinodonti-, Perci-, and Salmoniformes) [36,38,39], the whole virus genomes could be derivated from barbel (Barbus barbus), European catfish (Silurus glanis) and European eel (Anguilla anguilla) up to now [40,41,42,43].
The catfish circovirus (CfCV) was the second fish circovirus that was discovered in fish [41]. During the spawning season, between May and July, of 2011, several maturated European catfish were found dead in Lake Balaton of Hungary in higher numbers than in previous years. The bodyweight of dead and moribund catfish were 6–50 kg. At the autopsy, dermal lesions and vascular dilations in the skin, and inflammation of the gastrointestinal tract were observed. The histopathological examinations revealed nuclear fragmentation in the hematopoietic cells raising the suspicion of some kind of undetected toxicosis. However, the routine bacteriological, parasitological, virological examinations, and toxicological tests did not give a real explanation for the mass mortality of fish. Using different tissue samples (liver, spleen, gills, kidneys, and gonads) of 6 moribund catfish, two full genome nucleotide sequences (CfCV-H5 and CfCV-H6, GenBank no.: JQ011377 and JQ011378) were generated from 2 different fish proved circovirus positive in the preliminary assays with nested PCR [44] and sequencing (with HT-F: 5′-CAGACCATGCTTCCGGTACT-3′, HT-R: 5′-GGGCTTCCTCGAAGGTTATC -3′ primer pair). The size of both genomes was 1966 nucleotides (nt) organised in a single-stranded DNA (ssDNA), forming a covalently closed circular molecule.
The nucleotide sequences of the two viruses were 99.4% identical, showing a low level of divergence. Two major open reading frames (ORFs) of opposite orientations, separated by short intergenic sequences (282 bases at the 5′ end and 60 bases at the 3′ end) were predicted. ORF1 is located between 251 and 1193 nt and has a potential coding capacity of 314 amino acids (aa), whereas ORF2 spans from 1934 to 1253 nt encoding 217 aa. In addition, further two smaller ORFs with unknown functions, ORF3 (158 aa, 472 bases, from nt 473 to 1) and ORF4 (136 aa, 408 bases, from nt 27 to 435) were identified in the genome. The genomes carry a conserved nonanucleotide 5′-TAGTATTAC-3′ sequence as a part of the stem-loop structure at the intergenic region between ORF1 and ORF2, characteristic for viruses of the Circovirus genus. However, the length of the double-stranded stem is only 9 bp for CfCV, shorter than the same region of most circoviruses, but similar to reported cyclovirus stems [45]. Analysis of CfCV ORF1 derived amino acid sequences indicated homology with other circovirus Rep proteins. The amino-terminal part of the potential capsid (Cap) protein of CfCV (coded by ORF2) carries a 31 aa long arginine rich stretch (RRRTFRRPIRRRMHRRTRGRRMIRRRSRRSR) starting at residue 4, homologous to the circovirus Cap nuclear localization signal. Based on comparisons of the derived amino acid sequences of both ORF1 and ORF2 with adequate homologous proteins in Blast, the closest relative of CfCV is the NG13 virus detected in human stool samples of children with acute flaccid paralysis [45], with 55% and 35% similarity, respectively. The molecular data indicate that the virion structure of CfCV is characteristic of circoviruses in general [46], which is constructed by single repetitive Cap proteins whose beta-sheet core configuration results in the icosahedral appearance.
Even though circoviruses were originally considered to be host-specific, detection of porcine circovirus (PCV) in alternative hosts [47,48,49] and European eel CV (EeCV) in the sichel [43] rather indicates that their host spectrums may be actually wider than it has been estimated before. The transmission of PVC and some avian viruses are known, where the fecal-oral route is common, but vertical transmission is also observed.
The ability of fish circoviruses to induce disease is not yet known. However, circoviruses mainly replicate in dividing cells, therefore young animals are more likely to develop the disease. It may have been the reason for the mass mortality of the barbel fry associated with BarCV [40]. Dividing cells for the infection are always available in the activated immune system, which is the reason why these viruses are considered to be strongly immunosuppressive [50]. It is also known that circoviruses are mostly present in animals in the form of subclinical infections. So the appearance of circovirus-associated clinical signs is not unusual when there is a deterioration of the physical condition. Such was the case of European catfish where increased mortality was reported during the exhaustive spawning season of 2011 [41]. More than 2000 moribund and dead large-sized sexually matured catfish were found in Hungary’s Lake Balaton. No clear link was established between the CfCV infections and mortality, but no other causative agent could be detected in these fish.

4. Herpesvirus Infections

Herpesviruses are host-specific pathogens, that are widespread among mammals, birds, and fish as well. Genetic analysis has shown three distinct (sub)families within the order Herpesvirales. The member of the Herpesviridae infects reptiles, birds, and mammals; the Malacoherpesviridae infects mollusks; and of the Alloherpesviridae infects fish and amphibians [51,52,53].
There is almost no sequence similarity between the families. In fact, in large-scale comparisons between the deduced amino acid sequences of the genes of the DNA viruses, the Herpesvirales did not form a monophyletic group [54]. The only gene with distinct homology is the ATPase subunit of the terminase protein, which is involved in packaging genome into the capsid during virion assembly [52,55].
In Alloherpesviridae, there are 12 genes that are consistently conserved [56]. Seven of these genes encode proteins are involved in basic structure or have essential functions in replication such as capsid morphogenesis (capsid triplex protein 2, capsid protease and scaffolding protein, and the major capsid protein), DNA replication (DNA helicase, DNA polymerase, and primase) and DNA packaging (ATPase subunit of the terminase). The other five conserved genes encode proteins with unknown functions.
The phylogenetic study based on the sequence of a portion of the DNA polymerase gene and ATPase subunit of the terminase gene shows that there are two monophyletic clades within this family, the Clade 1 with Anguillid (AngHV1)-, and Cyprinid herpesviruses (CyHV1, -2, -3); and the Clade 2 with Ictalurid (IcHV1, -2)-, Acipenserid (AciHV1, -2)-, Salmonid (SalHV1, -2, -3)- and Ranid (RaHV1, -2) herpesviruses [53]. The latter, Clade 2 could be subdivided into 2 further groups, one containing the frog herpesviruses and the other containing the fish herpesviruses of this clade [57]. The established genera and associated species are Batrachovirus (RaHV1, -2); Cyprinivirus (CyHV1, -2, -3), and AngHV1; Ictalurivirus (IcHV1, -2 and AciHV1, -2); and Salmonivirus (SalHV1, -2, -3) in Alloherpesviridae [58].
Despite the lack of sequence homology between the families, the basic structure and biological characteristics are identical.
Structurally, a herpesvirus virion contains a linear, double-stranded DNA genome (130–300 kb, that coding 70–160 genes) packaged densely within an icosahedral nucleocapsid (capsid diameter ~100 nm) that is surrounded by a proteinaceous tegument layer and finally a host-derived envelope [59]. The nucleocapsid is composed 162 capsomeres (150 hexons, 12 pentons) and each of them has a chimney-like protrusion with an axial channel in the middle [60,61]. The replication scheme of these viruses is also conserved [62].
The main biological characteristics shared by these viruses are a high level of host specificity, long-term latency, and epitheliotropism [63]. Thus, all known alloherpesviruses cause disease in only one species of fish or in closely related members of the same genus. In non-native hosts, they provoke abortive or only mild infection, but occasionally they could cause fatal disease. Their host specificity and recalcitration to propagation in cell culture due to lack of suitable cell line from the affected species explains the high number of fish herpesviruses that have not been characterised yet.
The other common characteristic of these viruses is that they establish a latent state in the host after initial replicative infection. During this latent state, the viral genomic DNA is detectable but infectious virus particles are not, and very few viral genes are expressed in the survivors of a productive primary infection. The regulation of latency and productive replication may be intricately correlated to the physiology of the host.
The clinical signs and outcome of disease vary substantially during primary and recurrent infections and are probably controlled by the dose of the virus and the immune status of the fish. In the primary infection, viruses often undergo productive replication in a variety of cell types of the natural host. This may result in either viremia and acute disease with high morbidity and mortality, or cause mild illness and virus dissemination within a population creating a mass of carrier survivors.
The most common manifestation of disease associated with alloherpesviruses is dermal or epidermal cell proliferation and lesion of the skin and/or gills, haemorrhages, occasionally ascites, and kidney and liver necrosis. These proliferative lesions are often unsightly but are rarely fatal.
Histopathologically, cell hypertrophy and kariomegaly or karyorrhexis by large eosinophilic to amphophilic intranuclear inclusions that marginate the chromatin often can be observed in the affected areas [64].
Pox-like epidermal changes (such as epidermal hyperplasia, papillomas) associated with mild or severe diseases caused by (allo)herpesviruses in at least 17 fish species have been published in the last 60 years. However, their host and tissue specificity make them recalcitrant to cell culture. Thus, there are many more disease-causing herpesviruses that have yet to be characterised. Herpesviruses-like infecting agents have been detected by electron microscopy but not cultured and not yet confirmed by molecular methods from 13 other fish species [63].
Pathological changes similar to carp pox in the sheatfish (Silurus glanis) were first reported by Lucky [65]. He gave the exact histopathology of the lesions, but the viral origin was only supposed. Clinical signs of the infection in this species had been known in Hungary as well for a long time, but no mortality due to the disease was observed until 1980. Then, heavy mortality associated with serious skin lesions was observed in a sheatfish population kept in net-cages for two years. The disease appeared during the winter of the second year, with the following gross pathology: a greyish, slightly elastic coat that covered the skin surface in regions or formed fluent sheath mostly on the head. The affected animals showed a generally slimy appearance. In the moribund fish, characteristic lesions at several spots of the skin and liver dystrophy, but no other changes in the organs were found. Pathological changes could be seen in two-thirds of the population and the mortality was about 50% during the winter season.
At the histopathological study of the tissues of affected fish, the light microscopy revealed distinct thickening in the dermis (stratum spongiosum, which together with the stratum basale forms the formed Malpighian layer). In some epidermal cells, enlarged nucleus contained central Cowdry-A type acidophilic (eosinophilic or basophilic) inclusion body was observed. These nuclei showed an irregular shape and were sometimes disintegrate. Acidophilic debris could also be seen in the pale cytoplasm. The proliferated epidermis contained almost no mucus cells at all. The degenerated upper cell layers seemed to be gradually detached from the deeper layers. Even though, based on unpublished observations, sometimes the virus infection stimulates the development of tumors that could reach deeper layers of the skin.
On electron micrographs, the chromatin density was higher around the membrane of the irregular nuclei. Virus particles of 85–90 nm in diameter were scattered in the nucleoplasm. The cytoplasm of these cells contained enveloped virus with a diameter of 145–160 nm. While autophagic vacuoles were seen in the cytoplasm of earlier degenerated epithelial cells.
The molecular confirmation of the role of any (allo)herpesvirus in the disease is missing as attempts to propagate the causative virus on cell lines have not been successful until now.
Ultrastructural changes and the virus detected in the above-mention case resembled that had been found in carp herpes infection. Apart from that, the degeneration of the epithelial cells in sheatfish was faster and more profound. This was also demonstrated by the high amount of cell debris found in the cytoplasm of the affected cells. This may be due to the fact that the desquamatation of the upper epidermal layers of the sheatfish’s skin is easier, and perhaps even the different cell structure makes it more prone to herpesviral infection [66].

5. Rhabdovirus Infections

The virus order Mononegavirales was established in 1991 to accommodate related viruses with non-segmented, linear, single-stranded, negative-sense RNA genomes. Today, the order includes together with Rhabdoviridae, 8 families [67].
The members of the family Rhabdoviridae bear typical bullet-shaped or bacilliform morphology in the range of 100–460 nm in length and 45–100 nm in diameter. Virions have helical symmetry and show cross-striations (spacing 4.5–5 nm) in negatively-stained thin sections. The ultrastructure of the inner nucleocapsid consists of a ribonucleoprotein (RNP) complex comprising the genomic RNA and tightly bound nucleoprotein (N) together with an RNA-directed RNA polymerase (L) and polymerase-associated phosphoprotein (P). Externally, it is surrounded by a lipid envelope containing glycoprotein molecules (G) that interact with the coiled RNP complex via the matrix protein (M). Notable, non-enveloped filamentous virions have also been reported [68].
Rhabdoviruses usually have unsegmented -sometimes bi-segmented- molecule(s) of linear (rarely hairpin), negative-sense (-) single-stranded RNA genomes (approximately 10–16 kb) with partially complementary non-coding termini. They generally encode the five major structural proteins (in the order 3′-N-P-M-G-L-5′) but may also encode additional (accessory) proteins either in additional genes or as alternative ORFs within the structural protein genes [69]. Genomes of viruses assigned to different genera may vary greatly in length and organisation.
Except for plant-infected nucleorhabdoviruses, replication of rhabdoviruses generally is happening in the cytoplasm. The process started with clathrin-mediated or receptor-mediated endocytosis with the contribution of G protein formed a spike and finished with the release (budding) through either the plasma membrane or internal membranes [70].
Rhabdoviruses are a large and ecologically diverse group of viruses, which infect terrestrial and aquatic vertebrates, invertebrates, and plants. Within the Rhabdoviridae 30 genera (and 191 species) have been established to date. Viruses assigned to each of the 30 genera form a monophyletic clade based on phylogenetic analysis of L sequences. They usually have similar genome architecture, including the number and locations of accessory genes, and have similarities in host range, modes of transmission, and/or sites of replication in the cell.
Rhabdoviruses of aquatic hosts include important fish pathogens in three genera: Novirhabdovirus, Perhabdovirus, and Sprivivirus [71]. These genera contain only viruses of freshwater and marine fishes. Due to the poikilothermic (cold-blooded) nature of their host, the replication temperature range for them is relatively low (15–25 °C). They are transmitted horizontally as waterborne viruses or vectorborne, and presumably vertically by egg-associated routes from parent to offspring. In each genus, the virus species are distinguished serologically based on the lack of cross neutralisation and molecularly—sequence divergence of partial G (or L—Perhabdovirus) gene sequences.
The Novirhabdovirus genus includes 4 species: Hirame novirhabdovirus, Piscine novirhabdovirus, Salmonid novirhabdovirus, Snakehead novirhabdovirus. Novirhabdovirus genomes differ from those of the viruses in other fish rhabdovirus genera (3′-N-P-M-G-L-5′) in having an additional gene encoding a non-virion (NV) protein between the G and L genes [71,72,73]. (Figure 3). The NV protein is expressed at low levels in infected cells [74], where it localizes to the nucleus, interferes with the host interferon response [75], and triggers apoptosis [76].
The Perhabdovirus, and Sprivivirus genera currently have 3 (Anguillid perhabdovirus, Perch perhabdovirus, Sea trout perhabdovirus) and 2 (Carp sprivivirus (SVCV), Pike fry sprivivirus (PFRV) viral species, respectively). Virus genomes of both genera are relatively simple, containing only the five structural protein genes and short intergenic regions.
The Spriviviruses induce acute, contagious, systemic infections with generalized viraemia and haemorrhages in viscera and muscles. Even though the natural host of SVCV infections are predominantly cyprinid fish and the PFRV was isolated originally from pike, they occur in several different fish species, such as sheatfish.
Fijian et al. [77] published the first report on sheatfish fry mortality associated with rhabdovirus. The initial case of the red disease was followed by at least 6 outbreaks on 4 different fish farms between 1983 and 1985 in Hungary revealing the histopathology of this disease [78].
In all cases, the clinical signs were started among larvae, after uptaking the first feed on the 3th–4th days post-hatchery in the May-July period of the year. During the next 5–6 days, the mortality increased up to 100% in the stocks rearing in recirculation systems at 20–24 °C water temperature. The outbreaks have never affected fingerlings older than 6–8 weeks.
Sick fish were dark, and they had a slight to moderate pronounced hydropic syndrome. Mild haemorrhages in fins, gills, and edematous changes throughout the body, especially on the head were reported. At the autopsy of moribund fish, a large quantity of transparent serous blood-tinged ascitic fluid was found in the peritoneal cavities. Spleens were enlarged and bordered by haemorrhages. Livers were pale, and sometimes catarrhal enteritis was observed. The musculatures were not affected. The histopathological examination showed extensive haemorrhages under the capsule of the kidney. Nephrosis could be observed in the areas of the pro- and mesonephros. Different degrees of degeneration have been detected in convoluted renal tubular epithelial cells associated with rupture of the nuclear membrane, and foamed cytoplasm that occasionally was spotted with eosinophilic granulomas or cell debris. In some spots, this eosinophil cell debris appeared in the lumen of the renal tubuli, as well. In the interstitium of the kidney, increased number of red blood cells and focal debris accumulations presumably from necrotic lymphoid cells were observed.
In the hepatic parenchyma, rows of hepatocytes were disorganised. In the hepatic cells, the nucleolus became characteristic, its membrane was ruptured and its cytoplasm appeared to be vacuolated. In some sections, syncitia were formed by degenerated, contracted hepatocytes. The syncitia contained several nuclei and were characterised by a granular eosinophilic cytoplasm. Among mesenchymal cells, clues of an inflammatory reaction were observed. Macrophage centers containing ceroid pigments were enlarged and lymphocytes infiltrated the dilated portal tract. In sinusoids, Kupffer cells were swollen or partially degenerated.
In the central nervous system, the endothelium of blood capillaries was damaged, high amount of red blood cells were detected in the enlarged perivascular spaces. The lumen of the cerebral ventricles enlarged. Endothelial proliferation was recorded in the stomach and intestine, and dilatation was observed in the capillaries of the submucosa [78].
After a definite judgment on the role of the viral agent in the outbreaks, the isolation of the virus was successful using different cell lines such as epithelioma papulosum cyprini (EPC), fathead minnow (FHM), brown bullhead (BB). Morphology by electron microscopy and other characteristic properties of sheatfish isolate are typical for a rhabdovirus. Results of serological tests indicate a close relationship of this virus with SVCV [77].
Within the Sprivivirus genus, SVCV occurs as a single recognized serotype. On the other hand, SVCV antibodies cross-react to various degrees with viruses assigned to the species Pike sprivivirus. The immunochemical and biological examinations on 22 rhabdoviruses isolated from different fish species including four Hungarian isolates showed that viruses with serological similarity (in the absence of molecular studies) to both SVCV and FPRV species could be isolated from sheatfish [79]. Susceptibility of wels to SVCV infection was declared by several studies [80,81].

6. Papillomaviruses Infection

Papillomaviruses (PVs) are ecologically ubiquitous and ancient viruses infecting all studied vertebrates [82], from fishes to mammals. They form a large, diverse group of DNA viruses that are highly host-species-specific, although the distantly related virus types can infect the same host species as a result of co-evolution followed by virus-host-associated speciation [83].
Papillomaviruses are considered a part of the healthy skin microbiota [84]. They are epitheliotropic viruses that can induce infections with ample manifestation forms in the stratified squamous epithelia of skin and mucosal membrane [85]. The majority of them are non-pathogenic and cause subclinical infections in infected individuals or benign, often self-limiting papillomatous lesions, proliferative epithelial thickening with exophytic focus. A limited number of papillomavirus strains are oncogenic and are associated with the development of malignant neoplasms [86].
Various clinical symptoms may be due to the predisposition of these viruses to latent infection [87] when the viral DNA is persistent in the tissues at low copy numbers for long periods of time and new virus particles are not produced and released [88,89]. The life cycle of PVs is dependent on and intimately coordinated with cell replication and differentiation [90,91]. The infection starts when the virus gains access to a basal cell, probably due to microtrauma [90].
The virus is transported to the nucleus, and the production of early proteins results in (initial) limited amplification of viral DNA [91,92]. Later on, the infection is maintained by the proliferation of basal cells. However, terminal differentiation and keratinization of an infected cell are required for a productive infection [93]. The cell differentiation triggers the production of additional early proteins, which prevent the suprabasal cell from leaving the cell cycle (which would result in nuclear degeneration) and instead causes the cell to re-enter the S-phase of the cell cycle [91]. Eventually, these changes generate differentiation-dependent genome amplification and production of progeny virions [94,95,96]. As the infected cell reaches the upper epithelium, the PV late genes are expressed and viral assembly occurs close to the cell surface. PVs do not cause cell lysis, and viral particles are only released after the epithelial cell has been sloughed from the epithelial surface and degraded [93].
PVs are small, icosahedral, non-enveloped viruses that have circular double-stranded DNA genomes ranged between 5.7–8.6 kilobase [97]. The genomes are divided into three functional regions. The early (E) region encodes viral proteins—including the potential oncoproteins for some PV types [98,99]—involved in transcription, replication and manipulation of the cellular milieu. The late (L) region encodes the capsid proteins L1, and L2. The upstream regulatory or long codon region (URR or LCR) is located between the L1 and ORFs of early proteins and contains the viral origin of replication (ori) as well as binding sites for viral and cellular transcription factors [100]. A typical papillomavirus encodes six to nine proteins (L1–2, E1–8). However, the ancestral ones (piscine PVs) may have only contained a core set of four proteins (E1—DNA helicase, E2—master regulator, L1, and L2—capsid proteins). Phylogenetic classification of PVs is based originally on the global multiple sequences or pairwise alignments of the L1 genes, as one of a highly conserved ORF among the different PV types [101,102,103]. However, papillomavirus genera are primarily delineated by visual inspection of phylogenetic trees derived from concatenated E1, E2, L1, and L2 nucleotide sequences, in practice.
Papillomaviruses (PVs) are belonging to Papillomaviridae family [104]. The family includes two subfamilies, Firstpapillomavirinae, which consists of more than 50 genera and approximately 130 species, and Secondpapillomavirinae, with a single genus and species. To date, the single accepted piscine PV is the Alefpapillomavirus1 [105] from gilt-head (sea) bream (Sparus aurata) as an exclusive representative of the genus Alefpapillomavirus, that the only member of the subfamilies Secondpapillomavirinae [106]. However, Tisza et al. [107] have recently added 4 additional PV genomes isolated from fish (Haddock, Rainbow trout, and Red snapper) to the publicly accessible GenBank database as a partial result of metagenomic surveys.
Epidermal papillomas are commonly observed in many fish [108]. Skin diseases manifested in papillomas are also long known among sheatfish populations. Different viral aetiology (mainly herpesviruses) of these disorders has been supported [65,66] but their background is not always clear [109,110].
Recently, novel papillomavirus (PV) has been molecularly described and characterised in Hungary from farmed sheatfish showing multiple, papilloma-like, epidermal hyperplasia on the skin [111]. The complete genome of Silurus glanis papillomavirus 1 (SgPV1) is 5612-bp and it contains, similar to the previously described fish PVs only the minimal PV backbone genes (E1-E2-L2-L1) without any of the oncogenes (E5, E6, and E7).
The pairwise alignment of the L1 gene showed less than 60% identity with that of any other piscine PVs and the phylogenetic tree reconstruction illustrated separation of the new PV. Thus, the establishment of a novel genus (Nunpapillomavirus) within the subfamily Secondpapillomavirinae has been proposed for the species SgPV1 named Nunpapillomavirus siluri.

7. Concluding Remarks

The increasing global need for fish along with the limited availability of wild-capture to encounter this need has shown that fish farming is the only way to meet our demand worldwide. European catfish and a vast variety of aquatic animals are farmed in high density in freshwater, brackish, and marine systems, where they are exposed to various environmental and on-farm stressors, which compromise their ability to combat infection, and farming practices and enable the fast spread of disease. Viral pathogens of European catfish, whether they have been established for decades or if they are recently emerging as disease threats, are predominantly challenging since there are few if any, successful treatments, and the development of effective viral vaccines for delivery in aquatic systems remains elusive.
Molecular diagnostic tools of the European catfish viruses are developing, as the relevant molecular data about the ESV (European sheatfish viruses) as well as about (allo)herpesvirus and rhabdovirus in sheatfish are continually explored. Catfish viruses are routinely identified and/or characterised by electron-microscopy and traditional viral lab technics such as chloroform sensitivity, IUDR-iododeoxyuridine assay, and virus neutralization. Hence, to expand our ability to early detect more unidentified viruses in catfish more molecular investigations and characterisation are required. This can help us to timely detect devastating virus outbreaks enabling efficient disease management and control infections caused by viruses in aquaculture.

Author Contributions

M.S. and C.S. selected the scope and the focus of the review. M.S., B.S., G.K. and C.S. wrote and revised the manuscript. All authors have read and agreed to the published version of the manuscript.

Funding

This research received no external funding.

Institutional Review Board Statement

Not applicable.

Informed Consent Statement

Not applicable.

Acknowledgments

We thank M El-Matbouli head of the clinical division of fish medicin, Vetmeduni, Vienna for helpful comments and advice. Open Access Funding by the University of Veterinary Medicine Vienna.

Conflicts of Interest

The authors declare no conflict of interest.

References

  1. Gordon, H.C.; Britton, J.R.; Cucherousset, J.; Garcia-Berthou, E.; Kirk, R.; Peeler, E.; Stakenas, S. Voracious invader or benign feline? A review of the environmental biology of European catfish ‘Silurus glanis’ in its native and introduced range. Fish Fish. 2009, 10, 252–282. [Google Scholar] [CrossRef]
  2. Freyhof, J.; Kottelat, M. Silurus Glanis. The IUCN Red List of Threatened Species. 2008. Available online: https://dx.doi.org/10.2305/IUCN.UK.2008.RLTS.T40713A10356149.en (accessed on 10 April 2021).
  3. Herman, O. A Magyar Halászat Könyve (The Book of Hungarian Fisheries); A.K.M. Természettudományi Társulat: Budapest, Hungary, 1887; p. 355. Available online: https://cordis.europa.eu/article/id/119440-sustainable-faster-and-more-productive-aquaculture-of-catfish (accessed on 5 September 2021).
  4. Linhart, O.; Štěch, L.; Švarc, J.; Rodina, M.; Audebert, J.P.; Grecu, J.; Billard, R. The culture of the European catfish, Silurus glanis, in the Czech Republic and in France. Aquat. Living Resour. 2002, 15, 139–144. [Google Scholar] [CrossRef]
  5. Saleh, M.; Abdel-Baki, A.-A.; Dkhil, M.A.; El-Matbouli, M.; Al-Quraishy, S. Antiprotozoal effects of metal nanoparticles against Ichthyophthirius multifiliis. Parasitology 2017, 144, 1802–1810. [Google Scholar] [CrossRef]
  6. Williams, T.; Barbosa-Solomieu, V.; Chinchar, V.G. A decade of advances in iridovirus research. In Advances in Virus Research; Maramorosch, K., Shatkin, A.J., Eds.; Elsevier Academic Press Inc.: San Diego, CA, USA, 2005; Volume 65, p. 173. [Google Scholar]
  7. Jancovich, J.K.; Chinchar, V.G.; Hyatt, A.; Miyazaki, T.; Williams, T.; Zhang, Q.Y. Family iridoviridae. In Taxonomy: Ninth Report of the International Committee on Taxonomy of Viruses; King, A.M.Q., Adams, M.J., Carstens, E.B., Lefkowitz, E.J., Eds.; Elsevier Academic Press: San Diego, CA, USA, 2012; pp. 193–210. [Google Scholar]
  8. Hick, P.; Becker, J.; Whittington, R. Iridoviruses of fish. In Aquaculture Virology, PART II: DNA Viruses of Fish, 1st ed.; Kibenge, F., Godoy, M., Eds.; Academic Press: San Diego, CA, USA, 2016; pp. 127–152. [Google Scholar]
  9. Grayfer, L.; Andino, F.J.; Chen, G.; Chinchar, G.V.; Robert, J. Immune evasion strategies of ranaviruses and innate immune responses to these emerging pathogens. Viruses 2012, 4, 1075–1092. [Google Scholar] [CrossRef]
  10. Eaton, H.; Metcalf, J.; Penny, E.; Tcherepanov, V.; Upton, C.; Brunetti, C.R. Comparative genomic analysis of the family Iridoviridae: Re-annotating and defining the core set of iridovirus genes. Virol. J. 2007, 4, 11. [Google Scholar] [CrossRef]
  11. Jancovich, J.K.; Bremont, M.; Touchman, J.W.; Jacobs, B.L. Evidence for multiple recent host species shifts among the ranaviruses (Family Iridoviridae). J. Virol. 2010, 84, 2636–2647. [Google Scholar] [CrossRef]
  12. Ohlemeyer, S.; Holopainen, R.; Tapiovaara, H.; Bergmann, S.M.; Schütze, H. Major capsid protein gene sequence analysis of the Santee-Cooper ranaviruses DFV, GV6, and LMBV. Dis. Aquat. Org. 2011, 96, 195–207. [Google Scholar] [CrossRef] [PubMed]
  13. Stöhr, A.C.; López-Bueno, A.; Blahak, S.; Caeiro, M.F.; Rosa, G.M.; Alves de Matos, A.P.; Martel, A.; Alejo, A.; Marschang, R.E. Phylogeny and differentiation of reptilian and amphibian ranaviruses detected in Europe. PLoS ONE 2015, 10, e0118633. [Google Scholar] [CrossRef]
  14. Ahne, W.; Schlotfeldt, H.J.; Thomsen, I. Fish viruses: Isolation of an icosahedral cytoplasmic deoxyribovirus from sheatfish (Silurus glanis). J. Veter.-Med. Ser. B 1989, 36, 333–336. [Google Scholar] [CrossRef] [PubMed]
  15. Ahne, W.; Ogawa, M.; Schlotfeldt, H.J. Fish viruses: Transmission and pathogenicity of an icosahedral cytoplasmic deoxyribovirus isolated from sheatfish (Silurus glanis). J. Veter.-Med. Ser. B 1990, 37, 187–190. [Google Scholar] [CrossRef] [PubMed]
  16. Sano, M.; Nakai, T.; Fijan, N. Viral diseases and agents of warmwater fish. In Fish Diseases and Disorders; Woo, P.T.K., Bruno, D.W., Eds.; CAB International: Wallingford, UK, 2011; pp. 166–244. [Google Scholar]
  17. Ogawa, M.; Ahne, W.; Fischer-Scherl, T.; Hoffmann, R.W.; Schlotfeldt, H.J. Pathomorphological alterations in sheatfish fry Silurus glanis experimentally infected with an iridovirus-like agent. Dis. Aquat. Org. 1990, 9, 187–191. [Google Scholar] [CrossRef]
  18. Siwicki, A.K.; Pozet, F.; Morand, M.; Volatier, C.; Terech-Majewska, E. Effects of iridovirus-like agent on the cell-mediated immunity in sheatfish (Silurus glanis)—An in vitro study. Virus Res. 1999, 63, 115–119. [Google Scholar] [CrossRef]
  19. Ahne, W.; Schlotfeldt, H.J.; Ogawa, M. Iridovirus infection of adults sheatfish (Silurus glanis). Bull. Eur. Assoc. Fish Pathol. 1991, 11, 97–98. [Google Scholar]
  20. Borzym, E.; Karpińska, T.A.; Reichert, M. Outbreak of ranavirus infection in sheatfish, Silurus glanis (L.), in Poland. Pol. J. Vet. Sci. 2015, 18, 607–611. [Google Scholar] [CrossRef][Green Version]
  21. Pozet, F.; Morand, M.; Moussa, A.; Torhy, C.; De Kinkelin, P. Isolation and preliminary characterization of a pathogenic icosahedral deoxyribovirus from the catfish Ictalurus melas. Dis. Aquat. Org. 1992, 14, 35–42. [Google Scholar] [CrossRef]
  22. Bovo, G.; Comuzi, M.; Cescia, G.; Giorgetti, G.; Giacometti, P.; Cappellozza, E. Isolamento di un agente virale irido-like da pesce gatto (Ictalurus melas) dallevamento. Boll. Soc. Ital. Patol. Ittica 1993, 11, 3–10. [Google Scholar]
  23. Bigarré, L.; Cabon, J.; Baud, M.; Pozet, F.; Castric, J. Ranaviruses associated with high mortalities in catfish in France. Bull. Eur. Assoc. Fish Pathol. 2008, 28, 163–168. [Google Scholar]
  24. Hedrick, R.P.; McDowell, T.S.; Ahne, W.; Torhy, C.; de Kinkelin, P. Properties of three iridovirus-like agents associated with systemic infections of fish. Dis. Aquat. Org. 1992, 13, 203–209. [Google Scholar] [CrossRef]
  25. Mao, J.; Hedrick, R.P.; Chinchar, V.G. Molecular characterization, sequence analysis, and taxonomic position of newly isolated fish iridoviruses. Virology 1997, 229, 212–220. [Google Scholar] [CrossRef] [PubMed]
  26. Ahne, W.; Bearzotti, M.; Bremont, M.; Essbauer, S. Comparison of European systemic piscine and amphibian iridoviruses with epizootic haematopoietic necrosis virus and frog virus 3. Zen. Vet. B 1998, 45, 373–383. [Google Scholar] [CrossRef] [PubMed]
  27. Marsh, I.B.; Whittington, R.J.; O’Rourke, B.; Hyatt, A.D.; Chisholm, O. Rapid differentiation of Australian, European and American ranaviruses bases on variation in major capsid protein gene sequence. Mol. Cell. Probes 2002, 16, 137–151. [Google Scholar] [CrossRef] [PubMed]
  28. Holopainen, R.; Ohlemeyer, S.; Schütze, H.; Bergmann, S.M.; Tapiovaara, H. Ranavirus phylogeny and differentiation based on major capsid protein, DNA polymerase and neurofilament triplet H1-like protein genes. Dis. Aquat. Org. 2009, 85, 81–91. [Google Scholar] [CrossRef] [PubMed]
  29. Gobbo, F.; Cappellozza, E.; Pastore, M.R.; Bovo, G. Susceptibility of black bullhead Ameiurus melas to a panel of ranavirus isolates. Dis. Aquat. Org. 2010, 90, 167–174. [Google Scholar] [CrossRef]
  30. Leimbach, S.; Schütze, H.; Bergmann, S.M. Susceptibility of European sheatfish Silurus glanis to a panel of ranaviruses. J. Appl. Ichthyol. 2014, 30, 93–101. [Google Scholar] [CrossRef]
  31. Mavian, C.; López-Bueno, A.; Fernández Somalo, M.P.; Alcamí, A.; Alejo, A. Complete genome sequence of the European sheatfish virus. J. Virol. 2012, 86, 6365–6366. [Google Scholar] [CrossRef]
  32. Abrams, A.J.; Cannatella, D.C.; Hillis, D.M.; Sawyer, S.L. Recent host-shifts in ranaviruses: Signatures of positive selection in the viral genome. J. Gen. Virol. 2013, 94, 2082–2093. [Google Scholar] [CrossRef] [PubMed]
  33. Fehér, E.; Doszpoly, A.; Horváth, B.; Marton, S.; Forró, B.; Farkas, S.L.; Bányai, K.; Juhász, T. Whole genome sequencing and phylogenetic characterization of brown bullhead (Ameiurus nebulosus) origin ranavirus strains from independent disease outbreaks. Infect. Genet. Evol. 2016, 45, 402–407. [Google Scholar] [CrossRef]
  34. Juhász, T.; Woynárovichné, L.M.; Csaba, G.; Farkas, S.L.; Dán, Á. Isolation of a ranavirus causing mass mortality in brown bullheads (Ameiurus nebulosus) in Hungary. Magy. Állatorv. Lapja 2013, 12, 763–768. [Google Scholar]
  35. Rosario, K.; Breitbart, M.; Harrach, B.; Segalés, J.; Delwart, E.; Biagini, P.; Varsani, A. Revisiting the taxonomy of the family Circoviridae: Establishment of the genus Cyclovirus and removal of the genus Gyrovirus. Arch. Virol. 2017, 162, 1447–1463. [Google Scholar] [CrossRef]
  36. Dennis, T.P.W.; Souza, W.M.; Marsile-Medun, S.; Singer, J.B.; Wilson, S.J.; Gifford, R.J. The evolution, distribution and diversity of endogenous circoviral elements. Virus Res. 2019, 262, 15–23. [Google Scholar] [CrossRef]
  37. Tuboly, T. Circoviruses of fish. In Aquaculture Virology, PART II: DNA Viruses of Fish, 1st ed.; Kibenge, F., Godoy, M., Eds.; Academic Press: San Diego, CA, USA, 2016; pp. 183–190. [Google Scholar]
  38. Fehér, E.; Székely, C.; Lőrincz, M.; Cech, G.; Tuboly, T.; Singh, H.S.; Bányai, K.; Farkas, S.L. Integrated circoviral rep-like sequences in the genome of cyprinid fish. Virus Genes 2013, 47, 374–377. [Google Scholar] [CrossRef]
  39. Tarján, Z.; Pénzes, J.; Tóth, R.; Benkő, M. First detection of circovirus-like sequences in amphibians and novel putative circoviruses in fishes. Acta Vet. Hung. 2014, 62, 134–144. [Google Scholar] [CrossRef] [PubMed]
  40. Lőrincz, M.; Cságola, A.; Farkas, S.L.; Székely, C.; Tuboly, T. First detection and analysis of a fish circovirus. J. Gen. Virol. 2011, 92, 1817–1821. [Google Scholar] [CrossRef] [PubMed]
  41. Lőrincz, M.; Dán, Á.; Láng, M.; Csaba, G.; Tóth, G.Á.; Székely, C.; Cságola, A.; Tuboly, T. Novel circovirus in European catfish (Silurus glanis). Arch. Virol. 2012, 157, 1173–1176. [Google Scholar] [CrossRef][Green Version]
  42. Doszpoly, A.; Tarján, Z.; Glávits, R.; Müller, T.; Benkő, M. Full genome sequence of a novel circo-like virus detected in an adult European eel Anguilla anguilla showing signs of cauliflower disease. Dis. Aquat. Org. 2014, 109, 107–115. [Google Scholar] [CrossRef]
  43. Borzák, R.; Sellyei, B.; Székely, C.; Doszpoly, A. Molecular detection and genome analysis of circoviruses of European eel (Anguilla anguilla) and sichel (Pelecus cultratus). Acta Vet. Hung. 2017, 65, 262–277. [Google Scholar] [CrossRef] [PubMed]
  44. Halami, M.Y.; Nieper, H.; Muller, H.; Johne, R. Detection of a novel circovirus in mute swans (Cygnus olor) by using nested broad-spectrum PCR. Virus Res. 2008, 132, 208–212. [Google Scholar] [CrossRef]
  45. Li, L.; Kapoor, A.; Slikas, B.; Bamidele, O.S.; Wang, C.; Shaukat, S. Multiple diverse circoviruses infect farm animals and are commonly found in human and chimpanzee feces. J. Virol. 2010, 84, 1674–1678. [Google Scholar] [CrossRef]
  46. Biagini, P.; Bendinelli, M.; Hino, S.; Kakkola, L.; Mankertz, A.; Niel, C.; Okamoto, H.; Raidal, S.; Teo, C.G.; Todd, D. Family Circoviridae. In Virus Taxonomy. IXth Report of the International Committee on Taxonomy of Viruses; King, A.M.Q., Adams, M.J., Carstens, E.B., Leftkowitz, E.J., Eds.; Elsevier: London, UK, 2011; pp. 99–123. [Google Scholar]
  47. Kappe, E.C.; Halami, M.Y.; Schade, B.; Alex, M.; Hoffmann, D.; Gangl, A.; Meyer, K.; Dekant, W.; Schwarz, B.A.; Johne, R.; et al. Bone marrow depletion with haemorrhagic diathesis in calves in Germany: Characterization of the disease and preliminary investigations on its aetiology. Berl. Munch. Tierarztl. Wochenschr. 2010, 123, 31–41. (In German) [Google Scholar]
  48. Lorincz, M.; Csagola, A.; Biksi, I.; Szeredi, L.; Dan, A.; Tuboly, T. Detection of porcine circovirus in rodents—Short communication. Acta Vet. Hung. 2010, 58, 265–268. (In Hungarian) [Google Scholar] [CrossRef]
  49. Nayar, G.P.S.; Hamel, A.L.; Lin, L.H.; Sachvie, C.; Grudeski, E.; Spearman, G. Evidence for circovirus in cattle with respiratory disease and from aborted bovine fetuses. Can. Vet. J. 1999, 40, 277–278. [Google Scholar]
  50. Todd, D. Circoviruses: Immunosuppressive threats to avian species: A review. Avian Pathol. 2000, 29, 373–394. [Google Scholar] [CrossRef]
  51. McGeoch, D.J.; Rixon, F.J.; Davison, A.J. Topics in herpesvirus genomics and evolution. Virus Res. 2006, 117, 90–104. [Google Scholar] [CrossRef] [PubMed]
  52. Davison, A.; Eberle, R.; Ehlers, B.; Hayward, G.; McGeoch, D.; Minson, A.; Pellett, P.E.; Roizman, B.; Studdert, M.J.; Thiry, E. The order Herpesvirales. Arch. Virol. 2009, 154, 171–177. [Google Scholar] [CrossRef]
  53. Waltzek, T.B.; Kelley, G.O.; Alfaro, M.E.; Kurobe, T.; Davison, A.J.; Hedrick, R.P. Phylogenetic relationships in the family Alloherpesviridae. Dis. Aquat. Org. 2009, 84, 179–194. [Google Scholar] [CrossRef] [PubMed]
  54. Wu, G.A.; Jun, S.R.; Sims, G.E.; Kim, S.H. Whole-proteome phylogeny of large dsDNA virus families by an alignment-free method. Proc. Natl. Acad. Sci. USA 2009, 106, 12826–12831. [Google Scholar] [CrossRef] [PubMed]
  55. Davison, A.J. Evolution of the herpesviruses. Vet. Microbiol. 2002, 86, 69–88. [Google Scholar] [CrossRef]
  56. van Beurden, S.J.; Bossers, A.; Voorbergen-Laarman, M.H.; Haenen, O.L.; Peters, S.; Abma-Henkens, M.H.; Peeters, B.; Rottier, P.; Engelsma, M. Complete genome sequence and taxonomic position of Anguillid herpesvirus 1. J. Gen. Virol. 2010, 91, 880–887. [Google Scholar] [CrossRef] [PubMed]
  57. Doszpoly, A.; Benko, M.; Bovo, G.; Lapatra, S.E.; Harrach, B. Comparative analysis of a conserved gene block from the genome of the members of the genus Ictalurivirus. Intervirology 2011, 54, 282–289. [Google Scholar] [CrossRef]
  58. International Committee on Taxonomy of Viruses (ICTV). Virus Taxonomy. 2014. Available online: http://www.ictvonline.org/virustaxonomy.asp (accessed on 3 August 2021).
  59. Minson, A.; Davison, A.; Eberle, R.; Desrosiers, R.; Fleckenstein, B.; McGeoch, D.; Pellett, P.E.; Roizman, B.; Studdert, M.J. Family Herpesviridae. In Virus Taxonomy. Seventh Report of the International Committee on Taxonomy of Viruses, 1st ed.; Academic Press: San Diego, CA, USA, 2000; pp. 203–225. [Google Scholar]
  60. Booy, F.P.; Trus, B.L.; Davison, A.J.; Steven, A.C. The capsid architecture of channel catfish virus, an evolutionarily distant herpesvirus, is largely conserved in the absence of discernible sequence homology with herpes simplex virus. Virology 1996, 215, 134–141. [Google Scholar] [CrossRef]
  61. Davison, A.J.; Trus, B.L.; Cheng, N.; Steven, A.C.; Watson, M.S.; Cunningham, C.; Le Deuff, R.-M.; Renault, T. A novel class of herpesvirus with bivalve hosts. J. Gen. Virol. 2005, 86, 41–53. [Google Scholar] [CrossRef]
  62. Mettenleiter, T.C.; Klupp, B.G.; Granzow, H. Herpesvirus assembly: An update. Virus Res. 2009, 143, 222–234. [Google Scholar] [CrossRef] [PubMed]
  63. Hanson, L.; Dishon, A.; Kotler, M. Herpesviruses that infect fish. Viruses. 2011, 3, 2160–2191. [Google Scholar] [CrossRef]
  64. Hanson, L.; Doszpoly, A.; van Beurden, S.J.; de Oliveira Viadanna, P.H.; Waltzek, T. Alloherpesviruses of fish. In Aquaculture Virology, PART II: DNA Viruses of Fish, 1st ed.; Kibenge, F., Godoy, M., Eds.; Academic Press: San Diego, CA, USA, 2016; pp. 153–172. [Google Scholar]
  65. Lucky, Z. Pathological changes with pox (Epithelioma papillosum) in the sheatfish (Silurus glanis). Acta Vet. Brno 1970, 39, 81–86. [Google Scholar]
  66. Békési, L.; Kovacs-Gayer, E.; Ratz, F.; Turkovics, O. Skin infection of the sheatfish (Silurus glanis L.) caused by a herpes virus. In Fish, Pathogens, and Environment in European Polyculture; Olah, J., Molnar, K., Jeney, Z., Eds.; Fisheries Research Institute: Szarvas, Hungary, 1981; pp. 58–69. [Google Scholar]
  67. Amarasinghe, G.K.; Ceballos, N.G.A.; Banyard, A.C.; Basler, C.F.; Bavari, S.; Bennett, A.J.; Blasdell, K.R.; Briese, T.; Bukreyev, A.; Caì, Y.; et al. Taxonomy of the order Mononegavirales: Update 2018. Arch. Virol. 2018, 163, 2283–2294. [Google Scholar] [CrossRef] [PubMed]
  68. LaPatra, S.; Misk, E.; Al-Hussinee, L.; Lumsden, J.S. Rhabdoviruses of fish. In Aquaculture Virology, PART II: DNA Viruses of Fish, 1st ed.; Kibenge, F., Godoy, M., Eds.; Academic Press: San Diego, CA, USA, 2016; pp. 267–297. [Google Scholar]
  69. Walker, P.J.; Dietzgen, R.G.; Joubert, D.A.; Blasdell, K.R. Rhabdovirus accessory genes. Virus Res. 2011, 162, 110–125. [Google Scholar] [CrossRef]
  70. Dietzgen, R.G.; Kondo, H.; Goodin, M.M.; Kurath, G.; Vasilakis, N. The family Rhabdoviridae: Mono- and bipartite negative-sense RNA viruses with diverse genome organization and common evolutionary origins. Virus Res. 2017, 227, 158–170. [Google Scholar] [CrossRef]
  71. Dietzgen, R.G.; Calisher, C.H.; Kurath, G.; Kuzmin, I.V.; Rodriguez, L.L.; Stone, D.M.; Tesh, R.B.; Tordo, N.; Walker, P.J.; Wetzel, T.; et al. Family Rhabdoviridae. In Virus Taxonomy, Ninth Report of the International Committee on Taxonomy of Viruses; King, A.M.Q., Adams, M.J., Carstens, E.B., Lefkowitz, E.J., Eds.; Elsevier Academic Press: Oxford, UK, 2011; pp. 686–714. [Google Scholar]
  72. Kurath, G.; Ahern, K.; Pearson, G.; Leong, J. Molecular cloning of the six mRNA species of infectious hematopoietic necrosis virus, a fish rhabdovirus, and gene order determination by R-loop mapping. J. Virol. 1985, 53, 469–476. [Google Scholar] [CrossRef]
  73. Kurath, G.; Higman, K.H.; Bjorklund, H.V. Distribution and variation of NV genes in fish rhabdoviruses. J. Gen. Virol. 1997, 78, 113–117. [Google Scholar] [CrossRef] [PubMed]
  74. Schuetze, H.; Enzmann, P.J.; Mundt, E.; Mettenleiter, T.C. Identification of the non-virion (NV) protein of fish rhabdoviruses viral haemorrhagic septicaemia virus and infectious haematopoietic necrosis virus. J. Gen. Virol. 1996, 77, 1259–1263. [Google Scholar] [CrossRef]
  75. Choi, M.K.; Moon, C.H.; Ko, M.S.; Lee, U.H.; Cho, W.J.; Cha, S.J.; Do, J.W.; Heo, G.J.; Jeong, S.G.; Hahm, Y.S.; et al. A nuclear localization of the infectious haematopoietic necrosis virus NV protein is necessary for optimal viral growth. PLoS ONE 2011, 6, e22362. [Google Scholar] [CrossRef]
  76. Ammayappan, A.; Vakharia, V.N. Nonvirion protein of novirhabdovirus suppresses apoptosis at the early stage of virus infection. J. Virol. 2011, 85, 8393–8402. [Google Scholar] [CrossRef]
  77. Fijan, N.; Matasin, Z.; Jeney, Z.; Oláh, J.; Zwillenberg, L.O. Isolation of Rhabdovirus carpio from sheatfish (Silurus glanis). In Fish, Pathogens, and Environment in European Polyculture; Olah, J., Molnar, K., Jeney, Z., Eds.; Fisheries Research Institute: Szarvas, Hungary, 1981; pp. 48–58. [Google Scholar]
  78. Békési, L.; Pálfi, V.; Csontos, L.; Kovács-Gayer, É.; Csaba, G.; Horváth, I. Epizootiology of the red disease of silure (Silurus glanis L.) and study of the isolated rhabdovirus. Magy. Allatorv. Lapja 1987, 42, 418–422. [Google Scholar]
  79. Jorgensen, P.E.V.; Olesen, N.J.; Ahne, W.; Lorenzen, N. SVCVand PFR Vll’Uses: Serological Examination of 22 Isolates Indicates Close Relationship between the Two Fish Rhabdoviruses. In Viruses of Lower Vertebrates; Ahne, W., Kurstak, E., Eds.; Springer: Berlin/Heidelberg, Germany, 1989; pp. 349–366. [Google Scholar]
  80. Pasco, L.; Torchy, C.; de Kinkelin, P. Infection expérimentale de l’alevin de silure (Silurus glanis L.) par le virus de la virémie printanière de la carpe (V.P.C.). Bull. Fr. Pêche Piscic. 1987, 307, 84–88. [Google Scholar] [CrossRef]
  81. Jeney, G.; Jeney, Z.; Oláh, J.; Fijan, N. Effect of rhabdovirus infection on selected blood parameters of wels (Silurus glanis L.). Aquacult. Hung. 1990, 6, 153–160. [Google Scholar]
  82. zur Hausen, H. The search for infectious causes of human cancers: Where and why. Virology 2009, 392, 1–10. [Google Scholar] [CrossRef] [PubMed]
  83. Van Doorslaer, K. Evolution of the Papillomaviridae. Virology 2013, 445, 11–20. [Google Scholar] [CrossRef]
  84. Antonsson, A.; Hansson, B.G. healthy skin of many animal species harbors papillomaviruses which are closely related to their human counterparts. J. Virol. 2002, 76, 12537–12542. [Google Scholar] [CrossRef]
  85. Cotchin, E. Problems of comparative oncology. Vet. Pathol. 1962, 26, 633–648. [Google Scholar]
  86. Steinberg, B.M.; Topp, W.; Schneider, P.S.; Abramson, A.L. Laryngeal papillomavirus infection during clinical remission. N. Engl. J. Med. 1983, 308, 1261–1264. [Google Scholar] [CrossRef]
  87. Toon, P.G.; Arrand, J.R.; Wilson, L.P.; Sharp, D.S. Humanpapillomavirus infection of the uterine cervix of women without cytological signs of neoplasia. Br. Med. J. 1986, 293, 1261–1264. [Google Scholar] [CrossRef] [PubMed]
  88. Doorbar, J. The papillomavirus life cycle. J. Clin. Virol. 2005, 32, S7–S15. [Google Scholar] [CrossRef] [PubMed]
  89. Doorbar, J.; Quint, W.; Banks, L.; Bravo, I.G.; Stoler, M.; Broker, T.R.; Stanley, M.A. The biology and life-cycle of human papillomaviruses. Vaccine 2012, 30, F55–F70. [Google Scholar] [CrossRef]
  90. Schiller, J.T.; Day, P.M.; Kines, R.C. Current understanding of the mechanism of HPV infection. Gynecol. Oncol. 2010, 118, S12–S17. [Google Scholar] [CrossRef]
  91. Maglennon, G.A.; McIntosh, P.; Doorbar, J. Persistence of viral DNA in the epithelial basal layer suggests a model for papillomavirus latency following immune regression. Virology 2011, 414, 153–163. [Google Scholar] [CrossRef] [PubMed]
  92. Maglennon, G.A.; Doorbar, J. The biology of papillomavirus latency. Open Virol. J. 2012, 6 (Suppl. 2), 190–197. [Google Scholar] [CrossRef]
  93. Doorbar, J. Molecular biology of human papillomavirus infection and cervical cancer. Clin. Sci. 2006, 110, 525–541. [Google Scholar] [CrossRef] [PubMed]
  94. McBride, A.A. Replication and partitioning of papillomavirus genomes. Adv. Virus Res. 2008, 72, 155–205. [Google Scholar]
  95. McBride, A.A. Mechanisms and strategies of papillomavirus replication. Biol. Chem. 2017, 398, 919–927. [Google Scholar] [CrossRef]
  96. Bocaneti, F.; Altamura, G.; Corteggio, A.; Velescu, E.; Roperto, F.; Borzacchiello, G. Bovine papillomavirus: New insights into an old disease. Transbound. Emerg. Dis. 2014, 63, 14–23. [Google Scholar] [CrossRef]
  97. Van Doorslaer, K.; Chen, Z.; Bernard, H.; Chan, P.K.S.; DeSalle, R.; Dillner, J.; Forslund, O.; Haga, T.; McBride, A.A.; Villa, L.L.; et al. ICTV virus taxonomy profile: Papillomaviridae. J. Gen. Virol. 2018, 99, 989–990. [Google Scholar] [CrossRef]
  98. Willemsen, A.; Bravo, I.G. Origin and evolution of papillomavirus (onco)genes and genomes. Philos. Trans. R. Soc. 2019, 374, 20180303. [Google Scholar] [CrossRef]
  99. de Villiers, E.; Fauquet, C.; Broker, T.; Bernard, H.; zur Hausen, H. Classification of papillomaviruses. Virology 2004, 324, 17–27. [Google Scholar] [CrossRef]
  100. de Villiers, E. Cross-roads in the classification of papillomaviruses. Virology 2013, 445, 2–10. [Google Scholar] [CrossRef] [PubMed]
  101. Melo, T.; Carvalho, R.; Mazzucchelli-de-Souza, J.; Diniz, N.; Vasconcelos, S.; Assaf, S.; Araldi, R.; Ruiz, R.; Kerkis, I.; Beçak, W.; et al. Phylogenetic classification and clinical aspects of a new putative Deltapapillomavirus associated with skin lesions in cattle. Genet. Mol. Res. 2014, 13, 2458–2469. [Google Scholar] [CrossRef]
  102. Munday, J.; Thomson, N.; Dunowska, M.; Knight, C.; Laurie, R.; Hills, S. Genomic characterisation of the feline sarcoid-associated papillomavirus and proposed classification as Bos taurus papillomavirus type 14. Vet. Microbiol. 2015, 177, 289–295. [Google Scholar] [CrossRef] [PubMed]
  103. Munday, J.; Pesavento, P. Papillomaviridae and Polyomaviridae. In Fenner’s Veterinary Virology—Part I. The Principles of Veterinary and Zoonotic Virology, 5th ed.; MacLachlan, N.J., Dubovi, E.J., Eds.; Academic Press: San Diego, CA, USA, 2010; pp. 229–243. [Google Scholar]
  104. Bravo, I.; Felez-Sanchez, M. Papillomaviruses: Viral evolution, cancer and evolutionary medicine. Evol. Med. Public Health 2015, 2015, 32–51. [Google Scholar] [CrossRef] [PubMed]
  105. López-Bueno, A.; Mavian, C.; Labella, A.M.; Castro, D.; Borrego, J.J.; Alcami, A.; Alejo, A. Concurrence of iridovirus, polyomavirus, and a unique member of a new group of fish papillomaviruses in lymphocystis disease-affected gilthead sea bream. J. Virol. 2016, 90, 8768–8779. [Google Scholar] [CrossRef]
  106. Mizutani, T. Papillomaviruses and Polyomaviruses in fish. In Aquaculture Virology, PART II: DNA Viruses of Fish, 1st ed.; Kibenge, F., Godoy, M., Eds.; Academic Press: San Diego, CA, USA, 2016; pp. 177–181. [Google Scholar]
  107. Tisza, M.; Pastrana, D.; Welch, N.; Stewart, B.; Peretti, A.; Starrett, G.; Pang, Y.; Krishnamurthy, S.; Pesavento, P.; McDermott, D.; et al. Discovery of several thousand highly diverse circular DNA viruses. eLife 2020, 9, e51971. [Google Scholar] [CrossRef]
  108. Harshbarger, J.C.; Clark, J.B. Epizootiology of neoplasms in bony fish of North America. Sci. Total Environ. 1990, 94, 1–32. [Google Scholar] [CrossRef]
  109. Obradovič, J.; Mařan, B.; Sabočanec, R. Papillomatosis in the sheat-fish, Silurus glanis L. J. Fish. Dis. 1983, 6, 83–84. [Google Scholar] [CrossRef]
  110. Volodina, V.V.; Grushko, M.P.; Fedorova, N.N.; Voronina, E.A.; Terpugova, N.Y.; Gulyaeva, M.A. Morphological characteristics and ecological significance of Volga-Caspian Basin fish tumors. S. Russ. Ecol. Dev. 2020, 15, 48–60. (In Russian) [Google Scholar] [CrossRef]
  111. Surján, A.; Fónagy, E.; Eszterbauer, E.; Harrach, B.; Doszpoly, A. Complete genome sequence of a novel fish papillomavirus detected in farmed wels catfish (Silurus glanis). Arch. Virol. 2021, 166, 2603–2606. [Google Scholar] [CrossRef] [PubMed]
Figure 1. Phylogenetic relationships between iridovirus genera (shown in different colors) based on gene content (Eaton et al., 2007). Phylogenetic relationships between the five iridovirus genera based on gene content. The viral species were compared within a genus to identify the number of orthologous genes. Orthologous genes between viral genera were then specified. The numbers on each line identify the number of orthologous genes shared among viral species or genera comprising the 26 core genes. The Iridovirus and Chloriridovirus genera have a high level of gene conservation and a shared genera box (Iridovirus/Chloriridovirus) was used to compare orthologous genes between genera.
Figure 1. Phylogenetic relationships between iridovirus genera (shown in different colors) based on gene content (Eaton et al., 2007). Phylogenetic relationships between the five iridovirus genera based on gene content. The viral species were compared within a genus to identify the number of orthologous genes. Orthologous genes between viral genera were then specified. The numbers on each line identify the number of orthologous genes shared among viral species or genera comprising the 26 core genes. The Iridovirus and Chloriridovirus genera have a high level of gene conservation and a shared genera box (Iridovirus/Chloriridovirus) was used to compare orthologous genes between genera.
Viruses 13 01865 g001
Figure 2. Silurus glanis pathological alterations. ② ([17]) Spleen. Degeneration of vascular walls (arrows) and parenchymal haematopoietic necrosis H and E. ×300. ③ ([17]) Spleen. Complete and incomplete virus particles within the cytoplasm. TEM, ×27,400. ④ ([17]) Spleen. Viral particles receiving envelope by budding from the plasma membrane. a Budding process. b released virion TEM, ×51,200. ⑤ ([17]) Kidney. a: Release of enveloped viruses from the cell; b lytic area with non-enveloped virus particles. TEM. ×14,700. ⑥ ([17]) Kidney. Renal excretory system. Degeneration of (a) renal tubules; (b) renal corpuscle H and E. ×300. ⑦ ([17]) Gills, secondary lamella. Virus particles (arrow) endothelium of marginal channel (MC) Oe-dema of respiratory epithelium with separation from basement membrane TEM, ×4900 (Ogawa et al., 1990; with permission; “©Inter-Research 1990”).
Figure 2. Silurus glanis pathological alterations. ② ([17]) Spleen. Degeneration of vascular walls (arrows) and parenchymal haematopoietic necrosis H and E. ×300. ③ ([17]) Spleen. Complete and incomplete virus particles within the cytoplasm. TEM, ×27,400. ④ ([17]) Spleen. Viral particles receiving envelope by budding from the plasma membrane. a Budding process. b released virion TEM, ×51,200. ⑤ ([17]) Kidney. a: Release of enveloped viruses from the cell; b lytic area with non-enveloped virus particles. TEM. ×14,700. ⑥ ([17]) Kidney. Renal excretory system. Degeneration of (a) renal tubules; (b) renal corpuscle H and E. ×300. ⑦ ([17]) Gills, secondary lamella. Virus particles (arrow) endothelium of marginal channel (MC) Oe-dema of respiratory epithelium with separation from basement membrane TEM, ×4900 (Ogawa et al., 1990; with permission; “©Inter-Research 1990”).
Viruses 13 01865 g002
Figure 3. Comparative genome organisation of representative members from 16 genera of the family Rhabdoviridae. The five canonical structural protein genes (N, P, M, G and L) are presented in different colors. Other genes including movement protein (MP), viroporin (VP) or viroporin-like protein(VPL) and unknown function protein genes are seen in grey (Dietzgen et al., 2017 with permission).
Figure 3. Comparative genome organisation of representative members from 16 genera of the family Rhabdoviridae. The five canonical structural protein genes (N, P, M, G and L) are presented in different colors. Other genes including movement protein (MP), viroporin (VP) or viroporin-like protein(VPL) and unknown function protein genes are seen in grey (Dietzgen et al., 2017 with permission).
Viruses 13 01865 g003
Table 1. Iridovirus core genes.
Table 1. Iridovirus core genes.
Gene Name aFV3TFVATVSGIVGIVLCDV-1LCDV-CISKNVRBIVOSGIVIIV-6MIV
1.Putative replication factor and/or DNA binding-packing1R105R91R116R79R162L181R61L57L60L282R79L
2.DNA-dep RNA pol-II Largest subunit8R8R6R104L71L16L191R28L29L31L176R, 343L90L
3.Putative NTPase I9L9L7L60R36R132L075L63L59L63L22L87L
4.ATPase-like protein15R16R83R134L90L54R114L122R116R119R75L88R
5.Helicase family21L21L78R54R32R6L7L56L54L57L67R4R
6.D5 family NTPase involved in DNA replication22R22R77L52L31L128L80L109L101L106L184R121R
7.Putative tyrosin kinase/lipopolysaccharide modifying enzyme27R29R58R78L + 81L b52L195R173R61L,114L57L, 106L b60L, 111L179R, 439L35R
8.NIF-NLI interacting factor37R40R64R61R37R82L148L5L6L6L355R104R
9.Unknown41R45R69R57L35L163R235R76L72L75L295L16R
10.Myristilated membrane protein53R55R51L88L59L67L158R7L8L8L118L, 458R6R
11.DNA pol Family B exonuclease60R63R44L128R87R135R203L19R20R22R37L120L
12.DNA-dep RNA pol-II second largest subunit62L65L43R73L46L25L25R34R33R36R428L9R
13.Ribonucleotide reductase small subunit67L71L38R47L26L27R41L24R26R27R376L48L
14.Ribonuclease III80L85L25R84L55L137R187R87R83R85R142R101R
15.Proliferating cell nuclear antigen84R90R20L68L41L3L197L112R103R b109R436L60L
16.Major capsid protein90R96R14L72R45R147L43L6L7L7L274R14L
17.Putative XPPG-RAD2-type nuclease95R101R10L97L66L191R169R27L28L30L369L76L
18.Serine-threonine protein kinase19R19R80L39L21L10L45R55L53L56L380R10L
19.Serine-threonine protein kinase57R59R47L150L100L143L178L13R13R15R98R98L
The Iridoviridae core genes (Eaton et al., 2007). a ORFs that have been added or altered are highlighted in bold, b Potentially frameshifted ORF.
Table 2. Additional Iridoviridae core genes identified after genome re-analysis.
Table 2. Additional Iridoviridae core genes identified after genome re-analysis.
Newly Characterized Gene Name aFV3TFVATVSGIVGIVLCDV-1LCDV-CISKNVRBIVOSGIVIIV-6MIV
Myristilated membrane protein2L2L b1L19R4R160L38R90.5L85L88.5L337L47R
Unknown12L12L87R118R80R108L100L96L89.5L b93L287R56L
Transcription elongation factor TFIIS81R86R24L85R56R171R115R29L29.5L b32L349L55R
Deoxynucleoside kinase85R91.5R19L67L40L136R027R32R31R34R143R29R
Erv1/Alr family88R94R16L70R43R106L142L43L43.5L45L347L96R
Immediate early protein ICP-4691R97R13L162L108L47L162R115R108.5R112R393L39R
Hypothetical protein-Clostridium tetani94L100R11L98R67R19R153L86R82.5R84.5L307L33L
The Iridoviridae core genes identified subsequent to genome re-analysis (Eaton et al., 2007). a ORFs that have been added or altered are highlighted in bold. b Potentially frameshifted ORF.
Publisher’s Note: MDPI stays neutral with regard to jurisdictional claims in published maps and institutional affiliations.

Share and Cite

MDPI and ACS Style

Saleh, M.; Sellyei, B.; Kovács, G.; Székely, C. Viruses Infecting the European Catfish (Silurus glanis). Viruses 2021, 13, 1865. https://doi.org/10.3390/v13091865

AMA Style

Saleh M, Sellyei B, Kovács G, Székely C. Viruses Infecting the European Catfish (Silurus glanis). Viruses. 2021; 13(9):1865. https://doi.org/10.3390/v13091865

Chicago/Turabian Style

Saleh, Mona, Boglárka Sellyei, Gyula Kovács, and Csaba Székely. 2021. "Viruses Infecting the European Catfish (Silurus glanis)" Viruses 13, no. 9: 1865. https://doi.org/10.3390/v13091865

APA Style

Saleh, M., Sellyei, B., Kovács, G., & Székely, C. (2021). Viruses Infecting the European Catfish (Silurus glanis). Viruses, 13(9), 1865. https://doi.org/10.3390/v13091865

Note that from the first issue of 2016, this journal uses article numbers instead of page numbers. See further details here.

Article Metrics

Back to TopTop