Fos Facilitates Gallid Alpha-Herpesvirus 1 Infection by Transcriptional Control of Host Metabolic Genes and Viral Immediate Early Gene
Abstract
1. Introduction
2. Materials and Methods
2.1. Cell Culture and Transfection
2.2. Virus Preparation
2.3. Plasmids
2.4. Western Blot Analysis
2.5. RNA Interference
2.6. Quantitative Real-Time PCR (qRT-PCR)
2.7. Chromatin Immunoprecipitation (ChIP) Assays
2.8. Luciferase Assays
2.9. Viral Quantitation
2.10. Bioinformatic Analysis
2.11. Statistical Analysis
3. Results
3.1. Genome-Wide Gene Expression Analysis Reveals AP-1 as a Central Modulator of Host Molecular Events upon ILTV Infection
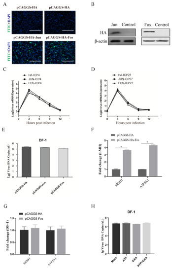
3.2. Fos But Not Jun Is the Key Host Determinant of Viral Gene Transcription and Subsequent Viral Replication of ILTV
3.3. Silencing of Fos Suppresses the Expression of Host Metabolic Genes
3.4. Fos Overexpression Has No Effect on Either ILTV Replication or the Transcription of Metabolic Genes in DF-1 Cells
3.5. ICP4 Is a Direct Target Gene of Fos
4. Discussion
5. Conclusions
Author Contributions
Funding
Institutional Review Board Statement
Informed Consent Statement
Data Availability Statement
Acknowledgments
Conflicts of Interest
Abbreviations
References
- Lee, J.Y.; Song, J.J.; Wooming, A.; Li, X.; Zhou, H.; Bottje, W.G.; Kong, B.W. Transcriptional profiling of host gene expression in chicken embryo lung cells infected with laryngotracheitis virus. BMC Genom. 2010, 11, 445. [Google Scholar] [CrossRef] [PubMed]
- Bagust, T.J.; Jones, R.C.; Guy, J.S. Avian infectious laryngotracheitis. Rev. Sci. Tech. Int. Off. Epizoot. 2000, 19, 483–492. [Google Scholar] [CrossRef] [PubMed]
- Menendez, K.R.; García, M.; Spatz, S.; Tablante, N.L. Molecular epidemiology of infectious laryngotracheitis: A review. Avian Pathol. 2014, 43, 108–117. [Google Scholar] [CrossRef] [PubMed]
- Kanade, G.D.; Pingale, K.D.; Karpe, Y.A. Protein Interactions Network of Hepatitis E Virus RNA and Polymerase with Host Proteins. Front. Microbiol. 2019, 10, 2501. [Google Scholar] [CrossRef]
- Yasamut, U.; Tongmuang, N.; Yenchitsomanus, P.T.; Junking, M.; Noisakran, S.; Puttikhunt, C.; Chu, J.J.; Limjindaporn, T. Adaptor Protein 1A Facilitates Dengue Virus Replication. PLoS ONE 2015, 10, e0130065. [Google Scholar] [CrossRef]
- Green, M.R.; Rodig, S.; Juszczynski, P.; Ouyang, J.; Sinha, P.; O’Donnell, E.; Neuberg, D.; Shipp, M.A. Constitutive AP-1 activity and EBV infection induce PD-L1 in Hodgkin lymphomas and posttransplant lymphoproliferative disorders: Implications for targeted therapy. Clin. Cancer Res. 2012, 18, 1611–1618. [Google Scholar] [CrossRef]
- Kumar, D.; Broor, S.; Rajala, M.S. Interaction of Host Nucleolin with Influenza A Virus Nucleoprotein in the Early Phase of Infection Limits the Late Viral Gene Expression. PLoS ONE 2016, 11, e0164146. [Google Scholar] [CrossRef]
- Konishi, N.; Narita, Y.; Hijioka, F.; Masud, H.; Sato, Y.; Kimura, H.; Murata, T. BGLF2 Increases Infectivity of Epstein-Barr Virus by Activating AP-1 upon De Novo Infection. mSphere 2018, 3, e00138-18. [Google Scholar] [CrossRef]
- Suchodolski, P.F.; Izumiya, Y.; Lupiani, B.; Ajithdoss, D.K.; Lee, L.F.; Kung, H.J.; Reddy, S.M. Both homo and heterodimers of Marek’s disease virus encoded Meq protein contribute to transformation of lymphocytes in chickens. Virology 2010, 399, 312–321. [Google Scholar] [CrossRef]
- Levy, A.M.; Izumiya, Y.; Brunovskis, P.; Xia, L.; Parcells, M.S.; Reddy, S.M.; Lee, L.; Chen, H.W.; Kung, H.J. Characterization of the chromosomal binding sites and dimerization partners of the viral oncoprotein Meq in Marek’s disease virus-transformed T cells. J. Virol. 2003, 77, 12841–12851. [Google Scholar] [CrossRef]
- Madrigal, P.; Alasoo, K. AP-1 Takes Centre Stage in Enhancer Chromatin Dynamics. Trends Cell Biol. 2018, 28, 509–511. [Google Scholar] [CrossRef]
- Mirzaei, H.; Khodadad, N.; Karami, C.; Pirmoradi, R.; Khanizadeh, S. The AP-1 pathway; A key regulator of cellular transformation modulated by oncogenic viruses. Rev. Med Virol. 2020, 30, e2088. [Google Scholar] [CrossRef]
- Li, X.; Du, S.; Avey, D.; Li, Y.; Zhu, F.; Kuang, E. ORF45-Mediated Prolonged c-Fos Accumulation Accelerates Viral Transcription during the Late Stage of Lytic Replication of Kaposi’s Sarcoma-Associated Herpesvirus. J. Virol. 2015, 89, 6895–6906. [Google Scholar] [CrossRef]
- Lyons, D.E.; Yu, K.P.; Vander Heiden, J.A.; Heston, L.; Dittmer, D.P.; El-Guindy, A.; Miller, G. Mutant Cellular AP-1 Proteins Promote Expression of a Subset of Epstein-Barr Virus Late Genes in the Absence of Lytic Viral DNA Replication. J. Virol. 2018, 92, e01062-18. [Google Scholar] [CrossRef]
- Lv, X.; Wang, H.; Su, A.; Xu, S.; Chu, Y. Herpes simplex virus type 2 infection triggers AP-1 transcription activity through TLR4 signaling in genital epithelial cells. Virol. J. 2018, 15, 173. [Google Scholar] [CrossRef]
- Kong, C.; Zhao, Y.; Cui, X.; Zhang, X.; Cui, H.; Xue, M.; Wang, Y. Complete genome sequence of the first Chinese virulent infectious laryngotracheitis virus. PLoS ONE 2013, 8, e70154. [Google Scholar] [CrossRef]
- Zhao, Y.; Kong, C.; Cui, X.; Cui, H.; Shi, X.; Zhang, X.; Hu, S.; Hao, L.; Wang, Y. Detection of infectious laryngotracheitis virus by real-time PCR in naturally and experimentally infected chickens. PLoS ONE 2013, 8, e67598. [Google Scholar] [CrossRef]
- Li, H.; Gao, Q.; Shao, Y.; Sun, B.; Wang, F.; Qiao, Y.; Wang, N.; Liu, S. Gallid Herpesvirus 1 Initiates Apoptosis in Uninfected Cells through Paracrine Repression of p53. J. Virol. 2018, 92, e00529-18. [Google Scholar] [CrossRef]
- Wang, Z.; Sun, B.; Gao, Q.; Ma, Y.; Liang, Y.; Chen, Z.; Wu, H.; Cui, L.; Shao, Y.; Wei, P.; et al. Host Src controls gallid alpha herpesvirus 1 intercellular spread in a cellular fatty acid metabolism-dependent manner. Virology 2019, 537, 1–13. [Google Scholar] [CrossRef]
- Barilla, S.; Liang, N.; Mileti, E.; Ballaire, R.; Lhomme, M.; Ponnaiah, M.; Lemoine, S.; Soprani, A.; Gautier, J.F.; Amri, E.Z.; et al. Loss of G protein pathway suppressor 2 in human adipocytes triggers lipid remodeling by upregulating ATP binding cassette subfamily G member 1. Mol. Metab. 2020, 42, 101066. [Google Scholar] [CrossRef]
- Wilkinson, J. ggplot2: Elegant Graphics for Data Analysis by WICKHAM, H. Biometrics 2011, 67, 671–679. [Google Scholar] [CrossRef]
- Qiao, Y.; Wang, Z.; Han, Z.; Shao, Y.; Ma, Y.; Liang, Y.; Chen, Z.; Wu, H.; Cui, L.; Zhang, Y.; et al. Global exploration of the metabolic requirements of gallid alphaherpesvirus 1. PLoS Pathog. 2020, 16, e1008815. [Google Scholar] [CrossRef] [PubMed]
- Snel, B.; Lehmann, G.; Bork, P.; Huynen, M.A. STRING: A web-server to retrieve and display the repeatedly occurring neighbourhood of a gene. Nucleic Acids Res. 2000, 28, 3442–3444. [Google Scholar] [CrossRef] [PubMed]
- Zhong, Y.; Zhu, Y.; Dong, J.; Zhou, W.; Xiong, C.; Xue, M.; Shi, M.; Chen, H. Identification of Key Transcription Factors AP-1 and AP-1-Dependent miRNAs Forming a Co-Regulatory Network Controlling PTEN in Liver Ischemia/Reperfusion Injury. BioMed Res. Int. 2019, 2019, 8962682. [Google Scholar] [CrossRef]
- Broeks, M.H.; Shamseldin, H.E.; Alhashem, A.; Hashem, M.; Abdulwahab, F.; Alshedi, T.; Alobaid, I.; Zwartkruis, F.; Westland, D.; Fuchs, S.; et al. MDH1 deficiency is a metabolic disorder of the malate-aspartate shuttle associated with early onset severe encephalopathy. Hum. Genet. 2019, 138, 1247–1257. [Google Scholar] [CrossRef]
- Ni, S.; Zhou, Y.; Chen, Y.; Du, X.; Zhang, S. Identification of ATP synthase α subunit as a new maternal factor capable of protecting zebrafish embryos from bacterial infection. FASEB J. 2019, 33, 12983–13001. [Google Scholar] [CrossRef]
- Fuchs, W.; Veits, J.; Helferich, D.; Granzow, H.; Teifke, J.P.; Mettenleiter, T.C. Molecular biology of avian infectious laryngotracheitis virus. Vet. Res. 2007, 38, 261–279. [Google Scholar] [CrossRef]
- Karin, M.; Liu, Z.; Zandi, E. AP-1 function and regulation. Curr. Opin. Cell Biol. 1997, 9, 240–246. [Google Scholar] [CrossRef]
- Li, C.; Wang, Q.; Peng, Z.; Lin, Y.; Liu, H.; Yang, X.; Li, S.; Liu, X.; Chen, J. Generation of FOS gene knockout lines from a human embryonic stem cell line using CRISPR/Cas9. Stem Cell Res. 2019, 39, 101479. [Google Scholar] [CrossRef]
- Kang, S.M.; Lim, S.; Won, S.J.; Shin, Y.J.; Lim, Y.S.; Ahn, B.Y.; Hwang, S.B. c-Fos regulates hepatitis C virus propagation. FEBS Lett. 2011, 585, 3236–3244. [Google Scholar] [CrossRef]
- Caputto, B.L.; Cardozo Gizzi, A.M.; Gil, G.A. c-Fos: An AP-1 transcription factor with an additional cytoplasmic, non-genomic lipid synthesis activation capacity. Biochim. Biophys. Acta 2014, 1841, 1241–1246. [Google Scholar] [CrossRef]
- Vastag, L.; Koyuncu, E.; Grady, S.L.; Shenk, T.E.; Rabinowitz, J.D. Divergent effects of human cytomegalovirus and herpes simplex virus-1 on cellular metabolism. PLoS Pathog. 2011, 7, e1002124. [Google Scholar] [CrossRef]
- DeLuca, N.A.; McCarthy, A.M.; Schaffer, P.A. Isolation and characterization of deletion mutants of herpes simplex virus type 1 in the gene encoding immediate-early regulatory protein ICP4. J. Virol. 1985, 56, 558–570. [Google Scholar] [CrossRef]
- DeLuca, N.A.; Schaffer, P.A. Activation of immediate-early, early, and late promoters by temperature-sensitive and wild-type forms of herpes simplex virus type 1 protein ICP4. Mol. Cell. Biol. 1985, 5, 1997–2008. [Google Scholar] [CrossRef]
- Preston, C.M. Control of herpes simplex virus type 1 mRNA synthesis in cells infected with wild-type virus or the temperature-sensitive mutant tsK. J. Virol. 1979, 29, 275–284. [Google Scholar] [CrossRef]






| Primer Name | Sequence (5′-3′) | Restriction Recognition Sites | Length (bp) |
|---|---|---|---|
| Fos F | GGGGTACCATGTACCAGGGCTTCGCTGGGG | KpnI | 1101 |
| Fos R | CCGCTCGAGCAAGGCCAGCAGGGTGGGGGAGC | XhoI | |
| Jun F | GGGGTACCGAGCCTACTTTCTACGAGGATGC | KpnI | 945 |
| Jun R | CCGCTCGAGAAACGTTTGCAACTGTTGTGTTAGC | XhoI | |
| ICP4 F | TTTCTCTATCGATAGGTACCGACTTCCTTGGCACTCCCAG | KpnI | 1001 |
| ICP4 R | GATCGCAGATCTCGAGGATAGAATGCTAGTGGAAGGACTAG | XhoI | |
| ICP27 F | TTTCTCTATCGATAGGTACCGATCACTGATGGGTTACACGACTCC | KpnI | 1000 |
| ICP27 R | GATCGCAGATCTCGAGTCGAACAGCGACGGCGCC | XhoI |
| Primer Name | Sequence (5′-3′) | Length (bp) |
|---|---|---|
| ICP4 F | AATGCCATACCCAAACCAACT | 174 |
| ICP4 R | AATGACAGCCCACCTAATCCC | |
| ICP27 F | GGTTGGCAAAAATTTCACGAG | 180 |
| ICP27 R | GATGCATGGCTAGAGATTGAC | |
| gC F | AAATGCTACGACCTGAAACT | 203 |
| gC R | CTCGGGCTCATCCAAAACA | |
| β-actin F | GTGGATCAGCAAGCAGGAGT | 151 |
| β-actin R | ATAAAGCCATGCCAATCTCGT | |
| Fos F | GTGAGAGCTGGTAGTCTGT | 185 |
| Fos R | ATATTGCCAGGAACACAGTAG | |
| Jun F | CAGCATCACATAAACCCCCAG | 160 |
| Jun R | TCATGCGTTTTCTCTCGGCTT | |
| TPI1 F | GAGAAGCTGGATGAGAGAGA | 147 |
| TPI1 R | AGTAGCAGTTTTACCAGTTCC | |
| MDH1 F | AGTCAGCCCCATCAATACCA | 154 |
| MDH1 R | GGATACTGAGTGGAGGAGTGG | |
| MDH2 F | AGGGAGAATTCAAGAAGCTGG | 181 |
| MDH2 R | GTATGGGCTCTCCGTCTCTTC | |
| LDHB F | AACATGGTGATTCTAGTGTGG | 172 |
| LDHB R | TTCGTATACCCCTTGAGTCTG | |
| ADK F | TTTTGGAAATGAGACGGAAG | 159 |
| ADK R | ATTACAGTGTCTTCTTTCCCC | |
| ATP5A1 F | TCTGTGTCCCGCGTAGGTTCTG | 168 |
| ATP5A1 R | TGTCAGACGCACGCCACGATT | |
| ATP5C1 F | GAGATGCTTCAGTCATTGCTT | 160 |
| ATP5C1 R | ATACTCAGGCTTTCAGAACCA | |
| IDH3A F | TGAGCATGTGATTGTTGAAGG | 170 |
| IDH3A R | TCAAGAAAAGCCCATCAGACA |
| Primer Name | Sequence | Length (bp) |
|---|---|---|
| 4-1 F | ACTTCCTTGGCACTCCCAGGAA | 200 |
| 4-1 R | CTTGTGTCCACAGGTACGTGCAA | |
| 4-2 F | TCAAAATAAACTTCACTGCTT | 200 |
| 4-2 R | CCTGAGCCTACTGTAGAACA | |
| 4-3 F | GGCTCAGGTTTGTTTATTATGT | 138 |
| 4-3 R | GTTAGCGAGCGTATTTCCAGT | |
| 4-4 F | AATACGCTCGCTAACGATATG | 156 |
| 4-4 R | TGGGTAGGTTTCAGCAAAGG | |
| 4-5 F | CACCTTTGCTGAAACCTACCC | 479 |
| 4-5 R | AATCCTGCAGAACAAGACCC |
Publisher’s Note: MDPI stays neutral with regard to jurisdictional claims in published maps and institutional affiliations. |
© 2021 by the authors. Licensee MDPI, Basel, Switzerland. This article is an open access article distributed under the terms and conditions of the Creative Commons Attribution (CC BY) license (https://creativecommons.org/licenses/by/4.0/).
Share and Cite
Wang, Z.; Qiao, Y.; Chen, Z.; Liang, Y.; Cui, L.; Zhang, Y.; Li, X.; Xu, L.; Wei, P.; Liu, S.; et al. Fos Facilitates Gallid Alpha-Herpesvirus 1 Infection by Transcriptional Control of Host Metabolic Genes and Viral Immediate Early Gene. Viruses 2021, 13, 1110. https://doi.org/10.3390/v13061110
Wang Z, Qiao Y, Chen Z, Liang Y, Cui L, Zhang Y, Li X, Xu L, Wei P, Liu S, et al. Fos Facilitates Gallid Alpha-Herpesvirus 1 Infection by Transcriptional Control of Host Metabolic Genes and Viral Immediate Early Gene. Viruses. 2021; 13(6):1110. https://doi.org/10.3390/v13061110
Chicago/Turabian StyleWang, Zhitao, Yangyang Qiao, Zhijie Chen, Yumeng Liang, Lu Cui, Yanhui Zhang, Xuefeng Li, Li Xu, Ping Wei, Shengwang Liu, and et al. 2021. "Fos Facilitates Gallid Alpha-Herpesvirus 1 Infection by Transcriptional Control of Host Metabolic Genes and Viral Immediate Early Gene" Viruses 13, no. 6: 1110. https://doi.org/10.3390/v13061110
APA StyleWang, Z., Qiao, Y., Chen, Z., Liang, Y., Cui, L., Zhang, Y., Li, X., Xu, L., Wei, P., Liu, S., & Li, H. (2021). Fos Facilitates Gallid Alpha-Herpesvirus 1 Infection by Transcriptional Control of Host Metabolic Genes and Viral Immediate Early Gene. Viruses, 13(6), 1110. https://doi.org/10.3390/v13061110

