Abstract
Enteric viruses are the leading cause of diarrhea in children globally. Identifying viral agents and understanding their genetic diversity could help to develop effective preventive measures. This study aimed to determine the detection rate and genetic diversity of four enteric viruses in Gabonese children aged below five years. Stool samples from children <5 years with (n = 177) and without (n = 67) diarrhea were collected from April 2018 to November 2019. Norovirus, astrovirus, sapovirus, and aichivirus A were identified using PCR techniques followed by sequencing and phylogenetic analyses. At least one viral agent was identified in 23.2% and 14.9% of the symptomatic and asymptomatic participants, respectively. Norovirus (14.7%) and astrovirus (7.3%) were the most prevalent in children with diarrhea, whereas in the healthy group norovirus (9%) followed by the first reported aichivirus A in Gabon (6%) were predominant. The predominant norovirus genogroup was GII, consisting mostly of genotype GII.P31-GII.4 Sydney. Phylogenetic analysis of the 3CD region of the aichivirus A genome revealed the presence of two genotypes (A and C) in the study cohort. Astrovirus and sapovirus showed a high diversity, with five different astrovirus genotypes and four sapovirus genotypes, respectively. Our findings give new insights into the circulation and genetic diversity of enteric viruses in Gabonese children.
1. Introduction
Gastroenteritis (GE) remains a major public health issue worldwide, especially among children [1]. Globally, more than 700 million cases of acute gastroenteritis in children below 5 years, and 0.8–2 million deaths, per year, have been estimated [2]. GE can have several causes. Previous studies have identified rotavirus, norovirus, astrovirus, and adenovirus as major viral etiologies of diarrheal illness [3,4,5,6]. In particular, rotavirus group A (RVA) (family Reoviridae) remains the most important etiological agent of severe diarrhea in children under five years of age, with an estimated 215,000 deaths recorded in 2013 [7,8]. In recent decades, data on the epidemiology and disease burden of RVA infection have contributed to the implementation of RVA vaccination (the monovalent Rotarix (GlaxoSmithKline Biologicals, Rixensart, Belgium) and the pentavalent human-bovine reassortant RotaTeq (Merck, Kenilworth, NJ, USA)). Although recommended by the World Health Organization (WHO), these two RVA vaccines have demonstrated a low efficacy in resource-poor countries [9].
Noroviruses (NoVs) are associated with estimated deaths of over 200,000 annually, with an important proportion occurring in children from developing countries [10,11]. NoVs comprise the Norovirus genus within the Calciviridae family and are small, round structured viruses, non-enveloped with a positive-sense single-stranded RNA genome of around 7.5 kb consisting of three open reading frames (ORFs). ORF1 encodes six non-structural proteins including the viral polymerase. ORF2 and ORF3 encode the major and minor capsid proteins VP1 and VP2, respectively [12,13]. NoV strains are segregated into ten genogroups (G), of which genogroups GI, GII, GIV, GVIII, and GIX contain primarily human viruses linked with GE. Through phylogenetic analyses, at least forty-eight genotypes infecting humans were identified, with the GII.4 genotype responsible for at least 70% of infections worldwide [14,15].
Other viral agents, including astroviruses (AstV, family Astroviridae), sapoviruses (SaV, family Caliviridae), and aichiviruses (AiV, family Picornaviridae), are present overall in much smaller proportions than NoVs and RVA. AstVs, single-stranded RNA viruses, are an important cause of diarrhea in children. They are classified into ten genotypes, of which eight are “classic” genotypes (HAstV1–HAstV8), and two have been described only recently (HAstV-MBL and HAstV-VA/HOM) [16,17]. HAstVs have been identified worldwide and the overall detection rate among children with acute gastroenteritis ranges between 0% and 20% [18]. Human SaVs were detected in people of all ages in both outbreaks and sporadic cases worldwide, with a median detection rate of 6.2% (with a range from 0.2% to 39%) among children <5 years old in low- and middle-income countries [19]. Human SaVs are classified to seventeen different genotypes belonging to four genogroups (GI, GII, GIV, and GV) [20]. AiVs were suggested to play a role in GE, especially in outbreaks caused by contaminated seafood [21]. Human pathogenic AiVs belonging to the genus Kobuvirus were classified as AiV-1 and are divided into three different genotypes (A-C) [22], with little information available about their geographical distribution.
In Sub-Saharan Africa and South-East Asia, where over 90% of diarrhea-related deaths occur among children younger than 5 years [23], routine diagnostic or surveillance for viral etiology of diarrheal diseases is lacking or limited [24]. A previous epidemiological study conducted in 2015 in four cities of Gabon reported the predominant proportion of RVA, followed by human adenovirus (HAdV), NoVs, SaV, and AstV among symptomatic children [25]. However, following up these results as part of a national surveillance program prior to rotavirus vaccination in Gabon is essential to establish a solid evidence base.
In this study, we assessed the genetic diversity of enteric viruses in Gabonese children younger than 5 years.
2. Materials and Methods
2.1. Sample Collection
In this study, stool samples were collected from children under 5 years of age who resided in one of Gabon’s main cities (Lambaréné) and its surroundings (a dominantly rural area without running water and electricity, and reduced access to the health system) between April 2018 and November 2019. Cases were children presenting at the outpatient departments of the two main hospitals with diarrhea or history of diarrhea within the last 24 h. Subsequently, stool samples were randomly obtained from healthy children living in the same neighborhoods and having the same life conditions (source of drinking water, type of toilet, feeding practice, and material of living house) as those of diarrhea cases. All controls were gender- and age-matched with children with diarrhea. The biological material was immediately transported to the CERMEL laboratory and stored in RNAlater at −20 °C until analysis.
2.2. Viral RNA Extraction
RNA was extracted from 140 µL of the stool suspension in RNAlater spiked with an internal extraction- and PCR-control (MS-2 phage) using the QIAamp viral RNA Mini Kit (Qiagen, Hilden, Germany). All steps of the RNA isolation were performed following the manufacturer’s instructions and the viral RNA was eluted in a total volume of 60 µL and stored in aliquots at −70 °C.
2.3. PCR Detection and Genotyping
The presence of NoV and SaV was first screened using a single-step reverse transcription real time PCR as described previously [26,27]. In short, 10 µL mastermix containing SuperscriptTM III Platinum OneStep RT-qPCR System (Invitrogen, Karlsruhe, Germany) and 2 µL virus RNA extracted was used for the detection. All NoV positive samples were subsequently genotyped based on amplification and nucleotide sequencing of the RNA-dependent RNA polymerase gene (RdRp, ORF1) and the capsid gene (ORF2, P2 region) as previously described [28]. SaV positive samples by RT-qPCR were characterized by amplifying a polymerase region of 650 bp using a reverse transcription nested PCR. Briefly, RT-PCR with the first PCR round were performed using OneStep RT-PCR kit (Qiagen, Germany) and HotStar Master Mix Kit (Qiagen, Germany) respectively. For the first round, 2 µL of RNA was used in a final reaction volume of 12.5 µL using the SaV 53a+b and SaV 58 primers, and the second round of PCR was performed using the SaV 55a+b and SaV 58 primers. All primers were used at the final concentration of 500 nM (Supplementary Tables S1 and S2).
For the detection of AiV, a nested RT-PCR was performed amplifying 180 bp of 3CD-region as previously described [29]. Primers AI1 and AI2 were used with the OneStep RT-PCR kit (Qiagen, Germany) for the first PCR round and the primers AI3 and AI4 with the HotStar Master Mix Kit (Qiagen, Germany) for the second PCR round. AiV positive samples were further genotyped by using a nested RT-PCR amplifying a 520 bp fragment of the 3CD region. For the first round, 2 µL of RNA was used in a final reaction volume of 12.5 µL by using OneStep RT-PCR kit (Qiagen, Germany) with the AI68 and AI70 primers. For the second round of PCR, the HotStar Master Mix Kit (Qiagen, Germany) was used with the AI69 and AI71 primers. All primers were used at the final concentration of 200 nM (Supplementary Tables S1 and S2).
All samples were screened for AstV infections by a pan-specific AstV semi-nested RT-PCR using the primers AV89a, AV89b, AV89c, AV90a, AV90b, AV90c, and AV91, as previously described [27]. The further genotyping of AstV positive samples was done by reverse transcription nested PCR as previously described [30] using the primers AV91, AV92a, and AV93 (Supplementary Table S1).
2.4. Nucleotide Sequencing and Phylogenetic Analysis
All PCR products (NoV, SaV, AiV, and HAstV) were submitted to Sanger sequencing using the corresponding PCR primers (Supplementary Table S1). Phylogenetic analysis was performed with Geneious prime 11.0.4 and MEGA7.0.26. Norovirus sequences were submitted to the online Norovirus Tool to assign genotypes (https://www.rivm.nl/mpf/typingtool/norovirus/) (accessed on 1 December 2020). For phylogenetic analysis, nucleotide sequences were aligned with the MAFFT algorithm in Geneious prime 11.0.4. In MEGA7.0.26, trees were constructed using the best fit models of substitution pattern with the lowest BIC score (Bayesian information criterion). The reliability of the branching pattern was tested with bootstrapping (1000 replicates). The nucleotide sequences of the viral pathogens of this study are available under the following GenBank accession numbers AiV MW525344-MW525346, HAstV MW525347-MW525357, NoV-GI MW506839-MW506842 (ORF1), and MW513431-MW513437 (P2 region); NoV-GII MW513401-MW513421 (ORF1) and MW506843-MW506861 (P2 region); and SaV MW525358-MW525362.
2.5. Statistical Analysis
Statistical analysis was done by Pearson’s chi-square and Fisher’s exact tests using GraphPad Prism software version 6.00 for Windows. A p-value < 0.05 was considered to be statistically significant.
3. Results
3.1. Study Population
A total of 244 stool specimens were collected from participants aged between 0 and 59 months with a median age of 14 months. Of these, 72.5% (177/244) were symptomatic children between 0 and 59 months of age with a median age of 12 months, whereas the median age of asymptomatic participants was 24 months. Among children with diarrhea, 57.1% (101/177) were male and 70.1% (124/177) lived in an urban area; compared to the healthy group in which 41.8% (28/67) were male and 61.2% (41/67) lived in an urban area (Lambaréné). Overall, 190 children of the study population were aged between 0 and 24 months, with a high proportion of symptomatic participants (81.6%; 155/190).
3.2. Detection Rate of Enteric Viruses in the Study Population
Among 177 stool samples collected from patients with diarrhea symptoms, 41 (23.2%) were positive for at least one virus, versus 10/67 (14.9%) in the healthy group (p = 0.2). NoV (14.7%; 26/177) was the most prevalent in symptomatic children, followed by AstV (7.3%; 13/177). The two remaining viruses (SaV and AiV) were detected at a lower rate of 3.4% (6/177) and 1.1% (2/177), respectively. The overall detection rate of NoV, AstV, SaV, and AiV was 9% (6/67), 4.5% (3/67), 1.5% (1/67), and 6% (4/67), respectively, among controls. Among the NoVs, NoV-GII was the most frequently detected in patients with diarrhea, whereas the detection rate was similar for NoV-GI and NoV-GII in the control group. There was no statistical significance between detection rate of enteric viruses in symptomatic and healthy children (Table 1). Of the 51 study participants who tested positive for enteric viruses, 17.6% contained more than one virus. Mixed infections were found in 6 (3.4%) children suffering from diarrhea (NoV-GI+SaV, NoV-GI+AstV, NoV-GII+AstV (n = 3) and SaV-AstV) and 3 (4.5%) cases in control group (NoV-GI+AiV, NoV GI+SaV and NoV-GII+AstV).
Table 1.
Detection rate of enteric viruses among children with/without diarrhea.
Table 2 summarizes the distribution of enteric viruses in children with/without diarrhea according to age, sex, and living area. Overall, enteric viruses screened were found only in symptomatic children aged 0 to 24 months, whereas the age group 25 to 59 months was found to be more infected among controls. NoV, particularly NoV-GII, was the most frequently detected virus within the six first months of life, with 21.3% (10/47) of children with diarrhea. The age group 7 to 12 months was found to be infected by all four enteric viruses (NoV, AstV, SaV, and AiV) with detection rates of 17% (8/47), 12.8% (6/47), 2.1% (1/47), and 4.3% (2/47), respectively. No case of any enteric viruses tested in this study was found in children from 24 to 59 months presenting with diarrhea. In contrast to the control group, symptomatic children from surrounding villages and female diarrhea cases were more infected with gastroenteritis viruses detected in this study.
Table 2.
Distribution of enteric viruses in the study population according age, gender, and location.
The temporal pattern of enteric viruses detected from symptomatic children during the study period is shown in Figure 1. NoV, SaV, and AstV were more frequently detected during the dry season than during the rainy season. There was, however, a significant difference in NoV occurrence between dry and rainy seasons throughout the sampling period (dry season (20.4%; 20/98) and rainy season (7.6%; 6/79) p = 0.019), with a notable peak of NoV infection in July 2018 and August 2019. The two cases of AiV were detected during the rainy season. The seasonal distribution of enteric viruses from asymptomatic children is not shown because samples were collected very late in the study period and did not cover at least one year of sampling.
Figure 1.
Seasonal distribution of enteric viruses among diarrhea cases within the sampling period, 2018–2019.
3.3. Sequence and Phylogenetic Analyses of Gastroenteritis Viruses
3.3.1. Noroviruses
From 32 norovirus positive samples, 31 (96.9%) were genotyped. Of note, norovirus GII was most frequently detected 71% (22/31) followed by GI at 29% (9/31) (Table 3). Based on both RdRp and capsid sequences, four genotypes were identified among NoV-GII including a rare recombinant GII.P31-GII.4 New Orleans strain; for one sample, only the capsid sequence could be determined (GII.6). Overall, the common recombinant GII.P31-GII.4 Sydney strain was predominant at 45.2% (14/31). Regarding NoV-GI, four strains were genotyped on both RNA polymerase and capsid sequences, among which we found a rare recombinant (GI.P11-GI.2). In addition, four genotypes were only identified based on the capsid gene.
Table 3.
Norovirus (NoV) polymerase and capsid genotypes obtained from the study population.
Phylogenetic analysis based on RNA polymerase and capsid regions for GI showed a diversity and clustering among Gabonese strains. The phylogenetic trees obtained in this study demonstrated that all NoV-GI strains genotyped either from RdRp or capsid region were grouped in different clades. Interestingly, all of these NoV-GI Gabonese strains shared a close similarity with recombinants from different geographical areas, indicating the circulation of closely related strains globally (Figure 2).
Figure 2.
Phylogenetic tree of a 248 bp alignment of ORF1 region of the GI and GII NoV strains from Gabon and NoV reference sequences (accession nos. are indicated). Samples from symptomatic patients are marked with a dot and samples from asymptomatic with a rhombus. The tree was constructed using the neighbor-joining method with bootstrap test (1000 replicates) and the Kimura 2-parameter method available in MEGA7. Bootstrap values above 70 are shown. The bar indicates the nucleotide substitution per site.
The phylogenetic analysis for NoV-GII revealed that NoV-GII Gabonese strains formed three distinct phylogenetic clusters in the two trees based on RdRp and capsid sequences, respectively. The polymerase-based tree clearly showed that 17 Gabonese strains were closely related to the reference strain GII.P31 (JX459907). The other clusters were most similar to GII.P17 (LC037415). A similarly clustering was observed with the phylogenetic tree on the capsid region. Of the four sequences which clustered in the ORF1 with the reference strain GII.P17 (LC037415), three samples could be amplified in the P2 region. These three sequences clustered in the P2-phylogenetic tree with the reference sequence GII.17 (AY502009). Of the 17 GII.P31 sequences, 16 samples could be amplified in the P2 region. Three of these sequences clustered with the reference sequence GII.4 New Orleans (JN400623), whereas the other sequences were more related to the reference sequence GII.4 Sydney (JX459908) (Figure 3).
Figure 3.
Phylogenetic tree of a 691 bp alignment of P2 region (ORF2) of the GI and GII NoV strains from Gabon and NoV reference sequences (accession nos. are indicated). Samples from symptomatic patients are marked with a dot and samples from asymptomatic patients with a rhombus. The tree was constructed using the neighbor-joining method with the bootstrap test (1000 replicates) and the Kimura 2-parameter method available in MEGA7. Bootstrap values above 70 are shown. The bar indicates the nucleotide substitution per site.
3.3.2. Astroviruses
This study revealed that 6.6% (16/244) of the participants had AstV infection. Sequence and phylogenetic analysis of the positive cases from a partial nucleotide sequence of ORF1b region confirmed 11 HAstV genotypes. This analysis demonstrated that samples belonged to five different HAstV genotypes. Classic HAstV were predominant with a proportion of 63.7% (7/11). Among these, three samples belonged to HAstV-5, three others belonged to HAstV-4, and the last sample belonged to HAstV-8. Within the newly HAstV, three samples belonged to HAstV-VA2 and the remaining sample belonged to MLB type 1 (MLB1) (Figure 4).
Figure 4.
Phylogenetic tree of a 419 bp alignment of ORF1b region of astrovirus strains from Gabon and HAstV reference strains (accession nos. are indicated). Samples from symptomatic patients are marked with a dot and samples from asymptomatic patients with a rhombus. The tree was constructed using the maximum likelihood method with the bootstrap test (1000 replicates) and Tamura 3-parameter method available in MEGA7. The bar indicates the nucleotide substitution per site.
3.3.3. Sapoviruses
In order to characterize SaV strains, the sequence of polymerase (partial nucleotide sequence of ORF1) was phylogenetically analyzed (Figure 5). Five of all SaV positive samples were successfully genotyped and assigned into two distinct genogroups, GI and GII. Three different GI genotypes were found in our study: GI.2 (608), GI.3 (317) and GI.1 (C021 and 449). The GII strain was classified into GII.4 (524).
Figure 5.
Phylogenetic tree of a 593 bp alignment of polymerase region (ORF1) of sapoviruses (SaV) strains from Gabon and SaV reference sequences (accession nos. are indicated). Samples from symptomatic patients are marked with a dot and samples from asymptomatic patients with a rhombus. The tree was constructed using the neighbor-joining method with the Bootstrap test (1000 replicates) and the Kimura 2-parameter method available in MEGA7. The bar indicates the nucleotide substitution per site.
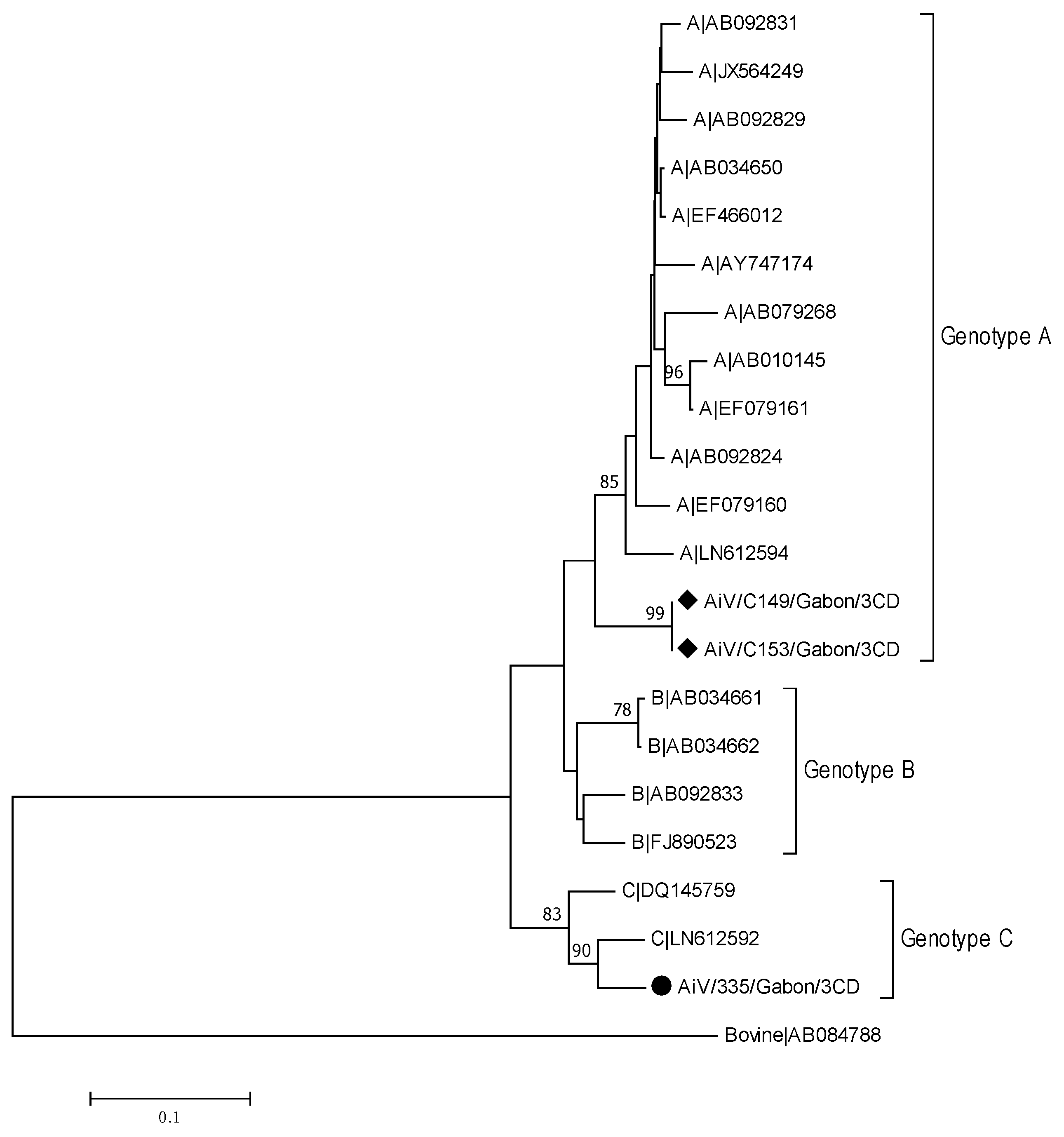
3.3.4. Aichiviruses
In this study, six AiV positive samples were found, confirmed by sequencing. To characterize these samples in more detail we used a prolonged PCR in the same region (3CD). Our analysis revealed that two samples belonged to genotype A and one sample belonged to genotype C, which is rare [21] (Figure 6).
Figure 6.
Phylogenetic tree of a 459 bp alignment of 3CD region of aichivirus (AiV) strains from Gabon and AiV reference sequences (accession nos. are indicated). Samples from symptomatic patients are marked with a dot and samples from asymptomatic patients with a rhombus. The tree was constructed using the neighbor-joining method with the bootstrap test (1000 replicates) and Tamura 3-parameter method available in MEGA7. Bootstraps value above 70 are shown. The bar indicates the variation scale.
4. Discussion
The present study describes the detection and characterization of viral agents implicated in gastroenteritis in Gabonese children. Over the duration of the study, at least one enteric virus was detected in 20.9% of the study population, of which 23.2% (41/177) were symptomatic cases and 14.9% (10/67) in the control group. Contrary to the previous study conducted in Gabon in 2015 [25], rotaviruses and adenoviruses were not tested in this study. In accordance with previous studies, NoV was predominant, followed by HAstV, SaV, and AiV [25,31]. AiV, reported for the first time in Gabon and in Central Africa, was found with a lower detection rate in symptomatic cases (1.1%) than in healthy children (6%). This finding is in line with previous reports, suggesting that AiV may not an important viral gastroenteritis agent [32]. In our study, more than one virus was detected in 17.6% of studied children, while higher detection rates of 35.5% were found in Cameroon, in Gabon (33.7%), and mixed infections rates of 6.7% and 2.8% were respectively reported in Nigeria and Canada [25,33,34,35]. In this regard, we clearly noticed a disparity of mixed infections rate amongst studies, which could be explained by the number of targeted virus species, sample size, sampling (repeat sampling), storage, and the detection methods [34].
Our findings demonstrated that children were carried enteric viruses implicated in diarrhea in the 0 to 24 months age group. This is consistent with previous reports emphasizing that maternal antibodies transmitted during breastfeeding are not sufficient to protect against gastroenteritis viruses during the first 24 months of life [36,37]. Furthermore, our results suggest that the presence of viruses in this age group could be due to direct contact with people who experienced gastroenteritis symptoms, contaminated water, or food [38]. This could be explained by the fact that at this age, children crawl, are carried by people, and are likely to touch any contaminated object.
A significant seasonal pattern of NoV was observed in this study with major peaks during dry seasons. This finding is similar to that reported in Cameroon showing a peak of NoV in the beginning of wet season [33]. HAstV was detected with a major peak during the dry season, which is similar to a report from Nigeria [34]. Regarding SaV and AiV, we observed a relative seasonal distribution throughout the sampling period with a peak during the dry season for SaV and the occurrence of AiV in April and November. These findings are in line with the results described in previous studies reporting SaV seasonal distribution with a peak in the dry season, and high seasonal distribution of AiV infections in January, February, and December [22,39].
In this study, NoV was the most common virus detected in symptomatic children (14.7%) and the control group (9%), with a high rate of NoV-GII among participants with diarrhea (11.3%). This predominance was also reported in other studies showing that NoV was the second most prevalent virus after rotavirus compared to other enteric viruses. In addition, our results are comparable to findings in Cameroonian and Burkinabe studies reporting NoV cases in healthy children, albeit with a considerably lower detection rate in our study [33,40]. More generally, we found a lower prevalence of NoV in our study compared to that reported in all previous studies from neighboring countries [33,37]. As observed elsewhere, GI strains were less frequently detected and had a higher diversity than GII genogroups [26,30,41]. The predominance of the GII.4 variants in this study may reinforce the hypothesis and emphasize the need to explore whether new GII.4 variants possibly arise in Africa where some of the GII.4 variants circulated earlier [24]. Moreover, the fact that NoV GII.4 was found to be predominant in our study, whereas in various African countries the GII.17 strain emerged and was mostly detected in Kenya, underlines that dynamic evolution of NoVs might occur unexpectedly [42,43]. The most prevalent NoV genotype was GII.P31-GII.4 Sydney, with a 45.2% detection rate. This finding is consistent with the results reported in Germany, Brazil, and China [26,44,45]. Surprisingly, we did not find that the emerging recombinant strain GII.P16-GII.4 replaced GII.P31-GII.4 Sydney around the world [46,47].
Our results confirmed that HAstV (7.3%) is less common in children with acute gastroenteritis compared to NoV. This finding is relatively similar to the detection rate of HAstV found in children with diarrhea in Nigeria (6.8%) [30] and Burkina Faso (4.9%) [40]. HAstV showed a high diversity in this study, clustering with newly identified HAstV (HAstV-VA2 and MLB1) and classic HAstV (HAstV5, HAstV4, and HAstV8). Both HAstV genotypes (HAstV-VA2 and MLB1) were for the first time reported in Gabon. Interestingly, we did not find the most common HAstV-1 in this study but only uncommon HAstV-5 and rare HAstV-8 genotypes were identified.
SaV was found at a low detection rate of 3.4% in children with diarrhea. This is in line with a previous report revealing a range of 3% to 17% of SaV infections among children with gastroenteritis in high- and low-income countries [48].This result also shows that SaV is less detected in gastroenteritis cases than NoV. The circulation of SaV genogroups shows variability with SaV-GI. Moreover, SaV-GI.1 was detected in two individuals whereas only one case of each other GI genotypes was detected among the study population. In contrast, SaV-GII was less frequent in this present study than in Burkinabe children with diarrhea where SaV-GII appeared to be predominant [40].
A low prevalence of AiV A strains was found in this study with more cases in healthy children as reported elsewhere [32]. This finding is concordant with several studies that reported low prevalence of this enteric virus [49,50]. All detected AiV strains belonged to genotype A and C. In contrast to previous findings reporting the presence of AiV A in children with gastroenteritis [49,51], the AiVs A detected in our study were from healthy children. This reinforces the need of further studies to elucidate the full spectrum of clinical symptoms of AiV. The rare AiV C reported only in Burkina Faso [40] and France [52] from children with gastroenteritis was also identified in a symptomatic child in our study.
Overall, due to the close relationship between the Gabonese enteric viruses and the reference strains, our results revealed that the same strains are circulating around the world. This could be explained by the migration of foreigners that facilitate the importation of infectious agents [53]. In addition, the relative proportions of viruses reported here suggests a possible problem of life conditions, such as water or food contamination, or the sociodemographic level of population. It is therefore important to understand the local epidemiology of these viruses, which will provide information on the disease transmission and contribute to the development of vaccines and treatment strategies.
A limitation of our study is the small size of control group. Furthermore, the fact that the rotavirus and adenovirus were not screened in this study underestimated the information about virus co-infection. In addition, seasonal distribution of enteric viruses among asymptomatic children was not shown because of the sampling that started towards the second year.
5. Conclusions
In conclusion, this study shows an important rate of viral detection (23.2%) among Gabonese children <5 years with diarrhea. NoV was the predominant virus associated with diarrhea. To the best of our knowledge, this study provides the first report on the detection of AiV in Central Africa, particularly in Gabon.
Molecular characterization reported a great diversity of enteric virus strains. Thus, our data would be useful for better management of preventive strategies such as vaccination.
Supplementary Materials
The following are available online at https://www.mdpi.com/article/10.3390/v13040545/s1, Table S1: primer and probes for detection and genotyping of different viral GE pathogens used in the study and Table S2: Hitherto unpublished PCR programs and primers used in this study.
Author Contributions
Conceptualization, S.N. and G.P.M.; methodology, S.N.; software, S.N.; validation, S.N., G.P.M. and C.-T.B.; Specimen collection, G.P.M. and P.A.N.-M.; data curation, S.N. and G.P.M.; writing—original draft preparation, G.P.M. and S.N.; writing—review and editing, P.A.N.-M., M.M.N., C.-T.B., P.G.K., S.B., D.E., B.M., T.P.V., A.A.A., S.N. and G.P.M.; funding acquisition, A.A.A., P.G.K., and T.P.V. All authors have read and agreed to the published version of the manuscript.
Funding
The authors T.P.V., A.A.A. and P.G.K. are members of the Central African Network for Tuberculosis, HIV/AIDS and malaria (CANTAM network). TPV and AAA are members of the Pan African Network for Rapid Research, Response, and Preparedness for Infectious Diseases Epidemics Consortium (PANDORA-ID-NET) funded through European and Developing Countries Clinical Trials Partnership (EDCTP; EDCTP-RegNet 2015-1045 and EDCTP-RIA2016E-1609).
Institutional Review Board Statement
The study protocol was approved (by the Institutional Ethical Committee of the Centre of Medical Research in Lambaréné (CERMEL) (CEI-CERMEL: 003/2017). Ethics approval was obtained on 1 March 2018.
Informed Consent Statement
Written informed consent was obtained from parents or legal representatives of the participants.
Data Availability Statement
The data presented in this study are available on request from the corresponding author.
Acknowledgments
The authors acknowledge Steffen Zander, Kathrin Stanossek and Anja Lerch for excellent technical assistance. We are grateful to Gédéon Bingoulou Matsougou for his support during sampling and all study participants. The authors acknowledge European and Developing Countries Clinical Trials Partnership (EDCTP) Central African Network for Tuberculosis, HIV/AIDS and malaria (CANTAM) (EDCTP-RegNet 2015-1045), Pan African Network for Rapid Research, Response, and Preparedness for Infectious Diseases Epidemics Consortium (PANDORA-ID-NET) (EDCTP-RIA2016E-1609).
Conflicts of Interest
The authors declare no conflict of interest.
References
- Gautam, R.; Lyde, F.; Esona, M.D.; Quaye, O.; Michael, D.; Viruses, R. Detection of Rotavirus Antigen in Stool Specimens. J. Clin. Virol. 2013, 58, 292–294. [Google Scholar] [CrossRef]
- Black, R.E.; Cousens, S.; Johnson, H.L.; Lawn, J.E.; Rudan, I.; Bassani, D.G.; Jha, P.; Campbell, H.; Walker, C.F.; Cibulskis, R.; et al. Global, regional, and national causes of child mortality in 2008: A systematic analysis. Lancet 2010, 375, 1969–1987. [Google Scholar] [CrossRef]
- Li, V. The Epidemiology of Noroviruses in Ghana: A Case Study of Norovirus Detection. J. Glob. Health 2013, 3, 11–14. [Google Scholar]
- Corcoran, M.S.; Van Well, G.T.J.; Van Loo, I.H.M. Diagnosis of viral gastroenteritis in children: Interpretation of real-time PCR results and relation to clinical symptoms. Eur. J. Clin. Microbiol. Infect. Dis. 2014, 33, 1663–1673. [Google Scholar] [CrossRef]
- Sdiri-Loulizi, K.; Gharbi-Khélifi, H.; De Rougemont, A.; Chouchane, S.; Sakly, N.; Ambert-Balay, K.; Hassine, M.; Guédiche, M.N.; Aouni, M.; Pothier, P. Acute infantile gastroenteritis associated with human enteric viruses in Tunisia. J. Clin. Microbiol. 2008, 46, 1349–1355. [Google Scholar] [CrossRef]
- Ouyang, Y.; Ma, H.; Jin, M.; Wang, X.; Wang, J.; Xu, L.; Lin, S.; Shen, Z.; Chen, Z.; Qiu, Z.; et al. Etiology and epidemiology of viral diarrhea in children under the age of five hospitalized in Tianjin, China. Arch. Virol. 2012, 157, 881–887. [Google Scholar] [CrossRef] [PubMed]
- Parashar, U.D.; Hummelman, E.G.; Bresee, J.S.; Miller, M.A.; Glass, R.I. Global illness and deaths caused by rotavirus disease in children. Emerg. Infect. Dis. 2003, 9, 565–572. [Google Scholar] [CrossRef] [PubMed]
- Tate, J.E.; Burton, A.H.; Boschi-Pinto, C.; Parashar, U.D. Global, Regional, and National Estimates of Rotavirus Mortality in Children <5 Years of Age, 2000–2013. Clin. Infect. Dis. 2016, 62 (Suppl. 2), S96–S105. [Google Scholar] [CrossRef]
- Arnold, M.M. Rotavirus Vaccines: Why Continued Investment in Research Is Necessary. Curr. Clin. Microbiol. Rep. 2018, 5, 73–81. [Google Scholar] [CrossRef]
- da Silva Poló, T.; Peiró, J.R.; Mendes, L.C.N.; Ludwig, L.F.; De Oliveira-Filho, E.F.; Bucardo, F.; Huynen, P.; Melin, P.; Thiry, E.; Mauroy, A. Human norovirus infection in Latin America. J. Clin. Virol. 2016, 78, 111–119. [Google Scholar] [CrossRef]
- Bartsch, S.M.; Lopman, B.A.; Ozawa, S.; Hall, A.J.; Lee, B.Y. Global economic burden of norovirus gastroenteritis. PLoS ONE 2016, 11, e0151219. [Google Scholar] [CrossRef]
- Carmona-Vicente, N.; Vila-Vicent, S.; Allen, D.; Gozalbo-Rovira, R.; Iturriza-Gómara, M.; Buesa, J.; Rodríguez-Díaz, J. Characterization of a Novel Conformational GII.4 Norovirus Epitope: Implications for Norovirus-Host Interactions. J. Virol. 2016, 90, 7703–7714. [Google Scholar]
- Robilotti, E.; Deresinski, S.; Pinsky, B.A. Norovirus. Clin. Microbiol. Rev. 2015, 28, 134–164. [Google Scholar] [CrossRef] [PubMed]
- Chhabra, P.; de Graaf, M.; Parra, G.I.; Chan, M.C.-W.; Green, K.; Martella, V.; Wang, Q.; White, P.A.; Katayama, K.; Vennema, H.; et al. Erratum: Updated classification of norovirus genogroups and genotypes (Journal of General Virology (2020) 100 (1393–1406) doi:10.1099/jgv.0.001318). J. Gen. Virol. 2020, 101, 893. [Google Scholar] [CrossRef]
- Tohma, K.; Lepore, C.J.; Gao, Y.; Ford-Siltz, L.A.; Parra, G.I. Population Genomics of GII.4 Noroviruses Reveal Complex Diversification and New Antigenic Sites Involved in the Emergence of Pandemic Strains. mBio 2019, 10, e02202-19. [Google Scholar] [CrossRef] [PubMed]
- Johnson, C.; Hargest, V.; Cortez, V.; Meliopoulos, V.A.; Schultz-Cherry, S. Astrovirus pathogenesis. Viruses 2017, 9, 22. [Google Scholar] [CrossRef]
- Bosch, A.; Pintó, R.M.; Guix, S. Human Astroviruses. Clin. Microbiol. Rev. 2014, 27, 1048–1074. [Google Scholar] [CrossRef]
- Vu, D.-L.; Bosch, A.; Pintó, R.M.; Guix, S. Epidemiology of classic and novel human astrovirus: Gastroenteritis and beyond. Viruses 2017, 9, 33. [Google Scholar] [CrossRef]
- Magwalivha, M.; Kabue, J.-P.; Traore, A.N.; Potgieter, N. Prevalence of Human Sapovirus in Low and Middle Income Countries. Adv. Virol. 2018, 2018, 1–12. [Google Scholar] [CrossRef] [PubMed]
- Oka, T.; Wang, Q.; Katayama, K.; Saif, L.J. Comprehensive review of human sapoviruses. Clin. Microbiol. Rev. 2015, 28, 32–53. [Google Scholar] [CrossRef]
- Ambert-Balay, K.; Lorrot, M.; Bon, F.; Giraudon, H.; Kaplon, J.; Wolfer, M.; Lebon, P.; Gendrel, D.; Pothier, P. Prevalence and genetic diversity of Aichi virus strains in stool samples from community and hospitalized patients. J. Clin. Microbiol. 2008, 46, 1252–1258. [Google Scholar] [CrossRef] [PubMed]
- Taghinejad, M.; Ghaderi, M.; Mousavi-Nasab, S.D. Aichivirus with acute gastroenteritis in Iran. Pediatric Infect. Dis. J. 2020, 39, 576–579. [Google Scholar] [CrossRef] [PubMed]
- Kotloff, K.L. The Burden and Etiology of Diarrheal Illness in Developing Countries. Pediatric Clin. N. Am. 2017, 64, 799–814. [Google Scholar] [CrossRef]
- Mans, J.; Armah, G.E.; Steele, A.D.; Taylor, M.B. Norovirus epidemiology in Africa: A review. PLoS ONE 2016, 11, e0146280. [Google Scholar] [CrossRef]
- Lekana-Douki, S.E.; Kombila-Koumavor, C.; Nkoghe, D.; Drosten, C.; Drexler, J.F.; Leroy, E.M. Molecular epidemiology of enteric viruses and genotyping of rotavirus A, adenovirus and astrovirus among children under 5 years old in Gabon. Int. J. Infect. Dis. 2015, 34, 90–95. [Google Scholar] [CrossRef]
- Niendorf, S.; Faber, M.; Tröger, A.; Hackler, J.; Jacobsen, S. Diversity of noroviruses throughout outbreaks in Germany 2018. Viruses 2020, 12, 1157. [Google Scholar] [CrossRef] [PubMed]
- Jacobsen, S.; Höhne, M.; Marques, A.M.; Beslmüller, K.; Bock, C.-T.; Niendorf, S. Co-circulation of classic and novel astrovirus strains in patients with acute gastroenteritis in Germany. J. Infect. 2018, 76, 457–464. [Google Scholar] [CrossRef] [PubMed]
- Höhne, M.; Niendorf, S.; Marques, A.M.; Bock, C.-T. Use of sequence analysis of the P2 domain for characterization of norovirus strains causing a large multistate outbreak of norovirus gastroenteritis in Germany 2012. Int. J. Med. Microbiol. 2015, 305, 612–618. [Google Scholar] [CrossRef]
- Oh, D.-Y.; Silva, P.A.; Hauroeder, B.; Diedrich, S.; Cardoso, D.D.P.; Schreier, E. Molecular characterization of the first Aichi viruses isolated in Europe and in South America. Arch. Virol. 2006, 151, 1199–1206. [Google Scholar] [CrossRef]
- Japhet, M.O.; Famurewa, O.; Adesina, O.; Opaleye, O.; Wang, B.; Höhne, M.; Bock, C.; Marques, A.M.; Niendorf, S. Viral gastroenteritis among children of 0–5 years in Nigeria: Characterization of the first Nigerian aichivirus, recombinant noroviruses and detection of a zoonotic astrovirus. J. Clin. Virol. 2019, 111, 4–11. [Google Scholar] [CrossRef]
- Shen, X.-X.; Qiu, F.-Z.; Li, G.-X.; Zhao, M.-C.; Wang, J.; Chen, C.; Zhao, L.; Qi, J.-J.; Liu, H.; Zhang, Y.; et al. A case control study on the prevalence of enterovirus in children samples and its association with diarrhea. Arch. Virol. 2018, 164, 63–68. [Google Scholar] [CrossRef] [PubMed]
- Han, T.-H.; Park, S.H.; Hwang, E.-S.; Reuter, G.; Chung, J.-Y. Detection of Aichi virus in South Korea. Arch. Virol. 2014, 159, 1835–1839. [Google Scholar] [CrossRef] [PubMed]
- Ayukekbong, J.; Lindh, M.; Nenonen, N.; Tah, F.; Nkuo-Akenji, T.; Bergström, T. Enteric viruses in healthy children in cameroon: Viral load and genotyping of norovirus strains. J. Med. Virol. 2011, 83, 2135–2142. [Google Scholar] [CrossRef] [PubMed]
- Arowolo, K.O.; Ayolabi, C.I.; Lapinski, B.; Santos, J.S.; Raboni, S.M. Epidemiology of enteric viruses in children with gastroenteritis in Ogun State, Nigeria. J. Med. Virol. 2019, 91, 1022–1029. [Google Scholar] [CrossRef] [PubMed]
- Leblanc, D.; Inglis, G.D.; Boras, V.F.; Brassard, J.; Houde, A. The prevalence of enteric RNA viruses in stools from diarrheic and non-diarrheic people in southwestern Alberta, Canada. Arch. Virol. 2017, 162, 117–128. [Google Scholar] [CrossRef]
- Cannon, J.L.; Lopman, B.A.; Payne, D.C.; Vinjé, J. Birth Cohort Studies Assessing Norovirus Infection and Immunity in Young Children: A Review. Clin. Infect. Dis. 2019, 69, 357–365. [Google Scholar] [CrossRef]
- Louya, V.M.; Vouvoungui, C.; Koukouikila-Koussounda, F.; Veas, F.; Kobawila, S.C.; Ntoumi, F.; Mikounou, V.; Charles, K.S. Molecular characterization of norovirus infection responsible for acute diarrhea in Congolese hospitalized children under five years old in Brazzaville, Republic of Congo. Int. J. Infect. Dis. 2019, 88, 41–48. [Google Scholar] [CrossRef]
- Wu, C.Y.; Chi, H.; Liu, C.-C.; Huang, Y.-C.; Huang, Y.-C.; Lin, H.-C.; Ho, Y.-H.; Huang, L.-M.; Huang, C.-Y.; Shih, S.-M.; et al. Clinical characteristics and risk factors for children with norovirus gastroenteritis in Taiwan. J. Microbiol. Immunol. Infect. 2020. [Google Scholar] [CrossRef]
- Ouedraogo, N.; Ngangas, S.M.T.; Bonkoungou, I.J.O.; Tiendrebeogo, A.B.; Traore, K.A.; Sanou, I.; Traore, A.S.; Barro, N. Temporal distribution of gastroenteritis viruses in Ouagadougou, Burkina Faso: Seasonality of rotavirus. BMC Public Health 2017, 17, 1–8. [Google Scholar] [CrossRef]
- Ouédraogo, N.; Kaplon, J.; Bonkoungou, I.J.O.; Traoré, A.S.; Pothier, P.; Barro, N.; Balay, K.A. Prevalence and genetic diversity of enteric viruses in children with diarrhea in Ouagadougou, Burkina Faso. PLoS ONE 2016, 11, e0153652. [Google Scholar] [CrossRef]
- Bucardo, F.; Reyes, Y.; Svensson, L.; Nordgren, J. Predominance of norovirus and sapovirus in nicaragua after implementation of universal rotavirus vaccination. PLoS ONE 2014, 9, e98201. [Google Scholar] [CrossRef]
- El Qazoui, M.; Oumzil, H.; Baassi, L.; El Omari, N.; Sadki, K.; Amzazi, S.; Benhafid, M.; El Aouad, R. Rotavirus and Norovirus infections among acute gastroenteritis children in Morocco. BMC Infect. Dis. 2014, 14, 300. [Google Scholar] [CrossRef] [PubMed]
- Kiulia, N.M.; Mans, J.; Mwenda, J.M.; Taylor, M.B. Norovirus GII.17 Predominates in Selected Surface Water Sources in Kenya. Food Environ. Virol. 2014, 6, 221–231. [Google Scholar] [CrossRef] [PubMed]
- Kuang, X.; Teng, Z.; Zhang, X. Genotypic prevalence of norovirus GII in gastroenteritis outpatients in Shanghai from 2016 to 2018. Gut Pathog. 2019, 11, 1–11. [Google Scholar] [CrossRef] [PubMed]
- Guarines, K.M.; Mendes, R.P.G.; de Magalhães, J.J.F.; Pena, L. Norovirus-associated gastroenteritis, Pernambuco, Northeast Brazil, 2014–2017. J. Med. Virol. 2020, 92, 1093–1101. [Google Scholar] [CrossRef]
- Hasing, M.E.; Lee, B.E.; Qiu, Y.; Xia, M.; Pabbaraju, K.; Wong, A.; Tipples, G.; Jiang, X.; Pang, X.L. Changes in norovirus genotype diversity in gastroenteritis outbreaks in Alberta, Canada: 2012–2018. BMC Infect. Dis. 2019, 19, 1–9. [Google Scholar] [CrossRef] [PubMed]
- Hernandez, J.M.; Silva, L.D.; Junior, E.C.S.; Cardoso, J.F.; Reymão, T.K.A.; Portela, A.C.R.; De Lima, C.P.S.; Teixeira, D.M.; Lucena, M.S.S.; Nunes, M.R.T.; et al. Evolutionary and Molecular Analysis of Complete Genome Sequences of Norovirus From Brazil: Emerging Recombinant Strain GII.P16/GII.4. Front. Microbiol. 2020, 11, 1–10. [Google Scholar] [CrossRef] [PubMed]
- Becker-Dreps, S.; Bucardo, F.; Vinjé, J. Sapovirus: An important cause of acute gastroenteritis in children. Lancet Child Adolesc. Health 2019, 3, 758–759. [Google Scholar] [CrossRef]
- Kaikkonen, S.; Räsänen, S.; Rämet, M.; Vesikari, T. Aichi virus infection in children with acute gastroenteritis in Finland. Epidemiol. Infect. 2010, 138, 1166–1171. [Google Scholar] [CrossRef]
- Nielsen, A.C.Y.; Gyhrs, M.L.; Nielsen, L.P.; Pedersen, C.; Böttiger, B. Gastroenteritis and the novel picornaviruses aichi virus, cosavirus, saffold virus, and salivirus in young children. J. Clin. Virol. 2013, 57, 239–242. [Google Scholar] [CrossRef]
- Jonsson, N.; Wahlström, K.; Svensson, L.; Serrander, L.; Lindberg, A.M. Aichi virus infection in elderly people in Sweden. Arch. Virol. 2012, 157, 1365–1369. [Google Scholar] [CrossRef] [PubMed]
- Rivadulla, E.; Romalde, J.L. Correction to: A Comprehensive Review on Human Aichi Virus. Virol. Sin. 2020, 12250, 15782. [Google Scholar]
- Widdowson, M.-A.; Sulka, A.; Bulens, S.N.; Beard, R.S.; Chaves, S.S.; Hammond, R.; Salehi, E.D.; Swanson, E.; Totaro, J.; Woron, R.; et al. Norovirus and foodborne disease, United States, 1991–2000. Emerg. Infect. Dis. 2005, 11, 95–102. [Google Scholar] [CrossRef] [PubMed]
Publisher’s Note: MDPI stays neutral with regard to jurisdictional claims in published maps and institutional affiliations. |
© 2021 by the authors. Licensee MDPI, Basel, Switzerland. This article is an open access article distributed under the terms and conditions of the Creative Commons Attribution (CC BY) license (http://creativecommons.org/licenses/by/4.0/).





