Herpes Simplex Virus 1 and 2 Infections during Differentiation of Human Cortical Neurons
Abstract
:1. Introduction
2. Materials and Methods
2.1. Differentiation of iPSCs towards Cortical Neurons
2.2. Viruses
2.3. Preparation of Cells for Viral Infection
2.4. Infection of Cells during Neuronal Differentiation
2.5. Immunocytochemistry
2.6. Extraction of Total RNA
2.7. Quantitative PCR
2.8. Electron Microscopy
2.9. Cell Viability Assay
2.10. Sample Preparation for Virus Plaque Assay and DNA Quantification
2.11. Viral Plaque Assay for Viral Titer Determination
2.12. Viral DNA Purification and Quantification
2.13. Immunochemical Quantification of Tau and NfL
2.14. Multielectrode Array Analysis of Synaptic Activity
2.15. Statistical Methods
3. Results
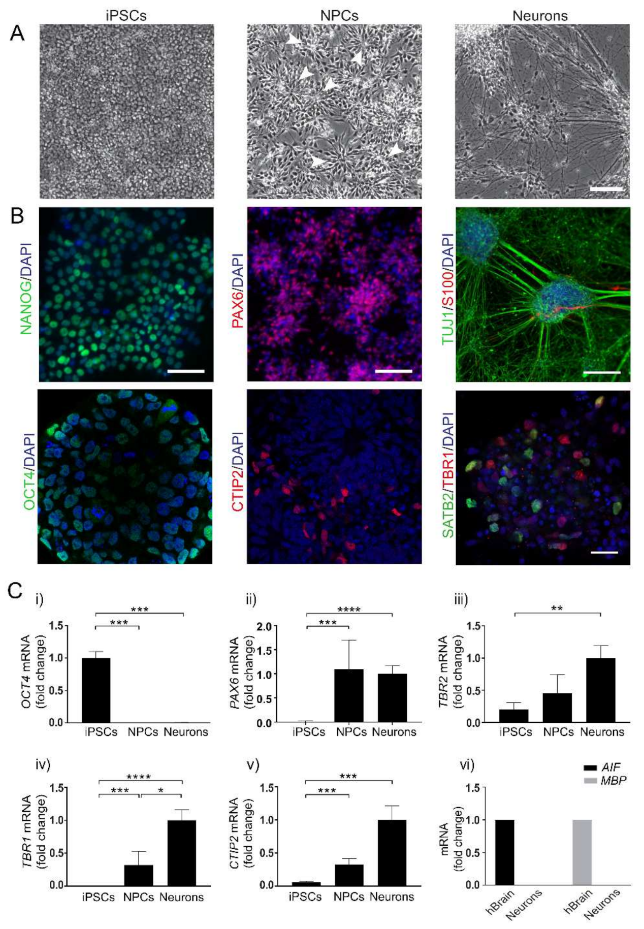
3.1. Differentiation of iPSCs towards Cortical Neurons
3.2. Morphological Features of HSV-1 and HSV-2 Infected Cells during Neuronal Differentiation
3.3. Cytopathogenicity of HSV-1 and HSV-2 during Neuronal Differentiation
3.4. Viral Infectivity Remains Stable during Cortical Neuron Differentiation
3.5. HSV Infection Does Not Induce Markers of Axonal Damage
3.6. HSV Infection Decreases Expression of Genes Related to Synaptic Activity and Plasticity
3.7. HSV Replication Continues during Long-Term Infection of Cortical Neurons
4. Discussion
Author Contributions
Funding
Institutional Review Board Statement
Informed Consent Statement
Data Availability Statement
Conflicts of Interest
References
- Fraser, N.W.; Lawrence, W.C.; Wroblewska, Z.; Gilden, D.H.; Koprowski, H. Herpes simplex type 1 DNA in human brain tissue. Proc. Natl. Acad. Sci. USA 1981, 78, 6461–6465. [Google Scholar] [CrossRef] [Green Version]
 - Baringer, J.R.; Pisani, P. Herpes simplex virus genomes in human nervous system tissue analyzed by polymerase chain reaction. Ann. Neurol. 1994, 36, 823–829. [Google Scholar] [CrossRef]
 - Gordon, L.; McQuaid, S.; Cosby, S.L. Detection of herpes simplex virus (types 1 and 2) and human herpesvirus 6 DNA in human brain tissue by polymerase chain reaction. Clin. Diagn. Virol. 1996, 6, 33–40. [Google Scholar] [CrossRef]
 - Brown, W.D.; Bearer, E.L.; Donahue, J.E. Chronic active herpes simplex type 2 encephalitis in an asymptomatic immunocompetent child. J. Child. Neurol. 2010, 25, 901–908. [Google Scholar] [CrossRef] [PubMed]
 - Nakajima, H.; Tani, H.; Kobayashi, T.; Kimura, F. Chronic herpes simplex virus type 2 encephalitis associated with posterior uveitis. BMJ Case Rep. 2014, 2014. [Google Scholar] [CrossRef] [PubMed] [Green Version]
 - Damasio, A.R.; Van Hoesen, G.W. The limbic system and the localisation of herpes simplex encephalitis. J. Neurol. Neurosurg. Psy. 1985, 48, 297–301. [Google Scholar] [CrossRef] [PubMed] [Green Version]
 - Miller, S.; Mateen, F.J.; Aksamit, A.J., Jr. Herpes simplex virus 2 meningitis: A retrospective cohort study. J. Neurovirol. 2013, 19, 166–171. [Google Scholar] [CrossRef] [PubMed]
 - Bergstrom, T.; Vahlne, A.; Alestig, K.; Jeansson, S.; Forsgren, M.; Lycke, E. Primary and recurrent herpes simplex virus type 2-induced meningitis. J. Infect. Dis. 1990, 162, 322–330. [Google Scholar] [CrossRef]
 - Hjalmarsson, A.; Blomqvist, P.; Skoldenberg, B. Herpes simplex encephalitis in Sweden, 1990–2001: Incidence, morbidity, and mortality. Clin. Infect. Dis. 2007, 45, 875–880. [Google Scholar] [CrossRef]
 - Jouan, Y.; Grammatico-Guillon, L.; Espitalier, F.; Cazals, X.; Francois, P.; Guillon, A. Long-term outcome of severe herpes simplex encephalitis: A population-based observational study. Crit. Care. 2015, 19, 345. [Google Scholar] [CrossRef] [Green Version]
 - Skoldenberg, B.; Forsgren, M.; Alestig, K.; Bergstrom, T.; Burman, L.; Dahlqvist, E.; Forkman, A.; Fryden, A.; Lovgren, K.; Norlin, K.; et al. Acyclovir versus vidarabine in herpes simplex encephalitis. Randomised multicentre study in consecutive Swedish patients. Lancet 1984, 2, 707–711. [Google Scholar] [CrossRef]
 - McGrath, N.; Anderson, N.E.; Croxson, M.C.; Powell, K.F. Herpes simplex encephalitis treated with acyclovir: Diagnosis and long term outcome. J. Neurol. Neurosurg. Psy. 1997, 63, 321–326. [Google Scholar] [CrossRef] [PubMed] [Green Version]
 - Aurelius, E.; Forsgren, M.; Gille, E.; Skoldenberg, B. Neurologic morbidity after herpes simplex virus type 2 meningitis: A retrospective study of 40 patients. Scand. J. Infect. Dis. 2002, 34, 278–283. [Google Scholar] [PubMed]
 - Corey, L.; Whitley, R.J.; Stone, E.F.; Mohan, K. Difference between herpes simplex virus type 1 and type 2 neonatal encephalitis in neurological outcome. Lancet 1988, 1, 1–4. [Google Scholar] [CrossRef]
 - Kimberlin, D.W. Neonatal herpes simplex infection. Clin. Microbiol. Rev. 2004, 17, 1–13. [Google Scholar] [CrossRef] [PubMed] [Green Version]
 - Bergstrom, T.; Lycke, E. Neuroinvasion by herpes simplex virus. An in vitro model for characterization of neurovirulent strains. J. Gen. Virol. 1990, 71 Pt 2, 405–410. [Google Scholar] [CrossRef]
 - Zhang, S.Y.; Jouanguy, E.; Ugolini, S.; Smahi, A.; Elain, G.; Romero, P.; Segal, D.; Sancho-Shimizu, V.; Lorenzo, L.; Puel, A.; et al. TLR3 deficiency in patients with herpes simplex encephalitis. Science 2007, 317, 1522–1527. [Google Scholar] [CrossRef]
 - D’Aiuto, L.; Prasad, K.M.; Upton, C.H.; Viggiano, L.; Milosevic, J.; Raimondi, G.; McClain, L.; Chowdari, K.; Tischfield, J.; Sheldon, M.; et al. Persistent infection by HSV-1 is associated with changes in functional architecture of iPSC-derived neurons and brain activation patterns underlying working memory performance. Schizophr. Bull. 2015, 41, 123–132. [Google Scholar] [CrossRef] [Green Version]
 - Lafaille, F.G.; Pessach, I.M.; Zhang, S.Y.; Ciancanelli, M.J.; Herman, M.; Abhyankar, A.; Ying, S.W.; Keros, S.; Goldstein, P.A.; Mostoslavsky, G.; et al. Impaired intrinsic immunity to HSV-1 in human iPSC-derived TLR3-deficient CNS cells. Nature 2012, 491, 769–773. [Google Scholar] [CrossRef]
 - D’Aiuto, L.; Bloom, D.C.; Naciri, J.N.; Smith, A.; Edwards, T.G.; McClain, L.; Callio, J.A.; Jessup, M.; Wood, J.; Chowdari, K.; et al. Modeling Herpes Simplex Virus 1 Infections in Human Central Nervous System Neuronal Cells Using Two- and Three-Dimensional Cultures Derived from Induced Pluripotent Stem Cells. J. Virol. 2019, 93, e00111-19. [Google Scholar] [CrossRef] [Green Version]
 - Bergstrom, P.; Agholme, L.; Nazir, F.H.; Satir, T.M.; Toombs, J.; Wellington, H.; Strandberg, J.; Bontell, T.O.; Kvartsberg, H.; Holmstrom, M.; et al. Amyloid precursor protein expression and processing are differentially regulated during cortical neuron differentiation. Sci. Rep. 2016, 6, 29200. [Google Scholar] [CrossRef] [Green Version]
 - Satir, T.M.; Nazir, F.H.; Vizlin-Hodzic, D.; Hardselius, E.; Blennow, K.; Wray, S.; Zetterberg, H.; Agholme, L.; Bergstrom, P. Accelerated neuronal and synaptic maturation by BrainPhys medium increases Abeta secretion and alters Abeta peptide ratios from iPSC-derived cortical neurons. Sci. Rep. 2020, 10, 601. [Google Scholar] [CrossRef] [Green Version]
 - Shi, Y.; Kirwan, P.; Smith, J.; Robinson, H.P.C.; Livesey, F.J. Human cerebral cortex development from pluripotent stem cells to functional excitatory synapses. Nat. Neurosci. 2012, 15, 477–486. [Google Scholar] [CrossRef] [PubMed] [Green Version]
 - Shi, Y.; Kirwan, P.; Livesey, F.J. Directed differentiation of human pluripotent stem cells to cerebral cortex neurons and neural networks. Nat. Protoc. 2012, 7, 1836–1846. [Google Scholar] [CrossRef]
 - Kirwan, P.; Turner-Bridger, B.; Peter, M.; Momoh, A.; Arambepola, D.; Robinson, H.P.; Livesey, F.J. Development and function of human cerebral cortex neural networks from pluripotent stem cells in vitro. Development 2015, 142, 3178–3187. [Google Scholar] [CrossRef] [PubMed] [Green Version]
 - Sposito, T.; Preza, E.; Mahoney, C.J.; Seto-Salvia, N.; Ryan, N.S.; Morris, H.R.; Arber, C.; Devine, M.J.; Houlden, H.; Warner, T.T.; et al. Developmental regulation of tau splicing is disrupted in stem cell-derived neurons from frontotemporal dementia patients with the 10 + 16 splice-site mutation in MAPT. Hum. Mol. Genet. 2015, 24, 5260–5269. [Google Scholar] [CrossRef] [PubMed] [Green Version]
 - Livak, K.J.; Schmittgen, T.D. Analysis of relative gene expression data using real-time quantitative PCR and the 2(-Delta Delta C(T)) Method. Methods 2001, 25, 402–408. [Google Scholar] [CrossRef] [PubMed]
 - Widehn, S.; Kindblom, L.G. Agarose embedding: A new method for the ultrastructural examination of the in-situ morphology of cell cultures. Ultrastruct Pathol. 1990, 14, 81–85. [Google Scholar] [CrossRef]
 - Guenalp, A. Growth and Cytopathic Effect of Rubella Virus in a Line of Green Monkey Kidney Cells. Proc. Soc. Exp. Biol. Med. 1965, 118, 85–90. [Google Scholar] [CrossRef]
 - Namvar, L.; Olofsson, S.; Bergstrom, T.; Lindh, M. Detection and typing of Herpes Simplex virus (HSV) in mucocutaneous samples by TaqMan PCR targeting a gB segment homologous for HSV types 1 and 2. J. Clin. Microbiol. 2005, 43, 2058–2064. [Google Scholar] [CrossRef] [Green Version]
 - Bardy, C.; van den Hurk, M.; Eames, T.; Marchand, C.; Hernandez, R.V.; Kellogg, M.; Gorris, M.; Galet, B.; Palomares, V.; Brown, J.; et al. Neuronal medium that supports basic synaptic functions and activity of human neurons in vitro. Proc. Natl. Acad. Sci. USA 2015, 112, E2725–E2734. [Google Scholar] [CrossRef] [PubMed] [Green Version]
 - Richards, J.T.; Kern, E.R.; Overall, J.C., Jr.; Glasgow, L.A. Differences in neurovirulence among isolates of Herpes simplex virus types 1 and 2 in mice using four routes of infection. J. Infect. Dis. 1981, 144, 464–471. [Google Scholar] [CrossRef] [PubMed]
 - Blennow, K.; Hampel, H.; Weiner, M.; Zetterberg, H. Cerebrospinal fluid and plasma biomarkers in Alzheimer disease. Nat. Rev. Neurol. 2010, 6, 131–144. [Google Scholar] [CrossRef]
 - Khalil, M.; Teunissen, C.E.; Otto, M.; Piehl, F.; Sormani, M.P.; Gattringer, T.; Barro, C.; Kappos, L.; Comabella, M.; Fazekas, F.; et al. Neurofilaments as biomarkers in neurological disorders. Nat. Rev. Neurol. 2018, 14, 577–589. [Google Scholar] [CrossRef]
 - Rongo, C.; Kaplan, J.M. CaMKII regulates the density of central glutamatergic synapses in vivo. Nature 1999, 402, 195–199. [Google Scholar] [CrossRef]
 - Van Woerden, G.M.; Hoebeek, F.E.; Gao, Z.; Nagaraja, R.Y.; Hoogenraad, C.C.; Kushner, S.A.; Hansel, C.; De Zeeuw, C.I.; Elgersma, Y. betaCaMKII controls the direction of plasticity at parallel fiber-Purkinje cell synapses. Nat. Neurosci. 2009, 12, 823–825. [Google Scholar] [CrossRef]
 - Guzowski, J.F.; Setlow, B.; Wagner, E.K.; McGaugh, J.L. Experience-dependent gene expression in the rat hippocampus after spatial learning: A comparison of the immediate-early genes Arc, c-fos, and zif268. J. Neurosci. 2001, 21, 5089–5098. [Google Scholar] [CrossRef] [Green Version]
 - Korb, E.; Finkbeiner, S. Arc in synaptic plasticity: From gene to behavior. Trends Neurosci. 2011, 34, 591–598. [Google Scholar] [CrossRef] [Green Version]
 - Minatohara, K.; Akiyoshi, M.; Okuno, H. Role of Immediate-Early Genes in Synaptic Plasticity and Neuronal Ensembles Underlying the Memory Trace. Front Mol. Neurosci. 2015, 8, 78. [Google Scholar] [CrossRef] [Green Version]
 - Alwine, J.C.; Steinhart, W.L.; Hill, C.W. Transcription of herpes simplex type 1 DNA in nuclei isolated from infected HEp-2 and KB cells. Virology 1974, 60, 302–307. [Google Scholar] [CrossRef]
 - Costanzo, F.; Campadelli-Fiume, G.; Foa-Tomasi, L.; Cassai, E. Evidence that herpes simplex virus DNA is transcribed by cellular RNA polymerase B. J. Virol. 1977, 21, 996–1001. [Google Scholar] [CrossRef] [PubMed] [Green Version]
 - Preston, C.M.; Newton, A.A. The effects of herpes simplex virus type 1 on cellular DNA-dependent RNA polymerase activities. J. Gen. Virol. 1976, 33, 471–482. [Google Scholar] [CrossRef]
 - Birkenheuer, C.H.; Baines, J.D. RNA Polymerase II Promoter-Proximal Pausing and Release to Elongation Are Key Steps Regulating Herpes Simplex Virus 1 Transcription. J. Virol. 2020, 94, e02035–e02119. [Google Scholar] [CrossRef] [PubMed]
 - Patani, R.; Lewis, P.A.; Trabzuni, D.; Puddifoot, C.A.; Wyllie, D.J.; Walker, R.; Smith, C.; Hardingham, G.E.; Weale, M.; Hardy, J.; et al. Investigating the utility of human embryonic stem cell-derived neurons to model ageing and neurodegenerative disease using whole-genome gene expression and splicing analysis. J. Neurochem. 2012, 122, 738–751. [Google Scholar] [CrossRef] [Green Version]
 - Acuna-Hinrichsen, F.; Munoz, M.; Hott, M.; Martin, C.; Mancilla, E.; Salazar, P.; Leyton, L.; Zambrano, A.; Concha, M.I.; Burgos, P.V.; et al. Herpes Simplex Virus Type 1 Enhances Expression of the Synaptic Protein Arc for Its Own Benefit. Front Cell Neurosci. 2018, 12, 505. [Google Scholar] [CrossRef] [PubMed]
 - Doll, J.R.; Hoebe, K.; Thompson, R.L.; Sawtell, N.M. Resolution of herpes simplex virus reactivation in vivo results in neuronal destruction. PLoS Pathog. 2020, 16, e1008296. [Google Scholar] [CrossRef] [Green Version]
 - Cairns, D.M.; Rouleau, N.; Parker, R.N.; Walsh, K.G.; Gehrke, L.; Kaplan, D.L. A 3 D human brain-like tissue model of herpes-induced Alzheimer’s disease. Sci. Adv. 2020, 6, eaay8828. [Google Scholar] [CrossRef] [PubMed]
 








Publisher’s Note: MDPI stays neutral with regard to jurisdictional claims in published maps and institutional affiliations.  | 
© 2021 by the authors. Licensee MDPI, Basel, Switzerland. This article is an open access article distributed under the terms and conditions of the Creative Commons Attribution (CC BY) license (https://creativecommons.org/licenses/by/4.0/).
Share and Cite
Bergström, P.; Trybala, E.; Eriksson, C.E.; Johansson, M.; Satir, T.M.; Widéhn, S.; Fruhwürth, S.; Michno, W.; Nazir, F.H.; Hanrieder, J.; et al. Herpes Simplex Virus 1 and 2 Infections during Differentiation of Human Cortical Neurons. Viruses 2021, 13, 2072. https://doi.org/10.3390/v13102072
Bergström P, Trybala E, Eriksson CE, Johansson M, Satir TM, Widéhn S, Fruhwürth S, Michno W, Nazir FH, Hanrieder J, et al. Herpes Simplex Virus 1 and 2 Infections during Differentiation of Human Cortical Neurons. Viruses. 2021; 13(10):2072. https://doi.org/10.3390/v13102072
Chicago/Turabian StyleBergström, Petra, Edward Trybala, Charlotta E. Eriksson, Maria Johansson, Tugce Munise Satir, Sibylle Widéhn, Stefanie Fruhwürth, Wojciech Michno, Faisal Hayat Nazir, Jörg Hanrieder, and et al. 2021. "Herpes Simplex Virus 1 and 2 Infections during Differentiation of Human Cortical Neurons" Viruses 13, no. 10: 2072. https://doi.org/10.3390/v13102072
APA StyleBergström, P., Trybala, E., Eriksson, C. E., Johansson, M., Satir, T. M., Widéhn, S., Fruhwürth, S., Michno, W., Nazir, F. H., Hanrieder, J., Paludan, S. R., Agholme, L., Zetterberg, H., & Bergström, T. (2021). Herpes Simplex Virus 1 and 2 Infections during Differentiation of Human Cortical Neurons. Viruses, 13(10), 2072. https://doi.org/10.3390/v13102072
        
                                                
