Identification of a New HIV-1 BC Intersubtype Circulating Recombinant Form (CRF108_BC) in Spain
Abstract
1. Introduction
2. Materials and Methods
2.1. Patients
2.2. Nucleic Acid Extraction, Amplification and Sequencing
2.3. Phylogenetic Analyses
2.4. Phylogeographic and Phylodynamic Analyses
2.5. Antiretroviral Drug Resistance Analysis
3. Results
3.1. PR–RT Sequence Analyses
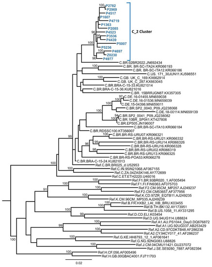
3.2. NFLG Sequence Analyses
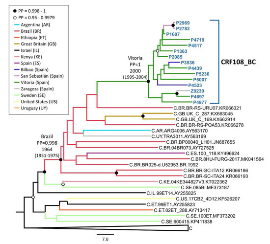
3.3. Phylogeographic and Phylodynamic Analyses
4. Discussion
5. Conclusions
Supplementary Materials
Author Contributions
Funding
Institutional Review Board Statement
Informed Consent Statement
Data Availability Statement
Acknowledgments
Conflicts of Interest
Ethics Statement
References
- Faria, N.R.; Rambaut, A.; Suchard, M.A.; Baele, G.; Bedford, T.; Ward, M.J.; Tatem, A.J.; Sousa, J.D.; Arinaminpathy, N.; Pépin, J.; et al. The early spread and epidemic ignition of HIV-1 in human populations. Science 2014, 346, 56–61. [Google Scholar] [CrossRef] [PubMed]
- Gryseels, S.; Watts, T.D.; Mpolesha, J.M.K.; Larsen, B.B.; Lemey, P.; Muyembe-Tamfum, J.J.; Teuwen, D.E.; Worobey, M. A near full-length HIV-1 genome from 1966 recovered from formalin-fixed paraffin-embedded tissue. Proc. Natl. Acad. Sci. USA 2020, 117, 12222–12229. [Google Scholar] [CrossRef] [PubMed]
- Hemelaar, J.; Elangovan, R.; Yun, J.; Dickson-Tetteh, L.; Fleminger, I.; Kirtley, S.; Williams, B.; Gouws-Williams, E.; Ghys, P.D.; Abimiku, A.G.; et al. Global and regional molecular epidemiology of HIV-1, 1990–2015: A systematic review, global survey, and trend analysis. Lancet Infect. Dis. 2019, 19, 143–155. [Google Scholar] [CrossRef]
- Robertson, D.L.; Anderson, J.P.; Bradac, J.A.; Carr, J.K.; Foley, B.; Funkhouser, R.K.; Gao, F.; Hahn, B.H. HIV-1 nomenclature proposal. Science 2000, 288, 55. [Google Scholar] [CrossRef] [PubMed]
- Hofstra, L.M.; Sauvageot, N.; Albert, J.; Alexiev, I.; García, F.; Struck, D.; Van De Vijver, D.A.M.C.; Åsjö, B.; Kolupajeva, T.; Kostrikis, L.G.; et al. Transmission of HIV drug resistance and the predicted effect on current first-line regimens in Europe. Clin. Infect. Dis. 2016, 62, 655–663. [Google Scholar] [CrossRef] [PubMed]
- Gao, F.; Robertson, D.L.; Carruthers, C.D.; Li, Y.; Bailes, E.; Kostrikis, L.G.; Salminen, M.O.; Bibollet-ruche, F.; Peeters, M.; Ho, D.D.; et al. An isolate of human immunodeficiency virus type 1 originally classified as subtype I represents a complex mosaic comprising three different group M subtypes (A, G, and I). J. Virol. 1998, 72, 10234–10241. [Google Scholar] [CrossRef]
- Delgado, E.; Thomson, M.M.; Villahermosa, M.L.; Sierra, M.; Ocampo, A.; Miralles, C.; Rodríguez-Pérez, R.; Diz-Aren, J.; Ojea-de Castro, R.; Losada, E.; et al. Identification of a newly characterized HIV-1 BG intersubtype circulating recombinant form in Galicia, Spain, which exhibits a pseudotype-like virion structure. JAIDS J. Acquir. Immune Defic. Syndr. 2002, 29, 536–543. [Google Scholar] [CrossRef]
- Thomson, M.M.; Delgado, E.; Manjón, N.; Ocampo, A.; Villahermosa, M.L.; Mariño, A.; Herrero, I.; Cuevas, M.T.; Vázquez de Parga, E.; Pérez-Álvarez, L.; et al. HIV-1 genetic diversity in Galicia Spain: BG intersubtype recombinant viruses circulating among injecting drug users. AIDS 2001, 15, 509–516. [Google Scholar] [CrossRef]
- Struck, D.; Roman, F.; De Landtsheer, S.; Servais, J.-Y.; Lambert, C.; Masquelier, C.; Venard, V.; Ruelle, J.; Nijhuis, M.; Schmit, J.-C.; et al. Near full-length characterization and population dynamics of the human immunodeficiency virus type I circulating recombinant form 42 (CRF42_BF) in Luxembourg. AIDS Res. Hum. Retrovir. 2015, 31, 554–558. [Google Scholar] [CrossRef]
- Fernández-García, A.; Pérez-Álvarez, L.; Cuevas, M.T.; Delgado, E.; Muñoz-Nieto, M.; Cilla, G.; Iribarren, J.A.; Pinilla, M.; Ocampo, A.; Miralles, C.; et al. Identification of a new HIV type 1 circulating BF intersubtype recombinant form (CRF47-BF) in Spain. AIDS Res. Hum. Retrovir. 2010, 26, 827–832. [Google Scholar] [CrossRef]
- Foster, G.M.; Ambrose, J.C.; Hué, S.; Delpech, V.C.; Fearnhill, E.; Abecasis, A.B.; Leigh Brown, A.J.; Geretti, A.M. Novel HIV-1 recombinants spreading across multiple risk groups in the United Kingdom: The identification and phylogeography of circulating recombinant form (CRF) 50-A1D. PLoS ONE 2014, 9, 1–10. [Google Scholar] [CrossRef] [PubMed]
- Leoz, M.; Feyertag, F.; Charpentierd, C.; Delaugerree, C.; Wirden, M.; Lemeea, V.; Plantier, J.-C. Characterization of CRF56_cpx, a new circulating B/CRF02/G recombinant form identified in MSM in France. AIDS 2013, 27, 2309–2315. [Google Scholar] [CrossRef] [PubMed]
- Simonetti, F.R.; Lai, A.; Monno, L.; Binda, F.; Brindicci, G.; Punzi, G.; Bozzi, G.; Violin, M.; Galli, M.; Zazzi, M.; et al. Identification of a new HIV-1 BC circulating recombinant form (CRF60_BC) in Italian young men having sex with men. Elsevier B.V. Infect. Genet. Evol. 2014, 23, 176–181. [Google Scholar] [CrossRef] [PubMed]
- Monno, L.; Brindicci, G.; Lai, A.; Punzi, G.; Altamura, M.; Roberto, F.; Ladisa, N.; Saracino, A.; Balotta, C. An outbreak of HIV-1 BC recombinants in Southern Italy. Elsevier B.V. J. Clin. Virol. 2012, 55, 370–373. [Google Scholar] [CrossRef]
- Fernández-García, A.; Delgado, E.; Cuevas, M.T.; Vega, Y.; Montero, V.; Sánchez, M.; Carrera, C.; López-Álvarez, M.J.; Miralles, C.; Pérez-Castro, S.; et al. Identification of an HIV-1 BG intersubtype recombinant form (CRF73-BG), partially related to CRF14-BG, which is circulating in Portugal and Spain. PLoS ONE 2016, 11, 1–14. [Google Scholar] [CrossRef]
- Wirden, M.; De Oliveira, F.; Bouvier-alias, M.; Lambert-niclot, S.; Raymond, S.; Si-mohammed, A.; Alloui, C.; André-garnier, E.; Bellecave, P.; Malve, B.; et al. New HIV-1 circulating recombinant form 94: From phylogenetic detection of a large transmission cluster to prevention in the age of geosocial-networking apps in France, 2013 to 2017. Eurosurveillance 2019, 24, 1–10. [Google Scholar] [CrossRef]
- Recordon-Pinson, P.; Alves, B.M.; Tumiotto, C.; Bellecave, P.; Bonnet, F.; Neau, D.; Soares, E.A.; Soares, M.A.; Fleury, H. A New HIV-1 circulating recombinant form (CRF98-cpx) between CRF06-cpx and subtype B identified in southwestern France. AIDS Res. Hum. Retrovir. 2018, 34, 1005–1009. [Google Scholar] [CrossRef]
- Delgado, E.; Cuevas, M.T.; Domínguez, F.; Vega, Y.; Cabello, M.; Fernández-García, A.; Pérez-Losada, M.; Castro, M.Á.; Montero, V.; Sánchez, M.; et al. Phylogeny and phylogeography of a recent HIV-1 subtype F outbreak among men who have sex with men in Spain deriving from a cluster with a wide geographic circulation in Western Europe. PLoS ONE 2015, 10, 1–18. [Google Scholar] [CrossRef]
- Sierra, M.; Thomson, M.M.; Ríos, M.; Casado, G.; Ojea-de Castro, R.; Delgado, E.; Echevarría, G.; Muñoz, M.; Colomina, J.; Carmona, R.; et al. The analysis of near full-length genome sequences of human immunodeficiency virus type 1 BF intersubtype recombinant viruses from Chile, Venezuela and Spain reveals their relationship to diverse lineages of recombinant viruses related to CRF12_BF. Infect. Genet. Evol. 2005, 5, 209–2017. [Google Scholar] [CrossRef]
- Shcherbakova, N.S.; Shalamova, L.A.; Delgado, E.; Fernández-García, A.; Vega, Y.; Karpenko, L.I.; Ilyichev, A.A.; Sokolov, Y.V.; Shcherbakov, D.N.; Pérez-Álvarez, L.; et al. Short communication: Molecular epidemiology, phylogeny, and phylodynamics of CRF63-02A1, a recently originated HIV-1 circulating recombinant form spreading in Siberia. AIDS Res. Hum. Retrovir. 2014, 30, 912–919. [Google Scholar] [CrossRef]
- Price, M.N.; Dehal, P.S.; Arkin, A.P. FastTree 2-Approximately maximum-likelihood trees for large alignments. PLoS ONE. 2010, 5, 1–4. [Google Scholar] [CrossRef] [PubMed]
- Karlin, S.; Altschul, S.F. Methods for assessing the statistical significance of molecular sequence features by using general scoring schemes. Evolution 1990, 87, 2264–2268. [Google Scholar] [CrossRef] [PubMed]
- HIV Sequence Database 2020. Available online: http://www.hiv.lanl.gov/ (accessed on 2 December 2020).
- Trifinopoulos, J.; Nguyen, L.T.; von Haeseler, A.; Minh, B.Q. W-IQ-TREE: A fast online phylogenetic tool for maximum likelihood analysis. Nucleic Acids Res. 2016, 44, W232–W235. [Google Scholar] [CrossRef] [PubMed]
- Salminen, M.O.; Carr, J.K.; Burke, D.S.; McCutchan, F.E. Identification of breakpoints in intergenotypic recombinants of HIV type 1 by bootscanning. AIDS Res. Hum. Retrovir. 1995, 11, 1423–1425. [Google Scholar] [CrossRef]
- Lole, K.S.; Bollinger, R.C.; Paranjape, R.S.; Gadkari, D.; Kulkarni, S.S.; Novak, N.G.; Ingersoll, R.; Sheppard, H.W.; Ray, S.C. Full-Length Human Immunodeficiency Virus Type 1 Genomes from Subtype C-Infected Seroconverters in India, with Evidence of Intersubtype Recombination. J. Virol. 1999, 73, 152–160. [Google Scholar] [CrossRef]
- Suchard, M.A.; Lemey, P.; Baele, G.; Ayres, D.L.; Drummond, A.J.; Rambaut, A. Bayesian phylogenetic and phylodynamic data integration using BEAST 1.10. Virus Evol. 2018, 4, 1–5. [Google Scholar] [CrossRef]
- Rambaut, A.; Lam, T.T.; Max Carvalho, L.; Pybus, O.G. Exploring the temporal structure of heterochronous sequences using TempEst (formerly Path-O-Gen). Virus Evol. 2016, 2, 1–7. [Google Scholar] [CrossRef]
- Shapiro, B.; Rambaut, A.; Drummond, A.J. Choosing appropriate substitution models for the phylogenetic analysis of protein-coding sequences. Mol. Biol. Evol. 2006, 23, 7–9. [Google Scholar] [CrossRef]
- Rambaut, A.; Drummond, A.J.; Xie, D.; Baele, G.; Suchard, M.A. Posterior summarization in Bayesian phylogenetics using Tracer 1.7. Syst. Biol. 2018, 67, 901–904. [Google Scholar] [CrossRef]
- Liu, T.F.; Shafer, R.W. Web Resources for HIV Type 1 Genotypic-Resistance Test Interpretation. Clin. Infect. Dis. 2006, 42, 1608–1618. [Google Scholar] [CrossRef]
- Su, L.; Graf, M.; Zhang, Y.; von Briesen, H.; Xing, H.; Kostler, J.; Melzl, H.; Wolf, H.; Shao, Y.; Wagner, R. Characterization of a Virtually Full-Length Human Immunodeficiency Virus Type 1 Genome of a Prevalent Intersubtype (C/B’) Recombinant Strain in China. J. Virol. 2000, 74, 11367–11376. [Google Scholar] [CrossRef] [PubMed]
- Piyasirisilp, S.; McCutchan, F.E.; Carr, J.K.; Sanders-Buell, E.; Liu, W.; Chen, J.; Wagner, R.; Wolf, H.; Shao, Y.; Lai, S.; et al. A recent outbreak of human immunodeficiency virus type 1 infection in southern China was initiated by two highly homogeneous, geographically separated strains, circulating recombinant form AE and a novel BC recombinant. J. Virol. 2000, 74, 11286–11295. [Google Scholar] [CrossRef] [PubMed]
- Li, L.; Chen, L.; Yang, S.; Li, T.; Li, J.; Liu, Y.; Jia, L.; Yang, B.; Bao, Z.; Li, H.; et al. Recombination form and epidemiology of HIV-1 unique recombinant strains identified in Yunnan, China. PLoS ONE 2012, 7, 1–7. [Google Scholar] [CrossRef] [PubMed]
- Li, X.; Ning, C.; He, X.; Yang, Y.; Li, F.; Xing, H.; Hong, K.; Yang, R.; Shao, Y. Genome sequences of a novel HIV-1 circulating recombinant form (CRF61_BC) identified among heterosexuals in China. Genome Announc. 2013, 1, 1–2. [Google Scholar] [CrossRef] [PubMed]
- Wei, H.; His, J.; Feng, Y.; Xing, H.; He, X.; Liao, L.; Duan, S.; Ning, C.; Wang, N.; Takebe, Y.; et al. Identification of a novel HIV-1 circulating recombinant form (CRF62-BC) in western Yunnan of China. AIDS Res. Hum. Retrovir. 2014, 30, 380–383. [Google Scholar] [CrossRef] [PubMed]
- Hsi, J.; Wei, H.; Xing, H.; Feng, Y.; He, X.; Liao, L.; Jia, M.; Wang, N.; Ning, C.; Shao, Y. Genome sequence of a novel HIV-1 circulating recombinant form (CRF64-BC) identified from Yunnan, China. AIDS Res. Hum. Retrovir. 2014, 30, 389–393. [Google Scholar] [CrossRef]
- Su, L.; Wei, D.; Yang, H.; Zeng, Y.; Hu, Y.; Yuan, D.; Feng, L.; Ruan, Y.; Qin, G.; Liang, S. Identification of a novel HIV-1 circulating recombinant form (CRF85-BC) in Sichuan, China. AIDS Res. Hum. Retrovir. 2016, 32, 895–899. [Google Scholar] [CrossRef]
- Li, Y.; Miao, J.; Miao, Z.; Song, Y.; Wen, M.; Zhang, Y.; Guo, S.; Zhao, Y.; Feng, Y.; Xia, X. Identification of a Novel HIV Type 1 Circulating Recombinant Form (CRF86-BC) among Heterosexuals in Yunnan, China. AIDS Res. Hum. Retrovir. 2017, 33, 279–283. [Google Scholar] [CrossRef]
- Hu, Y.; Wan, Z.; Zhou, Y.H.; Smith, D.; Zheng, Y.T.; Zhang, C. Identification of two new HIV-1 circulating recombinant forms (CRF87_cpx and CRF88_BC) from reported unique recombinant forms in Asia. AIDS Res. Hum. Retrovir. 2017, 33, 353–358. [Google Scholar] [CrossRef]
- Santos, A.F.; Sousa, T.M.; Soares, E.A.J.M.; Sanabani, S.; Martínez, A.M.B.; Sprinz, E.; Silveira, J.; Sabino, E.C.; Tanuri, A.; Soares, M.A. Characterization of a new circulating recombinant form comprising HIV-1 subtypes C and B in southern Brazil. AIDS 2006, 20, 2011–2019. [Google Scholar] [CrossRef]
- Brindeiro, R.M.; Díaz, R.S.; Sabino, E.C.; Morgado, M.G. Brazilian Network for HIV Drug Resistance Surveillance (HIV-BResNet): A survey of chronically infected individuals. AIDS 2003, 17, 1063–1069. [Google Scholar] [CrossRef] [PubMed]
- Pessoa, C.; Farias, J.K.; Santos, V.M.; das Neves, C.A.; Feitosa, P.A.; Lima, K. HIV-1 subtype frequency in northeast Brazil: A systematic review and meta-analysis. J. Med. Virol. 2020, 1–11. [Google Scholar] [CrossRef]
- Song, Y.; Feng, Y.; Miao, Z.; Wang, B.; Yang, M.; Zhang, A.-M.; Liu, L.; Xia, X. Near-full-length genome sequences of a novel HIV-1 circulating recombinant form, CRF01_AE/Bʹ /C (CRF78_cpx) in Yunnan, China. AIDS Res. Hum. Retrovir. 2016, 32, 601–606. [Google Scholar] [CrossRef] [PubMed]
- Chen, Z.W.; Liu, L.; Chen, G.; Cheung, K.W.; Du, Y.; Yao, X.; Lu, Y.; Chen, L.; Lin, X.; Chen, Z. Surging HIV-1 CRF07_BC epidemic among recently infected men who have sex with men in Fujian, China. J. Med. Virol. 2018, 90, 1210–1221. [Google Scholar] [CrossRef] [PubMed]
- Dirección General de Salud Pública, Calidad e Innovación, Ministerio de Sanidad, Consumo y Bienestar Social. Vigilancia Epidemiológica del VIH y SIDA en España. 2019. Available online: https://www.mscbs.gob.es/ciudadanos/enfLesiones/enfTransmisibles/sida/vigilancia/Informe_VIH_SIDA_20201130.pdf (accessed on 2 December 2020).
- Delgado, E.; Benito, S.; Montero, V.; Sánchez, M.; Cañada, J.; García-Bodas, E.; Thomson, M. Molecular epidemiology and phylogeopraphy of HIV-1 CRF47_BF, which has expanded recently in Spain. In Proceedings of the 26th International HIV Dynamics & Evolution, Cascais, Portugal, 24–27 May 2019, unpublished; conference communication. [Google Scholar]
- Delgado, E.; Benito, S.; Montero, V.; Cuevas, M.T.; Fernández-García, A.; Sánchez-Martínez, M.; García-Bodas, E.; Díez-Fuertes, F.; Gil, H.; Cañada, J.; et al. Diverse large HIV-1 non-subtype B clusters are spreading among men who have sex with men in Spain. Front. Microbiol. 2019, 10, 1–19. [Google Scholar] [CrossRef] [PubMed]
- Arenas, M.; Lorenzo-Redondo, R.; López-Galíndez, C. Influence of mutation and recombination on HIV-1 in vitro fitness recovery. Elsevier Inc. Mol. Phylogenet. Evol. 2016, 94, 264–270. [Google Scholar] [CrossRef]
- Souza, J.S.M.; Silva Júnior, J.J.; Brites, C.; Monteiro-Cunha, J.P. Molecular and geographic characterization of HIV-1 BF recombinant viruses. Virus Res. 2019, 270, 1–10. [Google Scholar] [CrossRef]
- Thomson, M.M. The Significance of HIV-1 Genetic Diversity for Vaccine Development. Curr. HIV Res. 2010, 8, 577–578. [Google Scholar] [CrossRef]
- Thomson, M.M.; Pérez-Álvarez, L.; Nájera, R. Molecular epidemiology of HIV-1 genetic forms and its significance for vaccine development and therapy. Lancet Infect. Dis. 2002, 2, 461–471. [Google Scholar] [CrossRef]
- Hraber, P.; Korber, B.T.; Lapedes, A.S.; Bailer, R.T.; Seaman, M.S.; Gao, H.; Greene, K.M.; McCutchan, F.; Williamson, C.; Kim, J.H.; et al. Impact of clade, geography, and age of the epidemic on HIV-1 neutralization by antibodies. J. Virol. 2014, 88, 12623–12643. [Google Scholar] [CrossRef]





| Sample | City | Region * | Country of Origin | Year of Diagnosis | Year of Collection | Gender | Age | Transmission Route † | PR–RT GenBank Accession | NFLG GenBank Accession |
|---|---|---|---|---|---|---|---|---|---|---|
| P1363 | Vitoria | Basque C. | Spain | 2006 | 2010 | M | 64 | Het | MT436238 | - |
| P1607 | Vitoria | Basque C. | Brazil | 2007 | 2007 | F | 20 | Trans | MT436239 | - |
| P2085 | Vitoria | Basque C. | Spain | 2008 | 2008 | M | 40 | Het | MT559129 | - |
| P2782 | San Sebastián | Basque C. | Spain | 2011 | 2011 | M | 38 | Het | MT436240 | - |
| P2969 | San Sebastián | Basque C. | Spain | 2011 | 2011 | F | 32 | Het | MT436241 | - |
| P3536 | Bilbao | Basque C. | Spain | 2013 | 2013 | M | 70 | Het | MT436242 | MT559130 |
| P4439 | Vitoria | Basque C. | Spain | 2016 | 2016 | F | 58 | Het | MT436244 | MN172222 |
| P4517 | Vitoria | Basque C. | Spain | 2010 | 2016 | M | 58 | n.a. | MT436245 | - |
| P4523 | Bilbao | Basque C. | Spain | 2016 | 2016 | M | 42 | Het | MT436246 | MT559131 ‡ |
| P4697 | Vitoria | Basque C. | Spain | 2017 | 2017 | F | 28 | Het | MT436247 | MT559132 |
| P4719 | Vitoria | Basque C. | Spain | 2017 | 2017 | M | 44 | Het | MT436248 | - |
| P4977 | Vitoria | Basque C. | Spain | 2018 | 2018 | M | 53 | Het | MT436249 | MN172223 |
| P5007 | Vitoria | Basque C. | Spain | 2018 | 2018 | M | 35 | Het | MT436250 | MN172224 |
| P5236 | Vitoria | Basque C. | Spain | 2019 | 2019 | F | 65 | Het | MT436251 | - |
| Z0230 | Zaragoza | Aragon | Spain | 2017 | 2017 | M | 36 | MSM | MT436252 | MN172225 |
Publisher’s Note: MDPI stays neutral with regard to jurisdictional claims in published maps and institutional affiliations. |
© 2021 by the authors. Licensee MDPI, Basel, Switzerland. This article is an open access article distributed under the terms and conditions of the Creative Commons Attribution (CC BY) license (http://creativecommons.org/licenses/by/4.0/).
Share and Cite
Cañada, J.E.; Delgado, E.; Gil, H.; Sánchez, M.; Benito, S.; García-Bodas, E.; Gómez-González, C.; Canut-Blasco, A.; Portu-Zapirain, J.; Sáez de Adana, E.; et al. Identification of a New HIV-1 BC Intersubtype Circulating Recombinant Form (CRF108_BC) in Spain. Viruses 2021, 13, 93. https://doi.org/10.3390/v13010093
Cañada JE, Delgado E, Gil H, Sánchez M, Benito S, García-Bodas E, Gómez-González C, Canut-Blasco A, Portu-Zapirain J, Sáez de Adana E, et al. Identification of a New HIV-1 BC Intersubtype Circulating Recombinant Form (CRF108_BC) in Spain. Viruses. 2021; 13(1):93. https://doi.org/10.3390/v13010093
Chicago/Turabian StyleCañada, Javier E., Elena Delgado, Horacio Gil, Mónica Sánchez, Sonia Benito, Elena García-Bodas, Carmen Gómez-González, Andrés Canut-Blasco, Joseba Portu-Zapirain, Ester Sáez de Adana, and et al. 2021. "Identification of a New HIV-1 BC Intersubtype Circulating Recombinant Form (CRF108_BC) in Spain" Viruses 13, no. 1: 93. https://doi.org/10.3390/v13010093
APA StyleCañada, J. E., Delgado, E., Gil, H., Sánchez, M., Benito, S., García-Bodas, E., Gómez-González, C., Canut-Blasco, A., Portu-Zapirain, J., Sáez de Adana, E., De la Peña, M., Ibarra, S., Cilla, G., Iribarren, J. A., Martínez-Sapiña, A., & Thomson, M. M. (2021). Identification of a New HIV-1 BC Intersubtype Circulating Recombinant Form (CRF108_BC) in Spain. Viruses, 13(1), 93. https://doi.org/10.3390/v13010093

