Identification of Marek’s Disease Virus VP22 Tegument Protein Domains Essential for Virus Cell-to-Cell Spread, Nuclear Localization, Histone Association and Cell-Cycle Arrest
Abstract
1. Introduction
2. Materials and Methods
2.1. Cells and Original Plasmids
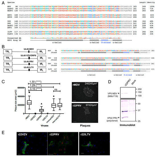
2.2. Multiple VP22 Proteins Alignment
2.3. MDV Bacterial Artificial Chromosome (BAC), Recombinant and Rescue Viruses
2.3.1. Wild-Type MDV
2.3.2. MDV Recombinant Viruses Encoding Orthologous and Chimeric UL49
2.3.3. MDV Recombinant Viruses Harboring MDV UL49 Truncated at the 3′ End
2.3.4. Viral Progeny
2.3.5. Rescue Viruses
2.4. VP22 Expression Vectors
2.5. Detection of VP22 by Fluorescence Microscopy
2.6. Virus Cell-to-Cell Spread by Plaque Size Assay
2.7. Detection of VP22 by Immunoblot
2.8. Viral DNA Analyses of Rescue Mutants
2.9. Cell Cycle Analysis
2.10. Histones Precipitation
2.11. Statistics
3. Results
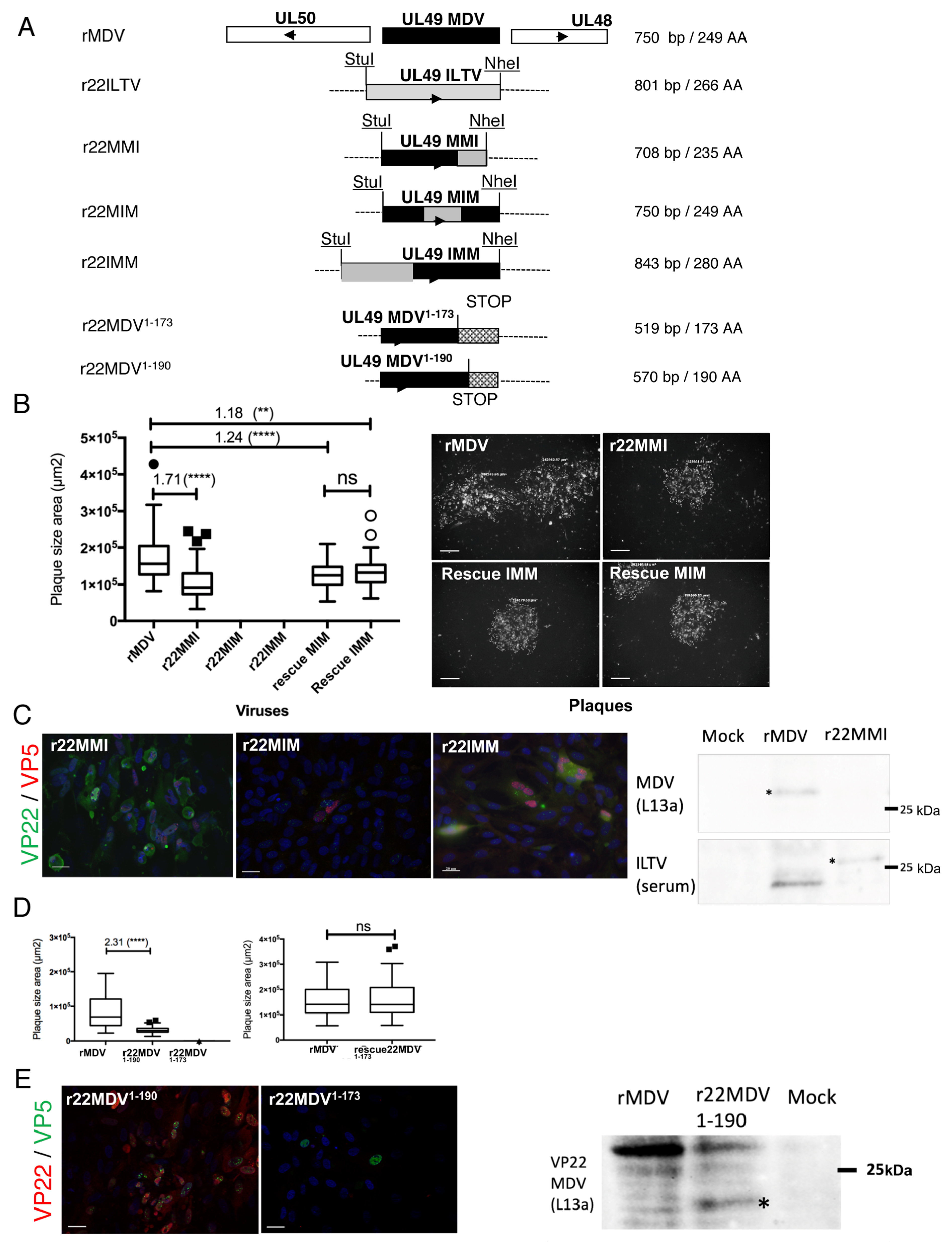
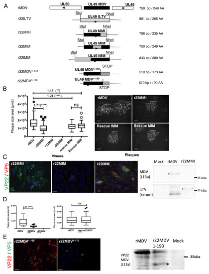
3.1. PRV UL49 Partially Cis-Complements MDV Spread Whereas VZV and ILTV UL49 Do Not
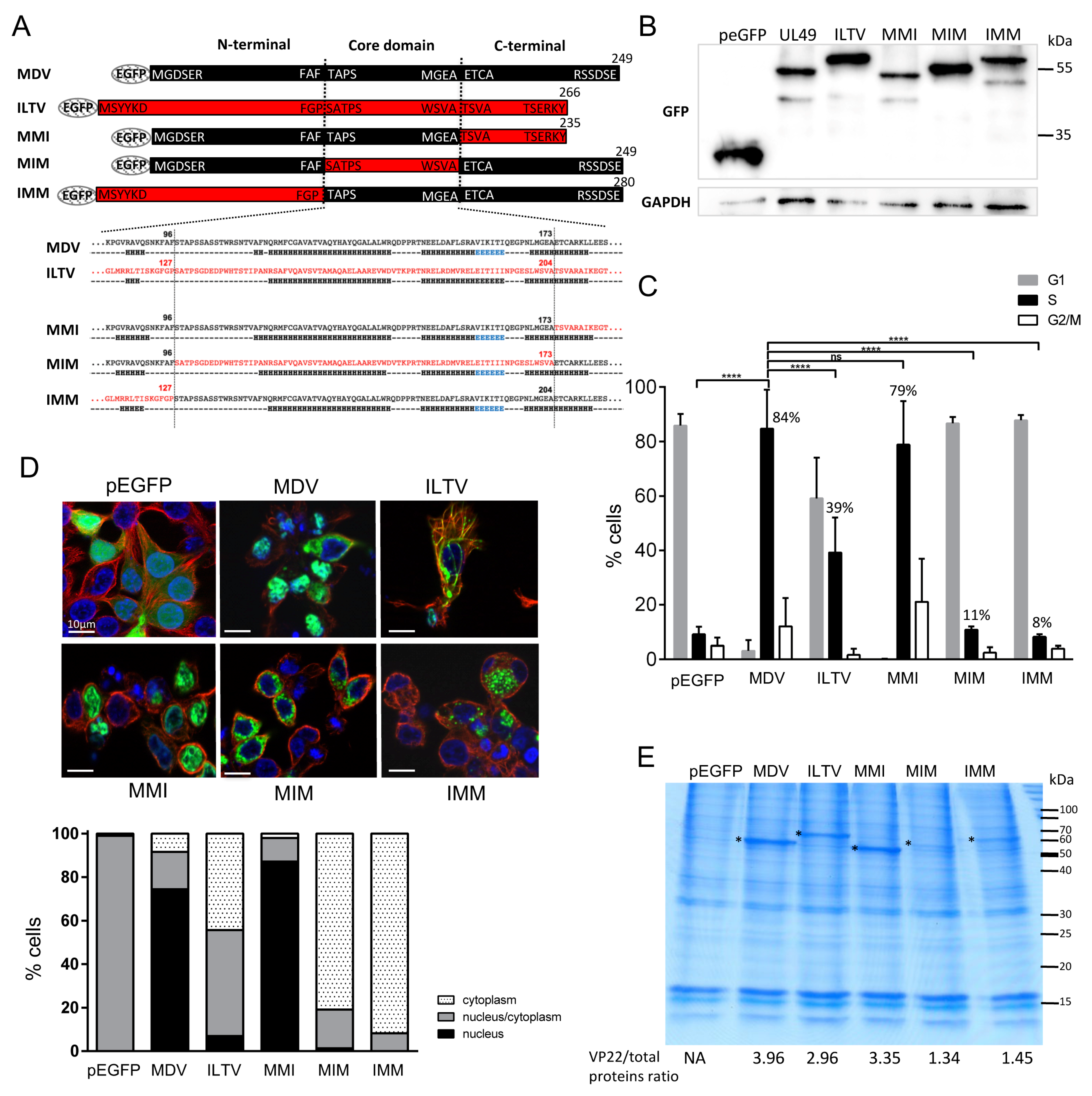
3.2. MDV Spread Is Supported by MDV VP22 N-Terminus Associated to Its Core Domain
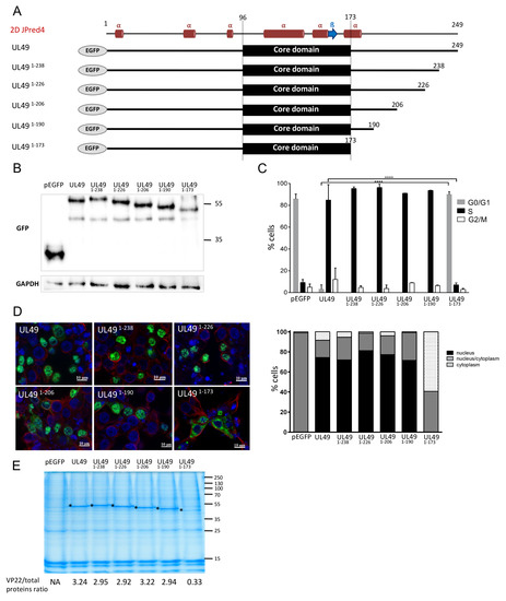
3.3. The Putative Alpha-3 Helix of MDV VP22 Core Is Extended in the C-Terminus Region and Is Essential for MDV Spread
3.4. The N-Terminus and Core Domains of MDV VP22 Are Essential for VP22 Cell Cycle Modulation Activity, Nuclear Localization, and Histone Association
3.5. The Putative Extended Alpha-3 Helix of MDV VP22 Is Also Essential for VP22 Cell Cycle Modulation Activity
3.6. The 4-AA Predicted in the ß-Strand of the MDV VP22 Core Domain Are Essential for VP22 Cell Cycle Modulation Activity and Nuclear Localization
3.7. Relationship between VP22 Functions
4. Discussion
5. Conclusions
Supplementary Materials
Author Contributions
Funding
Acknowledgments
Conflicts of Interest
References
- Heine, J.W.; Honess, R.W.; Cassai, E.; Roizman, B. Proteins specified by herpes simplex virus. XII. The virion polypeptides of type 1 strains. J. Virol. 1974, 14, 640–651. [Google Scholar] [PubMed]
- Loret, S.; Guay, G.; Lippe, R. Comprehensive characterization of extracellular herpes simplex virus type 1 virions. J. Virol. 2008, 82, 8605–8618. [Google Scholar] [CrossRef] [PubMed]
- Dorange, F.; Tischer, B.K.; Vautherot, J.F.; Osterrieder, N. Characterization of Marek’s disease virus serotype 1 (MDV-1) deletion mutants that lack UL46 to UL49 genes: MDV-1 UL49, encoding VP22, is indispensable for virus growth. J. Virol. 2002, 76, 1959–1970. [Google Scholar] [CrossRef] [PubMed]
- Tischer, B.K.; Kaufer, B.B.; Sommer, M.; Wussow, F.; Arvin, A.M.; Osterrieder, N. A self-excisable infectious bacterial artificial chromosome clone of varicella-zoster virus allows analysis of the essential tegument protein encoded by ORF9. J. Virol. 2007, 81, 13200–13208. [Google Scholar] [CrossRef] [PubMed]
- Che, X.; Reichelt, M.; Sommer, M.H.; Rajamani, J.; Zerboni, L.; Arvin, A.M. Functions of the ORF9-to-ORF12 gene cluster in varicella-zoster virus replication and in the pathogenesis of skin infection. J. Virol. 2008, 82, 5825–5834. [Google Scholar] [CrossRef]
- Liang, X.; Chow, B.; Babiuk, L.A. Study of immunogenicity and virulence of bovine herpesvirus 1 mutants deficient in the UL49 homolog, UL49.5 homolog and dUTPase genes in cattle. Vaccine 1997, 15, 1057–1064. [Google Scholar] [CrossRef]
- Duffy, C.; Lavail, J.H.; Tauscher, A.N.; Wills, E.G.; Blaho, J.A.; Baines, J.D. Characterization of a UL49-null mutant: VP22 of herpes simplex virus type 1 facilitates viral spread in cultured cells and the mouse cornea. J. Virol. 2006, 80, 8664–8675. [Google Scholar] [CrossRef]
- Kalthoff, D.; Granzow, H.; Trapp, S.; Beer, M. The UL49 gene product of BoHV-1: A major factor in efficient cell-to-cell spread. J. Gen. Virol. 2008, 89, 2269–2274. [Google Scholar] [CrossRef]
- Del Rio, T.; Werner, H.C.; Enquist, L.W. The pseudorabies virus VP22 homologue (UL49) is dispensable for virus growth in vitro and has no effect on virulence and neuronal spread in rodents. J. Virol. 2002, 76, 774–782. [Google Scholar] [CrossRef]
- Riva, L.; Thiry, M.; Bontems, S.; Joris, A.; Piette, J.; Lebrun, M.; Sadzot-Delvaux, C. ORF9p phosphorylation by ORF47p is crucial for the formation and egress of varicella-zoster virus viral particles. J. Virol. 2013, 87, 2868–2881. [Google Scholar] [CrossRef]
- Denesvre, C.; Blondeau, C.; Lemesle, M.; Le Vern, Y.; Vautherot, D.; Roingeard, P.; Vautherot, J.F. Morphogenesis of a highly replicative EGFPVP22 recombinant Marek’s disease virus (MDV) in cell culture. J. Virol. 2007, 81, 12348–12359. [Google Scholar] [CrossRef] [PubMed]
- Jarosinski, K.W.; Arndt, S.; Kaufer, B.B.; Osterrieder, N. Fluorescently tagged pUL47 of Marek’s disease virus reveals differential tissue expression of the tegument protein in vivo. J. Virol. 2012, 86, 2428–2436. [Google Scholar] [CrossRef] [PubMed][Green Version]
- Elliott, G.; O’Hare, P. Intercellular trafficking and protein delivery by a herpesvirus structural protein. Cell 1997, 88, 223–233. [Google Scholar] [CrossRef]
- Harms, J.S.; Ren, X.; Oliveira, S.C.; Splitter, G.A. Distinctions between bovine herpesvirus 1 and herpes simplex virus type 1 VP22 tegument protein subcellular associations. J. Virol. 2000, 74, 3301–3312. [Google Scholar] [CrossRef] [PubMed]
- Duffy, C.; Mbong, E.F.; Baines, J.D. VP22 of herpes simplex virus 1 promotes protein synthesis at late times in infection and accumulation of a subset of viral mRNAs at early times in infection. J. Virol. 2009, 83, 1009–1017. [Google Scholar] [CrossRef] [PubMed]
- Huang, J.; You, H.; Su, C.; Li, Y.; Chen, S.; Zheng, C. Herpes simplex virus 1 tegument protein VP22 abrogates cGAS/STING-mediated antiviral innate immunity. J. Virol. 2018, 92. [Google Scholar] [CrossRef] [PubMed]
- Maruzuru, Y.; Ichinohe, T.; Sato, R.; Miyake, K.; Okano, T.; Suzuki, T.; Koshiba, T.; Koyanagi, N.; Tsuda, S.; Watanabe, M.; et al. Herpes simplex virus 1 VP22 inhibits AIM2-dependent inflammasome activation to enable efficient viral replication. Cell Host Microbe 2018, 23, 254–265. [Google Scholar] [CrossRef]
- Trapp-Fragnet, L.; Bencherit, D.; Chabanne-Vautherot, D.; Le Vern, Y.; Rémy, S.; Boutet-Robinet, E.; Mirey, G.; Vautherot, J.F.; Denesvre, C. Cell cycle modulation by Marek’s disease virus: The tegument protein VP22 triggers S-phase arrest and DNA damage in proliferating cells. PLoS ONE 2014, 9, e100004. [Google Scholar] [CrossRef]
- Vittone, V.; Diefenbach, E.; Triffett, D.; Douglas, M.W.; Cunningham, A.L.; Diefenbach, R.J. Determination of interactions between tegument proteins of herpes simplex virus type 1. J. Virol. 2005, 79, 9566–9571. [Google Scholar] [CrossRef]
- Stylianou, J.; Maringer, K.; Cook, R.; Bernard, E.; Elliott, G. Virion incorporation of the herpes simplex virus type 1 tegument protein VP22 occurs via glycoprotein E-specific recruitment to the late secretory pathway. J. Virol. 2009, 83, 5204–5218. [Google Scholar] [CrossRef]
- O’Regan, K.J.; Brignati, M.J.; Murphy, M.A.; Bucks, M.A.; Courtney, R.J. Virion incorporation of the herpes simplex virus type 1 tegument protein VP22 is facilitated by trans-Golgi network localization and is independent of interaction with glycoprotein E. Virology 2010, 405, 176–192. [Google Scholar] [CrossRef] [PubMed][Green Version]
- Maringer, K.; Stylianou, J.; Elliott, G. A network of protein interactions around the herpes simplex virus tegument protein VP22. J. Virol. 2012, 86, 12971–12982. [Google Scholar] [CrossRef] [PubMed]
- Starkey, J.L.; Han, J.; Chadha, P.; Marsh, J.A.; Wills, J.W. Elucidation of the block to herpes simplex virus egress in the absence of tegument protein UL16 reveals a novel interaction with VP22. J. Virol. 2014, 88, 110–119. [Google Scholar] [CrossRef] [PubMed]
- Tanaka, M.; Kato, A.; Satoh, Y.; Ide, T.; Sagou, K.; Kimura, K.; Hasegawa, H.; Kawaguchi, Y. Herpes simplex virus 1 VP22 regulates translocation of multiple viral and cellular proteins and promotes neurovirulence. J. Virol. 2012, 86, 5264–5277. [Google Scholar] [CrossRef] [PubMed]
- Elliott, G.; Hafezi, W.; Whiteley, A.; Bernard, E. Deletion of the herpes simplex virus VP22-encoding gene (UL49) alters the expression, localization, and virion incorporation of ICP0. J. Virol. 2005, 79, 9735–9745. [Google Scholar] [CrossRef] [PubMed]
- Hew, K.; Dahlroth, S.L.; Pan, L.X.; Cornvik, T.; Nordlund, P. VP22 core domain from Herpes simplex virus 1 reveals a surprising structural conservation in both the Alpha- and Gammaherpesvirinae subfamilies. J. Gen. Virol. 2015, 96, 1436–1445. [Google Scholar] [CrossRef] [PubMed]
- Lebrun, M.; Lambert, J.; Riva, L.; Thelen, N.; Rambout, X.; Blondeau, C.; Thiry, M.; Snoeck, R.; Twizere, J.C.; Dequiedt, F.; et al. Varicella-zoster virus ORF9p binding to cellular adaptor protein complex 1 is important for viral infectivity. J. Virol. 2018, 92, e00295-18. [Google Scholar] [CrossRef]
- Ingvarsdottir, K.; Blaho, J.A. Association of the herpes simplex virus major tegument structural protein VP22 with chromatin. Biochim. Biophys. Acta 2010, 1799, 200–206. [Google Scholar] [CrossRef]
- Mouzakitis, G.; McLauchlan, J.; Barreca, C.; Kueltzo, L.; O’Hare, P. Characterization of VP22 in Herpes Simplex Virus-Infected Cells. J. Virol. 2005, 79, 12185–12198. [Google Scholar] [CrossRef][Green Version]
- Elliott, G.; O’Reilly, D.; O’Hare, P. Phosphorylation of the herpes simplex virus type 1 tegument protein VP22. Virology 1996, 226, 140–145. [Google Scholar] [CrossRef]
- Elliott, G.; O’Reilly, D.; O’Hare, P. Identification of phosphorylation sites within the herpes simplex virus tegument protein VP22. J. Virol. 1999, 73, 6203–6206. [Google Scholar] [PubMed]
- Blaho, J.A.; Mitchell, C.; Roizman, B. An amino acid sequence shared by the herpes simplex virus 1 alpha regulatory proteins 0, 4, 22, and 27 predicts the nucleotidylylation of the UL21, UL31, UL47, and UL49 gene products. J. Biol. Chem. 1994, 269, 17401–17410. [Google Scholar] [PubMed]
- Dorange, F.; El Mehdaoui, S.; Pichon, C.; Coursaget, P.; Vautherot, J.F. Marek’s disease virus (MDV) homologues of herpes simplex virus type 1 UL49 (VP22) and UL48 (VP16) genes: High-level expression and characterization of MDV-1 VP22 and VP16. J. Gen. Virol. 2000, 81, 2219–2230. [Google Scholar] [CrossRef] [PubMed]
- Normand, N.; van Leeuwen, H.; O’Hare, P. Particle formation by a conserved domain of the herpes simplex virus protein VP22 facilitating protein and nucleic acid delivery. J. Biol. Chem. 2001, 276, 15042–15050. [Google Scholar] [CrossRef] [PubMed]
- Zhu, J.; Qiu, Z.; Wiese, C.; Ishii, Y.; Friedrichsen, J.; Rajashekara, G.; Splitter, G.A. Nuclear and mitochondrial localization signals overlap within bovine herpesvirus 1 tegument protein VP22. J. Biol. Chem. 2005, 280, 16038–16044. [Google Scholar] [CrossRef]
- Ren, X.; Harms, J.S.; Splitter, G.A. Bovine herpesvirus 1 tegument protein VP22 interacts with histones, and the carboxyl terminus of VP22 is required for nuclear localization. J. Virol. 2001, 75, 8251–8258. [Google Scholar] [CrossRef] [PubMed]
- Van Leeuwen, H.; Okuwaki, M.; Hong, R.; Chakravarti, D.; Nagata, K.; O’Hare, P. Herpes simplex virus type 1 tegument protein VP22 interacts with TAF-I proteins and inhibits nucleosome assembly but not regulation of histone acetylation by INHAT. J. Gen. Virol. 2003, 84, 2501–2510. [Google Scholar] [CrossRef]
- Blondeau, C.; Marc, D.; Courvoisier, K.; Vautherot, J.F.; Denesvre, C. Functional homologies between avian and human alphaherpesvirus VP22 proteins in cell-to-cell spreading as revealed by a new cis-complementation assay. J. Virol. 2008, 82, 9278–9282. [Google Scholar] [CrossRef]
- Helferich, D.; Veits, J.; Mettenleiter, T.C.; Fuchs, W. Identification of transcripts and protein products of the UL31, UL37, UL46, UL47, UL48, UL49 and US4 gene homologues of avian infectious laryngotracheitis virus. J. Gen. Virol. 2007, 88, 719–731. [Google Scholar] [CrossRef]
- Jarosinski, K.W.; Margulis, N.G.; Kamil, J.P.; Spatz, S.J.; Nair, V.K.; Osterrieder, N. Horizontal transmission of Marek’s disease virus requires US2, the UL13 protein kinase, and gC. J. Virol. 2007, 81, 10575–10587. [Google Scholar] [CrossRef]
- Tischer, B.K.; von Einem, J.; Kaufer, B.; Osterrieder, N. Two-step red-mediated recombination for versatile high-efficiency markerless DNA manipulation in Escherichia coli. Biotechniques 2006, 40, 191–197. [Google Scholar] [PubMed]
- Rémy, S.; Blondeau, C.; Le Vern, Y.; Lemesle, M.; Vautherot, J.-F.; Denesvre, C. Fluorescent tagging of VP22 in N-terminus reveals that VP22 favors Marek’s disease virus virulence in chickens and allows morphogenesis study in MD tumor cells. Vet. Res. 2013, 44, 125. [Google Scholar] [CrossRef] [PubMed]
- Del Rio, T.; Ch’ng, T.H.; Flood, E.A.; Gross, S.P.; Enquist, L.W. Heterogeneity of a fluorescent tegument component in single pseudorabies virus virions and enveloped axonal assemblies. J. Virol. 2005, 79, 3903–3919. [Google Scholar] [CrossRef] [PubMed]
- Sinzger, C.; Knapp, J.; Schmidt, K.; Kahl, M.; Jahn, G. A simple and rapid method for preparation of viral DNA from cell associated cytomegalovirus. J. Virol. Methods 1999, 81, 115–122. [Google Scholar] [CrossRef]
- Shechter, D.; Dormann, H.L.; Allis, C.D.; Hake, S.B. Extraction, purification and analysis of histones. Nat. Protoc. 2007, 2, 1445–1457. [Google Scholar] [CrossRef] [PubMed]
- R Core Team. R: A Language and Environment for Statistical Computing; R Foundation for Statistical Computing: Vienna, Austria, 2019; Available online: https://www.R-project.org/ (accessed on 7 June 2019).
- Drozdetskiy, A.; Cole, C.; Procter, J.; Barton, G.J. JPred4: A protein secondary structure prediction server. Nucleic Acids Res. 2015, 43, W389–W394. [Google Scholar] [CrossRef] [PubMed]
- Elliott, G.; Mouzakitis, G.; O’Hare, P. VP16 interacts via its activation domain with VP22, a tegument protein of herpes simplex virus, and is relocated to a novel macromolecular assembly in coexpressing cells. J. Virol. 1995, 69, 7932–7941. [Google Scholar]
- O’Regan, K.J.; Murphy, M.A.; Bucks, M.A.; Wills, J.W.; Courtney, R.J. Incorporation of the herpes simplex virus type 1 tegument protein VP22 into the virus particle is independent of interaction with VP16. Virology 2007, 369, 263–280. [Google Scholar] [CrossRef]
- Schumacher, D.; Tischer, B.K.; Reddy, S.M.; Osterrieder, N. Glycoproteins E and I of Marek’s disease virus serotype 1 are essential for virus growth in cultured cells. J. Virol 2001, 75, 11307–11318. [Google Scholar] [CrossRef]
- Zheng, C.; Brownlie, R.; Babiuk, L.A.; van Drunen Littel-van den Hurk, S. Characterization of the nuclear localization and nuclear export signals of bovine herpesvirus 1 VP22. J. Virol. 2005, 79, 11864–11872. [Google Scholar] [CrossRef]
- Elliott, G.; O’Hare, P. Cytoplasm-to-nucleus translocation of a herpesvirus tegument protein during cell division. J. Virol. 2000, 74, 2131–2141. [Google Scholar] [CrossRef] [PubMed][Green Version]
- Pomeranz, L.E.; Blaho, J.A. Assembly of infectious Herpes simplex virus type 1 virions in the absence of full-length VP22. J. Virol. 2000, 74, 10041–10054. [Google Scholar] [CrossRef] [PubMed]
- Aints, A.; Guven, H.; Gahrton, G.; Smith, C.I.; Dilber, M.S. Mapping of herpes simplex virus-1 VP22 functional domains for inter- and subcellular protein targeting. Gene Ther. 2001, 8, 1051–1056. [Google Scholar] [CrossRef] [PubMed][Green Version]
- Martin, A.; O’Hare, P.; McLauchlan, J.; Elliott, G. Herpes simplex virus tegument protein VP22 contains overlapping domains for cytoplasmic localization, microtubule interaction, and chromatin binding. J. Virol. 2002, 76, 4961–4970. [Google Scholar] [CrossRef] [PubMed]
- O’Donnell, L.A.; Clemmer, J.A.; Czymmek, K.; Schmidt, C.J. Marek’s disease virus VP22: Subcellular localization and characterization of carboxy terminal deletion mutations. Virology 2002, 292, 235–240. [Google Scholar] [CrossRef] [PubMed]
- Flemington, E.K. Herpesvirus lytic replication and the cell cycle: Arresting new developments. J. Virol. 2001, 75, 4475–4481. [Google Scholar] [CrossRef]






| Name | Use | Sequence (5′ to 3′) |
|---|---|---|
| Hpa5FL49ILTV | chimera construct | AGTTAACATGTCTTACTACAAAGATCTC |
| IMI_1R | chimera construct | TGAAGGAGCCGTACTAGGACCAAATCCCTTAGAGA |
| IMI_1S | chimera construct | AATATTATATCTTAGTTATCAGGCCTATGTCTTACTACAAA |
| IMI_2S | chimera construct | AGTACGGCTCCTTCATCAGC |
| IMI_2R | chimera construct | TCTTGCCACCGAAGTGGCTTCCCCC |
| IMI_3S | chimera construct | ACTTCGGTGGCAAGAGCAAT |
| IMI_3R | chimera construct | GGGCTGTTCCTATGCTAGCCTAGTACTTT |
| IMM_2R | chimera construct | TGTTCCTATGCTAGCTTATTCGCTATCACTG |
| MIM_1R | chimera construct | TGAGGGTGTAGCACTGAAAGCGAATTTATTACTTTG |
| MIM_2S | chimera construct | AGTGCTACACCCTCAGGGGATGAAGACCCATGGC |
| MIM_2R | chimera construct | TTTGCGGGCACAGGTTTCGGCAACAGACCATAAAGA |
| MIM_3S | chimera construct | GAAACCTGTGCCCGCAAACTATTGGAAGAGTCTGGAT |
| MMI_1S | chimera construct | TACTGTTTAATATTATATCAGGCCTATGGGGG |
| NheI3RUL49ILTV | chimera construct | GGGCTAGCCTAGTACTTTCGTTCGGATGTC |
| MM1_173 | UL49MDV truncation | AAGCTTAGGCTTCCCCCATCAAATTTGGAC |
| MM1_190 | UL49MDV truncation | AAGCTTAGGGTTCCCCTGGGATAATCCAGA |
| MM1_206 | UL49MDV truncation | AAGCTTAGGTGTACGTTCAGATTTGGTTGTACG |
| MM1_226 | UL49MDV truncation | AAGCTTAGGGTTATGTGTACGATGAGATC |
| MM1_238 | UL49MDV truncation | AAGCTTAGGTGAATGATGGCGACGCGAAGTTG |
| IKIT_fw | UL49MDV mutation | TTCTTTCCAGAGCTGTCgcagctgcagctATTCAAGAGGG |
| IKIT_rev | UL49MDV mutation | ATTTGGACCCTCTTGAATagctgcagctgcGACAGCTCTGG |
| UL49_37F’ | UL49MDV truncation and sequencing | CCAGATCTTTGGGGGATTCTGAAAGGCGG |
| UL49_37R | UL49MDV mutation | CCAAGCTTTTATTCGCTATCACTGCTACG |
| UL49_31F | sequencing | CCCTCGAGATGGGGGATTCTGAAAGGCGG |
| UL49_5R | sequencing | CGTCATCATATGCAGAGGG |
| Car4 | sequencing and PCR on rescue | GGATGTCTATAAAAGACGAC |
| Car6 | sequencing and PCR on rescue | TGTTTAAAGAGGAGTGGTAA |
| recUL49_XmnI | PCR on rescue | TAGTAACAGACGGAGCAACC |
| MUT∆173-1 | BAC r22MDV1–173 | gataatccagactcttccaatagtttgcgggcacagCtAttAggcttcccccatcaaatttggAGGATGACGACGATAAGTAGGG |
| MUT∆173-2 | BAC r22MDV1–173 | aaattaccattcaagagggtccaaatttgatgggggaagccTaaTaGctgtgcccgcaaactaCAACCAATTAACCAATTCTGATTAG |
| MUT∆190-1 | BAC r22MDV1–190 | tcagatttggttgtacgttcagatttggactttacgttActAgttcccctgggataatccagAGGATGACGACGATAAGTAGGG |
| MUT∆190-2 | BAC r22MDV1–190 | ccgcaaactattggaagagtctggattatcccaggggaacTagTaacgtaaagtccaaatcCAACCAATTAACCAATTCTGATTAG |
© 2019 by the authors. Licensee MDPI, Basel, Switzerland. This article is an open access article distributed under the terms and conditions of the Creative Commons Attribution (CC BY) license (http://creativecommons.org/licenses/by/4.0/).
Share and Cite
Trapp-Fragnet, L.; Courvoisier, K.; Rémy, S.; Le Pape, G.; Loustalot, F.; Denesvre, C. Identification of Marek’s Disease Virus VP22 Tegument Protein Domains Essential for Virus Cell-to-Cell Spread, Nuclear Localization, Histone Association and Cell-Cycle Arrest. Viruses 2019, 11, 537. https://doi.org/10.3390/v11060537
Trapp-Fragnet L, Courvoisier K, Rémy S, Le Pape G, Loustalot F, Denesvre C. Identification of Marek’s Disease Virus VP22 Tegument Protein Domains Essential for Virus Cell-to-Cell Spread, Nuclear Localization, Histone Association and Cell-Cycle Arrest. Viruses. 2019; 11(6):537. https://doi.org/10.3390/v11060537
Chicago/Turabian StyleTrapp-Fragnet, Laëtitia, Katia Courvoisier, Sylvie Rémy, G. Le Pape, Fabien Loustalot, and Caroline Denesvre. 2019. "Identification of Marek’s Disease Virus VP22 Tegument Protein Domains Essential for Virus Cell-to-Cell Spread, Nuclear Localization, Histone Association and Cell-Cycle Arrest" Viruses 11, no. 6: 537. https://doi.org/10.3390/v11060537
APA StyleTrapp-Fragnet, L., Courvoisier, K., Rémy, S., Le Pape, G., Loustalot, F., & Denesvre, C. (2019). Identification of Marek’s Disease Virus VP22 Tegument Protein Domains Essential for Virus Cell-to-Cell Spread, Nuclear Localization, Histone Association and Cell-Cycle Arrest. Viruses, 11(6), 537. https://doi.org/10.3390/v11060537
