The Place of Community Forest Management in the REDD+ Landscape
Abstract
:1. Introduction
Community Forest Management: A Global Overview
2. Materials and Methods
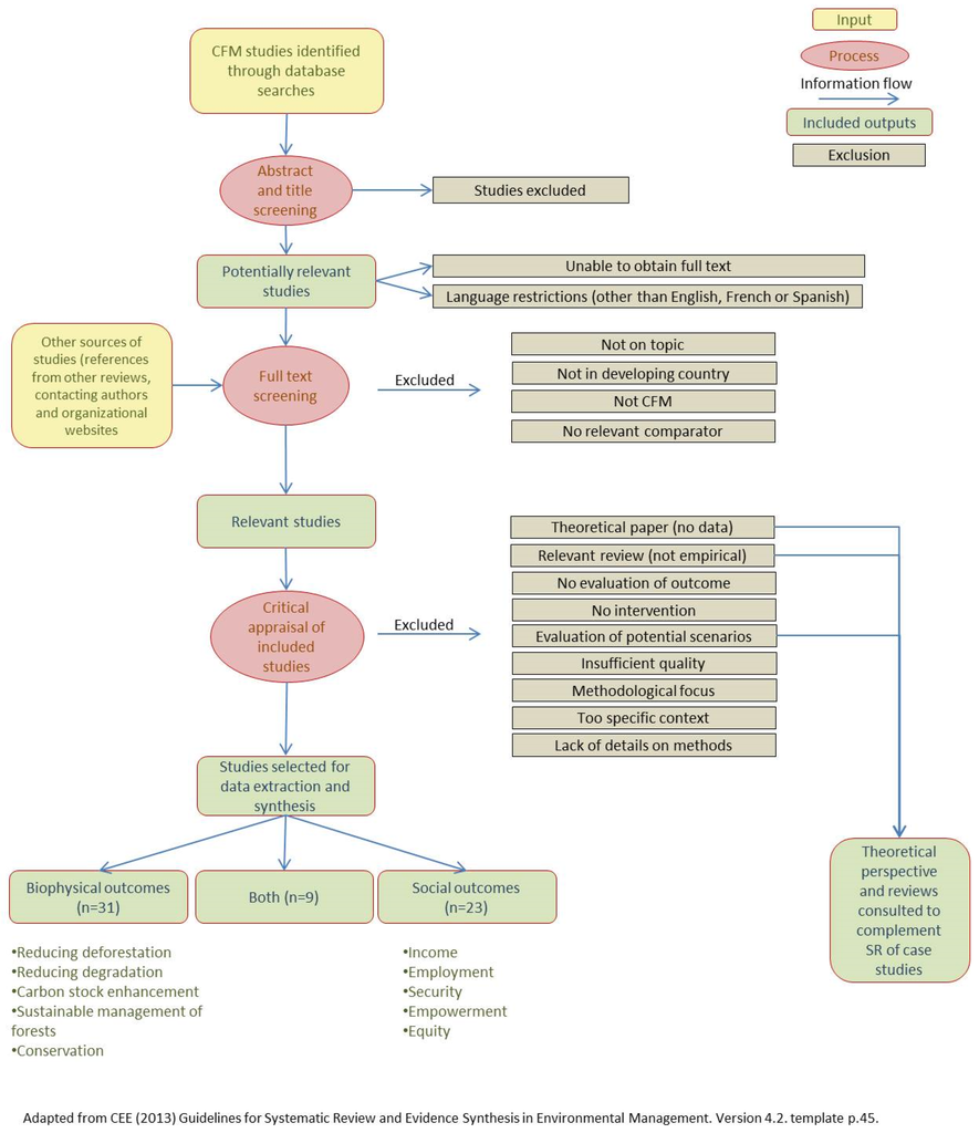
2.1. Critical Appraisal and Data Extraction
2.2. Data Synthesis
3. Results and Discussion
3.1. REDD+ Activities Realized by Community Forest Management
3.2. Livelihoods and Development Outcomes of Community Forest Management
3.3. REDD+ Benefits and the Incentive Structure for Community Forest Management
3.3.1. Early REDD+ and Carbon Mitigation Projects in Low-Income Communities
3.3.2. Incentives Structures for REDD+ as CFM
4. Conclusions
Supplementary Materials
Acknowledgments
Author Contributions
Conflicts of Interest
References
- FAO. Fao Assessment of Forests and Carbon Stocks, 1990–2015; Food and Agriculture Organization: Roma, Italy, 2015. [Google Scholar]
- UNFCCC. Work Programme on Results-Based Finance to Progress the Full Implementation of the Activities Referred to in Decision 1/cp.16, Paragraph 70. Warsaw Framework for REDD-plus 2013, Decision 9/CP.19; United Framework Convention on Climate Change: Bonn, Germany, 2013. [Google Scholar]
- UNFCCC. Adoption of the paris agreement (annex-paris agreement), fccc/cp/2015/l.9. In Proceedings of the Conference of the Parties Twenty-First Session, Paris, France, 30 November–11 December 2015.
- UNFCCC. The Cancun Agreements: Outcome of the Work of the Ad Hoc Working Group on Long-Term Cooperative Action under the Convention; United Framework Convention on Climate Change: Bonn, Germany, 2010. [Google Scholar]
- Agrawal, A.; Angelsen, A. Using community forest management to achieve REDD+ goals. In Realising REDD+: National Strategy and Policy Options; Angelsen, A., Brockhaus, M., Kanninen, M., Sills, E.O., Sunderlin, W.D., Wertz-Kanounnikoff, S., Eds.; CIFOR: Bogor, Indonesia, 2009; pp. 201–211. [Google Scholar]
- Bluffstone, R. Economics of REDD+ and community forestry. J. For. Livelihood 2013, 11, 69–74. [Google Scholar] [CrossRef]
- Stevens, C.; Winterbottom, R.; Springer, J.; Reytar, K. Securing Rights, Combating Climate Change: How Strengthening Community Forest Rights Mitigates Climate Change; World Resources Institute: Washington, DC, USA, 2014. [Google Scholar]
- Keeping it in the community. The Economist, 23 September 2010.
- Hodgdon, B.D.; Hayward, J.; Samayoa, O. Putting the plus first: Community forest enterprise as the platform for REDD+ in the maya biosphere reserve, guatemala. Trop. Conser. Sci. 2013, 6, 365–383. [Google Scholar]
- UN-REDD. REDD+ and Community Foresty, Revisited; UN-REDD Programme: Bonn, Germany, 2013. [Google Scholar]
- UN-REDD. Pondering the Role of Community Forestry in REDD+; UN-REDD Programme: Bonn, Germany, 2013. [Google Scholar]
- Skutsch, M.; McCall, M.K. The Role of Community Forest Management in REDD+. Available online: http://www.redd.ciga.unam.mx/files/FAOSkutschMcCall_workingPaper.pdf (accessed on 4 June 2016).
- Geist, H.J.; Lambin, E.F. Proximate causes and underlying driving forces of tropical deforestation. Bioscience 2002, 52, 143–150. [Google Scholar] [CrossRef]
- Rudel, T.R.; DeFries, R.; Asner, G.; Laurance, W.F. Changing drivers of deforestation and new opportunities for conservation. Conserv. Biol. 2009, 23, 1396–1405. [Google Scholar] [CrossRef] [PubMed]
- Cernea, M.; Schmidt-Soltau, K. Poverty risks and national parks: Policy issues in conservation and resettlement. World Dev. 2006, 34, 1808–1830. [Google Scholar] [CrossRef]
- West, P.; Igoe, J.; Brockington, D. Parks and peoples: The social impact of protected areas. Annu. Rev. Anthropol. 2006, 35, 251–277. [Google Scholar] [CrossRef]
- Neupane, S.; Shrestla, K.K. Sustainable forest governance in a changing climate: Impacts of REDD program on the livelihoods of poor communities in nepalese community forestry. OIDA Int. J. Sustain. Dev. 2012, 4, 71–81. [Google Scholar]
- Phelps, J.; Webb, E.L.; Agrawal, A. Does REDD plus threaten to recentralize forest governance? Science 2010, 328, 312–313. [Google Scholar] [CrossRef] [PubMed]
- Larson, A.M. Forest tenure reform in the age of climate change: Lessons for REDD+. Glob. Environ. Chang. 2011, 21, 540–549. [Google Scholar] [CrossRef]
- Glasmeier, A.K.; Farrigan, T. Understanding community forestry: A qualitative metastudy of the concept, the process, and its potential for poverty alleviation in The United States case. Geogr. J. 2005, 171, 56–69. [Google Scholar] [CrossRef]
- FAO. Forestry for Local Community Development; Food and Agriculture Organization: Rome, Italy, 1978. [Google Scholar]
- Growing Forest Partnerships. The Forests Dialogue: Investing in Locally Controlled Forestry (ilcf). Available online: http://www.growingforestpartnerships.org/ (accessed on 25 November 2015).
- Charnley, S.; Poe, M. Community forestry in theory and practice: Where are we now? Annu. Rev. Anthropol. 2007, 36, 301–336. [Google Scholar] [CrossRef]
- Arnold, J.E.M. Forests and People: 25 Years of Community Forestry; Food and Agriculture Organization of the United Nations: Rome, Italy, 2001. [Google Scholar]
- Hajjar, R. Community Forests for Forest Communities: An Examination of Power Imbalances, Challenges and Goals in Brazil and Mexico. Ph.D. Thesis, University of British Columbia, Vancouver, BC, Canada, 2011. [Google Scholar]
- Chhatre, A.; Agrawal, A. Trade-offs and synergies between carbon storage and livelihood benefits from forest commons. Proc. Natl. Acad. Sci. USA 2009, 106, 17667–17670. [Google Scholar] [CrossRef] [PubMed]
- Ostrom, E. Governing the Commons: The Evolution of Institutions for Collective Action; Cambridge University Press: Cambridge, UK, 1990; p. 280. [Google Scholar]
- Chomitz, K.M.; Buys, P.; de Luca, G.; Thomas, T.; Wertz-Kanounnikoff, S. At Loggerheads? Agricultural Expansion, Poverty Reduction, and Environment in the Tropical Forests; The International Bank for Reconstruction and Development, The World Bank: Washington, DC, USA, 2007; p. 284. [Google Scholar]
- Ribot, J.C.; Agrawal, A.; Larson, A.M. Recentralizing while decentralizing: How national governments reappropriate forest resources. World Dev. 2006, 34, 1864–1886. [Google Scholar] [CrossRef]
- Larson, A.M. Decentralisation and forest management in Latin America: Towards a working model. Public Adm. Dev. 2003, 23, 211–226. [Google Scholar] [CrossRef]
- Brown, H.C.P. Gender, climate change and REDD plus in the congo basin forests of Central Africa. Int. For. Rev. 2011, 13, 163–176. [Google Scholar]
- Agrawal, A.; Chhatre, A.; Hardin, R. Changing governance of the world’s forests. Science 2008, 320, 1460–1462. [Google Scholar] [CrossRef] [PubMed]
- White, A.; Martin, A. Who Owns the World’s Forests? Forest Tenure and Public Forests in Transition; Forest Trends and Center for International Environmental Law: Washington, DC, USA, 2002. [Google Scholar]
- Sunderlin, W.; Hatcher, J.; Liddle, M. From Exclusion to Ownership? Challenges and Opportunities in Advancing Forest Tenure Reforms; Rights and Resources Initiative: Washington, DC, USA, 2008. [Google Scholar]
- RRI. Forest Tenure Data Tool. Available online: http://www.rightsandresources.org/en/resources/tenure-data/tenure-data-tool/ (accessed on 4 June 2016).
- Lawlor, K.; Madeira, E.M.; Blockhus, J.; Ganz, D.J. Community participation and benefits in REDD+: A review of initial outcomes and lessons. Forests 2013, 4, 296–318. [Google Scholar] [CrossRef]
- Pullin, A.S.; Stewart, G.B. Guidelines for systematic review in conservation and environmental management. Conserv. Biol. 2006, 20, 1647–1656. [Google Scholar] [CrossRef] [PubMed]
- Legendre, P.; Legendre, L. Numerical Ecology, 3rd ed.; Elsevier Science BV: Amsterdam, The Netherlands, 2012. [Google Scholar]
- R Core Team R. A Language and Environment for Statistical Computing; R Foundation for Statistical Computing: Vienna, Austria, 2015. [Google Scholar]
- Nepstad, D.; Schwartzman, S.; Bamberger, B.; Santilli, M.; Ray, D.; Schlesinger, P.; Lefebvre, P.; Alencar, A.; Prinz, E.; Fiske, G.; et al. Inhibition of amazon deforestation and fire by parks and indigenous lands. Conserv. Biol. 2006, 20, 65–73. [Google Scholar] [CrossRef] [PubMed]
- Armenteras, D.; Rodríguez, N.; Retana, J. Are conservation strategies effective in avoiding the deforestation of the colombian guyana shield? Biol. Conser. Soc. 2009, 142, 1411–1419. [Google Scholar] [CrossRef]
- Nelson, A.; Chomitz, K.M. Effectiveness of strict vs. multiple use protected areas in reducing tropical forest fires: A global analysis using matching methods. PLoS ONE 2011. [Google Scholar] [CrossRef] [PubMed]
- Porter-Bolland, L.; Ellis, E.A.; Guariguata, M.R.; Ruiz-Mallén, I.; Negrete-Yankelevich, S.; Reyes-García, V. Community managed forests and forest protected areas: An assessment of their conservation effectiveness across the tropics. For. Ecol. Manag. 2012, 268, 6–17. [Google Scholar] [CrossRef]
- Bray, D.B.; Antinori, C.; Torres-Rojo, J.M. The mexican model of community forest management: The role of agrarian policy, forest policy and entrepreneurial organization. For. Policy Econ. 2006, 8, 470–484. [Google Scholar] [CrossRef]
- Bray, D.B.; Ellis, E.A.; Armijo-Canto, N.; Beck, C.T. The institutional drivers of sustainable landscapes: A case study of the “mayan zone” in quintana roo, Mexico. Land Use Policy 2004, 21, 333–346. [Google Scholar] [CrossRef]
- Ellis, E.A.; Porter-Bolland, L. Is community-based forest management more effective than protected areas? A comparison of land use/land cover change in two neighboring study areas of the central yucatan peninsula, Mexico. For. Ecol. Manag. 2008, 256, 1971–1983. [Google Scholar] [CrossRef]
- Skutsch, M.; Solis, S. How much carbon does community forest management save? The results of k:Tgal´s field measurements. Commu. For. Monito. Carbon Market 2011, 16. Available online: http://www.communitycarbonforestry.org/NewPublications/How%20much%20carbon%20does%20community%20forest%20management%20save%20website%20version.pdf (accessed on 4 June 2016). [Google Scholar]
- Klooster, D.; Masera, O. Community forest management in Mexico: Carbon mitigation and biodiversity conservation through rural development. Glob. Environ. Chang. 2000, 10, 259–272. [Google Scholar] [CrossRef]
- Hayes, T. Parks, people, and forest protection: An institutional assessment of the effectiveness of protected areas. World Dev. 2006, 34, 2064–2075. [Google Scholar] [CrossRef]
- Somanathan, E.; Prabhakar, R.; Singh, M.B. Decentralization for cost-effective conservation. Proc. Natl. Acad. Sci. USA 2009, 106, 4143–4147. [Google Scholar] [CrossRef] [PubMed]
- Karky, B.S.; Skutsch, M. The cost of carbon abatement through community forest management in Nepal Himalaya. Ecol. Econ. 2010, 69, 666–672. [Google Scholar] [CrossRef]
- Dalle, S.P.; de Blois, S.; Caballero, J.; Johns, T. Integrating analyses of local land-use regulations, cultural perceptions and land-use/land cover data for assessing the success of community-based conservation. For. Ecol. Manag. 2006, 222, 370–383. [Google Scholar] [CrossRef]
- Geist, H.J.; Lambin, E. What Drives Tropical Deforestation? A Meta-Analysis of Proximate and Underlying Causes of Deforestation Based on Subnational Case Study Evidence; International Human Dimensions Programme on Global Environmental Change (IHDP) International Geosphere-Biosphere Programme (IGBP): Louvain-la-Neuve, Belgium, 2001; p. 136. [Google Scholar]
- Tacconi, L. Decentralization, forests and livelihoods: Theory and narrative. Glob. Environ. Chang. 2007, 17, 338–348. [Google Scholar] [CrossRef]
- Blaikie, P. Is small really beautiful? Community-based natural resource management in Malawi and Botswana. World Dev. 2006, 34, 1942–1957. [Google Scholar] [CrossRef]
- Alix-Garcia, J.; de Janvry, A.; Sadoulet, E. A tale of two communities: Explaining deforestation in Mexico. World Dev. 2005, 33, 219–235. [Google Scholar] [CrossRef]
- Baland, J.-M.; Bardhan, P.; Das, S.; Mookherjee, D. Forests to the people: Decentralization and forest degradation in the Indian Himalayas. World Dev. 2010, 38, 1642–1656. [Google Scholar] [CrossRef]
- Bray, D.B.; Duran, E.; Ramos, V.H.; Mas, J.F.; Velazques, A.; McNab, R.B.; Barry, D.; Radachowsky, J. Tropical deforestation, community forests, and protected areas in the maya forest. Ecol. Soc. 2008, 13, 56. [Google Scholar]
- Bowler, D.E.; Buyung-Ali, L.M.; Healey, J.R.; Jones, J.P.G.; Knight, T.M.; Pullin, A.S. Does community forest management provide global environmental benefits and improve local welfare? Front. Ecol. Environ. 2012, 10, 29–36. [Google Scholar] [CrossRef]
- Lund, J.F.; Treue, T. Are we getting there? Evidence of decentralized forest management from the tanzanian miombo woodlands. World Dev. 2008, 36, 2780–2800. [Google Scholar] [CrossRef]
- Poffenberger, M. People in the forest: Community forestry experiences from southeast Asia. Int. J. Environ. Sustain. Dev. 2006, 5, 57–69. [Google Scholar] [CrossRef]
- Vergara-Asenjo, G.; Potvin, C. Forest protection and tenure status: The key role of Indigenous peoples and protected areas in Panama. Glob. Environ. Chang. 2014, 28, 205–215. [Google Scholar] [CrossRef]
- Walker, W.; Baccini, A.; Schwartzman, S.; Ríos, S.; Oliveira-Miranda, M.; Augusto, C.; Romero Ruiz, M.; Arrasco, C.S.; Ricardo, B.; Smith, R.; et al. Forest carbon in Amazonia: The unrecognized contribution of indigenous territories and protected natural areas. Carbon Manag. 2014, 5, 479–485. [Google Scholar] [CrossRef]
- Wunder, S.; Börner, J.; Shively, G.; Wyman, M. Safety nets, gap filling and forests: A global-comparative perspective. World Dev. 2014, 5, 479–485. [Google Scholar] [CrossRef]
- Sunderlin, W.D.; Dewi, S.; Puntodewo, A.; Müller, D.; Angelsen, A.; Epprecht, M. Why forests are important for global poverty alleviation: A spatial explanation. Ecol. Soc. 2008, 13, 24. [Google Scholar]
- Sunderlin, W.D.; Angelsen, A.; Belcher, B.; Burgers, P.; Nasi, R.; Santoso, L.; Wunder, S. Livelihoods, forests, and conservation in developing countries: An overview. World Dev. 2005, 33, 1383–1402. [Google Scholar] [CrossRef]
- Wunder, S. Poverty alleviation and tropical forests-what scope for synergies? World Dev. 2001, 29, 1817–1833. [Google Scholar] [CrossRef]
- Edmunds, D.; Wollenberg, E. Local Forest Management: The Impacts of Devolution Policies; Earthscan: London, UK, 2003. [Google Scholar]
- Mahanty, S.; Guernier, J.; Yasmi, Y. A fair share? Sharing the benefits and costs of collaborative forest management. Int. For. Rev. 2009, 11, 268–280. [Google Scholar] [CrossRef]
- Ameha, A.; Nielsen, O.J.; Larsen, H.O. Impacts of access and benefit sharing on livelihoods and forest: Case of participatory forest management in Ethiopia. Ecol. Econ. 2014, 97, 162–171. [Google Scholar] [CrossRef]
- Maharjan, M.R.; Ram Dakal, T.; SureshThapa, K.; Schreckenberg, K.; Luttrell, C. Improving the benefits to the poor from community forestry in the churia region of Nepal. Int. For. Rev. 2009, 11, 254–267. [Google Scholar] [CrossRef]
- Vyamana, V.G. Participatory forest management in the eastern arc mountains of Tanzania: Who benefits? Int. For. Rev. 2009, 11, 239–253. [Google Scholar] [CrossRef]
- Jumbe, C.B.L.; Angelsen, A. Do the poor benefit from devolution policies? Evidence from Malawi’s forest co-management program. Land Econ. 2006, 82, 562–581. [Google Scholar] [CrossRef]
- Hajjar, R.; Kozak, R.; Innes, J. Is decentralization leading to “real” decision-making power for forest-dependent communities? Case studies from Mexico and Brazil. Ecol. Soc. 2012. [Google Scholar] [CrossRef]
- Agrawal, A.; Gibson, C.C. Enchantment and disenchantment: The role of community in natural resource conservation. World Dev. 1999, 27, 629–649. [Google Scholar] [CrossRef]
- Schreckenberg, K.; Luttrell, C. Participatory forest management: A route to poverty reduction? Int. For. Rev. 2009, 11, 221–238. [Google Scholar] [CrossRef]
- Malla, Y.B. Impact of community forestry policy on rural livelihoods and food security in Nepal. Unasylva 2000, 51, 37–45. [Google Scholar]
- Malla, Y.B.; Neupane, H.R.; Branney, P.J. Why aren’t poor people benefiting more from community forestry? J. For. Livelihood 2003, 3, 78–92. [Google Scholar]
- Caplow, S.; Jagger, P.; Lawlor, K.; Sills, E. Evaluating land use and livelihood impacts of early forest carbon projects: Lessons for learning about REDD+. Environ. Sci. Policy 2011, 14, 152–167. [Google Scholar] [CrossRef]
- Ferraro, P.J.; Pattanayak, S.K. Money for nothing? A call for empirical evaluation of biodiversity conservation investments. PLoS Biol. 2006, 4, 482–488. [Google Scholar] [CrossRef] [PubMed]
- Persha, L.; Agrawal, A.; Chhatre, A. Social and ecological synergy: Local rulemaking, forest livelihoods, and biodiversity conservation. Science 2011, 331, 1606–1608. [Google Scholar] [CrossRef] [PubMed]
- Pagdee, A.; Kim, Y.-S.; Daugherty, P.J. What makes community forest management successful: A meta-study from community forests throughout the world. Society Nat. Res. 2006, 19, 33–52. [Google Scholar] [CrossRef]
- Robinson, E.J.Z.; Albers, H.J.; Meshack, C.; Lokina, R.B. Implementing REDD through community-based forest management: Lessons from Tanzania. Nat. Res. Forum 2013, 37, 141–152. [Google Scholar] [CrossRef]
- Ostrom, E. Self-Governance and Forest Resources; Center for International Forestry Research: Bogor, Indonesia, 1999; pp. 1–13. [Google Scholar]
- Chhatre, A.; Agrawal, A. Forest commons and local enforcement. Proc. Natl. Acad. Sci. USA 2008, 105, 13286–13291. [Google Scholar] [CrossRef] [PubMed]
- Bluffstone, R.; Robinson, E.; Guthiga, P. Redd+ and community-controlled forests in low-income countries: Any hope for a linkage? Ecol. Econ. 2013, 87, 43–52. [Google Scholar] [CrossRef]
- Hayes, T.; Persha, L. Nesting local forestry initiatives: Revisiting community forest management in a REDD plus world. For. Policy Econ. 2010, 12, 545–553. [Google Scholar] [CrossRef]
- Newton, P.; Oldekop, J.A.; Brodnig, G.; Karna, B.K.; Agrawal, A. Carbon, biodiversity, and livelihoods in forest commons: Synergies, trade-offs, and implications for REDD+. Environ. Res. Lett. 2016, 11, 044017. [Google Scholar] [CrossRef]
- Newton, P.; Schaap, B.; Fournier, M.; Cornwall, M.; Rosenbach, D.W.; DeBoer, J.; Whittemore, J.; Stock, R.; Yoders, M.; Brodnig, G. Community forest management and REDD+. For. Policy Econ. 2015, 56, 27–37. [Google Scholar] [CrossRef]
- Thomas, S.; Dargusch, P.; Harrison, S.; Herbohn, J. Why are there so few afforestation and reforestation clean development mechanism projects? Land Use Policy 2010, 27, 880–887. [Google Scholar] [CrossRef]
- Benessaiah, K. Carbon and livelihoods in post-kyoto: Assessing voluntary carbon markets. Ecol. Econ. 2012, 77, 1–6. [Google Scholar] [CrossRef]
- Lasco, R.D.; Evangelista, R.S.; Pulhin, F.B. Potential of community-based forest management to mitigate climate change in the Philippines. Small Scale For. 2010, 9, 429–443. [Google Scholar] [CrossRef]
- Boyd, E.; Gutierrez, M.; Chang, M. Small-scale forest carbon projects: Adapting cdm to low-income communities. Glob. Environ. Chang. 2007, 17, 250–259. [Google Scholar] [CrossRef]
- Coomes, O.T.; Grimard, F.; Potvin, C.; Sima, P. The fate of tropical forest: Carbon or cattle? Ecol. Econ. 2008, 65, 207–212. [Google Scholar] [CrossRef]
- Asquith, N.M.; Vargas Rios, M.T.; Smith, J. Can forest-protection carbon projects improve rural livelihoods? Analysis of the noel kempff mercado climate action project, bolivia. Mitig. Adapt. Strateg. Glob. Chang. 2002, 7, 323–337. [Google Scholar] [CrossRef]
- Jindal, R.; Kerr, J.M.; Carter, S. Reducing poverty through carbon forestry? Impacts of the N’hambita community carbon project in mozambique. World Dev. 2012, 40, 2123–2135. [Google Scholar] [CrossRef]
- Beymer-Farris, B.A.; Bassett, T.J. The REDD menace: Resurgent protectionism in Tanzania’s mangrove forests. Glob. Environ. Chang. 2012, 22, 332–341. [Google Scholar] [CrossRef]
- Maraseni, T.N.; Neupane, P.R.; Lopez-Caseroc, F.; Cadman, T. An assessment of the impacts of the REDD pilot project on community forests user groups (cfugs) and their community forests in Nepal. J. Environ. Manag. 2014, 136, 37–46. [Google Scholar] [CrossRef] [PubMed]
- Yamanoshita, M.Y.; Amano, M. Capability development of local communities for project sustainability in afforestation/reforestation clean development mechanism. Mitig. Adapt. Strateg. Glob. Chang. 2012, 17, 425–440. [Google Scholar] [CrossRef]
- Balooni, K.; Lund, J.F. Forest rights: The hard currency of REDD+. Conser. Lett. 2014, 7, 278–284. [Google Scholar] [CrossRef]
- Skutsch, M.; Vickers, B.; Georgiadou, Y.; McCall, M. Alternative models for carbon payments to communities under REDD+: A comparison using the polis model of actor inducements. Environ. Sci. Policy 2011, 14, 140–151. [Google Scholar] [CrossRef]
- Skutsch, M.; McCall, M.; Larrazábal, A. Balancing views on community monitoring: The case of REDD+. Biodivers. Conser. 2014, 23, 233–236. [Google Scholar] [CrossRef]
- Wunder, S.; Angelsen, A.; Belcher, B. Forests, livelihoods, and conservation: Broadening the empirical base. World Dev. 2014. [Google Scholar] [CrossRef]
- Gregersen, H.; el Lakany, H.; Karsenty, A.; White, A. Does the Opportunity Cost Approach Indicate the Real Cost of REDD+? Rights and Realities of Paying for REDD+; Rights and Resources Initiative: Washington, DC, USA, 2010; p. 23. [Google Scholar]
- Fisher, B.; Lewis, S.L.; Burgess, N.D.; Malimbwi, R.E.; Munishi, P.K.; Swetnam, R.D.; Turner, R.K.; Willcock, S.; Balmford, A. Implementation and opportunity costs of reducing deforestation and forest degradation in Tanzania. Nat. Clim. Chang. 2011, 1, 161–164. [Google Scholar] [CrossRef]
- Skutsch, M.M.; Ba, L. Crediting carbon in dry forests: The potential for community forest management in West Africa. For. Policy Econ. 2010, 12, 264–270. [Google Scholar] [CrossRef]
- Humphries, S.; Holmes, T.P.; Kainer, K.; Koury, C.G.G.A.; Cruz, E.; de Miranda Rocha, R. Are community-based forest enterprises in the tropics financially viable? Case studies from the Brazilian Amazon. Ecol. Econ. 2012, 77, 62–73. [Google Scholar] [CrossRef]
- Putz, F.E.; Romero, C. Helping curb tropical forest degradation by linking REDD+ with other conservation interventions: A view from the forest. Curr. Opin. Environ. Sustain. 2012, 4, 670–677. [Google Scholar] [CrossRef]
- Tomaselli, M.F.; Hajjar, R. Promoting community forestry enterprises in national REDD+ strategies: A business approach. Forests 2011, 2, 283–300. [Google Scholar] [CrossRef]
- Seymour, F.; la Vina, T.; Hite, K. Evidence Linking Community Level Tenure and Forest Condition: An Annotated Bibliography; Climate and Land Use Alliance: San Francisco, CA, USA, 2014; p. 61. [Google Scholar]
- Robinson, B.E.; Holland, M.B.; Naughton-Treves, L. Does secure land tenure save forests? A meta-analysis of the relationship between land tenure and tropical deforestation. Glob. Environ. Chang. 2013, 29, 281–293. [Google Scholar] [CrossRef]
- Agrawal, A.; Nepstad, D.; Chhatre, A. Reducing emissions from deforestation and forest degradation. Annu. Rev. Environ. Resour. 2011, 36, 373–396. [Google Scholar] [CrossRef]
- Karsenty, A. The architecture of proposed redd schemes after Bali: Facing critical choice. Int. For. Rev. 2008, 10, 443–457. [Google Scholar] [CrossRef]
- Poffenberger, M. Cambodia’s forests and climate change: Mitigating drivers of deforestation. Nat. Resour. Forum 2009, 33, 285–296. [Google Scholar] [CrossRef]
- Boyd, E. Governing the clean development mechanism: Global rhetoric versus local realities in carbon sequestration projects. Environ. Plan. A 2009, 41, 2380–2395. [Google Scholar] [CrossRef]
- Doherty, E.; Schroeder, H. Forest tenure and multi-level governance in avoiding deforestation under REDD+. Glob. Environ. Politics 2011, 11, 66–88. [Google Scholar] [CrossRef]
- Lawlor, K.; Weinthal, E.; Lander, L. Institutions and policies to protect rural livelihoods in REDD plus regimes. Glob. Environ. Politics 2010, 10, 1–12. [Google Scholar] [CrossRef]
- Pettenella, D.; Brotto, L. Governance features for successful REDD plus projects organization. For. Policy Econ. 2012, 18, 46–52. [Google Scholar] [CrossRef]
- Lund, J.F.; Balooni, K.; Casse, T. Change we can believe in? Reviewing studies on the conservation impact of popular participation in forest management. Conserv. Soc. 2009, 7, 71–82. [Google Scholar] [CrossRef]





| Definitions, Interpretations and Synonyms | Sources |
|---|---|
| An approach to forestry implying community or local control and management of forest resources | Glasmeier and Farrigan [20] |
| Any situation which closely involves local people in forestry activity | FAO [21] |
| The sustainable management of the forest for wood, non-timber forest products and other services with a social or environmental value, performed by forest-dependent families or smallholders, community groups and indigenous peoples | Growing Forest Partnerships [22] |
| Type of management in which communities have some degree of responsibility and authority in forest management that encompasses multiple uses involving subsistence and marketing with the goal to conduct an ecologically sustainable use of the forest | Charnley and Poe [23] |
| Associated terms: “community forestry”, “community-based forest management”, “social forestry”, “participatory or collaborative forestry” or “agroforestry” | Arnold [24], Hajjar [25] |
| Definition | |
|---|---|
| Decentralization | The transfer of both decision-making authority and payment responsibility to lower branches of the government OR refers to a full or partial transfer of assets and power a from the central government to the lower branches of the government or local institutions. Decentralization is generally observed in forest management. |
| Devolution | The transfer of rights and responsibilities (of assets and power a) to non-state agents who are neither created nor controlled by the state including citizens or forest user organizations |
| Tenure systems | Rights that define ownership and resource specific user rights including duration and conditions |
| Customary tenure systems | Tenure systems established by custom or tradition and determined at the local level, rather than by law or contract, often based on oral agreements |
| Statutory tenure systems | Tenure systems applied by governments and codified by law. |
| Characteristics | ||||||||
|---|---|---|---|---|---|---|---|---|
| Outcome | Type of Ownership | Type of Extraction | Region | Type of Arrangement | ||||
| X-Squared | p-Value | X-Squared | p-Value | X-Squared | p-Value | X-Squared | p-Value | |
| Reducing deforestation | 7.851 | 0.116 | 2.890 | 0.639 | 15.630 | 0.013 * | 11.924 | 0.500 |
| Reducing degradation | 6.905 | 0.139 | 5.692 | 0.229 | 2.827 | 0.900 | 13.620 | 0.359 |
| Carbon stock enhancement | 3.075 | 0.262 | 0.797 | 0.866 | 0.283 | 0.999 | 4.765 | 0.676 |
| Sustainable management | 1.381 | 0.658 | 0.556 | 0.999 | 4.315 | 0.202 | 5.181 | 0.626 |
| Forest conservation | 1.381 | 0.648 | 1.806 | 0.550 | 4.315 | 0.210 | 8.838 | 0.232 |
| Income | 3.560 | 0.775 | 9.936 | 0.035 * | 9.973 | 0.384 | 22.080 | 0.087 |
| Employment | 6.530 | 0.248 | 7.736 | 0.088 | 12.450 | 0.069 | 10.401 | 0.453 |
| Security | 15.438 | 0.019 * | 4.152 | 0.592 | 11.347 | 0.232 | 17.628 | 0.288 |
| Empowerment | 4.909 | 0.311 | 4.359 | 0.427 | 9.098 | 0.162 | 10.054 | 0.511 |
| Equity | 7.481 | 0.527 | 8.438 | 0.219 | 10.102 | 0.371 | 11.178 | 0.780 |
| CFM Success Factors | Forest Carbon Benefits | Social Benefits | Equity | Sources |
|---|---|---|---|---|
| Poverty reduction as a stated objective | X | Schreckenberg and Luttrell [76] | ||
| Allowing for both subsistence and commercial use of forest products | X | Ibid. | ||
| Design of effective institutional arrangements | X | X | X | Ibid. |
| Transparent and equitable benefit-sharing mechanism at the local level | X | Ibid. | ||
| Sufficient support and training during establishment | X | X | X | Schreckenberg and Luttrell [76]; Hajjar, Kozak and Innes [74] |
| Well-defined property rights | X | X | Pagdee, et al. [82]; Robinson, et al. [83] | |
| Community interests and incentives | X | X | Pagdee, Kim and Daugherty [82] | |
| Fair representation and active participation of the poor and women/Pro-poor measures | X | Mahanty, Guernier and Yasmi [69]; Maharjan, Ram Dakal, SureshThapa, Schreckenberg and Luttrell [71] | ||
| Rulemaking autonomy | X | X | Chhatre and Agrawal [26]; Persha, Agrawal and Chhatre [81]; Ostrom [84] | |
| Local rules enforcement | X | X | Chhatre and Agrawal [85] | |
| Local power dynamics check and balance arrangements | X | Agrawal and Gibson [75] |
© 2016 by the authors; licensee MDPI, Basel, Switzerland. This article is an open access article distributed under the terms and conditions of the Creative Commons Attribution (CC-BY) license (http://creativecommons.org/licenses/by/4.0/).
Share and Cite
Pelletier, J.; Gélinas, N.; Skutsch, M. The Place of Community Forest Management in the REDD+ Landscape. Forests 2016, 7, 170. https://doi.org/10.3390/f7080170
Pelletier J, Gélinas N, Skutsch M. The Place of Community Forest Management in the REDD+ Landscape. Forests. 2016; 7(8):170. https://doi.org/10.3390/f7080170
Chicago/Turabian StylePelletier, Johanne, Nancy Gélinas, and Margaret Skutsch. 2016. "The Place of Community Forest Management in the REDD+ Landscape" Forests 7, no. 8: 170. https://doi.org/10.3390/f7080170
APA StylePelletier, J., Gélinas, N., & Skutsch, M. (2016). The Place of Community Forest Management in the REDD+ Landscape. Forests, 7(8), 170. https://doi.org/10.3390/f7080170

