A Study on Wavelet Transform-Based Inversion Method for Forest Leaf Area Index Retrieval
Abstract
1. Introduction
- (1)
- Through multi-scale 9/7 wavelet decomposition, the algorithm simultaneously analyzes grayscale textures and frequency-domain features of canopy components, effectively handling complex forest textures while suppressing noise artifacts [51].
- (2)
- A novel dynamic optimization suppression method improves segmentation precision by adaptively adjusting coefficient thresholds, overcoming the limitations of traditional threshold segmentation methods, and enabling more accurate differentiation of trunk regions, thereby improving the accuracy of LAI measurements.
- (3)
- Experimental validation against LAI-2200C benchmark measurements demonstrates enhanced accuracy across diverse ecosystems. Comparative analysis reveals significant improvements over traditional color-based segmentation in handling mixed-pixel scenarios and structural interference.
2. Materials and Methods
2.1. Study Area and Data Source
2.1.1. Study Area
2.1.2. Data Collection
2.1.3. Dataset
2.2. Principles of Wavelet Image Decomposition and the 9/7 Wavelet
2.3. Imaging Region Extraction
2.4. Analysis of Vegetation Canopy Image Feature
2.5. LAI Extraction
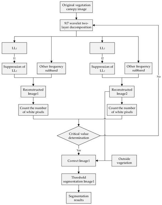
2.5.1. Image Segmentation
Fixed Coefficient Suppression
- (1)
- When the vegetation image is directly processed using Otsu’s method, some brighter leaf areas are misclassified as the sky regions, and some darker trunk areas are misclassified as leaf areas due to insufficient grayscale contrast.
- (2)
- After the wavelet transformation of the image, Otsu’s method accurately segments the trunk area.
- (3)
- When the suppression coefficient is too small (), some leaf areas with subtle grayscale variations are misclassified as sky regions, as shown in the red-circled areas in Figure 8b–d. This occurs because these leaf areas, located in the low-frequency components, experience excessive suppression, reducing their grayscale values to levels similar to other low-frequency areas, resulting in misclassification.
- (4)
- As the suppression coefficient increases, the grayscale suppression of low-frequency components weakens, improving the contrast between the leaf area and the sky area, thereby enhancing the leaf area segmentation.
- (5)
- When the suppression coefficient is excessively large , the sky region is erroneously classified as part of the leaf area, as illustrated in the blue-circled region of Figure 8d. This misclassification arises because the high grayscale values of the sky are inadequately suppressed, diminishing the grayscale contrast between the sky and the leaf area, ultimately resulting in segmentation errors.
- (6)
- The foliage of vegetation typically shows strong continuity in its distribution. However, during the image acquisition process, certain leaf regions may appear blurred due to a bright background. Wavelet transformation can effectively restore these blurred areas, recovering leaf details that were originally obscured by the bright background, as illustrated in the pink-circled regions in Figure 8b,c.
Grayscale Mean-Based Suppression
- (1)
- When the suppression coefficient does not exceed , the sky region is correctly segmented without misclassification.
- (2)
- When the suppression coefficient increases to , the sky region is misclassified as part of the leaf area.
- (1)
- The trunk area in vegetation images generally has the lowest grayscale values. Even with a high suppression coefficient, it is correctly identified without misclassification.
- (2)
- When the suppression coefficient is too small, the suppression effect on low-frequency components becomes overly strong, causing some leaf areas with subtle grayscale variations to be excessively suppressed. This makes them indistinguishable from the sky, leading to misclassification.
- (3)
- When the suppression coefficient is too large, the sky area is not effectively suppressed, reducing the contrast between the sky and leaf areas. This results in the misclassification of the sky as part of the leaf area.
- (4)
- An appropriate suppression coefficient enhances the grayscale contrast between the leaf area, sky, and trunk, thereby improving segmentation accuracy.
Dynamic Optimization Suppression
Segmentation Performance Evaluation
2.5.2. LAI Extraction
LAI Extraction Method
Evaluation of LAI Extraction Results
3. Results
3.1. Suppression Algorithm Segmentation Results and Evaluation
3.1.1. Dynamic Optimization Suppression Algorithm Reconstruction Results
3.1.2. Comparison of Segmentation Results of Three Suppression Algorithms
3.1.3. Evaluation of Segmentation Results Using Three Suppression Algorithms
3.2. Results and Evaluation of LAI Extraction
3.3. Comparison of Image Segmentation Results
4. Discussion
4.1. Discussion on Wavelet Transform-Based Segmentation Algorithms
4.2. Instrument Selection for Comparison
4.3. Analysis and Discussion of LAI Inversion Results
4.4. Suppression Coefficient Selection
4.5. Image Segmentation Method Comparison and Discussion
4.6. Limitations and Improvement Measures Discussion
5. Conclusions
Author Contributions
Funding
Data Availability Statement
Acknowledgments
Conflicts of Interest
References
- Pan, Y.; Birdsey, R.A.; Fang, J.; Houghton, R.; Kauppi, P.E.; Kurz, W.A.; Phillips, O.L.; Shvidenko, A.; Lewis, S.L.; Canadell, J.G. A Large and Persistent Carbon Sink in the World’s Forests. Science 2011, 333, 988–993. [Google Scholar] [CrossRef] [PubMed]
- Davies, S.J.; Abiem, I.; Abu Salim, K.; Aguilar, S.; Allen, D.; Alonso, A.; Anderson-Teixeira, K.; Andrade, A.; Arellano, G.; Ashton, P.S. Forestgeo: Understanding Forest Diversity and Dynamics through a Global Observatory Network. Biol. Conserv. 2021, 253, 108907. [Google Scholar] [CrossRef]
- Liang, J.; Crowther, T.W.; Picard, N.; Wiser, S.; Zhou, M.; Alberti, G.; Schulze, E.D.; McGuire, A.D.; Bozzato, F.; Pretzsch, H. Positive Biodiversity-Productivity Relationship Predominant in Global Forests. Science 2016, 354, aaf8957. [Google Scholar] [CrossRef]
- Wolf, S.; Paul-Limoges, E. Drought and heat reduce forest carbon uptake. Nat. Commun. 2023, 14, 6217. [Google Scholar] [CrossRef] [PubMed]
- Xie, C.; Chen, S.; Liu, D.; Jim, C.Y. Unveiling the complex networks of urban tree diversity research: A global perspective. Ecol. Evol. 2024, 14, e11630. [Google Scholar] [CrossRef]
- Van Der Woude, A.M.; Peters, W.; Joetzjer, E.; Lafont, S.; Koren, G.; Ciais, P.; Ramonet, M.; Xu, Y.; Bastos, A.; Botía, S.; et al. Temperature extremes of 2022 reduced carbon uptake by forests in Europe. Nat. Commun. 2023, 14, 6218. [Google Scholar] [CrossRef]
- Besson, M.; Alison, J.; Bjerge, K.; Gorochowski, T.E.; Hoye, T.T.; Jucker, T.; Mann, H.M.R.; Clements, C.F. Towards the fully automated monitoring of ecological communities. Ecol. Lett. 2022, 25, 2753–2775. [Google Scholar] [CrossRef]
- Girardello, M.; Oton, G.; Piccardo, M.; Pickering, M.; Elia, A.; Ceccherini, G.; Garcia, M.; Migliavacca, M.; Cescatti, A. A dataset on the structural diversity of European forests. Earth Syst. Sci. Data Discuss. 2025, 1–30. [Google Scholar] [CrossRef]
- Matyukira, C.; Mhangara, P. Advances in vegetation mapping through remote sensing and machine learning techniques: A scientometric review. Eur. J. Remote Sens. 2024, 57, 2422330. [Google Scholar] [CrossRef]
- Aryal, U.; Neupane, P.R.; Rijal, B.; Lamichanne, P.; Parajuli, A.; Maraseni, T.N. Assessing the Impact of Leasehold Forestry in Nepal: Enhancing Livelihoods and Preventing Degradation. Forests 2025, 16, 531. [Google Scholar] [CrossRef]
- Pokorny, B.; Montero Terrazas, J.C.; Johnson, J.; Mendoza Ortega, K.; Cano Cardona, W.; de Jong, W. Making Timber Accessible to Forest Communities: A Study on Locally Adapted, Motor–Manual Forest Management Schemes in the Eastern Lowlands of Bolivia. Forests 2025, 16, 496. [Google Scholar] [CrossRef]
- Huang, Y.; Chen, Y.; Castro-Izaguirre, N.; Baruffol, M.; Brezzi, M.; Lang, A.; Li, Y.; Härdtle, W.; von Oheimb, G.; Yang, X.; et al. Impacts of Species Richness on Productivity in a Large-Scale Subtropical Forest Experiment. Science 2018, 362, 80–83. [Google Scholar] [CrossRef]
- Chen, J.M.; Black, T.A. Defining Leaf-Area Index for Non-Flat Leaves. Plant Cell Environ. 1992, 15, 421–429. [Google Scholar] [CrossRef]
- Perez, G.; Coma, J.; Chafer, M.; Cabeza, L.F. Seasonal influence of leaf area index (LAI) on the energy performance of a green facade. Build. Environ. 2022, 207, 18. [Google Scholar] [CrossRef]
- Cutini, A.; Matteucci, G.; Mugnozza, G.S. Estimation of leaf area index with the Li-Cor LAI 2000 in deciduous forests. For. Ecol. Manag. 1998, 105, 55–65. [Google Scholar] [CrossRef]
- Clark, D.B.; Olivas, P.C.; Oberbauer, S.F.; Clark, D.A.; Ryan, M.G. First direct landscape-scale measurement of tropical rain forest Leaf Area Index, a key driver of global primary productivity. Ecol. Lett. 2008, 11, 163–172. [Google Scholar] [CrossRef]
- Tian, Y.; Zheng, Y.; Zheng, C.M.; Xiao, H.L.; Fan, W.J.; Zou, S.B.; Wu, B.; Yao, Y.Y.; Zhang, A.J.; Liu, J. Exploring scale-dependent ecohydrological responses in a large endorheic river basin through integrated surface water-groundwater modeling. Water Resour. Res. 2015, 51, 4065–4085. [Google Scholar] [CrossRef]
- Iio, A.; Hikosaka, K.; Anten, N.P.R.; Nakagawa, Y.; Ito, A. Global dependence of field-observed leaf area index in woody species on climate: A systematic review. Glob. Ecol. Biogeogr. 2014, 23, 274–285. [Google Scholar] [CrossRef]
- Taugourdeau, S.; le Maire, G.; Avelino, J.; Jones, J.R.; Ramirez, L.G.; Quesada, M.J.; Charbonnier, F.; Gomez-Delgado, F.; Harmand, J.M.; Rapidel, B.; et al. Leaf area index as an indicator of ecosystem services and management practices: An application for coffee agroforestry. Agric. Ecosyst. Environ. 2014, 192, 19–37. [Google Scholar] [CrossRef]
- Tsialtas, J.T.; Baxevanos, D.; Maslaris, N. Chlorophyll Meter Readings, Leaf Area Index, and Their Stability as Assessments of Yield and Quality in Sugar Beet Cultivars Grown in Two Contrasting Environments. Crop Sci. 2014, 54, 265–273. [Google Scholar] [CrossRef]
- Fang, H.; Baret, F.; Plummer, S.; Schaepman-Strub, G. An overview of global leaf area index (LAI): Methods, products, validation, and applications. Rev. Geophys. 2019, 57, 739–799. [Google Scholar] [CrossRef]
- Bréda, N.J.J. Ground-based measurements of leaf area index: A review of methods, instruments and current controversies. J. Exp. Bot. 2003, 54, 2403–2417. [Google Scholar] [CrossRef] [PubMed]
- Fang, H.L.; Wei, S.S.; Liang, S.L. Validation of MODIS and CYCLOPES LAI products using global field measurement data. Remote Sens. Environ. 2012, 119, 43–54. [Google Scholar] [CrossRef]
- Jonckheere, I.; Fleck, S.; Nackaerts, K.; Muys, B.; Coppin, P.; Weiss, M.; Baret, F. Review of methods for in situ leaf area index determination: Part I. Theories, sensors and hemispherical photography. Agric. For. Meteorol. 2004, 121, 19–35. [Google Scholar] [CrossRef]
- Weiss, M.; Baret, F.; Smith, G.J.; Jonckheere, I.; Coppin, P. Review of methods for in situ leaf area index (LAI) determination: Part II. Estimation of LAI, errors and sampling. Agric. For. Meteorol. 2004, 121, 37–53. [Google Scholar] [CrossRef]
- Fang, H.L.; Li, W.J.; Wei, S.S.; Jiang, C.Y. Seasonal variation of leaf area index (LAI) over paddy rice fields in NE China: Intercomparison of destructive sampling, LAI-2200, digital hemispherical photography (DHP), and AccuPAR methods. Agric. For. Meteorol. 2014, 198–199, 126–141. [Google Scholar] [CrossRef]
- Garriques, S.; Shabanov, N.V.; Swanson, K.; Morisette, J.T.; Baret, F.; Myneni, R.B. Intercomparison and sensitivity analysis of Leaf Area Index retrievals from LAI-2000, AccuPAR, and digital hemispherical photography over croplands. Agric. For. Meteorol. 2008, 148, 1193–1209. [Google Scholar] [CrossRef]
- Fang, H.L.; Ye, Y.C.; Liu, W.W.; Wei, S.S.; Ma, L. Continuous estimation of canopy leaf area index (LAI) and clumping index over broadleaf crop fields: An investigation of the PASTIS-57 instrument and smartphone applications. Agric. For. Meteorol. 2018, 253, 48–61. [Google Scholar] [CrossRef]
- Sandmann, M.; Graefe, J.; Feller, C. Optical methods for the non-destructive estimation of leaf area index in kohlrabi and lettuce. Sci. Hortic. 2013, 156, 113–120. [Google Scholar] [CrossRef]
- Vincent, G.; Antin, C.; Laurans, M.; Heurtebize, J.; Lavalley, C.; Dauzat, J.; Durrieu, S. Mapping plant area index of tropical evergreen forest by airborne laser scanning. A cross-validation study using LAI2200 optical sensor. Remote Sens. Environ. 2017, 198, 254–266. [Google Scholar] [CrossRef]
- Verrelst, J.; Alonso, L.; Camps-Valls, G.; Delegido, J.; Moreno, J. Retrieval of Vegetation Biophysical Parameters Using Gaussian Process Techniques. IEEE Trans. Geosci. Remote Sens. 2012, 50, 1832–1843. [Google Scholar] [CrossRef]
- Romano, G.; Ricci, G.F.; Gentile, F. Comparing LAI Field Measurements and Remote Sensing to Assess the Influence of Check Dams on Riparian Vegetation Cover. In Innovative Biosystems Engineering for Sustainable Agriculture, Forestry and Food Production. MID-TERM AIIA 2019; Lecture Notes in Civil Engineering; Springer: Cham, Switzerland, 2019; Volume 67. [Google Scholar] [CrossRef]
- Logsdon, S.D.; Cambardella, C.A. An Approach for Indirect Determination of Leaf Area Index. Trans. ASABE 2019, 62, 655–659. [Google Scholar] [CrossRef]
- Yan, G.; Hu, R.; Luo, J. Review of indirect optical measurements of leaf area index: Recent advances, challenges, and perspectives. Agric. For. Meteorol. 2019, 265, 390–411. [Google Scholar] [CrossRef]
- Ariza-Carricondo, C.; Di Mauro, F.; de Beeck, M.O.; Roland, M.; Gielen, B.; Vitale, D.; Ceulemans, R.; Papale, D. A comparison of different methods for assessing leaf area index in four canopy types. Cent. Eur. For. J. 2019, 65, 67–80. [Google Scholar] [CrossRef]
- Iiames, J.S.; Cooter, E.; Schwede, D.; Williams, J.A. Comparison of Simulated and Field-Derived Leaf Area Index (LAI) and Canopy Height Values from Four Forest Complexes in the Southeastern USA. Forests 2018, 9, 26. [Google Scholar] [CrossRef] [PubMed]
- Niu, X.T.; Fan, J.; Luo, R.; Fu, W.; Yuan, H.; Du, M. Continuous estimation of leaf area index and the woody-to-total area ratio of two deciduous shrub canopies using fisheye webcams in a semiarid loessial region of China. Ecol. Indic. 2021, 125, 107549. [Google Scholar] [CrossRef]
- Weiss, M.; Baret, F. CAN_EYE V6. 4.91 User Manual. Recuperado 2017, 12, 56. [Google Scholar]
- Zhang, Y.Q.; Chen, J.M.; Miller, J.R. Determining digital hemispherical photograph exposure for leaf area index estimation. Agric. For. Meteorol. 2005, 133, 166–181. [Google Scholar] [CrossRef]
- Liu, J.; Li, L.; Akerblom, M.; Wang, T.; Skidmore, A.; Zhu, X.; Heurich, M. Comparative Evaluation of Algorithms for Leaf Area Index Estimation from Digital Hemispherical Photography through Virtual Forests. Remote Sens. 2021, 13, 3325. [Google Scholar] [CrossRef]
- Lee, J.; Cha, S.; Lim, J.; Chun, J.; Jang, K. Practical LAI Estimation with DHP Images in Complex Forest Structure with Rugged Terrain. Forests 2023, 14, 2047. [Google Scholar] [CrossRef]
- Pare, S.; Kumar, A.; Singh, G.K. Image Segmentation Using Multilevel Thresholding: A Research Review. Iran. J. Sci. Technol. Trans. Electr. Eng. 2020, 44, 1–29. [Google Scholar] [CrossRef]
- Huang, M.; Yu, W.; Zhu, D. An Improved Image Segmentation Algorithm Based on the Otsu Method. In Proceedings of the 2012 13th ACIS International Conference on Software Engineering, Artificial Intelligence, Networking and Parallel/Distributed Computing, Kyoto, Japan, 8–10 August 2012; pp. 135–139. [Google Scholar] [CrossRef]
- Tian, J.; Liu, X.; Zheng, Y.; Xu, L.; Huang, Q.; Hu, X. Improving Otsu Method Parameters for Accurate and Efficient in LAI Measurement Using Fisheye Lens. Forests 2024, 15, 1121. [Google Scholar] [CrossRef]
- Wang, C.; Yang, J.; Lv, H. Otsu Multi-Threshold Image Segmentation Algorithm Based on Improved Particle Swarm Optimization. In Proceedings of the 2019 IEEE 2nd International Conference on Information Communication and Signal Processing (ICICSP), Weihai, China, 28–30 September 2019; pp. 440–443. [Google Scholar] [CrossRef]
- Shi, B.; Guo, L.; Yu, L. Accurate LAI estimation of soybean plants in the field using deep learning and clustering algorithms. Front. Plant Sci. 2025, 15, 1501612. [Google Scholar] [CrossRef]
- Yue, J.B.; Wang, J.; Zhang, Z.Y.; Li, C.C.; Yang, H.; Feng, H.K.; Guo, W. Estimating crop leaf area index and chlorophyll content using a deep learning-based hyperspectral analysis method. Comput. Electron. Agric. 2024, 227, 109653. [Google Scholar] [CrossRef]
- Gao, J.Q.; Wang, B.B.; Wang, Z.Y.; Wang, Y.F.; Kong, F.Z. A wavelet transform-based image segmentation method. Optik 2020, 208, 164123. [Google Scholar] [CrossRef]
- Saha, M.; Naskar, M.K.; Chatterji, B.N. Advanced Wavelet Transform for Image Processing—A Survey. In Information, Photonics and Communication; Lecture Notes in Networks and Systems; Springer: Singapore, 2019. [Google Scholar] [CrossRef]
- Dede, A.; Nunoo-Mensah, H.; Akowuah, E.K.; Boateng, K.O.; Adjei, P.E.; Acheampong, F.A.; Acquah, I.; Kponyo, J.J. Wavelet-Based Feature Extraction for Efficient High-Resolution Image Classification. Eng. Rep. 2025, 7, e70027. [Google Scholar] [CrossRef]
- Li, H.; Xu, K. Innovative adaptive edge detection for noisy images using wavelet and Gaussian method. Sci. Rep. 2025, 15, 5838. [Google Scholar] [CrossRef]
- LI-COR Inc. LAI-2200 Plant Canopy Analyzer: Instruction Manual; LAI-COR Inc.: Lincoln, NE, USA, 2010. [Google Scholar]
- Brown, I.J. A Wavelet Tour of Signal Processing: The Sparse Way. Investig. Oper. 2009, 30, 85–86. [Google Scholar]
- Ďuriš, V.; Semenov, V.I.; Chumarov, S.G. Application of Discrete and Fast Fourier Transforms to Increase the Speed of Multiscale Image Analysis. TEM J. 2024, 13, 349–354. [Google Scholar] [CrossRef]
- Han, Z.; Zhang, X.; Yan, B.; Qiao, L.; Wang, Z. The time-frequency analysis of the acoustic signal produced in underwater discharges based on Variational Mode Decomposition and Hilbert–Huang Transform. Sci. Rep. 2023, 13, 22. [Google Scholar] [CrossRef]
- Mayerhöfer, T.G.; Pahlow, S.; Popp, J. The Bouguer-Beer-Lambert Law: Shining Light on the Obscure. Chemphyschem 2020, 15, 2029–2046. [Google Scholar] [CrossRef] [PubMed]
- Miller, J. A formula for average foliage density. Aust. J. Bot. 1967, 15, 141–144. [Google Scholar] [CrossRef]
- Mulkey, S.S.; Kitajima, K.; Wright, S.J. Plant physiological ecology of tropical forest canopies. Trends Ecol. Evol. 1996, 11, 408. [Google Scholar] [CrossRef] [PubMed]
- Moghimi, A.; Tavakoli Darestani, A.; Mostofi, N.; Fathi, M.; Amani, M. Improving forest above-ground biomass estimation using genetic-based feature selection from Sentinel-1 and Sentinel-2 data (case study of the Noor forest area in Iran). Kuwait J. Sci. 2024, 51, 100159. [Google Scholar] [CrossRef]
- Zhou, X.; Tong, L.; Wang, P.C.; Gong, X.; Li, Y.X.; Gao, B.; Sun, Y.; Gu, X.F. Research on the Optical Method of Leaf Area Index Measurement Base on the Hemispherical Image. In Proceedings of the IEEE International Geoscience and Remote Sensing Symposium, Waikoloa, HI, USA, 26 September–2 October 2020; pp. 4319–4322. [Google Scholar] [CrossRef]
- Liu, C.W.; Kang, S.Z.; Li, F.S.; Li, S.; Du, T.S. Canopy leaf area index for apple tree using hemispherical photography in arid region. Sci. Hortic. 2013, 164, 610–615. [Google Scholar] [CrossRef]
- Castro-Valdecantos, P.; Apolo-Apolo, O.E.; Pérez-Ruiz, M.; Egea, G. Leaf area index estimations by deep learning models using RGB images and data fusion in maize. Precis. Agric. 2022, 23, 1949–1966. [Google Scholar] [CrossRef]
- Li, Y.; Qi, X.; Cai, Y.; Tian, Y.; Zhu, Y.; Cao, W.; Zhang, X. A Rice Leaf Area Index Monitoring Method Based on the Fusion of Data from RGB Camera and Multi-Spectral Camera on an Inspection Robot. Remote Sens. 2024, 16, 4725. [Google Scholar] [CrossRef]
- Du, L.; Yang, H.; Song, X.; Wei, N.; Yu, C.; Wang, W.; Zhao, Y. Estimating leaf area index of maize using UAV-based digital imagery and machine learning methods. Sci. Rep. 2022, 12, 15937. [Google Scholar] [CrossRef]
- Richardson, G.A.; Lohani, H.K.; Potnuru, C.; Donepudi, L.P.; Pankajakshan, P. PhenoBot: An automated system for leaf area analysis using deep learning. Planta 2023, 257, 36. [Google Scholar] [CrossRef]
- Islam, F.; Ullah, M.; Bais, A. QuanCro: A novel framework for quantification of corn crops’ consistency under natural field conditions. Neural Comput. Appl. 2023, 35, 24877–24896. [Google Scholar] [CrossRef]
- Yeddula, S.D. Development of Advanced Deep Learning Algorithms for Domain-Specific Challenges. Ph.D. Thesis, Auburn University, Auburn, AL, USA, 2024. [Google Scholar]
- Sebastiani, A.; Salvati, R.; Manes, F. Comparing leaf area index estimates in a Mediterranean forest using field measurements, Landsat 8, and Sentinel-2 data. Ecol. Process. 2023, 12, 28. [Google Scholar] [CrossRef]
- Abdulkader, Z.N. Design and Realization of An Efficient Bio 9/7 Discrete Wavelet Transform. Al-Rafadain Eng. J. 2015, 23, 13–26. [Google Scholar] [CrossRef]
- Sarkar, S.; Bhairannawar, S.S. Efficient FPGA architecture of optimized Haar wavelet transform for image and video processing applications. Multidimens. Syst. Signal Process. 2021, 32, 821–844. [Google Scholar] [CrossRef]















| SN | Area Name | Vegetation Type | Climate Type | Landform Type |
|---|---|---|---|---|
| 1 | Jiangshanjiao Station, Heilongjiang, China | coniferous and broad-leaved mixed forest | Temperate monsoon climate | Low mountain and hilly landform |
| 2 | Qianyanzhou Station, Jiangxi, China | evergreen broad-leaved forest | Subtropical monsoon climate | Red Soil Hills |
| 3 | Qingshuihe Campus of UESTC, Sichuan, China | evergreen broad-leaved forest | Subtropical monsoon climate | Plain |
| 7° | 12.5 | 0.0266 | 0.0427 |
| 23° | 12.5 | 0.0852 | 0.1369 |
| 38° | 12.5 | 0.1343 | 0.2157 |
| 53° | 12.5 | 0.1742 | 0.2798 |
| 68° | 12.5 | 0.2023 | 0.3248 |
| Fixed Coefficient Suppression Algorithm | Grayscale Mean-Based Suppression Algorithm | Dynamic Optimization Suppression Algorithm | |||
|---|---|---|---|---|---|
| 0.01 | 0.02 | 0.01 g | 0.02 g | - | |
| DIR | 0.6077 | 0.6272 | 0.6487 | 0.6663 | 0.7859 |
| Ui | 0.978 | 0.9774 | 0.9799 | 0.9798 | 0.9835 |
| 1.4856 | 1.5141 | 1.3049 | 1.2796 | 0.9549 | |
| 23.6957 | 23.403 | 22.9683 | 22.7328 | 20.9293 | |
| 0.5266 | 0.4819 | 0.4625 | 0.4266 | 0.4256 | |
| 2.638 | 2.6618 | 2.4393 | 2.4062 | 2.2444 | |
| Fixed Coefficient Suppression Algorithm | Grayscale Mean-Based Suppression Algorithm | Dynamic Optimization Suppression Algorithm | |||
|---|---|---|---|---|---|
| 0.01 | 0.02 | 0.01 g | 0.02 g | - | |
| DIR | 0.6437 | 0.6537 | 0.6668 | 0.6723 | 0.7481 |
| Ui | 0.9442 | 0.9437 | 0.944 | 0.944 | 0.9589 |
| 2.6149 | 2.6527 | 2.4204 | 2.414 | 2.1597 | |
| 35.2194 | 35.135 | 34.2992 | 34.2531 | 33.1133 | |
| 1.986 | 1.9812 | 1.9371 | 1.9312 | 1.7034 | |
| 2.9535 | 2.9765 | 2.7295 | 2.7167 | 2.4775 | |
| Study Area | LAI-2200C | Dynamic Optimization Suppression Algorithm | ||
|---|---|---|---|---|
| Chengdu | median | 3.748 | 3.252 | |
| 75th percentile and 25th percentile | 75th percentile | 4.016 | 3.456 | |
| 25th percentile | 3.199 | 3.140 | ||
| Difference | 0.817 | 0.316 | ||
| extremum | maximum | 4.917 | 3.919 | |
| minimum | 1.374 | 1.557 | ||
| Jiangshanjiao | median | 3.425 | 3.391 | |
| 75th percentile and 25th percentile | 75th percentile | 3.792 | 3.961 | |
| 25th percentile | 2.412 | 2.533 | ||
| Difference | 1.38 | 1.428 | ||
| extremum | maximum | 5.040 | 4.387 | |
| minimum | 1.110 | 1.904 | ||
| Qianyanzhou | median | 3.279 | 3.061 | |
| 75th percentile and 25th percentile | 75th percentile | 3.494 | 3.328 | |
| 25th percentile | 2.664 | 2.612 | ||
| Difference | 0.83 | 0.716 | ||
| extremum | maximum | 4.738 | 4.177 | |
| minimum | 1.566 | 0.807 | ||
| Chengdu | Jiangshanjiao | Qianyanzhou | ALL | |
|---|---|---|---|---|
| RMSE | 0.533 | 0.318 | 0.415 | 0.431 |
| MAE | 0.461 | 0.234 | 0.358 | 0.351 |
Disclaimer/Publisher’s Note: The statements, opinions and data contained in all publications are solely those of the individual author(s) and contributor(s) and not of MDPI and/or the editor(s). MDPI and/or the editor(s) disclaim responsibility for any injury to people or property resulting from any ideas, methods, instructions or products referred to in the content. |
© 2025 by the authors. Licensee MDPI, Basel, Switzerland. This article is an open access article distributed under the terms and conditions of the Creative Commons Attribution (CC BY) license (https://creativecommons.org/licenses/by/4.0/).
Share and Cite
Wang, P.; Tong, L.; Gong, X.; Gao, B. A Study on Wavelet Transform-Based Inversion Method for Forest Leaf Area Index Retrieval. Forests 2025, 16, 736. https://doi.org/10.3390/f16050736
Wang P, Tong L, Gong X, Gao B. A Study on Wavelet Transform-Based Inversion Method for Forest Leaf Area Index Retrieval. Forests. 2025; 16(5):736. https://doi.org/10.3390/f16050736
Chicago/Turabian StyleWang, Peicheng, Ling Tong, Xun Gong, and Bo Gao. 2025. "A Study on Wavelet Transform-Based Inversion Method for Forest Leaf Area Index Retrieval" Forests 16, no. 5: 736. https://doi.org/10.3390/f16050736
APA StyleWang, P., Tong, L., Gong, X., & Gao, B. (2025). A Study on Wavelet Transform-Based Inversion Method for Forest Leaf Area Index Retrieval. Forests, 16(5), 736. https://doi.org/10.3390/f16050736

