Aboveground Biomass Inversion Using DTM-Independent Crown Metrics from UAV Stereoscopic Imagery in the Greater and Lesser Khingan Mountains
Abstract
1. Introduction
2. Materials
2.1. Study Area
2.2. Field Data
2.3. Collections of UAV Imagery
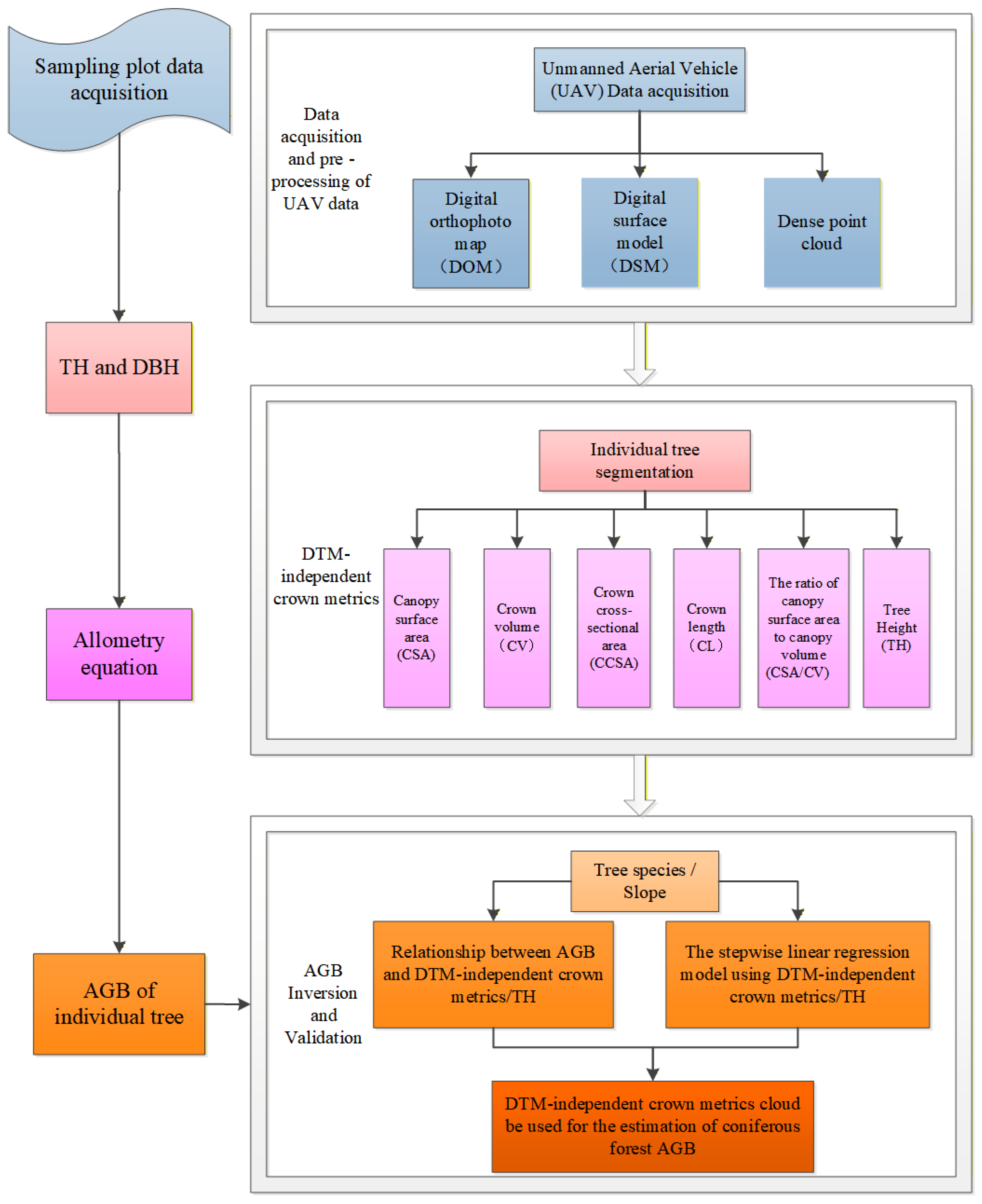
3. Method
3.1. UAV Stereoscopic Imagery Processing
3.2. Individual Tree Segmentation
3.3. DTM-Independent Crown Metrics
3.4. Biomass Models and Estimation
4. Results
4.1. AGB Estimation Comparing DTM-Independent Crown Metrics with TH
4.2. Influence of Terrain on DTM-Independent Crown Metrics for AGB Estimation
4.3. Stepwise Linear Regression Model Using Five DTM-Independent Crown Metrics and TH
5. Discussion
5.1. Relationships Between Five DTM-Independent Crown-Metrics and AGB
5.2. The Potential of DTM-Independent Crown-Metrics for AGB Estimation
6. Conclusions
Author Contributions
Funding
Data Availability Statement
Conflicts of Interest
References
- Kindermann, G.E.; Mcallum, I.; Fritz, S.; Obersteiner, M. A global forest growing stock, biomass and carbon map based on FAO statistics. Silva Fenn. 2008, 42, 387–396. [Google Scholar] [CrossRef]
- Pan, Y.D.; Birdsey, R.A.; Fang, J.Y.; Houghton, R.; Kauppi, P.E.; Kurz, W.A.; Phillips, O.L.; Shvidenko, A.; Lewis, S.L.; Canadell, J.G.; et al. A Large and Persistent Carbon Sink in the World’s Forests. Science 2011, 333, 988–993. [Google Scholar] [CrossRef] [PubMed]
- Beer, C.; Reichstein, M.; Tomelleri, E.; Ciais, P.; Jung, M.; Carvalhais, N.; Rodenbeck, C.; Arain, M.A.; Baldocchi, D.; Bonan, G.B.; et al. Terrestrial Gross Carbon Dioxide Uptake: Global Distribution and Covariation with Climate. Science 2010, 329, 834–838. [Google Scholar] [CrossRef] [PubMed]
- Getzin, S.; Wiegand, K.; Schöning, I. Assessing biodiversity in forests using very high-resolution images and unmanned aerial vehicles. Methods Ecol. Evol. 2012, 3, 397–404. [Google Scholar] [CrossRef]
- Dandois, J.P.; Ellis, E.C. High spatial resolution three-dimensional mapping of vegetation spectral dynamics using computer vision. Remote Sens. Environ. 2013, 136, 259–276. [Google Scholar] [CrossRef]
- Puliti, S.; Orka, H.O.; Gobakken, T.; Naesset, E. Inventory of small forest areas using an Unmanned Aerial System. Remote Sens. 2015, 7, 9632–9654. [Google Scholar] [CrossRef]
- Rango, A.; Laliberte, A.; Herrick, J.E.; Winters, C.; Havstad, K.; Steele, C.; Browning, D. Unmanned aerial vehicle-based remote sensing for rangeland assessment, monitoring, and management. J. Appl. Remote Sens. 2009, 3, 033542. [Google Scholar] [CrossRef]
- Anderson, K.; Gaston, K.J. Lightweight unmanned aerial vehicles will revolutionize spatial ecology. Front. Ecol. Environ. 2013, 11, 138–146. [Google Scholar] [CrossRef]
- Zarco-Tejada, P.J.; Diaz-Varela, R.; Angileri, V.; Loudjani, P. Tree height quantification using very high resolution imagery acquired from an unmanned aerial vehicle (UAV) and automatic 3D photo-reconstruction methods. Eur. J. Agron. 2014, 55, 89–99. [Google Scholar] [CrossRef]
- Dandois, J.; Olano, M.; Ellis, E. Optimal Altitude, Overlap, and Weather Conditions for Computer Vision UAV Estimates of Forest Structure. Remote Sens. 2015, 7, 13895–13920. [Google Scholar] [CrossRef]
- Getzin, S.; Nuske, R.S.; Wiegand, K. Using Unmanned Aerial Vehicles (UAV) to Quantify Spatial Gap Patterns in Forests. Remote Sens. 2014, 6, 6988–7004. [Google Scholar] [CrossRef]
- Waser, L.T.; Ginzler, C.; Rehush, N. Wall-to-Wall tree type mapping from countrywide airborne remote sensing surveys. Remote Sens. 2017, 9, 766. [Google Scholar] [CrossRef]
- Puliti, S.; Ene, L.T.; Gobakken, T.; Næsset, E. Use of partial-coverage UAV data in sampling for large scale forest inventories. Remote Sens. Environ. 2017, 194, 115–126. [Google Scholar] [CrossRef]
- Gobakken, T.; Bollandsås, O.M.; Næsset, E. Comparing biophysical forest characteristics estimated from photogrammetric matching of aerial images and airborne laser scanning data. Scand. J. For. Res. 2015, 30, 73–86. [Google Scholar] [CrossRef]
- Rahlf, J.; Breidenbach, J.; Solberg, S.; Astrup, R. Forest parameter prediction using an image-based point cloud: A comparison of semi-ITC with ABA. Forests 2015, 6, 4059–4071. [Google Scholar] [CrossRef]
- St-Onge, B.; Vega, C.; Fournier, R.A.; Hu, Y. Mapping crownheight using a combination of digital stereoscopic-photogrammetry and lidar. Int. J. Remote Sens. 2008, 29, 3343–3364. [Google Scholar] [CrossRef]
- Persson, H.; Wallerman, J.; Olsson, H.; Fransson, J.E.S. Estimating forest biomass and height using optical stereoscopic satellite data and a DTM from laser scanning data. Can. J. Remote Sens. 2013, 39, 251–262. [Google Scholar] [CrossRef]
- Hobi, M.L.; Ginzler, C. Accuracy Assessment of Digital Surface Models Based onWorldView-2 and ADS80 stereoscopic Remote Sensing Data. Sensors 2012, 12, 6347–6368. [Google Scholar] [CrossRef]
- Ni, W.; Liu, J.; Zhang, Z.; Sun, G.; Yang, A. Evaluation of UAV-based forest inventory system compared with LiDAR data. In Proceedings of the 2015 IEEE International Geoscience and Remote Sensing Symposium (IGARSS), Milan, Italy, 26–31 July 2015. [Google Scholar] [CrossRef]
- Ni, W.J.; Sun, G.Q.; Pang, Y.; Zhang, Z.Y.; Liu, J.L.; Yang, A.; Wang, Y.; Zhang, D.F. Mapping Three-Dimensional Structures of Forest canopy Using UAV stereoscopic Imagery: Evaluating Impacts of Forward Overlaps and Image ResolutionsWith LiDAR Data as Reference. IEEE J. Sel. Top. Appl. Earth Obs. Remote Sens. 2018, 11, 3578–3589. [Google Scholar] [CrossRef]
- Dunn, R.E.; Stromberg, C.A.E.; Madden, R.H.; Kohn, M.J.; Carlini, A.A. Linked canopy, climate, and faunal change in the cenozoic of patagonia. Science 2015, 347, 258–261. [Google Scholar] [CrossRef]
- Purves, D.; Pacala, S. Predictive models of forest dynamics. Science 2008, 320, 1452–1453. [Google Scholar] [CrossRef]
- Wang, Q.; Ni-Meister, W.G. Forest canopy Height and Gaps from Multiangular BRDF Assessed with Airborne LiDAR Data. Remote Sens. 2019, 11, 2566. [Google Scholar] [CrossRef]
- Hall, F.G.; Bergen, K.; Blair, J.B.; Dubayah, R.; Houghton, R.; Hurtt, G.; Kellndorfer, J.; Lefsky, M.; Ranson, J.; Saatchi, S.; et al. Characterizing 3d vegetation structure from space: Mission requirements. Remote Sens. Environ. 2011, 115, 2753–2775. [Google Scholar] [CrossRef]
- Maltamo, M.; Næsset, E.; Vauhkonen, J. Forestry Applications of Airborne Laser Scanning: Concepts and Case Studies; Springer: Berlin/Heidelberg, Germany, 2014. [Google Scholar] [CrossRef]
- Rahlf, J.; Breidenbach, J.; Solberg, S.; Næsset, E.; Astrup, R. Comparison of four types of 3D data for timber volume estimation. Remote Sens. Environ. 2014, 155, 325–333. [Google Scholar] [CrossRef]
- Shinozaki, K.; Yoda, K.; Hozumi, K.; Kira, T. A quantitative analysis of plant form-the pipe model theory: I. Basic analyses. Jpn. J. Ecol. 1964, 14, 97–105. [Google Scholar] [CrossRef]
- Hu, M.; Lehtonen, A.; Minunno, F.; Mäkelä, A. Age effect on tree structure and biomass allocation in Scots pine (Pinus sylvestris L.) and Norway spruce (Picea abies [L.] Karst.). Ann. For. Sci. 2020, 77, 90. [Google Scholar] [CrossRef]
- Valentine, H.T.; Baldwin, V.C., Jr.; Gregoire, T.G.; Burkhart, H.E. Surrogates for foliar dry matter in loblolly pine. For. Sci. 1994, 40, 576–585. [Google Scholar] [CrossRef]
- Li, F.R. Forest Mensuration, 4th ed.; China Forestry Publishing House: Beijing, China, 2019. [Google Scholar]
- Liu, J.L.; Zhang, Z.Y.; Ni, W.J.; Wang, Y.; Zhang, D.F. Individual Tree Recognition Algorithm Based on Unmanned Aerial Vehicle Image Matching Point Cloud. Remote Sens. Inf. 2017, 34, 93–101. [Google Scholar]
- Liu, J.L.; Liao, X.H.; Ni, W.J.; Wang, Y.; Ye, H.P.; Yue, H. Individual tree recognition algorithm of UAV stereoscopic imagery considering three-dimensional morphology of tree. J. Geo Inf. Sci. 2021, 23, 1861–1872. [Google Scholar]
- King, D.A.; Davies, S.J.; Nur Supardi, M.N.; Tan, S. Tree growth is related to light interception and wood density in two mixed dipterocarp forests of Malaysia. Funct. Ecol. 2005, 19, 445–453. [Google Scholar] [CrossRef]
- Kunstler, G.; Curt, T.; Bouchaud, M.; Lepart, J. Growth, mortality, and morphological response of European beech and downy oak along a light gradient in sub-Mediterranean forest. Can. J. For. Res. 2005, 35, 1657–1668. [Google Scholar] [CrossRef]
- Grams, T.E.E.; Andersen, C.P. Competition for resources in trees: Physiological versus morphological plasticity. Prog. Bot. 2007, 68, 356–381. [Google Scholar] [CrossRef]
- Chen, D.S.; Sun, X.M.; Zhang, S.G. Evaluating the Crown Character and Biomass Distribution of Larix olgensis in Northeastern China. Appl. Ecol. Environ. Sci. 2018, 6, 109–117. [Google Scholar]
- Fichtner, A.; Sturm, K.; Rickert, C.; Oheimb, G.; Hardtle, W. Crown size-growth relationships of European beech (Fagus sylvatica L.) are driven by the interplay of disturbance intensity and inter-specific competition. For. Ecol. Manag. 2013, 302, 178–184. [Google Scholar] [CrossRef]
- Daniels, R.F.; Bud&art, H.E.; Spittle, G.D.; Somers, G.L. Methods for Modeling Individual Tree Growth and Stand Development in Seeded Loblolly Pine Stands; College of Forestry and Wildlife Resources; Virginia Technical Institute: Blacksburg, VA, USA, 1979. [Google Scholar]
- Pretzsch, H.; Schutze, G. Crown allometry and growing space efficiency of Norway spruce (Picea abies (L.) Karst.) and European beech (Fagus sylvatica L.) in pure and mixed stands. Plant Biol. 2005, 7, 628–639. [Google Scholar] [CrossRef]
- Aiba, M.; Nakashizuka, T. Architectural differences associated with adult stature and wood density in 30 temperate tree species. Funct. Ecol. 2009, 23, 265–273. [Google Scholar] [CrossRef]
- Goodman, R.C.; Phillips, O.L.; Baker, T.R. The importance of crown dimensions to improve tropical tree biomass estimates. Ecol. Appl. 2014, 24, 680–698. [Google Scholar] [CrossRef] [PubMed]



| Species | Parameters of Allometric Equations | |||||||
|---|---|---|---|---|---|---|---|---|
| c0 | b0 | r2 | k2 | r3 | k3 | r4 | k4 | |
| Larix gmelinii | 0.1081 | 2.5102 | 0.0303 | 0.42113 | 0.1625 | −0.5624 | 0.02804 | 0.9016 |
| Pinus sylvestris | 0.1429 | 2.3177 | 0.0057 | 1.00894 | 0.0042 | 0.8969 | 0.65231 | −0.3355 |
| Betula platyphylla | 0.2755 | 2.2358 | 0.0261 | 0.72790 | 0.0344 | 0.0686 | 0.15110 | 0.3442 |
| Populus davidiana | 0.2064 | 2.2646 | 0.0109 | 0.83649 | 0.0434 | −0.1504 | 0.11583 | 0.2056 |
| Species | DBH (cm) | TH (m) | AGB (kg) | Number of Trees | |||
|---|---|---|---|---|---|---|---|
| Mean Range | Mean Range | Mean Range | |||||
| Larix gmelinii | 21.3 | 6.5~39.3 | 16.5 | 6.5~24.4 | 184.8 | 10.5~625.2 | 378 |
| Pinus sylvestris | 31.0 | 4.9~54.7 | 17.6 | 5.6~22.8 | 414.1 | 4.2~1368.5 | 54 |
| Betula platyphylla | 11.6 | 4.7~17.7 | 12.0 | 6.1~17.5 | 56.0 | 7.1~128.4 | 40 |
| Populus davidiana | 13.7 | 6.7~19.2 | 14.2 | 7.2~20.9 | 68.6 | 13.2~140.5 | 58 |
| DTM-Independent Crown Metrics | Descriptions |
|---|---|
| CV | Crown volume above the height of the tree boundary. |
| CSA | Crown surface area above the height of the tree boundary. |
| CCSA | Crown cross-sectional area above the height of the tree boundary. |
| CL | Crown length above the height of the tree boundary. |
| CSA/CV | Ratio of crown surface area to crown volume above the height of the tree boundary. |
| Model | Larix gmelinii | Pinus sylvestris | Betula platyphylla | Populus davidiana | Coniferous | Deciduous | All | |
|---|---|---|---|---|---|---|---|---|
| Species | ||||||||
| CSA | R2 = 0.46 RMSE = 83.29 | R2 = 0.89 RMSE = 174.22 | R2 = 0.22 RMSE = 26.72 | R2 = 0.43 RMSE = 19.71 | R2 = 0.64 RMSE = 94.72 | R2 = 0.21 RMSE = 25.10 | R2 = 0.67 RMSE = 89.08 | |
| CCSA | R2 = 0.62 RMSE = 69.22 | R2 = 0.93 RMSE = 142.06 | R2 = 0.26 RMSE = 26.07 | R2 = 0.50 RMSE = 19.86 | R2 = 0.76 RMSE = 78.65 | R2 = 0.32 RMSE = 23.43 | R2 = 0.78 RMSE = 73.57 | |
| CV | R2 = 0.49 RMSE = 81.30 | R2 = 0.86 RMSE = 200.87 | R2 = 0.16 RMSE = 27.62 | R2 = 0.32 RMSE = 21.44 | R2 = 0.61 RMSE = 95.52 | R2 = 0.17 RMSE = 25.76 | R2 = 0.61 RMSE = 90.65 | |
| CL | R2 = 0.22 RMSE = 97.36 | R2 = 0.68 RMSE = 284.59 | R2 = 0.08 RMSE = 28.93 | R2 = 0.16 RMSE = 23.85 | R2 = 0.40 RMSE=122.69 | R2 = 0.04 RMSE = 27.71 | R2 = 0.44 RMSE = 116.02 | |
| CSA/CV | R2 = 0.37 RMSE = 95.49 | R2 = 0.77 RMSE = 206.96 | R2 = 0.06 RMSE = 30.37 | R2 = 0.15 RMSE = 23.98 | R2 = 0.47 RMSE=125.37 | R2 = 0.08 RMSE = 27.08 | R2 = 0.47 RMSE = 118.86 | |
| TH | R2 = 0.56 RMSE = 87.24 | R2 = 0.85 RMSE = 205.24 | R2 = 0.63 RMSE = 18.36 | R2 = 0.43 RMSE = 23.07 | R2 = 0.58 RMSE=132.94 | R2 = 0.57 RMSE = 21.79 | R2 = 0.60 RMSE = 125.37 | |
| Species | Coniferous | Deciduous | All | |
|---|---|---|---|---|
| Slope | ||||
| Ground | CSA | R2 = 0.52 | R2 = 0.39 | R2 = 0.54 |
| RMSE = 88.14 | RMSE = 67.27 | RMSE = 90.99 | ||
| CCSA | R2 = 0.70 | R2 = 0.40 | R2 = 0.73 | |
| RMSE = 62.77 | RMSE = 22.42 | RMSE = 63.95 | ||
| CV | R2 = 0.58 | R2 = 0.31 | R2 = 0.55 | |
| RMSE = 82.66 | RMSE = 24.18 | RMSE = 90.24 | ||
| CL | R2 = 0.25 | R2 = 0.18 | R2 = 0.29 | |
| RMSE = 111.56 | RMSE = 26.34 | RMSE = 116.72 | ||
| CSA/CV | R2 = 0.49 | R2 = 0.15 | R2 = 0.42 | |
| RMSE = 179.27 | RMSE = 26.74 | RMSE = 178.20 | ||
| TH | R2 = 0.60 | R2 = 0.56 | R2 = 0.55 | |
| RMSE = 89.52 | RMSE = 22.72 | RMSE = 83.04 | ||
| Slope | CSA | R2 = 0.71 | R2 = 0.14 | R2 = 0.71 |
| RMSE = 93.23 | RMSE = 18.60 | RMSE = 93.71 | ||
| CCSA | R2 = 0.79 | R2 = 0.15 | R2 = 0.80 | |
| RMSE = 79.04 | RMSE = 18.57 | RMSE = 78.30 | ||
| CV | R2 = 0.62 | R2 = 0.04 | R2 = 0.63 | |
| RMSE = 107.34 | RMSE = 19.72 | RMSE = 107.27 | ||
| CL | R2 = 0.51 | R2 = 0.02 | R2 = 0.51 | |
| RMSE = 121.68 | RMSE = 19.89 | RMSE = 122.89 | ||
| CSA/CV | R2 = 0.43 | R2 = 0.03 | R2 = 0.44 | |
| RMSE = 131.70 | RMSE = 20.34 | RMSE = 131.08 | ||
| TH | R2 = 0.46 | R2 = 0.63 | R2 = 0.52 | |
| RMSE = 155.14 | RMSE = 12.22 | RMSE = 152.94 |
| Species | Coniferous | Deciduous | All | |
|---|---|---|---|---|
| Slope | ||||
| Ground | CSA | R2 = 0.53 | R2 = 0.24 | R2 = 0.54 |
| RMSE = 84.26 | RMSE = 24.81 | RMSE = 71.33 | ||
| CCSA | R2 = 0.70 | R2 = 0.32 | R2 = 0.73 | |
| RMSE = 63.11 | RMSE = 23.46 | RMSE = 55.26 | ||
| CV | R2 = 0.58 | R2 = 0.20 | R2 = 0.55 | |
| RMSE = 81.26 | RMSE = 25.44 | RMSE = 70.44 | ||
| CL | R2 = 0.30 | R2 = 0.08 | R2 = 0.30 | |
| RMSE = 106.90 | RMSE = 27.27 | RMSE = 93.60 | ||
| CSA/CV | R2 = 0.49 | R2 = 0.11 | R2 = 0.42 | |
| RMSE = 95.58 | RMSE = 26.87 | RMSE = 88.30 | ||
| TH | R2 = 0.60 | R2 = 0.56 | R2 = 0.55 | |
| RMSE = 89.52 | RMSE = 22.72 | RMSE = 83.04 | ||
| Slope | CSA | R2 = 0.70 | R2 = 0.11 | R2 = 0.70 |
| RMSE = 93.95 | RMSE = 19.01 | RMSE = 94.07 | ||
| CCSA | R2 = 0.77 | R2 = 0.14 | R2 = 0.78 | |
| RMSE = 81.70 | RMSE = 18.65 | RMSE = 80.82 | ||
| CV | R2 = 0.60 | R2 = 0.03 | R2 = 0.60 | |
| RMSE = 99.98 | RMSE = 19.79 | RMSE = 100.84 | ||
| CL | R2 = 0.46 | R2 = 0.005 | R2 = 0.46 | |
| RMSE = 125.90 | RMSE = 20.04 | RMSE = 126.718 | ||
| CSA/CV | R2 = 0.38 | R2 = 0.09 | R2 = 0.41 | |
| RMSE = 135.30 | RMSE = 19.55 | RMSE = 132.79 | ||
| TH | R2 = 0.46 | R2 = 0.63 | R2 = 0.52 | |
| RMSE = 155.14 | RMSE = 12.22 | RMSE = 152.94 |
| Species | Larix gmelinii | Pinus sylvestris | Betula platyphylla | Populus davidiana | Coniferous | Deciduous | All | |
|---|---|---|---|---|---|---|---|---|
| Model | ||||||||
| Model using TH and five DTM-independent crown metrics | R2 = 0.75 RMSE = 56.09 | R2 = 0.83 RMSE = 115.55 | R2 = 0.80 RMSE = 14.55 | R2 = 0.55 RMSE = 18.50 | R2 = 0.83 RMSE = 66.57 | R2 = 0.61 RMSE = 18.11 | R2 = 0.84 RMSE = 62.51 | |
| Stepwise linear regression model using TH and DTM-independent crown metrics | R2 = 0.75 RMSE = 55.97 | R2 = 0.82 RMSE = 116.97 | R2 = 0.78 RMSE = 14.52 | R2 = 0.52 RMSE = 18.60 | R2 = 0.83 RMSE = 66.59 | R2 = 0.59 RMSE = 18.17 | R2 = 0.84 RMSE = 62.46 | |
| Model using five DTM-independent crown metrics | R2 = 0.63 RMSE = 67.92 | R2 = 0.79 RMSE = 127.62 | R2 = 0.27 RMSE = 27.22 | R2 = 0.52 RMSE = 18.98 | R2 = 0.77 RMSE = 77.11 | R2 = 0.35 RMSE = 23.29 | R2 = 0.78 RMSE = 72.51 | |
| Stepwise linear regression model using DTM-independent crown metrics | R2 = 0.63 RMSE = 67.88 | R2 = 0.79 RMSE = 125.27 | R2 = 0.26 RMSE = 26.07 | R2 = 0.51 RMSE = 18.68 | R2 = 0.77 RMSE = 77.10 | R2 = 0.35 RMSE = 23.01 | R2 = 0.78 RMSE = 72.46 | |
| Model | TH | CSA | CCSA | CV | CL | CSA/CV | R2 | RMSE | |
|---|---|---|---|---|---|---|---|---|---|
| ① TH and DTM-independent crown metrics | |||||||||
| Larix gmelinii | 10.80 | 9.74 | 1.02 | −10.71 | −92.96 | 0.75 | 55.97 | ||
| Pinus sylvestris | 15.62 | 10.71 | 0.29 | −174.81 | 0.82 | 116.97 | |||
| Betula platyphylla | 7.60 | 4.71 | −61.59 | 0.78 | 14.52 | ||||
| Populus davidiana | 3.76 | 5.04 | −1.67 | −11.54 | 0.52 | 18.60 | |||
| Coniferous | 11.04 | 11.60 | 0.47 | −6.08 | −116.72 | 0.83 | 66.59 | ||
| Deciduous | 6.36 | 1.71 | −36.70 | 0.59 | 18.17 | ||||
| All | 10.78 | −0.74 | 13.17 | 0.39 | 8.68 | −148.21 | 0.84 | 62.46 | |
| ② DTM-independent crown metrics | |||||||||
| Larix gmelinii | \ | 12.36 | 1.00 | −14.69 | −19.13 | 89.91 | 0.63 | 67.88 | |
| Pinus sylvestris | \ | 13.90 | 0.25 | 26.36 | 0.79 | 125.27 | |||
| Betula platyphylla | \ | 6.18 | 21.46 | 0.26 | 26.07 | ||||
| Populus davidiana | \ | 3.17 | 8.22 | −2.51 | 15.93 | 0.51 | 18.68 | ||
| Coniferous | \ | −1.47 | 16.35 | 0.39 | 20.27 | 0.77 | 77.10 | ||
| Deciduous | \ | 8.90 | −0.83 | 20.44 | 0.35 | 23.01 | |||
| All | \ | −1.31 | 16.73 | 0.35 | 6.46 | 0.78 | 72.46 |
Disclaimer/Publisher’s Note: The statements, opinions and data contained in all publications are solely those of the individual author(s) and contributor(s) and not of MDPI and/or the editor(s). MDPI and/or the editor(s) disclaim responsibility for any injury to people or property resulting from any ideas, methods, instructions or products referred to in the content. |
© 2025 by the authors. Licensee MDPI, Basel, Switzerland. This article is an open access article distributed under the terms and conditions of the Creative Commons Attribution (CC BY) license (https://creativecommons.org/licenses/by/4.0/).
Share and Cite
Wang, Q.; Wang, Y.; Ni, W.; Yu, T.; Zhang, Z.; Qin, P.; Jiang, Z.; Yin, X.; Wang, J. Aboveground Biomass Inversion Using DTM-Independent Crown Metrics from UAV Stereoscopic Imagery in the Greater and Lesser Khingan Mountains. Forests 2025, 16, 1765. https://doi.org/10.3390/f16121765
Wang Q, Wang Y, Ni W, Yu T, Zhang Z, Qin P, Jiang Z, Yin X, Wang J. Aboveground Biomass Inversion Using DTM-Independent Crown Metrics from UAV Stereoscopic Imagery in the Greater and Lesser Khingan Mountains. Forests. 2025; 16(12):1765. https://doi.org/10.3390/f16121765
Chicago/Turabian StyleWang, Qiang, Yu Wang, Wenjian Ni, Tianyu Yu, Zhiyu Zhang, Peizhe Qin, Zongling Jiang, Xiaoling Yin, and Jie Wang. 2025. "Aboveground Biomass Inversion Using DTM-Independent Crown Metrics from UAV Stereoscopic Imagery in the Greater and Lesser Khingan Mountains" Forests 16, no. 12: 1765. https://doi.org/10.3390/f16121765
APA StyleWang, Q., Wang, Y., Ni, W., Yu, T., Zhang, Z., Qin, P., Jiang, Z., Yin, X., & Wang, J. (2025). Aboveground Biomass Inversion Using DTM-Independent Crown Metrics from UAV Stereoscopic Imagery in the Greater and Lesser Khingan Mountains. Forests, 16(12), 1765. https://doi.org/10.3390/f16121765

