Quantitative Impacts of Socio-Economic Changes on REDD+ Benefits in Xishuangbanna Rainforests
Abstract
1. Introduction
2. Materials and Methods
2.1. Study Area and Period
2.2. Geographical and Land-Use Data
2.3. Research Methodology
2.3.1. Land-Use Carbon Budget
2.3.2. DPSI Framework and PLS-SEM
3. Results and Analysis
3.1. Land-Use Change
3.2. Carbon Budget Change Pathways
3.3. Path Analysis of Role of Socio-Economic Shifts in REDD+ Benefits
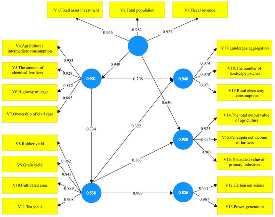
3.3.1. Analysis of Impact of Socio-Economic Shifts on Land-Use Change
3.3.2. Analysis of Unbalanced Impacts of Land-Use Change on REDD+’s Multiple Benefits
3.3.3. Analysis of Other Effects of Socio-Economic Shifts and Production Factor Inputs
4. Discussion
4.1. Drivers and Impacts of Land-Use Change on the Eco-Environment and Carbon Dynamics in Xishuangbanna
4.2. The Role of REDD+ in Balancing Carbon, Ecological, and Social Benefits Amid Socio-Economic Shifts
4.3. Effectiveness of REDD+ Programs in Reducing Deforestation and Promoting a Climate–Ecology–Economy Win-Win Solution
4.4. Limitations of the Models and Data
5. Conclusions
Author Contributions
Funding
Data Availability Statement
Acknowledgments
Conflicts of Interest
References
- Busch, J.; Engelmann, J.; Cook-Patton, S.C.; Griscom, B.W.; Kroeger, T.; Possingham, H.; Shyamsundar, P. Potential for low-cost carbon dioxide removal through tropical reforestation. Nat. Clim. Chang. 2019, 9, 463–466. [Google Scholar] [CrossRef]
- Lin, B.; Ge, J. Valued forest carbon sinks: How much emissions abatement costs could be reduced in China. J. Clean. Prod. 2019, 224, 455–464. [Google Scholar] [CrossRef]
- Baccini, A.; Walker, W.; Carvalho, L.; Farina, M.; Sulla-Menashe, D.; Houghton, R.A. Tropical forests are a net carbon source based on aboveground measurements of gain and loss. Science 2017, 358, 230–234. [Google Scholar] [CrossRef] [PubMed]
- Boulton, C.A.; Lenton, T.M.; Boers, N. Pronounced loss of Amazon rainforest resilience since the early 2000s. Nat. Clim. Chang. 2022, 12, 271–278. [Google Scholar] [CrossRef]
- Gatti, L.V.; Basso, L.S.; Miller, J.B.; Gloor, M.; Gatti Domingues, L.; Cassol, H.L.G.; Tejada, G.; Aragão, L.E.O.C.; Nobre, C.; Peters, W.; et al. Amazonia as a carbon source linked to deforestation and climate change. Nature 2021, 595, 388–393. [Google Scholar] [CrossRef]
- Barni, P.E.; Rego, A.C.M.; Silva, F.D.C.F.; Lopes, R.A.S.; Xaud, H.A.M.; Xaud, M.R.; Barbosa, R.I.; Fearnside, P.M. Logging Amazon forest increased the severity and spread of fires during the 2015–2016 El Niño. For. Ecol. Manag. 2021, 500, 119652. [Google Scholar] [CrossRef]
- Friedlingstein, P.; O’Sullivan, M.; Jones, M.W.; Andrew, R.M.; Hauck, J.; Olsen, A.; Peters, G.P.; Peters, W.; Pongratz, J.; Sitch, S.; et al. Global carbon budget 2020. Earth Syst. Sci. Data 2020, 12, 3269–3340. [Google Scholar] [CrossRef]
- Griscom, B.W.; Adams, J.; Ellis, P.W.; Houghton, R.A.; Lomax, G.; Miteva, D.A.; Schlesinger, W.H.; Shoch, D.; Siikamäki, J.V.; Smith, P.; et al. Natural climate solutions. Proc. Natl. Acad. Sci. USA 2017, 114, 11645–11650. [Google Scholar] [CrossRef]
- Duchelle, A.E.; Simonet, G.; Sunderlin, W.D.; Wunder, S. What is REDD+ achieving on the ground? Curr. Opin. Environ. Sustain. 2018, 32, 134–140. [Google Scholar] [CrossRef]
- Satyal, P.; Corbera, E.; Dawson, N.; Dhungana, H.; Maskey, G. Justice-related impacts and social differentiation dynamics in Nepal’s REDD+ projects. For. Policy Econ. 2020, 117, 102203. [Google Scholar] [CrossRef]
- Vatn, A.; Kajembe, G.; Mosi, E.; Nantongo, M.; Silayo, D.S. What does it take to institute REDD +? An analysis of the Kilosa REDD + pilot, Tanzania. For. Policy Econ. 2017, 83, 1–9. [Google Scholar] [CrossRef]
- Maraseni, T.N.; Poudyal, B.H.; Rana, E.; Chandra Khanal, S.; Ghimire, P.L.; Subedi, B.P. Mapping national REDD+ initiatives in the Asia-Pacific region. J. Environ. Manag. 2020, 269, 110763. [Google Scholar] [CrossRef] [PubMed]
- Muttaqin, M.Z.; Alviya, I.; Lugina, M.; Hamdani, F.A.U.; Indartik. Developing community-based forest ecosystem service management to reduce emissions from deforestation and forest degradation. For. Policy Econ. 2019, 108, 101938. [Google Scholar] [CrossRef]
- Arévalo, P.; Olofsson, P.; Woodcock, C.E. Continuous monitoring of land chan-ge activities and post-disturbance dynamics from Landsat time series: A test methodology for REDD+ reporting. Remote Sens. Environ. 2020, 238, 111051. [Google Scholar] [CrossRef]
- Pasgaard, M.; Sun, Z.; Müller, D.; Mertz, O. Challenges and opportunities for REDD+: A reality check from perspectives of effectiveness, efficiency and equity. Environ. Sci. Policy 2016, 63, 161–169. [Google Scholar] [CrossRef]
- Busch, J. Monitoring and evaluating the payment-for-performance premise of REDD+: The case of India’s ecological fiscal transfers. Ecosyst. Health Sustain. 2018, 4, 169–175. [Google Scholar] [CrossRef]
- Sheng, J.; Qiu, H. Governmentality within REDD+: Optimizing incentives and efforts to reduce emissions from deforestation and degradation. Land Use Policy 2018, 76, 611–622. [Google Scholar] [CrossRef]
- Jackson, B.; Decker Sparks, J.L. Ending slavery by decarbonisation? Exploring the nexus of modern slavery, deforestation, and climate change action via REDD+. Energy Res. Soc. Sci. 2020, 69, 101610. [Google Scholar] [CrossRef]
- Nantongo, M.; Vatn, A. Estimating Transaction Costs of REDD+. Ecol. Econ. 2019, 156, 1–11. [Google Scholar] [CrossRef]
- Sharma, B.P.; Karky, B.S.; Nepal, M.; Pattanayak, S.K.; Sills, E.O.; Shyamsundar, P. Making incremental progress: Impacts of a REDD+ pilot initiative in Nepal. Environ. Res. Lett. 2020, 15, 105004. [Google Scholar] [CrossRef]
- Sarira, T.V.; Zeng, Y.; Neugarten, R.; Chaplin-Kramer, R.; Koh, L.P. Co-benefits of forest carbon projects in Southeast Asia. Nat. Sustain. 2022, 5, 5. [Google Scholar] [CrossRef]
- Pandey, S.S.; Cockfield, G.; Maraseni, T.N. Dynamics of carbon and biodiversity under REDD+ regime: A case from Nepal. Environ. Sci. Policy 2014, 38, 272–281. [Google Scholar] [CrossRef]
- Beaudrot, L.; Kroetz, K.; Alvarez-Loayza, P.; Amaral, I.; Breuer, T.; Fletcher, C.; Jansen, P.A.; Kenfack, D.; Lima, M.G.M.; Marshall, A.R.; et al. Limited carbon and biodiversity co-benefits for tropical forest mammals and birds. Ecol. Appl. 2016, 26, 1098–1111. [Google Scholar] [CrossRef] [PubMed]
- Collins, A.C.; Grote, M.N.; Caro, T.; Ghosh, A.; Thorne, J.; Salerno, J.; Mulder, M.B. How community forest management performs when REDD+ payments fail. Environ. Res. Lett. 2022, 17, 034019. [Google Scholar] [CrossRef]
- Graham, V.; Laurance, S.G.; Grech, A.; Venter, O. Spatially explicit estimates of forest carbon emissions, mitigation costs and REDD+ opportunities in Indonesia. Environ. Res. Lett. 2017, 12, 044017. [Google Scholar] [CrossRef]
- Lu, H.; Yan, W.; Qin, Y.; Liu, G. More than carbon stocks: A case study of ecosystem-based benefits of REDD+ in Indonesia. Chin. Geogr. Sci. 2012, 22, 390–401. [Google Scholar] [CrossRef]
- Fischer, R.; Taubert, F.; Müller, M.S.; Groeneveld, J.; Lehmann, S.; Wiegand, T.; Huth, A. Accelerated forest fragmentation leads to critical increase in tropical forest edge area. Sci. Adv. 2021, 7, eabg7012. [Google Scholar] [CrossRef]
- Li, Q.; Jin, T.; Peng, Q.; Lin, J.; Zhang, D.; Huang, J.; Liu, B. Identifying the extent of the spatial expression of landscape fragmentation based on scale effect analysis in Southwest China. Ecol. Indic. 2022, 141, 109120. [Google Scholar] [CrossRef]
- Salete Capellesso, E.; Cequinel, A.; Marques, R.; Luisa Sausen, T.; Bayer, C.; Marques, M.C.M. Co-benefits in biodiversity conservation and carbon stock during forest regeneration in a preserved tropical landscape. For. Ecol. Manag. 2021, 492, 119222. [Google Scholar] [CrossRef]
- Ojea, E.; Loureiro, M.L.; Alló, M.; Barrio, M. Ecosystem Services and REDD: Estimating the Benefits of Non-Carbon Services in Worldwide Forests. World Dev. 2016, 78, 246–261. [Google Scholar] [CrossRef]
- Deng, H.M.; Liang, Q.M.; Liu, L.J.; Anadon, L.D. Co-benefits of greenhouse gas mitigation: A review and classification by type, mitigation sector, and geography. Environ. Res. Lett. 2017, 12, 123001. [Google Scholar] [CrossRef]
- Groom, B.; Palmer, C. REDD+ and rural livelihoods. Biol. Conserv. 2012, 154, 42–52. [Google Scholar] [CrossRef]
- Huang, M.T.; Zhai, P.M. Achieving Paris Agreement temperature goals requires carbon neutrality by middle century with far-reaching transitions in the whole society. Adv. Clim. Chang. Res. 2021, 12, 281–286. [Google Scholar] [CrossRef]
- Liu, Z.; Deng, Z.; He, G.; Wang, H.; Zhang, X.; Lin, J.; Qi, Y.; Liang, X. Challenges and opportunities for carbon neutrality in China. Nat. Rev. Earth Environ. 2021, 3, 141–155. [Google Scholar] [CrossRef]
- Sun, L.L.; Cui, H.J.; Ge, Q.S. Will China achieve its 2060 carbon neutral commitment from the provincial perspective? Adv. Clim. Chang. Res. 2022, 13, 169–178. [Google Scholar] [CrossRef]
- Zhu, X.; Liu, W.; Chen, H.; Deng, Y.; Chen, C.; Zeng, H. Effects of forest transition on litterfall, standing litter and related nutrient returns: Implications for forest management in tropical China. Geoderma 2019, 333, 123–134. [Google Scholar] [CrossRef]
- Cicuzza, D.; Mammides, C. Soil, Topography and Forest Structure Shape the Abundance, Richness and Composition of Fern Species in the Fragmented Tropical Landscape of Xishuangbanna, Yunnan, China. Forests 2022, 13, 1453. [Google Scholar] [CrossRef]
- Xiao, C.; Li, P.; Feng, Z.; Liu, X. An updated delineation of stand ages of deciduous rubber plantations during 1987–2018 using Landsat-derived bi-temporal thresholds method in an anti-chronological strategy. Int. J. Appl. Earth Obs. 2019, 76, 40–50. [Google Scholar] [CrossRef]
- Yi, Z.F.; Cannon, C.H.; Chen, J.; Ye, C.X.; Swetnam, R.D. Developing indicators of economic value and biodiversity loss for rubber plantations in Xishuangbanna, southwest China: A case study from Menglun township. Ecol. Indic. 2014, 36, 788–797. [Google Scholar] [CrossRef]
- Yan, M.; Duan, J.; Li, Y.; Yu, Y.; Wang, Y.; Zhang, J.; Qiu, Y. Construction of the Ecological Security Pattern in Xishuangbanna Tropical Rainforest Based on Circuit Theory. Sustainability 2024, 16, 3290. [Google Scholar] [CrossRef]
- Zhai, J.; Xiao, C.; Liu, X.; Liu, Y. Analysis of 10-m Sentinel-2 imagery and a re-normalization approach reveals a declining trend in the latest rubber plantations in Xishuangbanna. Adv. Space Res. 2024, 73, 5910–5924. [Google Scholar] [CrossRef]
- Liu, C.A.; Liang, M.Y.; Nie, Y.; Tang, J.W.; Siddique, K.H.M. The conversion of tropical forests to rubber plantations accelerates soil acidification and changes the distribution of soil metal ions in topsoil layers. Sci. Total Environ. 2019, 696, 134082. [Google Scholar] [CrossRef]
- Singh, A.K.; Liu, W.; Zakari, S.; Wu, J.; Yang, B.; Jiang, X.J.; Zhu, X.; Zou, X.; Zhang, W.; Chen, C.; et al. A global review of rubber plantati-ons: Impacts on ecosystem functions, mitigations, future directions, and policies for su-stainable cultivation. Sci. Total Environ. 2021, 796, 148948. [Google Scholar] [CrossRef]
- Wigboldus, S.; Hammond, J.; Xu, J.; Yi, Z.F.; He, J.; Klerkx, L.; Leeuwis, C. Scaling green rubber cultivation in Southwest China—An integrative analysis of stakeholder perspectives. Sci. Total Environ. 2017, 580, 1475–1482. [Google Scholar] [CrossRef]
- Zou, X.; Zhu, X.; Zhu, P.; Singh, A.K.; Zakari, S.; Yang, B.; Chen, C.; Liu, W. Soil quality assessment of different Hevea brasiliensis plantations in tropical China. J. Environ. Manag. 2021, 285, 112147. [Google Scholar] [CrossRef]
- Monkai, J.; Hyde, K.D.; Xu, J.; Mortimer, P.E. Diversity and ecology of soil fungal communities in rubber plantations. Fungal Biol. Rev. 2017, 31, 1–11. [Google Scholar] [CrossRef]
- Toriyama, J.; Imaya, A.; Hirai, K.; Lim, T.K.; Hak, M.; Kiyono, Y. Effects of forest conversion to rubber plantation and of replanting rubber trees on soil organic carbon pools in a tropical moist climate zone. Agric. Ecosyst. Environ. 2022, 323, 107699. [Google Scholar] [CrossRef]
- Tang, H.; Li, L.; Pang, C.; Slate, T.J.; Giraudoux, P.; Afonso, E.; Guo, H.; Wu, G.; Zhang, L. Conservation Strategies for Xishuangbanna: Assessing Habitat Quality Using the InVEST Model and Human–Elephant Conflict Risk with Geographic Information System. Diversity 2024, 16, 761. [Google Scholar] [CrossRef]
- Li, H.; Ma, Y.; Aide, T.M.; Liu, W. Past, present and future land-use in Xishuangbanna, China and the implications for carbon dynamics. For. Ecol. Manag. 2008, 255, 16–24. [Google Scholar] [CrossRef]
- Li, Y.; Liu, C.; Zhang, J.; Zhang, P.; Xue, Y. Monitoring Spatial and Temporal Patterns of Rubber Plantation Dynamics Using Time-Series Landsat Images and Google Earth Engine. IEEE J. Sel. Top. Appl. Earth Obs. Remote Sens. 2021, 14, 9450–9461. [Google Scholar] [CrossRef]
- Lai, Z.; Chen, M.; Liu, T. Changes in and prospects for cultivated land use since the reform and opening up in China. Land Use Policy 2020, 97, 104781. [Google Scholar] [CrossRef]
- Ling, Z.; Shi, Z.; Gu, S.; Wang, T.; Zhu, W.; Feng, G. Impact of Climate Change and Rubber (Hevea brasiliensis) Plantation Expansion on Reference Evapotranspiration in Xishuangbanna, Southwest China. Front. Plant Sci. 2022, 13, 830519. [Google Scholar] [CrossRef]
- Yang, J.; Xu, J.; Zhai, D.L. Integrating Phenological and Geographical Information with Artificial Intelligence Algorithm to Map Rubber Plantations in Xishuangbanna. Remote Sens. 2021, 13, 2793. [Google Scholar] [CrossRef]
- Min, S.; Bai, J.; Huang, J.; Waibel, H. Willingness of smallholder rubber farmers to participate in ecosystem protection: Effects of household wealth and environmental awareness. For. Policy Econ. 2018, 87, 70–84. [Google Scholar] [CrossRef]
- Sarathchandra, C.; Dossa, G.G.O.; Ranjitkar, N.B.; Chen, H.; Deli, Z.; Ranjitkar, S.; de Silva, K.H.W.L.; Wickramasinghe, S.; Xu, J.; Harrison, R.D. Effectiveness of protected areas in preventing rubber expansion and deforestation in Xishuangbanna, Southwest China. Land Degrad. Dev. 2018, 29, 2417–2427. [Google Scholar] [CrossRef]
- Zhongming, Z.; Linong, L.; Xiaona, Y.; Wangqiang, Z.; Wei, L. 2019 Refinement to the 2006 IPCC Guidelines for National Greenhouse Gas Inventories. 2019. Available online: https://www.ipcc.ch/report/2019-refinement-to-the-2006-ipcc-guidelines-for-national-greenhouse-gas-inventories/ (accessed on 20 February 2023).
- Eggleston, H.S.; Buendia, L.; Miwa, K.; Ngara, T.; Tanabe, K. 2006 IPCC Guidelines for National Greenhouse Gas Inventories. 2006. Available online: https://www.osti.gov/etdeweb/biblio/20880391 (accessed on 10 January 2023).
- Di, S.; Zong, M.; Li, S.; Li, H.; Duan, C.; Peng, C.; Zhao, Y.; Bai, J.; Lin, C.; Feng, Y.; et al. The effects of the soil environment on soil organic carbon in tea plantations in Xishuangbanna, southwestern China. Agric. Ecosyst. Environ. 2020, 297, 106951. [Google Scholar] [CrossRef]
- Sun, Y.; Ma, Y.; Cao, K.; Li, H.; Shen, J.; Liu, W.; Di, L.; Mei, C. Temporal Changes of Ecosystem Carbon Stocks in Rubber Plantations in Xishuangbanna, Southwest China. Pedosphere 2017, 27, 737–746. [Google Scholar] [CrossRef]
- Yang, X.; Blagodatsky, S.; Liu, F.; Beckschäfer, P.; Xu, J.; Cadisch, G. Rubber tree allometry, biomass partitioning and carbon stocks in mountainous landscapes of sub-tropical China. For. Ecol. Manag. 2017, 404, 84–99. [Google Scholar] [CrossRef]
- Hafezi, M.; Sahin, O.; Stewart, R.A.; Connolly, R.M.; Mackey, B.; Ware, D. Adaptation strategies for coral reef ecosystems in Small Island Developing States: Integrated modelling of local pressures and long-term climate changes. J. Clean. Prod. 2020, 253, 119864. [Google Scholar] [CrossRef]
- Kaur, M.; Hewage, K.; Sadiq, R. Investigating the impacts of urban densification on buried water infrastructure through DPSIR framework. J. Clean. Prod. 2020, 259, 120897. [Google Scholar] [CrossRef]
- Tesfaldet, Y.T.; Ndeh, N.T. Assessing face masks in the environment by means of the DPSIR framework. Sci. Total Environ. 2022, 814, 152859. [Google Scholar] [CrossRef]
- Wold, H. 11—Path Models with Latent Variables: The NIPALS Approach. In Quant-Itative Sociology; Blalock, H.M., Aganbegian, A., Borodkin, F.M., Boudon, R., Capecchi, V., Eds.; Academic Press: Cambridge, MA, USA, 1975; pp. 307–357. [Google Scholar] [CrossRef]
- Wold, H. Soft modelling: The Basic Design and Some Extensions. In Systems Under Indirect Observation, Part II; North-Holland: Amsterdam, The Netherlands, 1982; pp. 36–37. [Google Scholar]
- Fornell, C.; Larcker, D.F. Evaluating Structural Equation Models with Unobservable Variables and Measurement Error. J. Mark. Res. 1981, 18, 39–50. [Google Scholar] [CrossRef]
- Anderson, J.C.; Gerbing, D.W. Structural equation modeling in practice: A re-view and recommended two-step approach. Psychol. Bull. 1988, 103, 411–423. [Google Scholar] [CrossRef]
- Koufteros, X.A. Testing a model of pull production: A paradigm for manufacturing research using structural equation modeling. J. Oper. Manag. 1999, 17, 467–488. [Google Scholar] [CrossRef]
- Zhang, H.; Xu, H. A structural model of liminal experience in tourism. Tour. Manag. 2019, 71, 84–98. [Google Scholar] [CrossRef]
- da Silva, E.T.; Martins, M.A.F.; Rodríguez, J.L.M.; Ferreira, A.S. Evaluation of the influence of distributed generation on the well-being of the rural community using PLS-SEM. J. Clean. Prod. 2024, 442, 141023. [Google Scholar] [CrossRef]
- Ramos-Quintana, F.; Ortíz-Hernández, M.L.; Sánchez-Salinas, E.; Úrsula-Vázquez, E.; Guerrero, J.A.; Zamorano, M. Quantitative-qualitative assessments of environmental causal networks to support the DPSIR framework in the decision-making process. Environ. Impact Assess. Reviron. 2018, 69, 42–60. [Google Scholar] [CrossRef]
- Zhou, G.; Singh, J.; Wu, J.; Sinha, R.; Laurenti, R.; Frostell, B. Evaluating low-carbon city initiatives from the DPSIR framework perspective. Habitat Int. 2015, 50, 289–299. [Google Scholar] [CrossRef]
- Hou, Y.; Zhou, S.; Burkhard, B.; Müller, F. Socioeconomic influences on biodiversity, ecosystem services and human well-being: A quantitative application of the DPSIR model in Jiangsu, China. Sci. Total Environ. 2014, 490, 1012–1028. [Google Scholar] [CrossRef]
- Mosaffaie, J.; Salehpour Jam, A.; Tabatabaei, M.R.; Kousari, M.R. Trend assessment of the watershed health based on DPSIR framework. Land Use Policy 2021, 100, 104911. [Google Scholar] [CrossRef]
- Belay, T.; Mengistu, D.A. Land use and land cover dynamics and drivers in the Muga watershed, Upper Blue Nile basin, Ethiopia. Remote Sens. Appl. Soc. Environ. 2019, 15, 100249. [Google Scholar] [CrossRef]
- Chen, C.; Park, T.; Wang, X.; Piao, S.; Xu, B.; Chaturvedi, R.K.; Fuchs, R.; Brovkin, V.; Ciais, P.; Fensholt, R.; et al. China and India lead in greening of the world through land-use management. Nat. Sustain. 2019, 2, 2. [Google Scholar] [CrossRef]
- Wang, X.; Dong, X.; Liu, H.; Wei, H.; Fan, W.; Lu, N.; Xu, Z.; Ren, J.; Xing, K. Linking land use change, ecosystem services and human well-being: A case study of the Manas River Basin of Xinjiang, China. Ecosyst. Serv. 2017, 27, 113–123. [Google Scholar] [CrossRef]
- Wang, Y.; Dai, E.; Yin, L.; Ma, L. Land use/land cover change and the effects on ecosystem services in the Hengduan Mountain region, China. Ecosyst. Serv. 2018, 34, 55–67. [Google Scholar] [CrossRef]
- Wehner, S.; Herrmann, S.; Berkhoff, K. CLUENaban—A land use change model combining social factors with physical landscape factors for a mountainous area in Southwest China. Ecol. Indic. 2014, 36, 757–765. [Google Scholar] [CrossRef]
- Yu, J.; Li, F.; Wang, Y.; Lin, Y.; Peng, Z.; Cheng, K. Spatiotemporal evolution of tropical forest degradation and its impact on ecological sensitivity: A case study in Jinghong, Xishuangbanna, China. Sci. Total Environ. 2020, 727, 138678. [Google Scholar] [CrossRef]
- Cao, H.; Liu, J.; Fu, C.; Zhang, W.; Wang, G.; Yang, G.; Luo, L. Urban Expansion and Its Impact on the Land Use Pattern in Xishuangbanna since the Reform and Opening up of China. Remote Sens. 2017, 9, 137. [Google Scholar] [CrossRef]
- Zhang, L.; Kono, Y.; Kobayashi, S.; Hu, H.; Zhou, R.; Qin, Y. The expansion of smallholder rubber farming in Xishuangbanna, China: A case study of two Dai villages. Land Use Policy 2015, 42, 628–634. [Google Scholar] [CrossRef]
- Mbow, H.O.P.; Reisinger, A.; Canadell, J.; O’Brien, P. Special Report on Climate Change, Desertification, Land Degradation, Sustainable Land Management, Food Security, and Greenhouse Gas Fluxes in Terrestrial Ecosystems (SR2); IPCC: Geneva, Switzerland, 2017; p. 650. [Google Scholar]
- Min, S.; Huang, J.; Waibel, H.; Yang, X.; Cadisch, G. Rubber Boom, Land Use Change and the Implications for Carbon Balances in Xishuangbanna, Southwest China. Ecol. Econ. 2019, 156, 57–67. [Google Scholar] [CrossRef]
- Fang, Z.; Bai, Y.; Jiang, B.; Alatalo, J.M.; Liu, G.; Wang, H. Quantifying var-iations in ecosystem services in altitude-associated vegetation types in a tropical region of China. Sci. Total Environ. 2020, 726, 138565. [Google Scholar] [CrossRef]
- Wang, M.M.H.; Carrasco, L.R.; Edwards, D.P. Reconciling Rubber Expansi-on with Biodiversity Conservation. Curr. Biol. 2020, 30, 3825–3832.e4. [Google Scholar] [CrossRef]
- Yang, X.; Blagodatsky, S.; Lippe, M.; Liu, F.; Hammond, J.; Xu, J.; Cadisch, G. Land-use change impact on time-averaged carbon balances: Rubber expansion and reforestation in a biosphere reserve, South-West China. For. Ecol. Manag. 2016, 372, 149–163. [Google Scholar] [CrossRef]
- Hu, Z.; Yang, X.; Yang, J.; Yuan, J.; Zhang, Z. Linking landscape pattern, ecosystem service value, and human well-being in Xishuangbanna, southwest China: Insights from a coupling coordination model. Glob. Ecol. Conserv. 2021, 27, e01583. [Google Scholar] [CrossRef]
- Cadman, T.; Maraseni, T.; Ma, H.O.; Lopez-Casero, F. Five years of REDD+ governance: The use of market mechanisms as a response to anthropogenic climate change. For. Policy Econ. 2017, 79, 8–16. [Google Scholar] [CrossRef]
- Turnhout, E.; Gupta, A.; Weatherley-Singh, J.; Vijge, M.J.; de Koning, J.; Visseren-Hamakers, I.J.; Herold, M.; Lederer, M. Envisioning REDD+ in a post-Paris era: Between evolving expectations and current practice. WIREs Clim. Chang. 2017, 8, e425. [Google Scholar] [CrossRef]
- Ken, S.; Entani, T.; Tsusaka, T.W.; Sasaki, N. Effect of REDD+ projects on local livelihood assets in Keo Seima and Oddar Meanchey, Cambodia. Heliyon 2020, 6, e03802. [Google Scholar] [CrossRef]
- Soliev, I.; Theesfeld, I.; Abert, E.; Schramm, W. Benefit sharing and conflict transformation: Insights for and from REDD+ forest governance in sub-Saharan Africa. For. Policy Econ. 2021, 133, 102623. [Google Scholar] [CrossRef]
- Tegegne, Y.T.; Ramcilovic-Suominen, S.; Fobissie, K.; Visseren-Hamakers, I.J.; Lindner, M.; Kanninen, M. Synergies among social safeguards in FLEGT and REDD+ in Cameroon. For. Policy Econ. 2017, 75, 1–11. [Google Scholar] [CrossRef]
- Deere, N.J.; Guillera-Arroita, G.; Baking, E.L.; Bernard, H.; Pfeifer, M.; Reynolds, G.; Wearn, O.R.; Davies, Z.G.; Struebig, M.J. High Carbon Stock forests provide co-benefits for tropical biodiversity. J. Appl. Ecol. 2018, 55, 997–1008. [Google Scholar] [CrossRef]
- Li, Q.; Liu, G. Is land nationalization more conducive to sustainable development of cultivated land and food security than land privatization in post-socialist Central Asia? Glob. Food Secur. 2021, 30, 100560. [Google Scholar] [CrossRef]
- Su, S.; Wan, C.; Li, J.; Jin, X.; Pi, J.; Zhang, Q.; Weng, M. Economic benefit and ecological cost of enlarging tea cultivation in subtropical China: Characterizing the trade-off for policy implications. Land Use Policy 2017, 66, 183–195. [Google Scholar] [CrossRef]
- Kou, W.; Dong, J.; Xiao, X.; Hernandez, A.J.; Qin, Y.; Zhang, G.; Chen, B.; Lu, N.; Doughty, R. Expansion dynamics of deciduous rubber plantations in Xishuangb-anna, China during 2000–2010. GISci. Remote Sens. 2018, 55, 905–925. [Google Scholar] [CrossRef]
- Smajgl, A.; Xu, J.; Egan, S.; Yi, Z.-F.; Ward, J.; Su, Y. Assessing the effectiveness of payments for ecosystem services for diversifying rubber in Yunnan, China. Environ. Modell. Softw. 2015, 69, 187–195. [Google Scholar] [CrossRef]
- Leakey, R.R.B. A re-boot of tropical agriculture benefits food production, rural economies, health, social justice and the environment. Nat. Food 2020, 1, 260–265. [Google Scholar] [CrossRef]
- Leakey, R.R.B. A multifunctional future for tropical agriculture: Scoring multiple Sustainable Development Goals simultaneously? Agric. Dev. 2023, 47, 22–46. [Google Scholar]
- Leakey, R.R.B. From ethnobotany to mainstream agriculture: Socially modified Cinderella species capturing ‘trade-ons’ for ‘land maxing’. Planta 2019, 250, 949–970. [Google Scholar] [CrossRef]
- Chen, C.; Liu, W.; Jiang, X.; Wu, J. Effects of rubber-based agroforestry systems on soil aggregation and associated soil organic carbon: Implications for land use. Geoderma 2017, 299, 13–24. [Google Scholar] [CrossRef]
- Jiang, X.J.; Liu, W.; Wu, J.; Wang, P.; Liu, C.; Yuan, Z.-Q. Land Degradation Controlled and Mitigated by Rubber-based Agroforestry Systems through Optimizing Soil Physical Conditions and Water Supply Mechanisms: A Case Study in Xishuangbanna, China. Land Degrad. Dev. 2017, 28, 2277–2289. [Google Scholar] [CrossRef]
- Yang, B.; Meng, X.; Singh, A.K.; Wang, P.; Song, L.; Zakari, S.; Liu, W. Intercrops improve surface water availability in rubber-based agroforestry systems. Agric. Ecosyst. Environ. 2020, 298, 106937. [Google Scholar] [CrossRef]
- Schroeder, H.; Di Gregorio, M.; Brockhaus, M.; Pham, T.T. Policy learning in REDD+ Donor Countries: Norway, Germany and the UK. Glob. Environ. Chang. 2020, 63, 102106. [Google Scholar] [CrossRef]
- Shin, S.; Park, M.S.; Lee, H.; Baral, H. The structure and pattern of global partnerships in the REDD+ mechanism. For. Policy Econ. 2022, 135, 102640. [Google Scholar] [CrossRef]
- Simonet, G.; Agrawal, A.; Atmadja, S.; Bénédet, F.; Cromberg, M.; de Perthuis, C.; Haggard, D.; Jansen, N.; Karsenty, A.; Liang, W. ID-RECCO, International Database on REDD+ Projects and Programs: Linking Economics, Carbon and Communities; Center for International Forestry Research (CIFOR): Bogor, Indonesia, 2020; Available online: https://www.reddprojectsdatabase.org (accessed on 20 February 2023).
- Jayachandran, S.; de Laat, J.; Lambin, E.F.; Stanton, C.Y.; Audy, R.; Thomas, N.E. Cash for carbon: A randomized trial of payments for ecosystem services to reduce deforestation. Science 2017, 357, 267–273. [Google Scholar] [CrossRef]
- Roopsind, A.; Sohngen, B.; Brandt, J. Evidence that a national REDD+ program reduces tree cover loss and carbon emissions in a high forest cover, low deforestation country. Proceedings of the National Academy of Sciences of the United States of America. Proc. Natl. Acad. Sci. USA 2019, 116, 24492–24499. [Google Scholar] [CrossRef]
- Guizar-Coutiño, A.; Jones, J.P.G.; Balmford, A.; Carmenta, R.; Coomes, D.A. A global evaluation of the effectiveness of voluntary REDD+ projects at reducing deforestation and degradation in the moist tropics. Conserv. Biol. 2022, 36, e13970. [Google Scholar] [CrossRef]
- Gari, S.R.; Newton, A.; Icely, J.D. A review of the application and evolution of the DPSIR framework with an emphasis on coastal social-ecological systems. Ocean Coast. Manag. 2015, 103, 63–77. [Google Scholar] [CrossRef]
- Mohibul, S.; Sarif, M.N.; Parveen, N.; Khanam, N.; Siddiqui, M.A.; Naqvi, H.R.; Nasrin, T.; Siddiqui, L. Wetland health assessment using DPSI framework: A case study in Kolkata Metropolitan Area. Environ. Sci. Pollut. Res. 2023, 30, 107158–107178. [Google Scholar] [CrossRef]
- Liu, W.X.; Sun, C.Z.; Zhao, M.J.; Wu, Y.J. Application of a DPSIR modeling framework to assess spatial–temporal differences of water poverty in China. JAWRA J. Am. Water Resour. Assoc. 2019, 55, 259–273. [Google Scholar] [CrossRef]
- Afthanorhan, A.; Awang, Z.; Aimran, N. An extensive comparison of CB-SEM and PLS-SEM for reliability and validity. Int. J. Data Netw. Sci. 2020, 4, 357–364. [Google Scholar] [CrossRef]
- Duan, M.; Bax, C.; Laakso, K.; Mashhadi, N.; Mattie, N.; Sanchez-Azofeifa, A. Characterizing transitions between successional stages in a tropical dry forest using LiDAR techniques. Remote Sens. 2023, 15, 479. [Google Scholar] [CrossRef]
- Vibrans, A.C.; McRoberts, R.E.; Moser, P.; Nicoletti, A.L. Using satellite image-based maps and ground inventory data to estimate the area of the remaining Atlantic forest in the Brazilian state of Santa Catarina. Remote Sens. Environ. 2013, 130, 87–95. [Google Scholar] [CrossRef]
- Hair, J.F.; Ringle, C.M.; Sarstedt, M. PLS-SEM: Indeed a silver bullet. J. Mark. Theory Pract. 2011, 19, 139–152. [Google Scholar] [CrossRef]
- Hair, J.F., Jr.; Sarstedt, M.; Hopkins, L.; Kuppelwieser, V.G. Partial least squares structural equation modeling (PLS-SEM): An emerging tool in business research. Eur. Bus. Rev. 2014, 26, 106–121. [Google Scholar] [CrossRef]
- Astrachan, C.B.; Patel, V.K.; Wanzenried, G. A comparative study of CB-SEM and PLS-SEM for theory development in family firm research. J. Fam. Bus. Strateg. 2014, 5, 116–128. [Google Scholar] [CrossRef]
- Sarstedt, M.; Ringle, C.M.; Smith, D.; Reams, R.; Hair, J.F., Jr. Partial least squares structural equation modeling (PLS-SEM): A useful tool for family business researchers. J. Fam. Bus. Strateg. 2014, 5, 105–115. [Google Scholar] [CrossRef]




| Latent Variables | Observed Variables | The Significance of the Indexes | |
|---|---|---|---|
| Driver | Socio-economic changes | V1. Fixed asset investment | The amount of fixed asset investments under socio-economic development |
| V2. Total population | The total population resource | ||
| V3. Fiscal revenue | The financial position of the government | ||
| Pressure | Production factor supply | V4. Agricultural intermediate consumption | The size of intermediate inputs for agricultural development |
| V5. The amount of chemical fertilizer | The demand for fertilizer for regional agricultural development | ||
| Transportation | V6. Highway mileage | The scale of road construction | |
| V7. Ownership of civil cars | The level of transportation development | ||
| State | Land-use change | V8. Rubber yield | The change in rubber land area |
| V9. Grain yield | Changes in agricultural land area | ||
| V10. Cultivated area | Changes in cultivated land area | ||
| V11. Tea yield | Changes in tea land area | ||
| Impact | Carbon benefits | V12. Carbon emissions | Changes in carbon emissions |
| V13. Power generation | Regional power generation | ||
| Social benefits | V14. The total output value of agriculture | The scale and results of agricultural production over time | |
| V15. Per capita net income of farmers | The standard of living of farmers | ||
| V16. The added value of primary industries | The total value added by primary industries (such as agriculture and forestry) | ||
| Environment-based benefits | V17. Landscape aggregation | The degree of aggregation of the landscape | |
| V18. The number of landscape patches | The fragmentation of the landscape | ||
| V19. Rural electricity consumption | Rural energy use | ||
| Latent Variables | Cronbach’s α | Composite Reliability (CR) | Average Variance Extracted (AVE) | Observed Variables | Path Coefficient |
|---|---|---|---|---|---|
| Driver (D) | 0.955 | 0.971 | 0.918 | V1 | 0.966 *** |
| V2 | 0.982 *** | ||||
| V3 | 0.927 *** | ||||
| Pressure (P) | 0.917 | 0.942 | 0.803 | V4 | 0.953 *** |
| V5 | 0.928 *** | ||||
| V6 | 0.812 *** | ||||
| V7 | 0.885 *** | ||||
| State (S) | 0.926 | 0.945 | 0.812 | V8 | 0.962 *** |
| V9 | 0.843 *** | ||||
| V10 | 0.889 *** | ||||
| V11 | 0.908 *** | ||||
| Impact 1 (I1) | 0.934 | 0.968 | 0.938 | V12 | 0.971 *** |
| V13 | 0.967 *** | ||||
| V14 | 0.923 *** | ||||
| Impact 2 (I2) | 0.937 | 0.96 | 0.888 | V15 | 0.943 *** |
| V16 | 0.961 *** | ||||
| Impact 3 (I3) | 0.973 | 0.982 | 0.949 | V17 | 0.974 *** |
| V18 | 0.978 *** | ||||
| V19 | 0.971 *** |
| Variable Pairs | AVE Test | 95% Confidence Interval of Correlates | ||
|---|---|---|---|---|
| Lower Bound | Upper Bound | |||
| D | D | 0.958 | NA * | NA |
| D | P | 0.947 | 0.906 | 0.976 |
| D | S | 0.877 | 0.858 | 0.924 |
| D | I1 | 0.929 | 0.874 | 0.971 |
| D | I2 | 0.939 | 0.918 | 0.985 |
| D | I3 | 0.955 | 0.912 | 0.982 |
| P | P | 0.896 | NA | NA |
| P | S | 0.734 | 0.658 | 0.832 |
| P | I1 | 0.877 | 0.793 | 0.940 |
| P | I2 | 0.891 | 0.832 | 0.946 |
| P | I3 | 0.944 | 0.915 | 0.972 |
| S | S | 0.901 | NA | NA |
| S | I1 | 0.892 | 0.865 | 0.956 |
| S | I2 | 0.899 | 0.874 | 0.960 |
| S | I3 | 0.842 | 0.764 | 0.915 |
| I1 | I1 | 0.969 | NA | NA |
| I1 | I2 | 0.940 | 0.898 | 0.977 |
| I1 | I3 | 0.942 | 0.887 | 0.972 |
| I2 | I2 | 0.942 | NA | NA |
| I2 | I3 | 0.936 | 0.891 | 0.970 |
| I3 | I3 | 0.974 | NA | NA |
| Research Hypothesis | Path Coefficient | p-Value | Results of Hypothesis Testing |
|---|---|---|---|
| H1:D→P | 0.949 | 0.000 | Acceptance |
| H2:D→I2 | 0.630 | 0.001 | Acceptance |
| H3:P→S | 0.734 | 0.000 | Acceptance |
| H4:P→I3 | 0.708 | 0.000 | Acceptance |
| H5:S→I1 | 0.909 | 0.000 | Acceptance |
| H6:S→I2 | 0.363 | 0.002 | Acceptance |
| H7:S→I3 | 0.322 | 0.001 | Acceptance |
Disclaimer/Publisher’s Note: The statements, opinions and data contained in all publications are solely those of the individual author(s) and contributor(s) and not of MDPI and/or the editor(s). MDPI and/or the editor(s) disclaim responsibility for any injury to people or property resulting from any ideas, methods, instructions or products referred to in the content. |
© 2025 by the authors. Licensee MDPI, Basel, Switzerland. This article is an open access article distributed under the terms and conditions of the Creative Commons Attribution (CC BY) license (https://creativecommons.org/licenses/by/4.0/).
Share and Cite
Lu, S.; Lu, H.; Zhang, C.; Miao, C.; Kizos, T. Quantitative Impacts of Socio-Economic Changes on REDD+ Benefits in Xishuangbanna Rainforests. Forests 2025, 16, 120. https://doi.org/10.3390/f16010120
Lu S, Lu H, Zhang C, Miao C, Kizos T. Quantitative Impacts of Socio-Economic Changes on REDD+ Benefits in Xishuangbanna Rainforests. Forests. 2025; 16(1):120. https://doi.org/10.3390/f16010120
Chicago/Turabian StyleLu, Siqi, Heli Lu, Chuanrong Zhang, Changhong Miao, and Thanasis Kizos. 2025. "Quantitative Impacts of Socio-Economic Changes on REDD+ Benefits in Xishuangbanna Rainforests" Forests 16, no. 1: 120. https://doi.org/10.3390/f16010120
APA StyleLu, S., Lu, H., Zhang, C., Miao, C., & Kizos, T. (2025). Quantitative Impacts of Socio-Economic Changes on REDD+ Benefits in Xishuangbanna Rainforests. Forests, 16(1), 120. https://doi.org/10.3390/f16010120

