Abstract
The WRKY family of transcription factors (TFs) is one of the most diverse families in plants, playing crucial roles in various plant growth and stress response processes. Asian white birch (Betula platyphylla) is a globally distributed tree species that holds ecological, medical, and economic significance. However, the regulatory mechanisms of WRKY TFs in birch remain poorly understood. Herein, we cloned and characterized the BpWRKY49 gene from birch. Through bioinformatics analyses, we revealed the potential involvement of BpWRKY49 in both biotic and abiotic stress responses. In addition, BpWRKY49 was found to be localized in the nucleus and exhibited transcriptional activity in yeast. Transactivation assays further confirmed that BpWRKY49 exhibited transcriptional activity at its C-terminal end. Notably, our binding specificity assays demonstrated the specific interaction of BpWRKY49 with the W-box cis element in vitro. Furthermore, tissue-specific expression analysis demonstrated that BpWRKY49 exhibited the highest expression level in the roots. Real-time quantitative PCR (RT-qPCR) analysis of birch plants subjected to salt and drought treatments revealed that BpWRKY49 displayed significant 30-fold and 10-fold upregulations under salt and drought stress conditions, respectively. DAP-seq analysis of BpWRKY49 identified a total of 21,832 peaks, with 3477 occurring in the promoter region of genes. Gene ontology (GO) enrichment analysis highlighted prominent terms related to defense against biotic stress, followed by terms associated with abiotic stress and development. Y1H assays of three genes provided evidence for the binding ability of BpWRKY49 to the promoters of BpPUB21, BpBTL15, and BpHIP47 in vitro. Collectively, our findings strongly suggest that BpWRKY49 possesses diverse functions and may activate multiple genes to contribute to various biological processes, including salt stress tolerance, in birch.
1. Introduction
Plants encounter a plethora of biotic and abiotic stresses during their lifetime which hamper their growth and development. The ever-escalating issue of saline soil inflicts salt stress to plants, which has posed a serious threat to food security and natural environment. Salt stress causes accumulation of metal ions in plant cells which leads to disruption of ion homeostasis, physiology and metabolism. It not only tapers photosynthetic rate but also harms the photosynthetic machinery []. Salt-stress-mediated ROS production may lead to DNA damage, lipids and proteins chemical modification and enzymes inactivation []. Considering rising constraints on water availability and expanding saline land area, developing salt resistant plants can be the best strategy to overcome looming issues of food shortage and deteriorating environment. Plants as a whole manifest diverse susceptibility to salinity which indicates plants have evolved an intricate mechanism to live under saline environment. It is inevitable to understand the molecular mechanism of plants response to salt stress in order to develop salt-resistant varieties. There has been a heightened understanding of the molecular mechanism underlying salt stress in recent years [,]. Nevertheless, the focus of these studies has been the herbaceous modal plants, including Arabidopsis [], rice [], barley [], and wheat []. The way woody plants tolerate salt stress at molecular level, on the other hand, has rarely been elucidated.
To cope with stresses, plants must have a robust defense mechanism. At the molecular level, plants defend themselves by regulating the expression of stress related genes. Most commonly, transcription factors (TFs) bind to the cis elements or other regulatory factors to adjust the expression level of downstream defense related genes []. So far, several families of transcription factors have been reported, including bHLH [], MYB [], YABBY, GRAS, bZIP, ARF, NAC, WRKY, and others. Among others, the WRKY family is one of the largest families of TFs in higher plants and has been extensively studied in many plants since first WRKY gene was identified in Ipomoea batatas []. The presence of one or two highly conserved WRKY domains is the most notable feature of the WRKY gene family. These domains are about 60 amino acid residues long—with a highly conserved sequence, WRKYGQK (of the WRKY domain), at the N-terminus—followed by a typical zinc finger motif at the N-terminal []. The conserved WRKYGQK amino acid sequences in a few WRKY proteins can also be replaced by other forms, such as WRKYDHK, WRKYDQK, and WRKYGKK [], while the zinc finger domain may be C2H2 (CX4–5CX22–23HXH) or C2HC (CX7CX23–24HXC) []. The WRKY family is categorized into three groups based on the number of WRKY domains and the type of zinc finger. Two WRKY domains and the C2H2 zinc finger type are found in Group I. Group II contains one WRKY domain and one C2H2 type zinc finger motif; it is further subdivided into five subgroups: IIa, IIb, IIc, IId, and IIe. Group III WRKYs have a single WRKY domain and a C2HC zinc finger structure [].
The WRKY family consists of multiple genes in different plant species, showing diverse roles in growth and development, including growth of leaves and stems [], leaf senescence [], dormancy [], flowering [], and fruit and pollen development []. Recent data demonstrate that WRKY genes play a pivotal role in biotic stress caused by bacteria [], viruses [], fungi [], and oomycetes [] as well as abiotic stresses like heat [], cold, heavy metals [] drought, and salinity []. AtWRKY38 and AtWRKY62, for example, function as negative regulators of basal resistance to bacterial pathogens. Group III protein of Arabidopsis, AtWRKY55, controls leaf senescence as well as defense against bacteria [] MAPK-kinase-activated OsWRKY30 not only confers resistance to rice against fungi and bacteria but also enhances drought tolerance in transgenic rice [,,]. In rice, OsWRKY45-1 and OsWRKY45-2 play multiple roles including regulation of response to salt, drought, cold, and biotic stress incurred by brown planthopper [,]. Over the past decade or so, WRKYs have been a focal point in plants’ response to salinity. Several WRKY TFs have been reported to play a key role in modulating response to salt stress in woody and non-woody plants. 47 WRKY genes of wheat genome exhibited response to salt stress []. TaWRKY17 enhanced salt tolerance through anti-oxidants elevation and upregulation of salinity-related genes in transgenic Arabidopsis and wheat []. As opposed to TaWRKY17, CbWRKY27 reduces the activity of anti-oxidant enzymes and enhances sensitivity to salt in Catalpa bungee []. WRKY33 of Medicago sativa enhanced salt tolerance of transgenic alfalfa by directly regulating ERF5 transcription []. OsWRKY54 of rice knockout elevated salt sensitivity, thereby acting as positive regulator of salt tolerance in rice []. Likewise, SmWRKY11 functions as a positive regulator in response to salinity in eggplant []. Conversely, PalWRKY77 negatively modulates salt tolerance in Poplar by repressing the expression of ABA- and salt-related genes [].
Recent years have witnessed extensive research on the mechanism and signaling pathway during plants’ response to salt stress. This research has led to emergence of multiple signaling pathways including salt overlay sensitive pathway, protein kinase pathway, osmotic stress-triggered phospholipids pathway, abscisic acid (ABA) signaling pathway, and other phytohormones regulated pathways [,]. Several WRKY TFs have been reported to be the components of signaling pathways in plants during response to salt stress. AtWRKY25 and AtWRKY33 in Arabidopsis, OsWRKY72 in rice, GbWRKY1 in Gossypium barbadense, and VpWRKY3 and VpWRKY1/2 in grape have been reported to be induced upon salt treatment in an ABA-dependent manner []. In order to develop salt-tolerant plants, it is imperative to uncover all the components of a signaling pathway during salt stress. Therefore, unveiling downstream targets of salt responding WRKY TFs is of prime importance in developing salt-resistant plants. DNA affinity purification (DAP) followed by sequencing (DAP-Seq) is a robust method to find potential downstream targets of a transcription factor.
Betula platyphylla, commonly known as Asian white birch or birch, is an important medium-sized and deciduous hardwood tree with broad leaves. It belongs to genus Betula and is commonly found in northeast China, Japan, and Russia. In addition to greening and decoration purposes, B. platyphylla wood is typically used to make lumber, veneer, pulpwood, fuel, and plywood. Betula bark extract has been reported to have immunomodulatory, anti-inflammatory, and antioxidant properties, and it has numerous pharmacological applications []. A recent genome sequencing data of B. platyphylla shows that it has a total of 14 chromosomes and 31,253 protein-coding genes []. A recent study revealed that birch contains 68 WRKY TF-coding genes and that over half of them exhibited upregulation or downregulation upon salt treatment []. However, no BpWRKY TF has been functionally characterized as yet.
After some preliminary tests, we found out that BpWRKY49 can respond to both salt and drought stress. Therefore, in this study, we attempted to elucidate the biological function of BpWRKY49 in birch. Expression analysis showed that BpWRKY49 was highly active in roots, and it exhibited high upregulation under salt and drought stress treatments. Promoter analysis revealed various biotic and abiotic stress-related cis-acting elements in the promoter of BpWRKY49. DAP-seq of BpWRKY49 detected a large number of peaks related to stress and development. Our study marks a foundational milestone in unraveling the fundamental mechanisms governed by BpWRKY49, particularly in the context of salt stress response in birch.
2. Materials and Methods
2.1. Plants Growth and Treatment
Seeds of Betula platyphylla Suk. obtained from Northeast Forestry University were used as plant material. Seeds were soaked under tap water for 72 h and then surface sterilized as follows: washed with 75% ethanol for 10 s, washed with sterilized water three times to remove residual ethanol, then washed with 30% hydrogen peroxide for 25 min, and finally washed with sterilized ddH2O to wash away residual H2O2. After sterilization, seeds were cultured on woody plant medium (WPM) + 1 mg/L 6-BA solid medium and incubated in incubator set at 20 °C for 16/8 h of daylight. After one month of growth on WPM, seedlings were transferred onto soil, where they were allowed to grow further under the following conditions: 16 h light/8 h dark photocycle, light intensity of 400 µmoL/m2/s, 65%–75% relative humidity, and temperature of 25 °C. Three-month-old plants were used for expression pattern and treatment analyses.
For expression pattern analysis, each plant seedling was divided into five parts, i.e., young leaves, mature leaves, young stem, mature stem, and root. Division was as follows: from Leaves 1 to 3 were taken as young leaves, Leaf 7 and beyond were taken as mature leaves, up to Node 3 as young stem, and from Node 7 and beyond as mature stem and the whole root. Three independent biological replicates were taken for each tissue sample. Tissues were frozen in liquid nitrogen and stored at −80 °C for further study. For drought and salt treatment, healthy plants with uniform growth were treated with 20% PEG-6000 and 200 mM NaCl, respectively, for 0 h, 3 h, 6 h, 12 h, and 24 h in reverse time order, while well-watered plants were taken as control and named 0 h treated plants. Whole plant seedlings were collected after each treatment with 3 independent biological replicates, frozen in liquid nitrogen, and kept at −80 °C for further study.
2.2. RNA Isolation and RT-qPCR
Total RNA from all samples was extracted using RNA extraction kit (Aidlab Biotechnologies, Beijing, China). cDNA was synthesized from 1 µg of total RNA using EasyScript® All-in-One First-Strand cDNA Synthesis SuperMix for qPCR (TransGen Biotech, Beijing, China). qRT-PCR was performed using PerfectStart® Green qPCR SuperMix kit (TransGen Biotech) per the manufacturer’s instructions and run on a BIO-RAD CFX ConnectTM Opitics Module qPCR machine. EF1α for different tissues and drought and actin for salt treatment were used as internal references. The primers used for RT-qPCR were EF1α, actin, and BpWRKY49-1 and are given in the Table S4. The average Ct value was determined using three biological replicates, and the machine setting served as the threshold for the Ct values. Using the delta–delta Ct approach, the threshold cycle was used to calculate the relative expression levels of the BpWRKY49 gene.
2.3. Bioinformatic Analysis
For sequence alignment, full length BpWRKY49 protein sequence was used as query to perform pBLAST at NCBI against well annotated proteins. Proteins with high score and identity with BpWRKY49 were selected from BLAST results and their sequence was downloaded. Proteins including BpWRKY49 were aligned and shaded with GeneDoc V 2.7.0 software. For phylogenetic tree construction, protein sequences of above proteins were aligned using CLUSTALW in MEGA 11 (V 11.0.13). This alignment was further used to construct phylogenetic tree using Neighbor Joining (NJ) method with bootstrap value of 1000.
For promoter analysis of BpWRKY49, 1500 bp genomic DNA sequence upstream of transcription start site was downloaded and fed to PlantCARE database (https://bioinformatics.psb.ugent.be/webtools/plantcare/html/, accessed on 18 December 2023) to identify Cis elements in the promoter of BpWRKY49. Cis elements in BpWRKY49 promoter were represented using TBtools V2.031 software.
2.4. Cloning of BpWRKY49
Total RNA was extracted from whole 2-month birch plants using an RNA extraction kit (Aidlab Biotechnologies), and 1 µg of total RNA was reverse transcribed using EasyScript® All-in-One First-Strand cDNA Synthesis kit (TransGen Biotech). BpWRKY49 was PCR amplified using BpWRKY49-2 F and BpWRKY49-2 R primers given in Table S4 and PrimeSTAR® Max DNA Polymerase (TAKARA, Otsu, Japan). The reaction mix was as follows: 25 µL of DNA polymerase, 1 µL of each of forward and reverse primers, 2 µL of cDNA, and 21 µL of nuclease-free water. Reaction conditions were as follows: 98 °C for 3 min, 98 °C for 10 s, 55 °C for 5 s, 72 °C for 10 s and 72 °C for 5 min, while Steps 2 to 4 were repeated 35 times. The PCR product was purified and ligated directly into pEASY Blunt3 cloning vector (TransGen Biotech) as per the manufacturer’s instructions to make pEASY-BpWRKY49 and transformed into Escherichia coli. This was followed by sequencing.
2.5. Subcellular Localization
The coding sequence of BpWRKY49 without a stop codon was PCR amplified from pEASY-BpWRKY49 using BpWRKY49-3 F and BpWRKY49-2 R primers (Table S4). pCambia1300 vector was linearized using SacI and KpnI enzymes, and BpWRKY49 was ligated between these two sites few base pairs upstream of GFP to make pCambia1300-WRKY49-GFP construct. pCambia1300 and pCambia1300-WRKY49-GFP were used to transform Agrobacterium tumefaciens. A single clone of transformed agrobacterium was inoculated in LB (Kana + Rif) and incubated overnight at 28 °C with 200 rpm shaking. Cells were harvested by centrifuging at 8000 rpm for 45 s and were resuspended in infiltration solution followed by 3 h incubation at room temperature. Intact leaves of 1-month-old healthy tobacco plants were infiltrated with the above solution, and plants were allowed to grow under darkness for 24 h and under normal conditions until further analysis. Images of control (pCambia1300) and experimental leaves (pCambia1300-WRKY49-GFP) were taken using confocal laser scanning microscope (Leica, Wetzlar, Germany) under GFP, chloroplast, bright field, and merge conditions.
2.6. Transactivation Assay
Full length CDS sequence of BpWRKY49 was PCR amplified from pEASY-BpWRKY49 using primers pGBKT7-W49 F and pGBKT7-W49 R (Table S4) and cloned into pGBKT7 vector between BamHI and SalI restriction sites to construct pGBKT7-BpWRKY49 vector. Yeast strain AH109 was transformed with pGBKT7-BpWRKY49, empty pGBKT7 as a negative control and pGBKT7-53/pGADT7-T as a positive control. Transformed yeast cells were grown on SD/-Trp and SD/-Trp/-His/-Ade/X-α-Gal plates at 28 °C for 3–4 days to observe yeast growth.
Four fragments of BpWRKY49—i.e., BpWRKY49N (1–183 aa), BpWRKY49NW (1–247 aa), BpWRKY49WC (184–362 aa), and BpWRKY49C (248–362 aa)—were PCR amplified using following primers listed in the Table S4; BpWRKY49N F/R, BpWRKY49NW F/R, BpWRKY49WC F/R and BpWRKY49C F/R. The above fragments were cloned into a pGBKT7 vector to make pGBKT7-BpWRKY49N, pGBKT7-BpWRKY49NW, pGBKT7-BpWRKY49WC, and pGBKT7-BpWRKY49C constructs. These constructs were transformed into yeast strain AH109, and transformed cells were then grown on SD/-Trp and SD/-Trp/-His/-Ade/X-α-Gal plates at 28 °C for 3–4 days to observe cell growth.
2.7. Binding Specificity Assay and Y1H
The Y1H assay was performed according to the manufacturer’s protocol (Clontech, Mountain View, CA, USA). Briefly, an oligonucleotide sequence (W-box) of three tandem copies of W-box with KpnI and SalI overhanging sticky ends (5′ CCGTTGACCGTTGACCGAGTTGACTTTTTAG 3′) was synthesized and annealed. Additionally, a mutant oligonucleotide sequence (mW-box) of Wbox with KpnI and SalI overhanging sticky ends (5′ CCGTAGACGGTAGACGGAGTAGACGTTTTAG 3′) was also synthesized and annealed. Both W-box and mW-box oligonucleotides were cloned in pAbAi vector between KpnI and SalI restriction sites to make pAbAi-W-box and pAbAi-mW-box constructs, respectively. Resultant plasmids were transformed into yeast Y1HGold strain making reporter strains. Bait strains were tested for background AbAr expression. Full-length BpWRKY49 coding sequence was cloned into pGADT7 vector using primers pGADT7-BpWRKY49 F/R (Table S4) to make pGADT7-BpWRKY49 vector. pAbAi-Wbox and pAbAi-mWbox reporter strains were transformed with pGADT7-BpWRKY49 vector, respectively. Both strains were then grown on SD/-Leu and SD/-Leu/AbA for 3–5 days, and growth was observed.
For validation of targets of BpWRKY49, 2000 bp upstream of TSS genomic sequence as promoters of three selected genes was downloaded and then analyzed to see if they contain W-box cis elements. We used the online tool New PLACE (https://www.dna.affrc.go.jp/PLACE/?action=newplace, accessed on 20 December 2023) to analyze their promoters. Promoter fragments pro:BpPUB21 (−1771 to −1601 bp), pro:BpBTL15 (−1575 to −1451 bp) and pro:BpHIP47 (−1508 to −1014 bp) of BpPUB21, BpBTL15 and BpHIP47 genes, respectively, containing at least three copies of W-box sequences were PCR amplified from genomic DNA using primers given in the Table S4 and cloned into pAbAi vector between KpnI and SalI restriction sites to make pAbAi-pro:BpPUB21, pAbAi-pro:BpBTL15, and pAbAi-pro:BpHIP47 bait constructs. Bait constructs were transformed into yeast Y1HGold strain to make bait strains. Bait strains were tested for background AbAr expression. The prey construct was made by cloning BpWRKY49 into pGADT7 vector, and the prey construct was transformed into bait strains. The detailed procedure of yeast one-hybrid was followed as per the manufacturer’s instructions (Clontech).
2.8. DNA Affinity Purification Sequencing
DAP-seq binding assays were performed as described previously with modification [,] and using a DNA Affinity Purification Sequencing Kit (Cat# D202009, Bluescape Hebei Biotech Co., Ltd., Baoding, China) according to the manufacturer’s instructions.
After extraction from fresh birch leaves, genomic DNA (gDNA, 5 μg in 130 μL TE buffer) was fragmented to an average of 200 bp using a Covaris M220 (Woburn, MA, USA) according to the manufacturer’s recommended settings. The fragmented gDNA was then purified using MICH DNA Clean Beads (Cat# NGS0201, Bluescape Hebei Biotech Co., Ltd., Baoding, China) at a DNA-to-beads ratio of 0.7–1.1. The beads were incubated with the gDNA for 5 min at room temperature and placed on a magnet (Magpow, Bluescape Hebei Biotech Co., Ltd., Baoding, China) to immobilize the beads. The supernatant was then removed. The beads were washed twice with 200 μL of 80% ethanol and allowed to dry. Once dry, they were resuspended in 22 μL resuspension buffer, incubated at room temperature for 5 min, and placed on the magnet. The DNA-containing supernatant was then transferred to a new tube. Libraries were constructed using the MICH TLX DNA-Seq Kit (Cat# NGS0602, Bluescape Hebei Biotech Co., Ltd., Baoding, China) according to the manufacturer’s instructions.
The coding sequencing of BpWRKY49 was cloned into a pFN19K HaloTag T7 SP6 Flexi expression vector. Halo-BpWRKY49 fusion protein was expressed using the TNT SP6 Coupled Wheat Germ Extract System (Promega, Madison, WI, USA) following the manufacture’s specifications for expression in a 50 μL reaction with a 2 h incubation at 37 °C. Expressed proteins were directly captured using Magne Halo Tag Beads (Promega).
The protein-bound beads were incubated with 50 ng of adapter-ligated gDNA fragments on a rotator for 1 h at room temperature in 50 μL wash/bind buffer. The beads were washed three times using the same wash buffer to remove unbound DNA fragments. The HaloTag beads were resuspended in 30 μL of elution buffer and heated to 98 °C for 10 min to denature the protein and release the bound DNA fragments into solution. The supernatant was transferred to a new well, and 25 μL were used in a 50 μL PCR employing the KAPA HiFi HotStart ReadyMixPCR Kit (Roche, Basel, Switzerland) for 10 cycles. PCR primers consisted of the full-length Illumina TruSeq Universal primer (5′-AATGATACGGCGACCACCGAGATCTACACTCTTTCCCTACACGACGCTCTTCCGATCT-3′) and an Illumina TruSeq Index primer (5′-CAAGCAGAAGACGGCATACGAGAT-NNNNNNGTGACTGGAGTTCAGACGTGTGCTCTTCCGATCT-3′), where NNNNNN represents the 6 bp sequence index used for sample identification. The PCR product was purified and selected using MICH DNA Clean beads (Cat# NGS0201, Bluescape Hebei Biotech Co., Ltd., Baoding, China) as described above and resuspended in 20 μL nuclease-free water. DNA concentrations were determined using a Qubit (Life Technologies, Burlington, ON, Canada). Eluted DNA fragments were sequenced on an Illumina NovaSeq. Negative control mock DAP-seq libraries were prepared without the addition of protein to the beads.
The fastp software V 0.23.2 [] default parameters are used to filter the raw data to obtain high quality sequencing data/clean data for downstream analysis. Clean reads were mapped to the Arabidopsis genome sequence (https://www.ncbi.nlm.nih.gov/genome/?term=arabidopsis_thaliana, accessed on 28 November 2023) using BWA-MEM v 2.2.1 [], and mapped reads were filtered for reads containing > MAPQ30 by SAMtools (V 1.19.1) [] in order to restrict the number of reads mapping to multiple locations in the genome. MACS2 callpeak (V 2.1.2) [] and Homer software (V 4.11) [] were used to merge the peaks of the two biological duplicates with Q < 0.05. Motif discovery was performed using the MEME-ChIP software V5.5.5 []. The bound peaks were annotated using ChIPseeker software V 1.38.0 [].
3. Results
3.1. Phylogenetic and Promoter Analysis of BpWRKY49
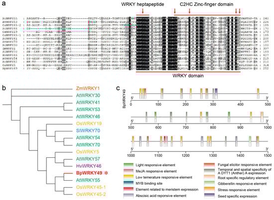
Multiple sequence alignment and phylogenetic analysis of a protein are fundamental for insights into its evolution, function and diversity in various biological contexts. Therefore, we performed multiple sequence alignment and phylogenetic analysis for BpWRKY49 using WRKY proteins from other species. Multiple sequence alignment (Figure S1) showed that BpWRKY49 had a typical WRKY domain with highly conserved WRKYGQK heptapeptide on N-terminal and a C2HC-type zinc-finger structure at C-terminal (Figure 1a), indicating that BpWRKY49 belongs to group III. A phylogenetic tree was build using MEGA11 (V 11.0.13) software (Figure 1b) and it showed that BpWKRY49 was most closely related to AtWRKY55 of Arabidopsis. BpWRKY49, AtWRKY55, OsWRKY45-1, and OsWRKY45-2 appeared in the same clade, indicating a close relationship of BpWRKY49 with AtWRKY55 and OsWRKY45-1/2.

Figure 1.
Sequence, phylogenetic, and promoter analysis of BpWRKY49. (a) Sequence alignment of BpWRKY49 with WRKYs from other species. Identical amino acids are shaded black. Red underline shows WRKY domain sequence, left red line with arrow above shows WRKY heptapeptide and right red line above shows zinc finger domain with arrows showing two Cs, H, and C amino acid within the zinc-finger domain. (b) Phylogenetic tree of BpWRKY49 with other WRKYs, while WRKY with a star shows the position of BpWRKY49 in the tree. (c) Promoter of BpWRKY49 containing various cis-acting elements depicted as rectangular colored boxes, while the names of cis-acting elements are shown with square colored boxes.
To predict cis-regulatory elements in the promoter of BpWRKY49 we used 1.5 kb sequence upstream of the transcription start site of BpWRKY49 to uncover cis elements using PlantCARE database. As shown by Figure 1c and Table S1, BpWRKY49 promoter has several cis-acting elements including light responsive elements, stress responsive elements and hormone responsive elements. Interestingly, BpWRKY promoter also contained three W-box elements to which WRKY TFs bind. It indicates that BpWRKY49 is itself regulated by either itself or other WRKY proteins.
3.2. Expression Analysis of BpWRKY49 and Binding Specificity to W-Box
Tissue-specific expression analysis of a gene provides important information about its function. Therefore, we investigated the transcript level of BpWRKY49 in various tissues of birch. Expression pattern analysis showed that birch roots exhibited the highest expression of BpWRKY49 and that it was far more than in other tissues (Figure 2a). The lowest expression was observed in mature stems, while the order of tissue expressions from high to low were as follows: root, mature leaves, young stem, young leaves, and mature stem.

Figure 2.
Expression analysis and binding of BpWRKY49 to W-box. (a) Tissue-specific expression of BpWRKY49 in young leaves, young stem, mature leaves, mature stem, and roots. (b,c) Expression pattern of BpWRKY49 during salt and drought treatment, respectively. Data are mean ± SD of three replicates. (d) Sequence of three tandem copies of Wbox and mWbox elements. (e) DNA-binding assay using the 3× W-box or mW-box as bait. Yeast transformants carrying pGADT7-BpWRKY49 were diluted to 10-fold, 50-fold, and 100-fold and then grown on SD/-Leu (left) and SD/-Leu containing 600 ng/mL AbA (right), respectively.
In order to reveal the function of BpWRKY49, we kept 3-month-old birch plants under salt and drought treatment for different times, and subsequently, qRT-PCR was performed. Relative expression analysis showed that upon salt treatment, expression of BpWRKY49 slightly decreased up to 6 h of treatment (Figure 2b), then slightly increased at 12h and at 24h, its expression increased up to 30 times. Expression analysis of drought-treated plants showed that BpWRKY49 showed upregulation at all time points (Figure 2c). However, it exhibited a highest expression of 10-fold upregulation (10 times) 12 h after treatment, followed by decrease in expression (3.4 times) at the 24 h time point. These results suggest that BpWRKY49 may function in both salt and drought stress.
The W-box cis-acting element has been reported to be the binding site for WRKY proteins. To find out if BpWRKY49 can specifically bind to W-box, we used Y1H system. Three copies of W-box and mW-box were synthesized, annealed, and cloned into pAbAi vector, while BpWRKY49 was cloned into pGADT7 (Figure 2d). Yeast Y1HGold strain was co-transformed with above plasmids and allowed to grow on SD/-Leu an SD/-Leu/AbA500 ng/mL. Yeast cells with both pAbAi-Wbox and pAbAi-mWbox exhibited growth on SD/-Leu plates at all concentrations. However, on SD/-Leu/AbA500 ng/mL plates, cells with pAbAi-Wbox grew well at all concentrations but cells with pAbAi-mWbox failed to grow at any concentration (Figure 2e). These results indicate that BpWRKY49 specifically binds to W-box.
3.3. BpWRKY49 Was a Nuclear Localized Protein with Transcription Activity on C-Terminal in Yeast
To verify the subcellular localization of BpWRKY49, we fused full length BpWRKY49 protein without stop codon to 5′ end of green fluorescent protein (GFP) under control of CaMV 35s promoter (Figure 3a). The recombinant plasmids BpWRKY49–GFP and GFP alone, taken as control, were transfected into tobacco (Nicotiana benthamiana) leaf epidermal cells by agroinfiltration. Confocal microscopic analysis revealed that the BpWRKY49–GFP fusion protein was exclusively localized in the nucleus, whereas GFP control displayed signals in the whole cytosol (Figure 3b). These results confirm that BpWRKY49 is localized in the nucleus, a hallmark of a transcription factor.

Figure 3.
Subcellular localization and transactivation assay for BpWRKY49. (a) Schematic representation of constructs used for transformation of tobacco leaves. (b) Subcellular localization assay of the BpWRKY49 protein. Images showing the cells expressing GFP (control, left lane) or BpWRKY49:GFP (right lane) fusion protein, examined under fluorescent-field illumination (first line), chloroplast illumination (second line); bright-field illumination (third line); and an overlay of fluorescent, chloroplast, and bright illumination (fourth line). Scale bars, 50 µm. (c) Schematic representation of construct used for transaction assay of full-length BpWRKY49 protein. (d) Construct was transformed into yeast AH109 strain and examined on SD/-Trp and SD/-Trp/-Leu/-Ade/X-α-gal plates. (e) Schematic representation of different truncated versions of BpWRKY49 used in transactivation experiment. (f) Constructs were transformed into yeast strain AH109, and growth was observed on SD/-Trp and SD/-Trp/-His/-Ade/x-α-Gal.
Transcription factors bind to the promoter region of a gene to activate its expression. We were interested to know whether BpWRKY49 TF can activate gene expression in yeast. We cloned BpWRKY49 full length protein into pGBKT7 vector forming pGBKT7-BpWRKY49 (Figure 3c) and transformed this plasmid into yeast strain AH109. Transgenic yeast was then allowed to grow on SD/-Trp media plates for 3–5 days. As shown in Figure 3d, all yeast strains—including pGBKT7-BpWRKY49, positive control (pGBKT7-53/pGADT7-T), and negative control (empty pGBKT7)—grew well on SD/-Trp plates, which show the successful transformation of yeast. We then transferred the transformed colonies on to SD/-Trp/-His/-Ade/X-α-Gal media plates to see if BpWRKY49 TF can activate the expression of HIS3, ADE2, and MEL1 genes. On the SD/-Trp/-His/-Ade/X-α-Gal plates, not only positive control but also pGBKT7-BpWRKY49 grew well and showed α-galactosidase activity. These results show that BpWRKY49 can activate the transcription in yeast, acting as a transcription activator. These results confirm the BpWRKY49 protein as a transcription factor.
Exploring the region of a transcription factor which possesses transcription activity is crucial for understanding the functional importance of that region. Hence, we carried out a transactivation assay using mutant BpWRKY49 protein to investigate the transcription activating region. As depicted in Figure 3e, we made four truncated fragments of BpWRKY49 including BpWRKY49N (from amino acid 1 to 183), BpWRKY49NW (1–247), BpWRKY49WC (184–362), and BpWRKY49C (248–362) and cloned them into pGBKT7 vector. Yeast strain AH109 was transformed with the above vectors and grown on SD/-Trp and SD/-Trp/-His/-Ade/X-α-Gal media plates to see which fragment of BpWRKY49 activated the transcription of reporter genes in yeast. Yeast with BpWRKY49WC and BpWRKY49C plasmid grew not only on SD/-Trp plates but also on SD/-Trp/-His/-Ade/X-α-Gal plates. On the other hand, yeast with BpWRKY49N and BpWRKY49NW grew well on SD/-Trp plates but not on SD/-Trp/-His/-Ade/X-α-Gal plates, implying that only BpWRKY49WC and BpWRKY49C can activate the transcription of reporter genes (Figure 3f). These results suggest that the C-terminal region of BpWRKY49 (248–362 aa) has the transcription activity but that the N-terminal does not.
3.4. Genome-Wide Identification of Binding Sites of BpWRKY49
DNA affinity purification (DAP) sequencing (DAP-seq) was carried out to identify the binding sites of BpWRKY49 birch DNA. Two replicates and a negative control were used in an experiment and were named BpWRKY49_1, BpWRKY49_2, and BpWRKY49_input, respectively. DAP-seq of BpWRKY49_1 and BpWRKY49_2 resulted in 15.78 G and 12.40 G clean bases with filter ratios of 98.4% and 98.6%, respectively. Totals of 19,192 and 15,594 peaks were identified by BpWKY49_1 and BpWRKY_2, respectively, with 11,124 peaks shared by both. Merging both replicates resulted in 21,832 peaks (Figure 4a). Most of the peaks occurred around the transcription start site (TSS) (Figure 4b), and distribution over chromosomes was as depicted by Figure 4c. Of 21,832 peaks, 42.6% were located in the distal intergenic region, 24.3% in the intron, 14.7% in the promoter, 7.8% in the exon, 7.7% downstream, 1.6% in the 5′ UTR, and 1.4% in the 3′ UTR region (Figure 4d). TFs bind to the promoter region of target genes to regulate their expression. Therefore, we focused on 3477 peaks located in the promoter region for further study (Table S2). Inside the Multiple Em for Motif Elicitation (MEME) program Suite, MEME-ChIP was used to detect significant motifs (E-value ≤ 0.05) in the peaks. With respect to E-value, tops for motifs were selected (Figure 4e). The most significant motif detected was Motif 1, with E-value 6.6 × 10−1515, followed by Motifs 2, 3 m and 4 with E-value 6.2 × 10−474, 5.5 × 10−441, and 1.0 × 10−289, respectively. These results indicate BpWRKY49 can target several genes, thereby regulating multiple functions in birch.

Figure 4.
DAP-seq profile of BpWRKY49. (a) The BpWRKY49 transcription factor binding sites across two technical replicates. (b) The distance between the peak center and the TSS of the gene. (c) The BpWRKY49 binding peak distribution in 14 chromosomes. (d) DAP sequencing depth distribution of BpWRKY49. (e) The significantly enriched motif sequence of BpWRKY49 binding sites.
3.5. Defense Response and MAPK Signaling Pathway Were Most Enriched GO and KEGG Terms
Gene ontology (GO) and KEGG pathway analyses were performed for peaks located in the promoter region and based on the p-value, top 25 and 20 GO and KEGG terms, respectively, were taken to plot term bubble graph. GO enrichment analysis showed that the largest GO term was a defense response which included 142 genes followed by calmodulin binding with 58 genes and defense response to oomycetes with 32 genes (Figure 5a). Lowest term was microsporogenesis with only seven genes followed by ligand-gated ion channel activity, L-ascorbic acid binding, glutamate receptor activity, phospholipase activity, and calcium transmembrane transporter activity, phosphorylative mechanism with eight genes each. KEGG pathway analysis showed that most enriched KEGG terms were starch and sucrose metabolism and MAPK signaling pathway with 20 genes, each followed by pentose and glucuronate interconversions and glycerophospholipid metabolism with 14 genes each (Figure 5b). The terms with the lowest number of genes were indole alkaloid biosynthesis, other glycan degradation, and steroid biosynthesis, with only four genes each.

Figure 5.
GO enrichment and KEGG enrichment analysis of peaks of BpWRKY49. (a) GO enrichment map of targets of BpWRKY49 identified by DAP-seq. (b) KEGG enrichment map of target of BpWRKY49 identified by DAP-seq. (c) GO enrichment analysis of targets of BpWRKY49 showing most enriched GO terms. (d) KEGG enrichment analysis of targets of BpWRKY49 showing the most enriched KEGG terms.
GO terms were classified into molecular function, biological process, and cellular component categories, and the top 25 terms from each category, based on p-value, were taken to plot a bar graph between terms and gene ratio (GR) (input number/background number). In biological function class, the term with the highest GR was microsporogenesis (0.304), followed by calcium-mediated signaling (0.271) and regulation of defense response to fungi (0.265) (Figure 5c). The term with the lowest GR was defense response to bacterium (0.129) followed by defense response and lipid catabolic process (0.140). In the cellular component category, the term with the highest GR was cytoskeleton, followed by mitochondrial outer membrane and plasma membrane was the term with least GR. In the molecular function category, the term with the highest GR was ATPase-coupled cation transmembrane transporter activity, followed by calcium transmembrane transporter activity and the phosphorylative mechanism, while the term with the least GR was identical protein binding. Similarly, the top 60 KEGG terms based on p-value were selected plot a bar graph between KEGG term and GR. Terms with highest GR were lysine biosynthesis, butanoate metabolism, indole alkaloid biosynthesis, and other glycan degradation while terms with the least GR were alpha-linolenic acid metabolism, glycolysis, and base excision repair (Figure 5d).
3.6. Several Salt-Stress-Responsive Genes Were Targets of BpWRKY49
We used published RNA-seq data of birch under salt stress [] and then compared them to DAP-seq data of BpWRKY49 to determine the genes which BpWRKY49 could target during the salt stress response of birch. We identified a total of 151 differentially expressed genes (DEGs) which were also related to BpWRKY49 peaks in the promoter region (Table S3). Of these 151 genes, 53 genes were related to BpWRKY49_1 peaks, 28 genes were related to BpWRKY49_2 peaks, and 70 genes were related to peaks shared by both BpWRKY49_1 and BpWRKY49_2. Moreover, of these 151 salt-responding genes, 89 genes (59%) were downregulating while 62 genes (41%) were upregulating under salt stress, which indicates that BpWRKY49 might mainly act as repressor of gene expression. Functional annotation analysis shows these genes are functionally diverse and belong to different functional categories. Most of these genes were transporters of different molecules, including carbohydrates and lipids. Some of them were kinases, including leucine rich repeat (LRR)-receptor-like serine/threonine–protein kinase, G-type lectin, S-receptor-like serine/threonine–protein kinase, and L-type lectin domain containing receptor kinase. Interestingly, of these 151 DEGs that were also peaks of BpWRKY49, three were BpWRKY genes. Two of them were BpWRKY1 and BpWRKY5, while the third was BpWRKY49 itself. These results show that BpWRKY49 may repress or activate several genes, including itself, to modulate salt stress in birch.
3.7. BpWRKY49 Bound to BpPUB21, BpBTL15, and BpHIP47 In Vitro
It is important to verify potential target genes of a transcription factor from DAP-seq data. Therefore, we selected three potential target genes from the peaks in DAP-seq data and used the Y1H system to confirm whether BPWRKY49 can bind to the promoter of these genes. These three genes were BPChr06G10986, BPChr10G13840, and BPChr05G31831 and were named BpPUB21, BpBTL15, and BpHIP47, respectively, according to their best match against Arabidopsis proteins. Promoter analysis of these genes showed that, in fact, promoters of all genes contained multiple W-box cis elements (Figure 6a). We then selected fragment of promoters which contained at least three W-box sequences (Figure S2) and cloned these fragments into pAbAi vector. We carried out Y1H assay according to detailed procedure given by manufacturer. Results of Y1H showed that yeast colonies transformed with pAbAi-pro:BpPUB21/pGADT7-BpWRKY49, pAbAi-pro:BpBTL15/pGADT7-BpWRKY49 and pAbAi-pro:BpHIP47/pGADT7-BpWRKY49 grew not only on SD/-Leu plates but also on SD/-Leu/AbA (Figure 6b). These results show that BpWRKY49 can bind to the promoters of BpPUB21, BpBTL15, and BpHIP47 in vitro to regulate their expression.

Figure 6.
Binding of BpWRKY49 to the promoter of target genes using Y1H system. (a) Distribution of W-box elements in the promoter of BpPUB21, BpBTL15, and BpHIP47 genes. (b) Yeast cells with promoter fragments of three genes ligated into pAbAi vector were used as bait. pGADT7-BpWRKY49 was transformed independently into yeast cells carrying bait plasmids and were allowed to grow on SD/-Leu (left) and SD/-Leu with AbA (right); 1, 2, 3 show three replicates for each transformant.
4. Discussion
The advent of genome sequence of Betula platyphylla (Asian white birch) [] has opened the door for genome-wide study of gene families of birch. Recently, a genome-wide study of WRKY TFs has identified 68 BpWRKY genes in birch [], but none of them have been characterized as yet. To divulge the functions of BpWRKY gene of birch, we cloned and characterized BpWRKY49. Multiple sequence alignment and phylogenetic analysis showed that group III BpWRKY49 was most closely related to AtWRKY55 and OsWRKY45-1 and -2. AtWRKY55 of Arabidopsis plays positive role in leaf senescence and defense against bacterial pathogen []. Similarly, OsWRKY45-1 and -2 not only play a critical role in salt stress, drought stress, and cold stress but also negatively regulate resistance against brown planthopper [,]. Therefore, being close to AtWRKY55 and OsWRKY45-1/-2 proteins, BpWRKY49 may function during biotic and abiotic stress. This narrative was corroborated by promoter analysis of BpWRKY49. The promoter of BpWRKY49 contained several biotic and abiotic related cis elements. Interestingly, BpWRKY49 promoter had multiple W-box elements, binding site for WRKYs, which indicates this gene might be self or cross regulated by other WRKY genes. This hypothesis is supported by other studies. For example, CaWRKY6 of chili pepper regulates the expression of CaWRKY40 against high temperature []. Similarly, PcWRKY1 of parsley and CsWRKY33 of citrus bind to their own promoters for self-feedback regulation [,]. Expression pattern of a gene across different plant tissues can give a hint of its function. BpWRKY49 exhibited far higher expression in root as compared to other tissues. This came as no surprise to us as most of the BpWRKY genes showed higher expression in roots in a recent report on BpWRKYs []. It could further support the hypothesis that BpWRKY49 functions in salt and drought stress as roots are foremost important plant organs to respond to these stresses. This hypothesis was further validated by relative expression analysis of BpWRKY49 under salt and drought stress. BpWRKY49 showed 30× upregulation under salt stress and 10× upregulation upon drought stress. These results have clear indication of involvement of BpWRKY49 in both drought and salt stress.
In our transcription activity experiment, BpWRKY49 appeared to be an activator in yeast. These results were consistent with reports for other WRKYs, including HmoWRKY40 [], FtWRKY46 [], and TaWRKY46 []. Nevertheless, we cannot establish BpWRKY49 as a transcription activator by testing only in yeast. ZmWRKY17 did not show transcription activation in yeast but activated the GUS gene in tobacco []. Therefore, further testing is needed to see whether BpWRKY49 is an activator or repressor. Several WRKY proteins have transcriptional activity at the C-terminal region, while some have transcriptional activity at the N-terminal region. For example, OsWRKY45 [], TaWRKY46 [], and BdWRKY36 [] has transcriptional activity at the C-terminal region, while VvWRKY30 and SlWRKY57 show transcriptional activity at the N-terminal region [,]. In our case, results of transactivation assay suggested that transcriptional activity of BpWRKY49 lied at its C-terminal region, like OsWRKY45, TaWRKY46, and BdWRKY36.
One of the most important aspects of investigation of a transcription factor is to uncover the target genes of TF. Y1H library screening, ChIP-seq, and DAP-seq are common approaches used to identify target sites of a TF. We used DAP-seq to identify genome-wide binding sites of BpWRKY49, and data analysis resulted in a total of 3477 binding sites in promoter region (2 kb upstream of TSS). GO enrichment analysis of these target sites showed that the most enriched term was microsporogenesis. Involvement of BpWRKY49 in pollen development is further supported by the presence of anther-related cis-acting elements in the promoter of BpWRKY49. Moreover, the role of WRKY TFs in pollen development is not new. Two homologs of Arabidopsis, AtWRKY32/AtWRKY2, play an important role in male gametogenesis []. Similarly, cotton WRKY TF—GhWRKY22—contributes to the development of pollen []. Most of the remaining GO terms were related to defense against biotic stress, which aligns with the involvement of BpWRKY49’s close orthologs AtWRKY45 and OsWRKY45 in defense. Apart from terms related to defense, there were various GO terms related to abiotic stress, which further endorses our hypothesis of BpWRKY49 being involved in salt and drought stress. Interestingly, there were some terms related to development including regulation of meristem growth and cellulose biosynthesis process. Reports showing involvement of WRKY genes in cellulose biosynthesis are still scarce. AdWRK33 in Arachis duranensis was found to decrease the expression of CesA, a cellulose synthase catalytic subunit []. WRKY184 in Brassica napus L. has been reported to be involved in secondary cell wall formation [], but whether or not it is involved directly in cellulose biosynthesis is not known. Therefore, it would be highly interesting to test how BpWRKY49 functions in regulating cellulose biosynthesis if it is indeed involved.
As BpWRKY49 exhibited the highest upregulation upon salt stress, we were interested to know if BpWRKY49 could target the genes that are expressed under salt stress in birch. For this, we used already published RNA-seq data of salt-treated birch. We compared the RNA seq and DAP-seq data and found that 151 DEGs were also targets of BpWRKY49. Identification of BpWRKY49 target genes during salt stress would pave the way to unearth the salt stress regulatory mechanism in birch especially and in woody plants in general. Nevertheless, two limitations are associated with our approach to reveal direct targets of BpWRKY49 during salt stress. First, gene IDs of RNA-seq data and DAP-seq data were not same and both data were compared using pBLAST. Although most of the genes showed 100% identity between query and subject genes, there were multiple genes which were not 100% identical to each other. Therefore, some discrepancies could arise while comparing RNA-seq and DAP-seq data. Second, the presence of shared genes between the RNA-seq data from wild-type birch under salt stress and the DAP-seq results for BpWRKY49 do not necessarily imply that BpWRKY49 will bind to these genes under salt stress conditions. DEGs under salt stress might be part of other functions in birch and BpWRKY49 might target them during carrying out other functions. Therefore, further experimentation is needed to reveal how BpWRKY49 regulate salt stress in birch. We then successfully verified the binding of BpWRKY49 to the promoter of BpPUB21, BpBTL15, and BpHIP47. Many PUB genes have been reported to be involved in salt stress regulation including PUB2, PUB3, and PUB26 of wheat and PUB29 of apple [,,]. The third gene we tested was BpHIP47, which is related to the heavy-metal-associated isoprenylated plant protein (HIPP) family. HIP proteins not only regulate heavy metals like Cu and Cd stress [,] but are also involved in other stresses including drought and salt stress [,]. Thus, BpWRKY49 may regulate salt stress in birch either directly by inducing salt-stress-related genes or indirectly by regulating ubiquitination of those genes which are involved in salt stress. Nevertheless, additional research is indispensable to fully exploring the mechanism by which BpWRKY49 regulates salt stress in birch. Despite this, our study has opened the gates to elucidate the regulatory framework governing salt stress tolerance in birch, delineating the specific contribution of BpWRKY49 to this complex adaptive mechanism.
Our results collectively suggest that BpWRKY49 is a functionally versatile transcription factor—akin to several other WRKY proteins, potentially participating in a variety of biological functions, such as biotic stress response, abiotic stress tolerance, and growth and development—and is particularly noteworthy for its contribution in salt stress. Further investigation is mandated to fully uncover its functions and the manner in which it carries out these functions.
5. Conclusions
An Asian white birch gene BpWRKY49 of group III is closely related to genes of Arabidopsis and rice, which are crucial for plants’ response to biotic and abiotic stress. It exhibited a significant response to salt and drought treatment and had transcriptional activity at C-terminal in yeast. Moreover, it could directly bind to several downstream genes related to biotic and abiotic stress. These results imply that BpWRKY49 could regulate a wide range of functions in birch, especially birch’s response to salt and drought stress.
Supplementary Materials
The following supporting information can be downloaded at: https://www.mdpi.com/article/10.3390/f15040605/s1, Figure S1: Multiple sequence alignment; Figure S2: Promoter fragments of BpWRKY49 targets used for Y1H; Table S1: Cis-acting elements of BpWRKY49; Table S2: BpWRKY49 peaks; Table S3: Targets of BpWRKY49 during salt stress; Table S4: Primers.
Author Contributions
Conceptualization, S.A., L.D. and X.Z.; methodology, S.A. and R.J.; software, S.A. and R.K.; validation, S.A. and R.J.; formal analysis, S.A. and R.J.; investigation, S.A.; resources, J.L.; data curation, S.A., L.D. and M.A.; writing—original draft preparation, S.A., M.A., Z.H. and S.S.H.; writing—review and editing, X.Z., J.L., M.A., S.S.H., Z.H. and R.K.; visualization, S.A. and X.Z.; supervision, X.Z.; project administration, S.A., L.D. and X.Z.; funding acquisition, X.Z. and J.L. All authors have read and agreed to the published version of the manuscript.
Funding
This work was supported by the Beijing Municipal Natural Science Foundation (5232016), the grants from the National Natural Science Foundation of China (32000558 and 32030010), the Fundamental Research Funds for the Central Universities (BLX202116 and QNTD202301), STI 2030-Major Projects (2022ZD0401605), and the Program of Introducing Talents of Discipline to Universities (111 project, B13007).
Data Availability Statement
Data will be made available on request.
Conflicts of Interest
The authors declare that they have no known competing financial interests or personal relationships that could have appeared to influence the work reported in this paper.
References
- Balasubramaniam, T.; Shen, G.; Esmaeili, N.; Zhang, H. Plants’ Response Mechanisms to Salinity Stress. Plants 2023, 12, 2253. [Google Scholar] [CrossRef] [PubMed]
- Parihar, P.; Singh, S.; Singh, R.; Singh, V.P.; Prasad, S.M. Effect of salinity stress on plants and its tolerance strategies: A review. Environ. Sci. Pollut. Res. Int. 2015, 22, 4056–4075. [Google Scholar] [CrossRef] [PubMed]
- Zhao, S.; Zhang, Q.; Liu, M.; Zhou, H.; Ma, C.; Wang, P. Regulation of Plant Responses to Salt Stress. Int. J. Mol. Sci. 2021, 22, 4609. [Google Scholar] [CrossRef] [PubMed]
- Yu, Z.; Duan, X.; Luo, L.; Dai, S.; Ding, Z.; Xia, G. How Plant Hormones Mediate Salt Stress Responses. Trends Plant Sci. 2020, 25, 1117–1130. [Google Scholar] [CrossRef] [PubMed]
- Møller, I.S.; Tester, M. Salinity tolerance of Arabidopsis: A good model for cereals? Trends Plant Sci. 2007, 12, 534–540. [Google Scholar] [CrossRef] [PubMed]
- Riaz, M.; Arif, M.S.; Ashraf, M.A.; Mahmood, R.; Yasmeen, T.; Shakoor, M.B.; Shahzad, S.M.; Ali, M.; Saleem, I.; Arif, M. A comprehensive review on rice responses and tolerance to salt stress. Adv. Rice Res. Abiotic Stress Toler. 2019, 133–158. [Google Scholar] [CrossRef]
- Omar, M.; Osman, M.; Kasim, W.; Abd El-Daim, I. Improvement of salt tolerance mechanisms of barley cultivated under salt stress using Azospirillum brasilense. In Salinity and Water Stress; Springer: Berlin/Heidelberg, Germany, 2009; Volume 44, pp. 133–147. [Google Scholar]
- Seleiman, M.F.; Aslam, M.T.; Alhammad, B.A.; Hassan, M.U.; Maqbool, R.; Chattha, M.U.; Khan, I.; Gitari, H.I.; Uslu, O.S.; Roy, R. Salinity stress in wheat: Effects, mechanisms and management strategies. Phyton 2022, 91, 668–694. [Google Scholar] [CrossRef]
- Li, C.; Li, D.; Shao, F.; Lu, S. Molecular cloning and expression analysis of WRKY transcription factor genes in Salvia miltiorrhiza. BMC Genom. 2015, 16, 200. [Google Scholar] [CrossRef] [PubMed]
- Toledo-Ortiz, G.; Huq, E.; Quail, P.H. The Arabidopsis basic/helix-loop-helix transcription factor family. Plant Cell 2003, 15, 1749–1770. [Google Scholar] [CrossRef]
- Guo, H.; Wang, Y.; Wang, L.; Hu, P.; Wang, Y.; Jia, Y.; Zhang, C.; Zhang, Y.; Zhang, Y.; Wang, C.; et al. Expression of the MYB transcription factor gene BplMYB46 affects abiotic stress tolerance and secondary cell wall deposition in Betula platyphylla. Plant Biotechnol. J. 2017, 15, 107–121. [Google Scholar] [CrossRef] [PubMed]
- Ishiguro, S.; Nakamura, K. Characterization of a cDNA encoding a novel DNA-binding protein, SPF1, that recognizes SP8 sequences in the 5′ upstream regions of genes coding for sporamin and beta-amylase from sweet potato. Mol. Gen. Genet. 1994, 244, 563–571. [Google Scholar] [CrossRef] [PubMed]
- Eulgem, T.; Rushton, P.J.; Robatzek, S.; Somssich, I.E. The WRKY superfamily of plant transcription factors. Trends Plant Sci. 2000, 5, 199–206. [Google Scholar] [CrossRef] [PubMed]
- Li, M.Y.; Xu, Z.S.; Tian, C.; Huang, Y.; Wang, F.; Xiong, A.S. Genomic identification of WRKY transcription factors in carrot (Daucus carota) and analysis of evolution and homologous groups for plants. Sci. Rep. 2016, 6, 23101. [Google Scholar] [CrossRef] [PubMed]
- Yang, Y.; Chi, Y.; Wang, Z.; Zhou, Y.; Fan, B.; Chen, Z. Functional analysis of structurally related soybean GmWRKY58 and GmWRKY76 in plant growth and development. J. Exp. Bot. 2016, 67, 4727–4742. [Google Scholar] [CrossRef] [PubMed]
- Barros, J.A.S.; Cavalcanti, J.H.F.; Pimentel, K.G.; Medeiros, D.B.; Silva, J.C.F.; Condori-Apfata, J.A.; Lapidot-Cohen, T.; Brotman, Y.; Nunes-Nesi, A.; Fernie, A.R.; et al. The significance of WRKY45 transcription factor in metabolic adjustments during dark-induced leaf senescence. Plant Cell Environ. 2022, 45, 2682–2695. [Google Scholar] [CrossRef] [PubMed]
- Ding, Z.J.; Yan, J.Y.; Li, G.X.; Wu, Z.C.; Zhang, S.Q.; Zheng, S.J. WRKY41 controls Arabidopsis seed dormancy via direct regulation of ABI3 transcript levels not downstream of ABA. Plant J. 2014, 79, 810–823. [Google Scholar] [CrossRef] [PubMed]
- Li, W.; Wang, H.; Yu, D. Arabidopsis WRKY Transcription Factors WRKY12 and WRKY13 Oppositely Regulate Flowering under Short-Day Conditions. Mol. Plant 2016, 9, 1492–1503. [Google Scholar] [CrossRef]
- Guan, Y.; Meng, X.; Khanna, R.; LaMontagne, E.; Liu, Y.; Zhang, S. Phosphorylation of a WRKY Transcription Factor by MAPKs Is Required for Pollen Development and Function in Arabidopsis. PLoS Genet. 2014, 10, e1004384. [Google Scholar] [CrossRef]
- Lippok, B.; Birkenbihl, R.P.; Rivory, G.; Brümmer, J.; Schmelzer, E.; Logemann, E.; Somssich, I.E. Expression of AtWRKY33 encoding a pathogen- or PAMP-responsive WRKY transcription factor is regulated by a composite DNA motif containing W box elements. Mol. Plant Microbe Interact. 2007, 20, 420–429. [Google Scholar] [CrossRef]
- Park, C.J.; Shin, Y.C.; Lee, B.J.; Kim, K.J.; Kim, J.K.; Paek, K.H. A hot pepper gene encoding WRKY transcription factor is induced during hypersensitive response to Tobacco mosaic virus and Xanthomonas campestris. Planta 2006, 223, 168–179. [Google Scholar] [CrossRef] [PubMed]
- Karim, A.; Jiang, Y.; Guo, L.; Ling, Z.; Ye, S.; Duan, Y.; Li, C.; Luo, K. Isolation and characterization of a subgroup IIa WRKY transcription factor PtrWRKY40 from Populus trichocarpa. Tree Physiol. 2015, 35, 1129–1139. [Google Scholar] [CrossRef]
- Merz, P.R.; Moser, T.; Höll, J.; Kortekamp, A.; Buchholz, G.; Zyprian, E.; Bogs, J. The transcription factor VvWRKY33 is involved in the regulation of grapevine (Vitis vinifera) defense against the oomycete pathogen Plasmopara viticola. Physiol. Plant 2015, 153, 365–380. [Google Scholar] [CrossRef] [PubMed]
- Chen, S.; Cao, H.; Huang, B.; Zheng, X.; Liang, K.; Wang, G.L.; Sun, X. The WRKY10-VQ8 module safely and effectively regulates rice thermotolerance. Plant Cell Environ. 2022, 45, 2126–2144. [Google Scholar] [CrossRef] [PubMed]
- Zhang, C.; Tong, C.; Cao, L.; Zheng, P.; Tang, X.; Wang, L.; Miao, M.; Liu, Y.; Cao, S. Regulatory module WRKY33-ATL31-IRT1 mediates cadmium tolerance in Arabidopsis. Plant Cell Environ. 2023, 46, 1653–1670. [Google Scholar] [CrossRef]
- Li, W.; Pang, S.; Lu, Z.; Jin, B. Function and mechanism of WRKY transcription factors in abiotic stress responses of plants. Plants 2020, 9, 1515. [Google Scholar] [CrossRef]
- Wang, Y.; Cui, X.; Yang, B.; Xu, S.; Wei, X.; Zhao, P.; Niu, F.; Sun, M.; Wang, C.; Cheng, H.; et al. WRKY55 transcription factor positively regulates leaf senescence and the defense response by modulating the transcription of genes implicated in the biosynthesis of reactive oxygen species and salicylic acid in Arabidopsis. Development 2020, 147, dev189647. [Google Scholar] [CrossRef]
- Peng, X.; Hu, Y.; Tang, X.; Zhou, P.; Deng, X.; Wang, H.; Guo, Z. Constitutive expression of rice WRKY30 gene increases the endogenous jasmonic acid accumulation, PR gene expression and resistance to fungal pathogens in rice. Planta 2012, 236, 1485–1498. [Google Scholar] [CrossRef]
- Han, M.; Ryu, H.-S.; Kim, C.-Y.; Park, D.-S.; Ahn, Y.-K.; Jeon, J.-S. OsWRKY30 is a transcription activator that enhances rice resistance to the Xanthomonas oryzae pathovar oryzae. J. Plant Biol. 2013, 56, 258–265. [Google Scholar] [CrossRef]
- Shen, H.; Liu, C.; Zhang, Y.; Meng, X.; Zhou, X.; Chu, C.; Wang, X. OsWRKY30 is activated by MAP kinases to confer drought tolerance in rice. Plant Mol. Biol. 2012, 80, 241–253. [Google Scholar] [CrossRef]
- Huangfu, J.; Li, J.; Li, R.; Ye, M.; Kuai, P.; Zhang, T.; Lou, Y. The transcription factor OsWRKY45 negatively modulates the resistance of rice to the brown planthopper Nilaparvata lugens. Int. J. Mol. Sci. 2016, 17, 697. [Google Scholar] [CrossRef]
- Tao, Z.; Kou, Y.; Liu, H.; Li, X.; Xiao, J.; Wang, S. OsWRKY45 alleles play different roles in abscisic acid signalling and salt stress tolerance but similar roles in drought and cold tolerance in rice. J. Exp. Bot. 2011, 62, 4863–4874. [Google Scholar] [CrossRef]
- Hassan, S.; Lethin, J.; Blomberg, R.; Mousavi, H.; Aronsson, H. In silico based screening of WRKY genes for identifying functional genes regulated by WRKY under salt stress. Comput. Biol. Chem. 2019, 83, 107131. [Google Scholar] [CrossRef] [PubMed]
- Yu, Y.; Wu, Y.; He, L. A wheat WRKY transcription factor TaWRKY17 enhances tolerance to salt stress in transgenic Arabidopsis and wheat plant. Plant Mol. Biol. 2023, 113, 171–191. [Google Scholar] [CrossRef]
- Gu, J.; Lv, F.; Gao, L.; Jiang, S.; Wang, Q.; Li, S.; Yang, R.; Li, Y.; Li, S.; Wang, P. A WRKY Transcription Factor CbWRKY27 Negatively Regulates Salt Tolerance in Catalpa bungei. Forests 2023, 14, 486. [Google Scholar] [CrossRef]
- Ma, L.; Li, X.; Zhang, J.; Yi, D.; Li, F.; Wen, H.; Liu, W.; Wang, X. MsWRKY33 increases alfalfa (Medicago sativa L.) salt stress tolerance through altering the ROS scavenger via activating MsERF5 transcription. Plant Cell Environ. 2023, 46, 3887–3901. [Google Scholar] [CrossRef]
- Huang, J.; Liu, F.; Chao, D.; Xin, B.; Liu, K.; Cao, S.; Chen, X.; Peng, L.; Zhang, B.; Fu, S. The WRKY Transcription Factor OsWRKY54 Is Involved in Salt Tolerance in Rice. Int. J. Mol. Sci. 2022, 23, 11999. [Google Scholar] [CrossRef]
- Shen, L.; Xia, X.; Zhang, L.; Yang, S.; Yang, X. SmWRKY11 acts as a positive regulator in eggplant response to salt stress. Plant Physiol. Biochem. 2023, 205, 108209. [Google Scholar] [CrossRef]
- Jiang, Y.; Tong, S.; Chen, N.; Liu, B.; Bai, Q.; Chen, Y.; Bi, H.; Zhang, Z.; Lou, S.; Tang, H. The PalWRKY77 transcription factor negatively regulates salt tolerance and abscisic acid signaling in Populus. Plant J. 2021, 105, 1258–1273. [Google Scholar] [CrossRef]
- Xiao, F.; Zhou, H. Plant salt response: Perception, signaling, and tolerance. Front. Plant Sci. 2022, 13, 1053699. [Google Scholar] [CrossRef]
- Zhu, J.-K. Salt and Drought Stress Signal Transduction in Plants. Annu. Rev. Plant Biol. 2002, 53, 247–273. [Google Scholar] [CrossRef]
- Rai, G.K.; Mishra, S.; Chouhan, R.; Mushtaq, M.; Chowdhary, A.A.; Rai, P.K.; Kumar, R.R.; Kumar, P.; Perez-Alfocea, F.; Colla, G.; et al. Plant salinity stress, sensing, and its mitigation through WRKY. Front. Plant Sci. 2023, 14, 1238507. [Google Scholar] [CrossRef]
- Rastogi, S.; Pandey, M.M.; Kumar Singh Rawat, A. Medicinal plants of the genus Betula—Traditional uses and a phytochemical–pharmacological review. J. Ethnopharmacol. 2015, 159, 62–83. [Google Scholar] [CrossRef]
- Chen, S.; Wang, Y.; Yu, L.; Zheng, T.; Wang, S.; Yue, Z.; Jiang, J.; Kumari, S.; Zheng, C.; Tang, H.; et al. Genome sequence and evolution of Betula platyphylla. Hortic. Res. 2021, 8, 37. [Google Scholar] [CrossRef]
- Yu, J.; Zhang, X.; Cao, J.; Bai, H.; Wang, R.; Wang, C.; Xu, Z.; Li, C.; Liu, G. Genome-Wide Identification and Characterization of WRKY Transcription Factors in Betula platyphylla Suk. and Their Responses to Abiotic Stresses. Int. J. Mol. Sci. 2023, 24, 15000. [Google Scholar] [CrossRef]
- Bartlett, A.; O’Malley, R.C.; Huang, S.C.; Galli, M.; Nery, J.R.; Gallavotti, A.; Ecker, J.R. Mapping genome-wide transcription-factor binding sites using DAP-seq. Nat. Protoc. 2017, 12, 1659–1672. [Google Scholar] [CrossRef]
- O’Malley, R.C.; Huang, S.C.; Song, L.; Lewsey, M.G.; Bartlett, A.; Nery, J.R.; Galli, M.; Gallavotti, A.; Ecker, J.R. Cistrome and Epicistrome Features Shape the Regulatory DNA Landscape. Cell 2016, 165, 1280–1292. [Google Scholar] [CrossRef]
- Chen, S.; Zhou, Y.; Chen, Y.; Gu, J. fastp: An ultra-fast all-in-one FASTQ preprocessor. Bioinformatics 2018, 34, i884–i890. [Google Scholar] [CrossRef]
- Vasimuddin, M.; Misra, S.; Li, H.; Aluru, S. Efficient architecture-aware acceleration of BWA-MEM for multicore systems. In Proceedings of the 2019 IEEE International Parallel and Distributed Processing Symposium (IPDPS), Rio de Janeiro, Brazil, 20–24 May 2019; pp. 314–324. [Google Scholar]
- Danecek, P.; Bonfield, J.K.; Liddle, J.; Marshall, J.; Ohan, V.; Pollard, M.O.; Whitwham, A.; Keane, T.; McCarthy, S.A.; Davies, R.M.; et al. Twelve years of SAMtools and BCFtools. Gigascience 2021, 10, giab008. [Google Scholar] [CrossRef]
- Zhang, Y.; Liu, T.; Meyer, C.A.; Eeckhoute, J.; Johnson, D.S.; Bernstein, B.E.; Nusbaum, C.; Myers, R.M.; Brown, M.; Li, W.; et al. Model-based analysis of ChIP-Seq (MACS). Genome Biol. 2008, 9, R137. [Google Scholar] [CrossRef]
- Heinz, S.; Benner, C.; Spann, N.; Bertolino, E.; Lin, Y.C.; Laslo, P.; Cheng, J.X.; Murre, C.; Singh, H.; Glass, C.K. Simple combinations of lineage-determining transcription factors prime cis-regulatory elements required for macrophage and B cell identities. Mol. Cell 2010, 38, 576–589. [Google Scholar] [CrossRef]
- Machanick, P.; Bailey, T.L. MEME-ChIP: Motif analysis of large DNA datasets. Bioinformatics 2011, 27, 1696–1697. [Google Scholar] [CrossRef]
- Yu, G.; Wang, L.G.; He, Q.Y. ChIPseeker: An R/Bioconductor package for ChIP peak annotation, comparison and visualization. Bioinformatics 2015, 31, 2382–2383. [Google Scholar] [CrossRef]
- Zhang, X.; Guo, Q.; Qin, L.; Li, L. A Cys2His2 Zinc Finger Transcription Factor BpSZA1 Positively Modulates Salt Stress in Betula platyphylla. Front. Plant Sci. 2022, 13, 823547. [Google Scholar] [CrossRef]
- Cai, H.; Yang, S.; Yan, Y.; Xiao, Z.; Cheng, J.; Wu, J.; Qiu, A.; Lai, Y.; Mou, S.; Guan, D.; et al. CaWRKY6 transcriptionally activates CaWRKY40, regulates Ralstonia solanacearum resistance, and confers high-temperature and high-humidity tolerance in pepper. J. Exp. Bot. 2015, 66, 3163–3174. [Google Scholar] [CrossRef]
- Turck, F.; Zhou, A.; Somssich, I.E. Stimulus-dependent, promoter-specific binding of transcription factor WRKY1 to Its native promoter and the defense-related gene PcPR1-1 in Parsley. Plant Cell 2004, 16, 2573–2585. [Google Scholar] [CrossRef]
- Wang, W.; Li, T.; Chen, J.; Zhang, X.; Wei, L.; Yao, S.; Zeng, K. A self-regulated transcription factor CsWRKY33 enhances resistance of citrus fruit to Penicillium digitatum. Postharvest Biol. Technol. 2023, 198, 112267. [Google Scholar] [CrossRef]
- Zhang, L.; Chen, C.; Xie, F.; Hua, Q.; Zhang, Z.; Zhang, R.; Chen, J.; Zhao, J.; Hu, G.; Qin, Y. A Novel WRKY Transcription Factor HmoWRKY40 Associated with Betalain Biosynthesis in Pitaya (Hylocereus monacanthus) through Regulating HmoCYP76AD1. Int. J. Mol. Sci. 2021, 22, 2171. [Google Scholar] [CrossRef]
- Lv, B.; Wu, Q.; Wang, A.; Li, Q.; Dong, Q.; Yang, J.; Zhao, H.; Wang, X.; Chen, H.; Li, C. A WRKY transcription factor, FtWRKY46, from Tartary buckwheat improves salt tolerance in transgenic Arabidopsis thaliana. Plant Physiol. Biochem. 2020, 147, 43–53. [Google Scholar] [CrossRef]
- Li, X.; Tang, Y.; Zhou, C.; Zhang, L.; Lv, J. A Wheat WRKY Transcription Factor TaWRKY46 Enhances Tolerance to Osmotic Stress in transgenic Arabidopsis Plants. Int. J. Mol. Sci. 2020, 21, 1321. [Google Scholar] [CrossRef]
- Cai, R.; Dai, W.; Zhang, C.; Wang, Y.; Wu, M.; Zhao, Y.; Ma, Q.; Xiang, Y.; Cheng, B. The maize WRKY transcription factor ZmWRKY17 negatively regulates salt stress tolerance in transgenic Arabidopsis plants. Planta 2017, 246, 1215–1231. [Google Scholar] [CrossRef]
- Matsushita, A.; Inoue, H.; Goto, S.; Nakayama, A.; Sugano, S.; Hayashi, N.; Takatsuji, H. Nuclear ubiquitin proteasome degradation affects WRKY45 function in the rice defense program. Plant J. 2013, 73, 302–313. [Google Scholar] [CrossRef]
- Sun, J.; Hu, W.; Zhou, R.; Wang, L.; Wang, X.; Wang, Q.; Feng, Z.; Li, Y.; Qiu, D.; He, G.; et al. The Brachypodium distachyon BdWRKY36 gene confers tolerance to drought stress in transgenic tobacco plants. Plant Cell Rep. 2015, 34, 23–35. [Google Scholar] [CrossRef]
- Ma, J.; Li, C.; Sun, L.; Ma, X.; Qiao, H.; Zhao, W.; Yang, R.; Song, S.; Wang, S.; Huang, H. The SlWRKY57-SlVQ21/SlVQ16 module regulates salt stress in tomato. J. Integr. Plant Biol. 2023, 65, 2437–2455. [Google Scholar] [CrossRef]
- Zhu, D.; Hou, L.; Xiao, P.; Guo, Y.; Deyholos, M.K.; Liu, X. VvWRKY30, a grape WRKY transcription factor, plays a positive regulatory role under salinity stress. Plant Sci. 2019, 280, 132–142. [Google Scholar] [CrossRef]
- Wang, Y.; Li, Y.; He, S.P.; Gao, Y.; Wang, N.N.; Lu, R.; Li, X.B. A cotton (Gossypium hirsutum) WRKY transcription factor (GhWRKY22) participates in regulating anther/pollen development. Plant Physiol. Biochem. 2019, 141, 231–239. [Google Scholar] [CrossRef]
- Zhang, Y.; Du, P.; Xiong, F.; Zhang, X.; Song, H. WRKY Genes Improve Drought Tolerance in Arachis duranensis. Front. Plant Sci. 2022, 13, 910408. [Google Scholar] [CrossRef]
- Yang, J.; Chen, H.; Yang, C.; Ding, Q.; Zhao, T.; Wang, D. A WRKY transcription factor WRKY184 from Brassica napus L. is involved in flowering and secondary wall development in transgenic Arabidopsis thaliana. Plant Growth Regul. 2020, 92, 427–440. [Google Scholar] [CrossRef]
- Han, P.-L.; Dong, Y.-H.; Jiang, H.; Hu, D.-G.; Hao, Y.-J. Molecular cloning and functional characterization of apple U-box E3 ubiquitin ligase gene MdPUB29 reveals its involvement in salt tolerance. J. Integr. Agric. 2019, 18, 1604–1612. [Google Scholar] [CrossRef]
- Kim, M.S.; Kim, J.H.; Amoah, J.N.; Seo, Y.W. Wheat (Triticum aestivum. L) Plant U-box E3 ligases TaPUB2 and TaPUB3 enhance ABA response and salt stress resistance in Arabidopsis. FEBS Lett. 2022, 596, 3037–3050. [Google Scholar] [CrossRef]
- Wu, Y.; Wang, W.; Li, Q.; Zhang, G.; Zhao, X.; Li, G.; Li, Y.; Wang, Y.; Wang, W. The wheat E3 ligase TaPUB26 is a negative regulator in response to salt stress in transgenic Brachypodium distachyon. Plant Sci. 2020, 294, 110441. [Google Scholar] [CrossRef] [PubMed]
- Shi, Y.; Jiang, N.; Wang, M.; Du, Z.; Chen, J.; Huang, Y.; Li, M.; Jin, Y.; Li, J.; Wan, J.; et al. OsHIPP17 is involved in regulating the tolerance of rice to copper stress. Front. Plant Sci. 2023, 14, 1183445. [Google Scholar] [CrossRef] [PubMed]
- Wei, Y.; Peng, X.; Wang, X.; Wang, C. The heavy metal-associated isoprenylated plant protein (HIPP) gene family plays a crucial role in cadmium resistance and accumulation in the tea plant (Camellia sinensis L.). Ecotoxicol. Environ. Saf. 2023, 260, 115077. [Google Scholar] [CrossRef] [PubMed]
- Parasyri, A.; Barth, O.; Zschiesche, W.; Humbeck, K. The Barley Heavy Metal Associated Isoprenylated Plant Protein HvFP1 Is Involved in a Crosstalk between the Leaf Development and Abscisic Acid-Related Drought Stress Responses. Plants 2022, 11, 2851. [Google Scholar] [CrossRef] [PubMed]
- Zhang, X.; Feng, H.; Feng, C.; Xu, H.; Huang, X.; Wang, Q.; Duan, X.; Wang, X.; Wei, G.; Huang, L.; et al. Isolation and characterisation of cDNA encoding a wheat heavy metal-associated isoprenylated protein involved in stress responses. Plant Biol. 2015, 17, 1176–1186. [Google Scholar] [CrossRef] [PubMed]
Disclaimer/Publisher’s Note: The statements, opinions and data contained in all publications are solely those of the individual author(s) and contributor(s) and not of MDPI and/or the editor(s). MDPI and/or the editor(s) disclaim responsibility for any injury to people or property resulting from any ideas, methods, instructions or products referred to in the content. |
© 2024 by the authors. Licensee MDPI, Basel, Switzerland. This article is an open access article distributed under the terms and conditions of the Creative Commons Attribution (CC BY) license (https://creativecommons.org/licenses/by/4.0/).