Classification of Tree Species in Transmission Line Corridors Based on YOLO v7
Abstract
:1. Introduction
2. Materials and Methods
2.1. Materials
2.1.1. Study Area
2.1.2. Data Acquisition
2.2. Methods
2.2.1. Construction of Original Dataset
2.2.2. Data Enhancement
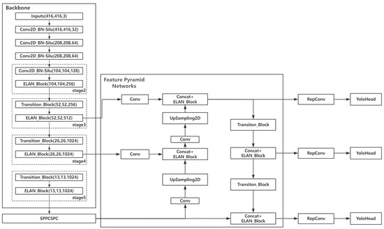
2.2.3. Feature Extraction and Training Based on YOLO v7 Network Model
2.2.4. Single Tree Species Identification Based on YOLO v7 Network Model
2.2.5. Experimental Environment and Parameter Settings
2.2.6. Accuracy Evaluation
2.2.7. Accuracy Evaluation Index
3. Results
3.1. Experimental Results
3.2. Model Accuracy Evaluation
3.3. Model Performance Analysis
4. Discussion
5. Conclusions
- We introduced a single tree species detection method based on the YOLO v7 model. The model exhibited average accuracy of 75.77% in the tropical tree species research area of Hainan Province, with a measured frames per second (FPS) value of 3.39 on the GPU. This model proves effective in rapidly and accurately detecting single tree species in small areas, significantly reducing the manual workload.
- Considering the characteristics of the YOLO network, we compared the performance of YOLO v7 in single tree species identification under different band combinations. Among the various combinations, including the red light band, green light band, blue light band, near-infrared band, and combinations of these bands, the red, green, and blue band combination demonstrated the most effective single tree species identification and segmentation.
- The YOLO v7 model used in this study exhibited improved average accuracy compared to the YOLO v4-Mobilenet and YOLO v5 models. Additionally, the GPU detection speed was faster, showcasing its superiority in classifying single tree species.
Author Contributions
Funding
Institutional Review Board Statement
Informed Consent Statement
Data Availability Statement
Conflicts of Interest
References
- Chen, Y.; Lin, J.; Liao, X. Early detection of tree encroachment in high voltage powerline corridor using growth model and UAV-borne LiDAR. Int. J. Appl. Earth Obs. Geoinf. 2022, 108, 102–740. [Google Scholar] [CrossRef]
- Mu, C. Study on Power lines Corridor Features Extraction Method from Different Remote Sensing Data; Wuhan University: Wuhan, China, 2010. [Google Scholar]
- Ruan, J.; Tao, X.J.; Wei, X.K. 3D Modeling and Tree Barrier Analysis of Transmission Lines Based on LiDAR Point Cloud Data of Fixed Wing UAV. South Energy Const. 2019, 6, 114–118. [Google Scholar]
- Zhang, R.J. Risk assessment of power transmission corridors in forestry area based on multi-source data. Acta Geod. Cartogr. Sin. 2022, 51, 78. [Google Scholar]
- Wang, R.; Li, W.; Shi, W.; Su, T. Tree Species Classification of Power Line Corridor Based on Multi-source Remote Sensing Data. Trans. Chin. Soc. Agric. Mach. 2021, 52, 2226–2233. [Google Scholar]
- Kipli, K.; Osman, S.; Joseph, A.; Zen, H.; Awang Salleh, D.N.S.D.; Lit, A.; Chin, K.L. Deep learning applications for oil palm tree detection and counting. Smart Agric. Technol. 2023, 5, 100241. [Google Scholar] [CrossRef]
- Wang, Z.-W.; Sun, J.J.; Yu, Z.-Y.; Bu, Y.-Y. Review of Remote Sensing Image Classification Based on Support Vector Machine. Comput. Sci. 2016, 43, 11–17, 31. [Google Scholar]
- Wang, Q. Research on Classification of Coniferous Tree Specie of Airborne Hyperspectral Images Based on Convolutional Neural Network; Northeast Forestry University: Harbin, China, 2022. [Google Scholar]
- Liao, W.; Van Coillie, F.; Gao, L.; Li, L.; Zhang, B.; Chanussot, J. Deep Learning for Fusion of APEX Hyperspectral and Full-Waveform LiDAR Remote Sensing Data for Tree Species Mapping. IEEE Access 2018, 6, 68716–68729. [Google Scholar] [CrossRef]
- Hakula, A.; Ruoppa, L.; Lehtomäki, M.; Yu, X.; Kukko, A.; Kaartinen, H.; Taher, J.; Matikainen, L.; Hyyppä, E.; Luoma, V.; et al. Individual tree segmentation and species classification using high-density close-range multispectral laser scanning data. ISPRS Open J. Photogramm. Remote Sens. 2023, 9, 100039. [Google Scholar] [CrossRef]
- Liu, M.; Han, Z.; Chen, Y.; Liu, Z.; Han, Y. Tree species classification of airborne LiDAR data based on 3 D deep learning. J. Natl. Univ. Def. Technol. 2022, 44, 123–130. [Google Scholar]
- Hao, Z.; Lin, L.; Post, C.J.; Mikhailova, E.A.; Li, M.; Chen, Y.; Yu, K.; Liu, J. Automated tree-crown and height detection in a young forest plantation using mask region-based convolutional neural network (Mask R-CNN). ISPRS J. Photogramm. Remote Sens. 2021, 178, 112–123. [Google Scholar] [CrossRef]
- Weinstein, B.G.; Marconi, S.; Bohlman, S.; Zare, A.; White, E. Individual Tree-Crown Detection in RGB Imagery Using Semi-Supervised Deep Learning Neural Networks. Remote Sens. 2019, 11, 1309. [Google Scholar] [CrossRef]
- Liu, M.; Han, Z.; Chen, Y.; Liu, Z.; Han, Y. Tree species classification of LiDAR data based on 3D deep learning. Measurement 2021, 177, 109301. [Google Scholar] [CrossRef]
- Wang, J.; Chen, X.; Cao, L.; An, F.; Chen, B.; Xue, L.; Yun, T. Individual Rubber Tree Segmentation Based on Ground-Based LiDAR Data and Faster R-CNN of Deep Learning. Forests 2019, 10, 793. [Google Scholar] [CrossRef]
- Yu, H.; Tan, B.X.; Shen, M.T. Research on identification of dominant tree species using airborne hyperspectral image based on machine learning algorithm. Remote Sens. Nat. Resour. 2023, 1–10. [Google Scholar]
- Cui, B.; Dong, W.; Yin, B.; Li, X.; Cui, J. Hyperspectral image rolling guidance recursive filtering and classification. J. Remote Sens. 2019, 23, 431–442. [Google Scholar] [CrossRef]
- Osco, L.P.; Arruda, M.d.S.d.; Marcato Junior, J.; da Silva, N.B.; Ramos, A.P.M.; Moryia, É.A.S.; Imai, N.N.; Pereira, D.R.; Creste, J.E.; Matsubara, E.T.; et al. A convolutional neural network approach for counting and geolocating citrus-trees in UAV multispectral imagery. ISPRS J. Photogramm. Remote Sens. 2020, 160, 97–106. [Google Scholar] [CrossRef]
- Ampatzidis, Y.; Partel, V. UAV-Based High Throughput Phenotyping in Citrus Utilizing Multispectral Imaging and Artificial Intelligence. Remote Sens. 2019, 11, 410. [Google Scholar] [CrossRef]
- Redmon, J.; Divvala, S.; Girshick, R.; Farhadi, A. You only look once: Unified, real-time object detection. In Proceedings of the IEEE Conference on Computer Vision and Pattern Recognition, Las Vegas, NV, USA, 27–30 June 2016; pp. 779–788. [Google Scholar]
- Wang, C.-Y.; Bochkovskiy, A.; Liao, H.-Y.M. YOLOv7: Trainable bag-of-freebies sets new state-of-the-art for real-time object detectors. In Proceedings of the IEEE/CVF Conference on Computer Vision and Pattern Recognition, Vancouver, BC, Canada, 18–22 June 2023; pp. 7464–7475. [Google Scholar]
- Lin, W.S.; Zhang, J.; He, N. Real-time Detection Method of Dendrolimus superans-infested Larix gmelinii Trees Based on Improved YOLO v4. Trans. Chin. Soc. Agric. Mach. 2023, 54, 304–312, 393. [Google Scholar]
- Jin, Y.H. Dead Tree Information Detection Based on Convolution Neural Network; University of Science and Technology Liaoning: Anshan, China, 2022. [Google Scholar]
- Kuai, Y. Research on UAV Remote Sensing Vegetation Recognition Method Based on Deep Learning; Anhui University: Hefei, China, 2022. [Google Scholar]
- Xi, X.; Xia, K.; Yang, Y.; Du, X.; Feng, H. Urban individual tree crown detection research using multispectral image dimensionality reduction with deep learning. J. Remote Sens. 2022, 26, 711–721. [Google Scholar] [CrossRef]
- Zhu, W.; He, Y.; Chen, J.; Ren, W.; Sun, Y. Marine Organism Detection Algorithm Based on Improved YOLOv5. Comput. Digit. Eng. 2022, 50, 1631–1636. [Google Scholar]
- Wang, Y.Y. Research on Remote Sensing Image Target Detection Algorithm Based on Depth Learning; Hebei University of Economics and Business: Shijiangzhuang, China, 2023. [Google Scholar]
- Zhang, Z.; He, T.; Zhang, H.; Zhang, Z.; Xie, J.; Li, M. Bag of freebies for training object detection neural networks. arXiv 2019, arXiv:1902.04103. [Google Scholar]
- LeCun, Y.; Bengio, Y.; Hinton, G. Deep learning. Nature 2015, 521, 436–444. [Google Scholar] [CrossRef] [PubMed]
- Wu, Z.; Chen, M. Lightweight detection method for microalgae based on improved YOLO v7. J. Dalian Fish. Univ. 2023, 38, 129–139. [Google Scholar]
- Su, P.C. Research on Dim and Small Target Recognition Technology in Earth Background; Xi’an Technological University: Xi’an, China, 2023. [Google Scholar]
- Hou, R.H.; Yang, X.W.; Wang, Z.C.; Gao, J. A Real-Time Detection Method for Forestry Pests Based on YOLOv4-TIA. Comput. Eng. 2022, 48, 255–261. [Google Scholar]
- Ma, Y.K.; Liu, H.; Ling, C.X.; Zhao, F.; Zhang, Y. Object Detection of Individual Mangrove Based on Improved YOLOv5. Laser Optoelectron. Prog. 2022, 59, 436–446. [Google Scholar]
- Qin, H.; Zhou, W.; Yao, Y.; Wang, W. Individual tree segmentation and tree species classification in subtropical broadleaf forests using UAV-based LiDAR, hyperspectral, and ultrahigh-resolution RGB data. Remote Sens. Environ. 2022, 280, 113–143. [Google Scholar] [CrossRef]
- Zhang, C.; Xia, K.; Feng, H.; Yang, Y.; Du, X. Tree species classification using deep learning and RGB optical images obtained by an unmanned aerial vehicle. J. For. Res. 2020, 32, 1879–1888. [Google Scholar] [CrossRef]
- Choi, K.; Lim, W.; Chang, B.; Jeong, J.; Kim, I.; Park, C.-R.; Ko, D.W. An automatic approach for tree species detection and profile estimation of urban street trees using deep learning and Google street view images. ISPRS J. Photogramm. Remote Sens. 2022, 190, 165–180. [Google Scholar] [CrossRef]











| Band Name | Wavelength | Band Value Range |
|---|---|---|
| Blue | 450 nm–35 nm | 0–7350 |
| Green | 555 nm–27 nm | 0–10,420 |
| Red | 660 nm–22 nm | 0–8737 |
| NIR1 | 720 nm–10 nm | 0–6843 |
| NIR2 | 750 nm–10 nm | 0–12,454 |
| NIR3 | 840 nm–30 nm | 0–10,260 |
| Number | Tree Species | Number of Labels | Picture Demonstration |
|---|---|---|---|
| 1 | Betel Nut | 9591 | ![]() |
| 2 | Jackfruit Trees | 4688 | ![]() |
| 3 | Neem Trees | 1113 | ![]() |
| 4 | Banyan Trees | 2336 | ![]() |
| 5 | Rubber Trees | 2195 | ![]() |
| 6 | Coconut Trees | 290 | ![]() |
| Category | Value |
|---|---|
| Sample Labeling Diagram | ![]() |
| Number of Training Set Images | 1509 |
| Number of Images in the Verification Set | 168 |
| Number of Test Set Images | 187 |
| Total Number of Dataset Labels | 22,790 |
| Model | Highest Recognition Accuracy for a Single Tree Species | Average Accuracy |
|---|---|---|
| YOLO v4 | 33.27% | 29.43% |
| YOLO v7 | 85.42% | 75.77% |
| Band Combination Class | mAP |
|---|---|
| Red, Green, Blue | 75.77% |
| NIR, Red, Green | 36.74% |
| NIR, Green, Blue | 34.66% |
| Class | AP | F1 | Recall | Precision |
|---|---|---|---|---|
| Betel Nut | 85.42% | 0.84 | 76.58% | 92.92% |
| Jackfruit Trees | 61.28% | 0.58 | 47.75% | 74.56% |
| Banyan Trees | 54.00% | 0.52 | 35.77% | 98.00% |
| Neem Trees | 56.84% | 0.46 | 33.00% | 78.57% |
| Rubber Trees | 50.68% | 0.55 | 36.41% | 66.67% |
| Coconut Trees | 63.27% | 0.60 | 42.86% | 100% |
Disclaimer/Publisher’s Note: The statements, opinions and data contained in all publications are solely those of the individual author(s) and contributor(s) and not of MDPI and/or the editor(s). MDPI and/or the editor(s) disclaim responsibility for any injury to people or property resulting from any ideas, methods, instructions or products referred to in the content. |
© 2023 by the authors. Licensee MDPI, Basel, Switzerland. This article is an open access article distributed under the terms and conditions of the Creative Commons Attribution (CC BY) license (https://creativecommons.org/licenses/by/4.0/).
Share and Cite
Xu, S.; Wang, R.; Shi, W.; Wang, X. Classification of Tree Species in Transmission Line Corridors Based on YOLO v7. Forests 2024, 15, 61. https://doi.org/10.3390/f15010061
Xu S, Wang R, Shi W, Wang X. Classification of Tree Species in Transmission Line Corridors Based on YOLO v7. Forests. 2024; 15(1):61. https://doi.org/10.3390/f15010061
Chicago/Turabian StyleXu, Shicheng, Ruirui Wang, Wei Shi, and Xiaoyan Wang. 2024. "Classification of Tree Species in Transmission Line Corridors Based on YOLO v7" Forests 15, no. 1: 61. https://doi.org/10.3390/f15010061
APA StyleXu, S., Wang, R., Shi, W., & Wang, X. (2024). Classification of Tree Species in Transmission Line Corridors Based on YOLO v7. Forests, 15(1), 61. https://doi.org/10.3390/f15010061








