Implementation of Economic Instruments in the EU Forest-Based Sector: Case Study in Austria and the Czech Republic
Abstract
1. Introduction
2. Materials and Methods
2.1. Study Area
2.2. Methodological Approach
2.3. Core Documents
2.4. Qualitative Content Analysis
| Document Type | European Union (EU) | Code | Austria (AT) | Code | Czechia (CZ) | Code |
|---|---|---|---|---|---|---|
| Forest Strategy | New EU Forest Strategy for 2030 | EU01 | Austrian Forest Strategy 2020+ | AT01 | The Concept of State Forestry Policy by 2035 | CZ01 |
| Forest Law | Sustainable Forestry and the European Union: initiatives of the European Commission | EU02 | Federal Law Gazette I No. 1975/440 | AT02 | Forest Act No. 289/1995 Coll. | CZ02 |
| Funding Programs | The EU’s 2021–2027 Long-term Budget and Next Generation EU | EU03 | Austrian Forest Fund | AT03 | Marketing Forest and Wood-Processing Fund 2021 | CZ03 |
| Evaluation of the Regulation (EU) No 1305/2013 on support for rural development by the European Agricultural Fund for Rural Development (EAFRD) | EU04 | Rural Development Programme for Austria—Factsheet on 2014–2020 | AT04 | Rural Development Programme for the Czech Republic—Factsheet on 2014–2020 | CZ04 | |
| Ready, steady, green! LIFE helps farming and forestry adapt to climate change. | EU05 | LIFE Programme in Austria | AT05 | LIFE Programme in Czechia | CZ05 | |
| Special Report 23/2022: Synergies between Horizon 2020 and European Structural and Investment Funds | EU06 | Austria Horizon 2020 country profile | AT06 | Czechia Horizon 2020 country profile | CZ06 |
2.5. SWOT Analysis
3. Results
3.1. EU Funding Programs Supporting the Forest-Based Sector
3.2. Economic Instruments Identified in the Forest-Based Sector
3.2.1. Taxes
3.2.2. Fees and Charges
3.2.3. Marketable Permits
3.2.4. Subsidies

3.2.5. Payments for Ecosystem Services
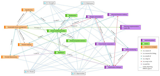
3.3. SWOT Analysis
3.3.1. Strengths of the Economic Instruments in the EU Forest-Based Sector
3.3.2. Weaknesses of the Economic Instruments in the EU Forest-Based Sector
3.3.3. Opportunities of the Economic Instruments in the EU Forest-Based Sector
3.3.4. Threats of the Economic Instruments in the EU Forest-Based Sector
4. Discussion
4.1. Economic Instruments and Financial Schemes
4.2. SWOT Analysis
4.2.1. Strengths
4.2.2. Weaknesses
4.2.3. Opportunities
4.2.4. Threats
5. Policy Recommendations
- Promote stricter mechanisms so that the items earmarked for the forest-based sector have a more significant impact, limiting their use from being distributed in other sectors or aspects that may affect the functional status of forest ecosystem services. As observed in the comparison of Austria and Czechia, the distribution of environmental funds depends on the national interest in promoting or not promoting the forest-based sector and its multifunctionality.
- To enhance the protection and preservation of forest ecosystem services, it is essential to promote the implementation of economic instruments, such as payments for ecosystem services. Although there are successful cases in Germany, United Kingdom, and the United States, there is a need to expand the application of these instruments globally to promote sustainable forest management practices.
- Promote efficient communication mechanisms between the different forestry stakeholders to facilitate information at different levels and make early decisions to respond to the constant changes that occur in the forest-based sector, as well as improve cooperation and interaction between the industry, academia, owners, and forest managers according to the needs, limitations, and aspects that each group has identified. This would lead to greater coordination among stakeholders and improved productivity.
- Promote research and innovation to focus on the problems and challenges forest managers and owners face so that research results do not remain in laboratories but have real implications at local or regional levels.
6. Conclusions
Author Contributions
Funding
Data Availability Statement
Conflicts of Interest
References
- Börkey, P.; Glachant, M.; Lévêque, F.; Cerna, F.L. Voluntary Approaches for Environmental Policy in OEDC Countries: An Assessment; Organisation for Economic Co-operation and Development: Paris, France, 1999; p. 141. [Google Scholar]
- Hahn, R.W.; Stavins, R.N. Economic Incentives for Environmental Protection: Integrating Theory and Practice. Am. Econ. Rev. 1992, 82, 464–468. Available online: https://www.jstor.org/stable/2117445 (accessed on 2 September 2021).
- World Commission on Environment and Development. United Nations Report of the World Commission on Environment and Development. In Our Common Future; Oxford University Press: Oxford, UK, 1987; p. 247. [Google Scholar]
- Barde, J.-P. Economic Instruments in Environmental Policy: Lessons from the OECD Experience and Their Relevance to Developing Economies; Organisation for Economic Co-Operation and Development: Paris, France, 1994. [Google Scholar]
- IPCC. Climate Change 2022: Impacts, Adaptation and Vulnerability Summary for Policymakers; Working Group II Contribution to the Sixth Assessment Report of the Intergovernmental Panel on Climate Change; IPCC: Geneva, Switzerland, 2022. [Google Scholar]
- Kruse, T.; Atkinson, G. Understanding Public Support for International Climate Adaptation Payments: Evidence from a Choice Experiment. Ecol. Econ. 2022, 194, 107321. [Google Scholar] [CrossRef]
- Weiss, E.B. United Nations United Nations Conference on Environment & Development. Int. Leg. Mater. 1992, 31, 814–817. [Google Scholar]
- Parry, I.; Black, S.; Vernon, N. Still Not Getting Energy Prices Right: A Global and Country Update of Fossil Fuel Subsidies; International Monetary Fund: Washington, DC, USA, 2021; p. 40. [Google Scholar]
- European Commission; Directorate General for Environment; VVA. A Toolbox for Reforming Environmentally Harmful Subsidies in Europe: Final Report: Amended October 2022; Publications Office: Luxembourg, 2022. [Google Scholar]
- OECD. Environmentally Harmful Subsidies: Challenges for Reform; OECD Publishing: Paris, France, 2005. [Google Scholar]
- UNEP. Economic Instruments for Environmental Management and Sustainable Development; Environmental Economics Series; United Nations Environment Programme: Nairobi, Kenya, 1995. [Google Scholar]
- UNEP. The Use of Economic Instruments in Environmental Policy: Opportunities and Challenges; Economics and Trade Branch, Division of Technology, Industry, and Economics, United Nations Environment Programme: Geneva, Switzerland, 2004; ISBN 92-807-2391-X. [Google Scholar]
- United Nations. Methodological Guide: Economic Instruments for Environmental Management; Pantaleón, C., Pereira, M., de Miguel, C., Eds.; Economic Commission for Latin America and the Caribbean ECLAC: Santiago, Chile, 2015. [Google Scholar]
- Firuz, D.Y. Economic Instruments of Environmental Management. Proc. Int. Acad. Ecol. Environ. Sci. 2011, 1, 97–111. [Google Scholar]
- Bouwma, I.M.; Gerritsen, A.L.; Kamphorst, D.A.; Kistenkas, F.H. Policy Instruments and Modes of Governance in Environmental Policies of the European Union. Past, Present and Future; Statutory Research Tasks Unit for Nature & the Environment (WOT Natuur & Milieu): Wageningen, The Netherlands, 2015; p. 46. [Google Scholar]
- OECD. Policy Instruments for the Environment (PINE) Database; OECD: Paris, France, 2017. [Google Scholar]
- Bräuninger, M.; Butzengeiger-Geyer, S.; Dlugolecki, A.; Hochrainer, S.; Köhler, M.; Linnerooth-Bayer, J.; Mechler, R.; Michaelowa, A.; Schulze, S. Application of Economic Instruments for Adaptation to Climate Change. Final Report; Perspective Climate Change: Hamburg, Germany, 2011. [Google Scholar]
- Dresner, S.; Dunne, L.; Clinch, P.; Beuermann, C. Social and Political Responses to Ecological Tax Reform in Europe: An Introduction to the Special Issue. Energy Policy 2006, 34, 895–904. [Google Scholar] [CrossRef]
- OECD. Tracking Economic Instruments and Finance for Biodiversity 2021; OECD: Paris, France, 2021. [Google Scholar]
- Derissen, S.; Quaas, M.F. Combining Performance-Based and Action-Based Payments to Provide Environmental Goods under Uncertainty. Ecol. Econ. 2013, 85, 77–84. [Google Scholar] [CrossRef]
- Meyer, C.; Reutter, M.; Matzdorf, B.; Sattler, C.; Schomers, S. Design Rules for Successful Governmental Payments for Ecosystem Services: Taking Agri-Environmental Measures in Germany as an Example. J. Environ. Manag. 2015, 157, 146–159. [Google Scholar] [CrossRef]
- Schomers, S.; Meyer, C.; Matzdorf, B.; Sattler, C. Facilitation of Public Payments for Ecosystem Services through Local Intermediaries: An Institutional Analysis of Agri-environmental Measure Implementation in Germany. Environ. Policy Gov. 2021, 31, 520–532. [Google Scholar] [CrossRef]
- European Commission. Eurostat Environmental Statistics and Accounts in Europe; Publications Office: Luxembourg, 2010. [Google Scholar]
- Palm, V.; Larsson, M. Economic Instruments and the Environmental Accounts. Ecol. Econ. 2007, 61, 684–692. [Google Scholar] [CrossRef]
- European Commission. Directorate-General for Budget the EU’s 2021–2027 Long-Term Budget and NextGenerationEU: Facts and Figures; Publications Office of the European Union: Luxembourg, 2021. [Google Scholar] [CrossRef]
- Burns, C.; Eckersley, P.; Tobin, P. EU Environmental Policy in Times of Crisis. J. Eur. Public Policy 2020, 27, 1561741. [Google Scholar] [CrossRef]
- European Commission; Directorate General for Environment; COWI A/S; Eunomia Research; Consulting Ltd. The Costs of Not Implementing EU Environmental Law Study: Final Report; Publications Office: Brussels, Belgium, 2019. [Google Scholar]
- SEEA EA; UN DESA. Report prepared by the Committee of Experts on Environmental—Economic Accounting. System of Environmental-Economic Accounting—Ecosystem Accounting Final Draft. 2021. Available online: https://seea.un.org/ecosystem-accounting (accessed on 27 July 2022).
- European Commission Horizon Europe. Investing to Shape Our Future; European Commission Horizon Europe: Brussels, Belgium, 2021; p. 42. Available online: https://data.europa.eu/doi/10.2777/18252 (accessed on 10 September 2021).
- European Commission. Ecosystem Services and Biodiversity; Science for Environment Policy; European Commission, Directorate General for Environment by the Science Communication Unit UWE: Brussels, Belgium; Bristol, UK, 2015; p. 32. Available online: https://data.europa.eu/doi/10.2779/57695 (accessed on 22 June 2021).
- FAO. Brief to the State of the World’s Forests 2022: Forest Pathways for Green Recovery and Building Inclusive, Resilient and Sustainable Economies; FAO: Rome, Italy, 2022; ISBN 978-92-5-135985-3. [Google Scholar]
- Šišák, L. Financing of Forestry from Public Sources in the Czech Republic. J. For. Sci. 2013, 59, 22–27. [Google Scholar] [CrossRef]
- European Commission. Evaluation of the Regulation (EU) No 1305/2013 of the European Parliament and of the Council of 17 December 2013 on Support for Rural Development by the European Agricultural Fund for Rural Development (EAFRD) and Repealing Council Regulation (EC) No 1698/2005 Concerning the Forestry Measures under Rural Development; European Commission: Brussels, Belgium, 2019. [Google Scholar]
- Government of the Czech Republic. Concept of State Forestry Policy until 2035; Government of the Czech Republic: Prague, Czech Republic, 2021. [Google Scholar]
- Keith, H.; Vardon, M.; Obst, C.; Young, V.; Houghton, R.A.; Mackey, B. Evaluating Nature-Based Solutions for Climate Mitigation and Conservation Requires Comprehensive Carbon Accounting. Sci. Total Environ. 2021, 769, 144341. [Google Scholar] [CrossRef] [PubMed]
- Yakubiv, V.; Panukhnyk, O.; Shults, S.; Maksymiv, Y.; Hryhoruk, I.; Popadynets, N.; Bilyk, R.; Fedotova, Y.; Bilyk, I. Application of Economic and Legal Instruments at the Stage of Transition to Bioeconomy. In Proceedings of the Advances in Artificial Intelligence, Software and Systems Engineering; Ahram, T., Ed.; Springer International Publishing: Cham, Germany, 2020; pp. 656–666. [Google Scholar]
- Dissanayake, S.; Mahadevan, R.; Asafu-Adjaye, J. How Efficient Are Market-Based Instruments in Mitigating Climate Change in Small Emitter South Asian Economies? Econ. Model. 2018, 75, 169–180. [Google Scholar] [CrossRef]
- Henstra, D. The Tools of Climate Adaptation Policy: Analysing Instruments and Instrument Selection. Clim. Policy 2016, 16, 496–521. [Google Scholar] [CrossRef]
- González-Eguino, M. The Importance of the Design of Market-Based Instruments for CO2 Mitigation: An AGE Analysis for Spain. Ecol. Econ. 2011, 70, 2292–2302. [Google Scholar] [CrossRef]
- del Río, P.; Labandeira, X. Barriers to the Introduction of Market-Based Instruments in Climate Policies: An Integrated Theoretical Framework. Environ. Econ. Policy Stud. 2009, 10, 41–68. [Google Scholar] [CrossRef]
- Mantino, F.; Vanni, F. Policy Mixes as a Strategy to Provide More Effective Social and Environmental Benefits: Evidence from Six Rural Areas in Europe. Sustainability 2019, 11, 6632. [Google Scholar] [CrossRef]
- Gómez-Baggethun, E.; Muradian, R. In Markets We Trust? Setting the Boundaries of Market-Based Instruments in Ecosystem Services Governance. Ecol. Econ. 2015, 117, 217–224. [Google Scholar] [CrossRef]
- Bergek, A.; Berggren, C. The Impact of Environmental Policy Instruments on Innovation: A Review of Energy and Automotive Industry Studies. Ecol. Econ. 2014, 106, 112–123. [Google Scholar] [CrossRef]
- Ščasný, M.; Máca, V. Market-Based Instruments in CEE Countries: Much Ado about Nothing. In Environmental Taxes and Fiscal Reform; Central Issues in Contemporary Economic Theory and Policy; Castellucci, L., Markandya, A., Eds.; Palgrave Macmillan UK: London, UK, 2012; pp. 57–89. ISBN 978-0-230-39240-3. [Google Scholar]
- Graveline, N. Combining Flexible Regulatory and Economic Instruments for Agriculture Water Demand Control under Climate Change in Beauce. Water Resour. Econ. 2020, 29, 100143. [Google Scholar] [CrossRef]
- Rey, D.; Pérez-Blanco, C.D.; Escriva-Bou, A.; Girard, C.; Veldkamp, T.I.E. Role of Economic Instruments in Water Allocation Reform: Lessons from Europe. Int. J. Water Resour. Dev. 2019, 35, 206–239. [Google Scholar] [CrossRef]
- Berbeka, K.; Palys, M. An Evaluation of the Instruments Aimed at Poland’s Water Savings. In Proceedings of the Intelligent Decision Technologies 2016; Czarnowski, I., Caballero, A.M., Howlett, R.J., Jain, L.C., Eds.; Springer International Publishing: Cham, Switzerland, 2016; pp. 347–356. [Google Scholar]
- Pirard, R.; Lapeyre, R. Classifying Market-Based Instruments for Ecosystem Services: A Guide to the Literature Jungle. Ecosyst. Serv. 2014, 9, 106–114. [Google Scholar] [CrossRef]
- Lakatos, E.; Arsenopoulos, A. Investigating EU Financial Instruments to Tackle Energy Poverty in Households: A SWOT Analysis. Energy Sources Part B Econ. Plan. Policy 2019, 14, 235–253. [Google Scholar] [CrossRef]
- Barragán-Beaud, C.; Pizarro-Alonso, A.; Xylia, M.; Syri, S.; Silveira, S. Carbon Tax or Emissions Trading? An Analysis of Economic and Political Feasibility of Policy Mechanisms for Greenhouse Gas Emissions Reduction in the Mexican Power Sector. Energy Policy 2018, 122, 287–299. [Google Scholar] [CrossRef]
- European Commission. Directorate General for Regional and Urban Policy. In Financial Instruments under the European Structural and Investment Funds: Summaries of the Data on the Progress Made in Financing and Implementing the Financial Instruments for the Programming Period 2014–2020 in Accordance with Article 46 of Regulation (EU) No 1303/2013 of the European Parliament and of the Council: Situation as at 31 December 2020; Publications Office: Brussels, Belgium, 2021. [Google Scholar]
- Walsh, M.J. Maximizing Financial Support for Biodiversity in the Emerging Kyoto Protocol Markets. Sci. Total Environ. 1999, 240, 145–156. [Google Scholar] [CrossRef]
- Directorate-General for Budget (European Commission). Multiannual Financial Framework 2014–2020 and EU Budget 2014; Publications Office of the European Union: Luxembourg, 2013; ISBN 978-92-79-34348-3. [Google Scholar]
- Forest Europe. State of Europe’s Forests 2020. In Proceedings of the Ministerial Conference on the Protection of Forests in Europe, Bratislava, Slovakia, 28–29 October 2020; p. 394. [Google Scholar]
- Federal Ministry of Agriculture Austria. Regions and Tourism (BMLRT) Facts and Figures 2021, 2nd ed.; Federal Ministry of Agriculture: Vienna, Austria, 2021. [Google Scholar]
- CENIA. Report on the Environment of the Czech Republic 2020; Czech Environmental Information Agency: Prague, Czech Republic, 2021. [Google Scholar]
- European Union Eurostat Database. Available online: https://ec.europa.eu/eurostat/web/main/data/database (accessed on 20 January 2022).
- Federal Ministry for Sustainability and Tourism Austria. Austrian Forest Strategy 2020+; Federal Ministry for Sustainability and Tourism Austria: Vienna, Austria, 2018. [Google Scholar]
- Flick, U.; von Kardoff, E.; Steinke, I. A Companion to Qualitative Research; SAGE: Newcastle upon Tyne, UK, 2004; ISBN 978-0-7619-7374-4. [Google Scholar]
- Zhang, Y.; Wildemuth, B.M. Qualitative Analysis of Content; The University of Texas School: Austin, TX, USA, 2011; p. 12. [Google Scholar]
- Elo, S.; Kyngäs, H. The Qualitative Content Analysis Process. J. Adv. Nurs. 2008, 62, 107–115. [Google Scholar] [CrossRef]
- Scientific Software Development GmbH ATLAS.Ti, [Version Windows 23.0.8]. 2023. Available online: https://atlasti.com (accessed on 8 August 2022).
- European Commission. New EU Forest Strategy for 2030; European Commission: Brussels, Belgium, 2021. [Google Scholar]
- European Commission (Ed.) Sustainable Forestry and the European Union: Initiatives of the European Commission; Office for Official Publications of the European Communities: Brussels, Belgium, 2003; ISBN 978-92-894-6092-7. [Google Scholar]
- Parlament Österreich. Federal Law of July 3, 1975, Which Regulates Forestry (Forest Act 1975); Parlament Österreich: Vienna, Austria, 1975. [Google Scholar]
- Government of the Czech Republic. Act No. 289/1995 Coll., on Forests and on the Amendment and Addition of Certain Laws (Forest Act); Government of the Czech Republic: Prague, Czech Republic, 1995. [Google Scholar]
- Parlament Österreich. Forest Fund Law; Parlament Österreich: Vienna, Austria, 2020. [Google Scholar]
- Federation of Forestry and Timber Industry of the Czech Republic. LDK Statute Forest and Wood-Processing Fund 2021; Federation of Forestry and Timber Industry of the Czech Republic: Prague, Czech Republic, 2021. [Google Scholar]
- ENRD. Rural Development Programme 2014–2020: Key Facts & Figures AUSTRIA; European Network for Rural Development: Brussels, Belgium, 2015. [Google Scholar]
- ENRD. 2014–2020 Rural Development Programme: Key Facts & Figures CZECH REPUBLIC; European Network for Rural Development: Brussels, Belgium, 2015. [Google Scholar]
- European Commission. Directorate General for Environment. Ready, Steady, Green!: LIFE Helps Farming and Forestry Adapt to Climate Change; Publications Office: Brussels, Belgium, 2019. [Google Scholar] [CrossRef]
- European Commission; Environment and Infrastructure Executive Agency (CINEA). LIFE Programme in Austria. Facts and Figures; Environment and Infrastructure Executive: Brussels, Belgium, 2022. [Google Scholar]
- European Commission; Environment and Infrastructure Executive Agency (CINEA). LIFE Programme in Czechia. Facts and Figures; Environment and Infrastructure Executive: Brussels, Belgium, 2022. [Google Scholar]
- European Court of Auditors. Special Report 23/2022: Synergies between Horizon 2020 and European Structural and Investment Funds; CURIA RATIONUM: Luxembourg, 2022. [Google Scholar]
- European Commission Austria Horizon 2020 Country Profile. Available online: https://webgate.ec.europa.eu/dashboard/extensions/CountryProfile/CountryProfile.html?Country=AT (accessed on 25 June 2022).
- European Commission Czechia Horizon 2020 Country Profile. Available online: https://webgate.ec.europa.eu/dashboard/extensions/CountryProfile/CountryProfile.html?Country=CZ (accessed on 20 May 2022).
- Helms, M.M.; Nixon, J. Exploring SWOT Analysis—Where Are We Now?: A Review of Academic Research from the Last Decade. J. Strategy Manag. 2010, 3, 215–251. [Google Scholar] [CrossRef]
- Baudino, C.; Giuggioli, N.R.; Briano, R.; Massaglia, S.; Peano, C. Integrated Methodologies (SWOT, TOWS, LCA) for Improving Production Chains and Environmental Sustainability of Kiwifruit and Baby Kiwi in Italy. Sustainability 2017, 9, 1621. [Google Scholar] [CrossRef]
- Arsić, S.; Nikolić, D.; Živković, Ž. Hybrid SWOT—ANP—FANP Model for Prioritization Strategies of Sustainable Development of Ecotourism in National Park Djerdap, Serbia. For. Policy Econ. 2017, 80, 11–26. [Google Scholar] [CrossRef]
- Baycheva-Merger, T.; Wolfslehner, B. Evaluating the Implementation of the Pan-European Criteria and Indicators for Sustainable Forest Management—A SWOT Analysis. Ecol. Indic. 2016, 60, 1192–1199. [Google Scholar] [CrossRef]
- Datta, K. Application of SWOT-TOWS Matrix and Analytical Hierarchy Process (AHP) in the Formulation of Geoconservation and Geotourism Development Strategies for Mama Bhagne Pahar: An Important Geomorphosite in West Bengal, India. Geoheritage 2020, 12, 45. [Google Scholar] [CrossRef]
- Kapoor, S.; Kaur, M. Basel III Norms: A SWOT and TOWS Approach. Vision 2017, 21, 250–258. [Google Scholar] [CrossRef]
- Leigh, D. Chapter 5: SWOT Analysis. In Handbook of Improving Performance in the Workplace: Volumes 1–3; Silber, K.H., Foshay, W.R., Watkins, R., Leigh, D., Moseley, J.L., Dessinger, J.C., Eds.; John Wiley & Sons, Inc.: Hoboken, NJ, USA, 2010; pp. 115–140. ISBN 978-0-470-59266-3. [Google Scholar]
- Onwuegbuzie, A.; Leech, N.; Collins, K. Qualitative Analysis Techniques for the Review of the Literature. TQR 2015, 17, 1–28. [Google Scholar] [CrossRef]
- European Commission EU Funding Programmes. Available online: https://commission.europa.eu/funding-tenders/find-funding/eu-funding-programmes_en (accessed on 21 March 2023).
- European Environment Agency. EEA Database on Climate Change Mitigation Policies and Measures in Europe; European Environment Agency: Copenhagen, Denmark, 2020. [Google Scholar]
- Institute for European Environmental Policy; European Commission Environment. Inventory of Economic Instruments; Capacity Building, Programmatic Development and Communication in the Field of Environmental Taxation and Budgetary Reform; Institute for European Environmental Policy: London, UK, 2017. [Google Scholar]
- Broniewicz, E. Environmental Protection Expenditure in European Union. In Environmental Management in Practice; Broniewicz, E., Ed.; InTech: Rijeka, Croatia, 2011; ISBN 978-953-307-358-3. [Google Scholar]
- EEEA. Classification of Environmental Protection Activities and Expenditure (CEPA) and Classification of Resource Management Activities (CReMA)—Explanatory Notes; System of Environmental Economic Accounting; European Environmental Economic Accounts: Paris, France, 2020; p. 57. [Google Scholar]
- European Commission. Environmental Protection Expenditure in Europe: Data 1995–2009; Publications Office of the European Union; Eurostat: Luxembourg, 2011; ISBN 978-92-79-20789-1. [Google Scholar]
- Kierepka-Kasztelan, A. Environmental Protection Expenditure in the EU Countries. Eur. Integr. 2018, 2018, 690–699. [Google Scholar]
- ECOTEC; CESAM; CLM; University of Gothenburg; UCD; IEEP. Study on Economic and Environmental Implications of the Use of Environmental Taxes and Charges in the European Union and Its Member States; ECOTEC: Brussels, Belgium; Birmingham, UK, 2001. [Google Scholar]
- OECD. Paying for Biodiversity: Enhancing the Cost-Effectiveness of Payments for Ecosystem Services; OECD: Paris, France, 2010. [Google Scholar] [CrossRef]
- Brink, C.; Vollebergh, H.R.J.; van der Werf, E. Carbon Pricing in the EU: Evaluation of Different EU ETS Reform Options. Energy Policy 2016, 97, 603–617. [Google Scholar] [CrossRef]
- Chiu, F.-P.; Kuo, H.-I.; Chen, C.-C.; Hsu, C.-S. The Energy Price Equivalence of Carbon Taxes and Emissions Trading—Theory and Evidence. Appl. Energy 2015, 160, 164–171. [Google Scholar] [CrossRef]
- West, T.A.P.; Wunder, S.; Sills, E.O.; Börner, J.; Rifai, S.W.; Neidermeier, A.N.; Kontoleon, A. Action Needed to Make Carbon Offsets from Tropical Forest Conservation Work for Climate Change Mitigation. arXiv 2023, arXiv:2301.03354. [Google Scholar] [CrossRef]
- Ministry of Enterprise and Innovation Sweden. Strategy for Sweden’s National Forest Programme; Ministry of Enterprise and Innovation Sweden: Stockholm, Sweden, 2018; p. 32. [Google Scholar]
- GhulamRabbany, M.; Afrin, S.; Rahman, A.; Islam, F.; Hoque, F. Environmental Effects of Tourism. Am. J. Environ. Energy Power Res. 2013, 1, 117–130. [Google Scholar]
- OECD. Environmentally Harmful Subsidies: Policy Issues and Challenges; OECD: Paris, France, 2003; ISBN 978-92-64-10447-1. [Google Scholar]
- Moiseyev, A.; Solberg, B.; Kallio, A.M.I. The Impact of Subsidies and Carbon Pricing on the Wood Biomass Use for Energy in the EU. Energy 2014, 76, 161–167. [Google Scholar] [CrossRef]




| Heading * | Cluster | EU Funding Programs | Description, Linkage with the Forest-Based Sector, and Quotations Identified in the Core Documents |
|---|---|---|---|
| Single Market, Innovation and Digital | Research & Innovation | Horizon Europe | This is a funding program designed to improve research and innovation in the EU. Initiatives contributing to the European Green Deal for climate neutrality, resilience, biodiversity, and sustainable growth are financed through the program. This allows it to be a transversal program for the forest-based sector since it funds various forestry sustainable management initiatives, forest stand improvement, ecosystem services, and even the use of non-forest products that come from the forest. Each period of the program implements improvements according to the conclusions and recommendations of the management evaluations carried out. The most recent version of the program (2021–2027) includes actions for the forest-based sector in the thematic group “Food, Bioeconomy, Natural Resources, Agriculture and Environment.” Forty quotes on Horizon Europe were identified in four core documents, mainly The EU’s 2021–2027 long-term Budget and Next Generation EU [25], with nineteen quotes (47.50%), and the Special Report 23/2022: Synergies between Horizon 2020 and European Structural and Investment Funds [74], with fourteen quotes (35%). |
| European Strategic Investments | Invest EU | This program aims to promote innovation, job creation, and more solid value chains in Europe through specific investments. It is administrated through accomplished partners, such as the EIB Group. It is also a transversal program for the forest-based sector because it finances four initiatives: sustainable infrastructure, research, innovation, digitization, SMEs and skills, and social financing, meaning that it aims to comply with the European Green Deal and the proposed environmental commitments. We pulled eleven program-related quotations from two core documents. The EU’s 2021–2027 long-term Budget and Next Generation EU [25] provided eight quotes (72.73%) while Ready, steady, green! LIFE [71] provided three quotes (27.27%). | |
| Cohesion and Values | Regional Development & Cohesion | European Regional Development Fund (ERDF) | This is a fund to reduce social, economic, and territorial gaps through national or regional programs implemented by the European Commission and the national authorities of the member countries. The most recent version (2021–2027) outlines five priorities where the forest-based sector can access financing under the greener, low carbon, resilient line, sustainable tourism, and local and sustainable development throughout the EU. We identified 19 fund-related quotes from four core documents, primarily from the Special Report 23/2022: Synergies between Horizon 2020 and European Structural and Investment Funds [74], with 13 quotes (68.42%). |
| Cohesion Fund (CF) | This fund aims to strengthen the social, economic, and territorial cohesion of EU member countries with a national per capita income of less than 90% (15 countries, including Czechia). It is administrated through public and regional authorities, and the forest-based sector can benefit since one of its priorities is investment in the environment. We identified 15 fund-related quotations from the EU’s 2021–2027 long-term Budget and Next Generation EU [25] and Special Report 23/2022: Synergies between Horizon 2020 and European Structural and Investment Funds [74] with the aforementioned documents providing 12 (80%) and 3 quotes (20%), respectively. | ||
| REACT-EU | This is a complementary fund of the ERDF and the ESF which is to be implemented until the end of 2023 and strives to provide relief from the crisis generated by the COVID-19 pandemic. It has been used to support the forest-based sector with injections of capital to promote crisis repair and contribute to the green and resilient recovery of the economy. We drew nine fund-related quotations from the EU’s 2021–2027 long-term Budget and Next Generation EU [25]. | ||
| Investing in People, Social Cohesion & Values | European Social Fund+ (ESF+) | This is a fund designed to help cope with the crisis generated by the coronavirus pandemic. The forest-based sector can benefit by encouraging the workforce to train and develop skills to transition to a green economy. We drew sixteen fund-related quotations from three documents: the EU’s 2021–2027 long-term Budget and Next Generation EU [25] provided eight quotes (50%), Special Report 23/2022: Synergies between Horizon 2020 and European Structural and Investment Funds [74] provided five quotes (31.25%), and the New EU Forest Strategy for 2030 [63] provided three quotes (18.75%). | |
| Erasmus+ | This is a program that aims to support education and training in the EU. It has been implemented through participating organizations (schools, universities, and organizations) and provides a grant to cover the participation costs. It benefits the forest-based sector by allowing participants to gain knowledge and develop skills through practice. We identified seven quotations related to the program from the EU’s 2021–2027 long-term Budget and Next Generation EU [25]. | ||
| Natural Resources & Environment | Agriculture & Maritime Policy | European agricultural fund for rural development (EAFRD) | This fund finances rural development programs (RDPs) formulated at the national or regional level aligned with the EU’s rural development goals. This relates to the forest-based sector as it promotes the sustainable management of natural resources and climate action. We found 45 quotations related to the fund in ten core documents, primarily from the Evaluation of the Regulation (EU) No 1305/2013 on support for rural development by the European Agricultural Fund for Rural Development (EAFRD) [33], which provided 11 quotes (24.44%), and the EU’s 2021–2027 long-term Budget and Next Generation EU [25], which provided 9 quotes (20%). |
| Environment & Climate Action | Programme for Environment and Climate Action (LIFE) | This program promotes the development of capacities and governance by financing strategic projects that promote regional, multi-regional, or national cooperation. It is directly related to the forest-based sector since it focuses on the protection, restoration, and improvement of the quality of the environment, arrest, and reversal of the loss of biodiversity and degradation of ecosystems through four subprograms: Nature and Biodiversity, Circular Economy and Quality of Life, Mitigation and Adaptation to Climate Change, and Clean Energy Transition. We drew 197 program-related quotations from nine core documents, primarily from the Ready, steady, green! LIFE helps farming and forestry adapt to climate change [71], which accounted for 139 of the 197 quotations (70.56%). | |
| Just Transition Fund (JTF) | This is a fund to support the transition to climate neutrality and reduce regional disparities that may arise from structural changes in the EU. The forest-based sector benefits from this fund since it finances the creation of new companies, research, innovation, environmental rehabilitation, clean energy, and transformation of existing carbon-intensive facilities. We drew ten fund-related quotations from the EU’s 2021–2027 long-term Budget and Next Generation EU [25]. |
| Core Document | Strengths Gr = 202 | Ratio of Total Number of Quotes % | Weaknesses Gr = 125 | Ratio of Total Number of Quotes % | Opportunities Gr = 180 | Ratio of Total Number of Quotes % | Threats Gr = 27 | Ratio of Total Number of Quotes % |
|---|---|---|---|---|---|---|---|---|
| EU01 | 11 | 5.45% | 2 | 1.60% | 44 | 24.44% | 2 | 7.41% |
| EU02 | 18 | 8.91% | 0 | 0.00% | 1 | 0.56% | 0 | 0.00% |
| EU03 | 18 | 8.91% | 0 | 0.00% | 15 | 8.33% | 1 | 3.70% |
| EU04 | 34 | 16.83% | 63 | 50.40% | 15 | 8.33% | 11 | 40.74% |
| EU05 | 35 | 17.33% | 0 | 0.00% | 6 | 3.33% | 0 | 0.00% |
| EU06 | 13 | 6.44% | 33 | 26.40% | 17 | 9.44% | 2 | 7.41% |
| AT01 | 10 | 4.95% | 1 | 0.80% | 15 | 8.33% | 5 | 18.52% |
| AT02 | 14 | 6.93% | 0 | 0.00% | 0 | 0.00% | 0 | 0.00% |
| AT03 | 2 | 0.99% | 4 | 3.20% | 4 | 2.22% | 2 | 7.41% |
| AT04 | 3 | 1.49% | 1 | 0.80% | 14 | 7.78% | 2 | 7.41% |
| AT05 | 7 | 3.47% | 0 | 0.00% | 6 | 3.33% | 0 | 0.00% |
| AT06 | 6 | 2.97% | 1 | 0.80% | 2 | 1.11% | 0 | 0.00% |
| CZ01 | 0 | 0.00% | 9 | 7.20% | 23 | 12.78% | 0 | 0.00% |
| CZ02 | 12 | 5.94% | 0 | 0.00% | 0 | 0.00% | 0 | 0.00% |
| CZ03 | 2 | 0.99% | 0 | 0.00% | 10 | 5.56% | 0 | 0.00% |
| CZ04 | 5 | 2.48% | 6 | 4.80% | 4 | 2.22% | 2 | 7.41% |
| CZ05 | 10 | 4.95% | 1 | 0.80% | 1 | 0.56% | 0 | 0.00% |
| CZ06 | 2 | 0.99% | 4 | 3.20% | 3 | 1.67% | 0 | 0.00% |
Disclaimer/Publisher’s Note: The statements, opinions and data contained in all publications are solely those of the individual author(s) and contributor(s) and not of MDPI and/or the editor(s). MDPI and/or the editor(s) disclaim responsibility for any injury to people or property resulting from any ideas, methods, instructions or products referred to in the content. |
© 2023 by the authors. Licensee MDPI, Basel, Switzerland. This article is an open access article distributed under the terms and conditions of the Creative Commons Attribution (CC BY) license (https://creativecommons.org/licenses/by/4.0/).
Share and Cite
Huertas-Bernal, D.C.; Hájek, M. Implementation of Economic Instruments in the EU Forest-Based Sector: Case Study in Austria and the Czech Republic. Forests 2023, 14, 1142. https://doi.org/10.3390/f14061142
Huertas-Bernal DC, Hájek M. Implementation of Economic Instruments in the EU Forest-Based Sector: Case Study in Austria and the Czech Republic. Forests. 2023; 14(6):1142. https://doi.org/10.3390/f14061142
Chicago/Turabian StyleHuertas-Bernal, Diana Carolina, and Miroslav Hájek. 2023. "Implementation of Economic Instruments in the EU Forest-Based Sector: Case Study in Austria and the Czech Republic" Forests 14, no. 6: 1142. https://doi.org/10.3390/f14061142
APA StyleHuertas-Bernal, D. C., & Hájek, M. (2023). Implementation of Economic Instruments in the EU Forest-Based Sector: Case Study in Austria and the Czech Republic. Forests, 14(6), 1142. https://doi.org/10.3390/f14061142

