Natural Forests or Cultural Forests? Forest Changes within Italian Protected Areas in the Last 85 Years
Abstract
1. Introduction
- Primary forest—Naturally regenerated forest of native tree species where there are no clearly visible indications of human activities and the ecological processes are not significantly disturbed.
- Naturally regenerating forest—forest predominantly composed of trees established through natural regeneration (now a main category including stands of mixed or unknown origin and naturally regenerating introduced species).
- Planted forest—forest predominantly composed of trees established through planting and/or deliberate seeding.
2. Materials and Methods
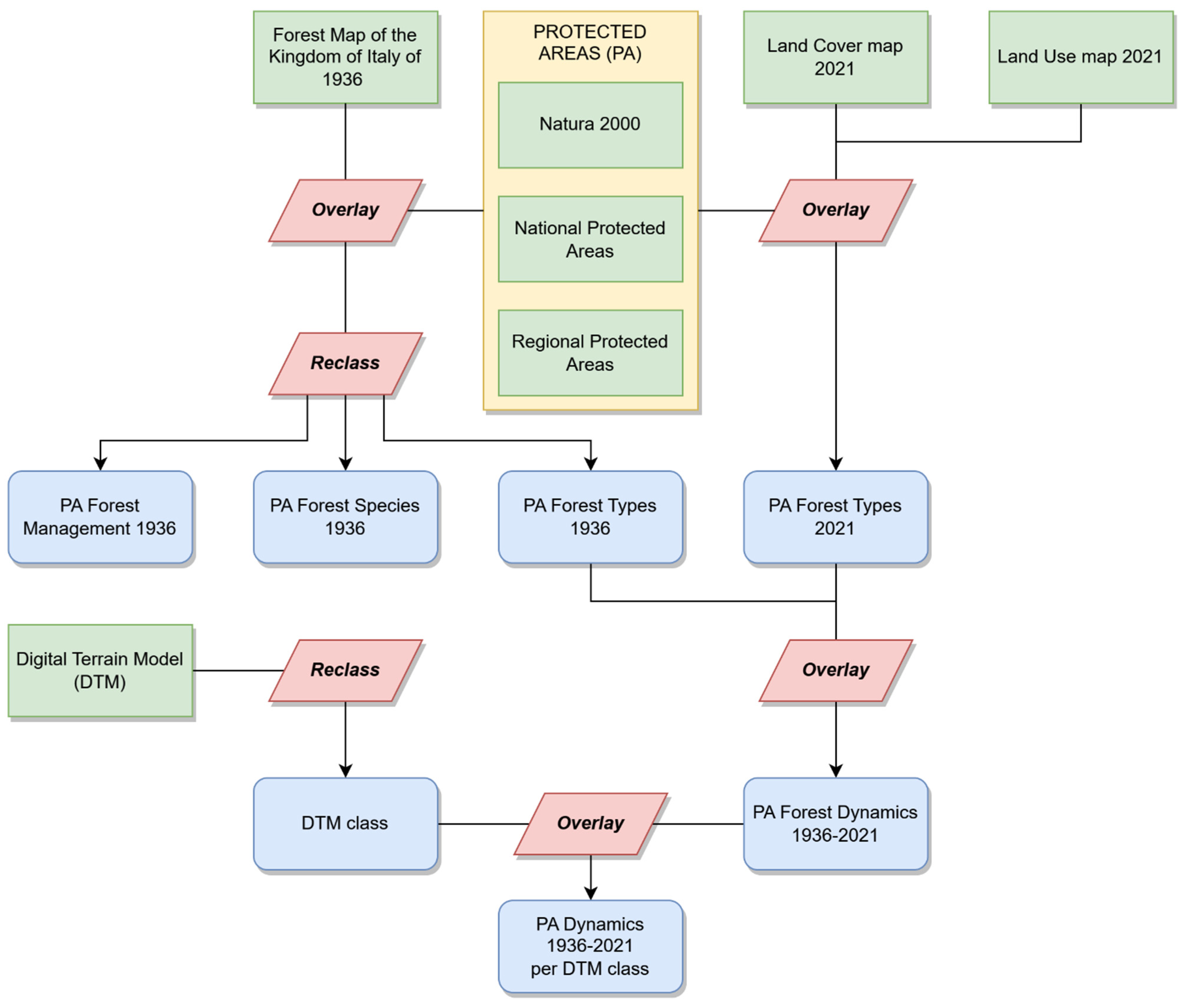
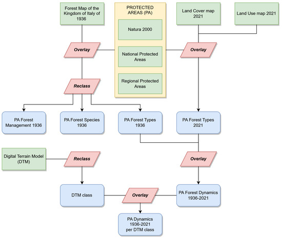
2.1. Materials
- EU Natura 2000 sites include the Special Area of Conservation (SAC), the Special Protection Areas (SPA), and the Sites of Community Importance (SCI).
- National PAs: national parks, state nature reserves, and other national protected areas.
- Regional PAs: regional parks, regional nature reserves, and other regional protected areas.
2.2. Methodology
- 1936 forest type (conifer or broadleaf) in EU Natura 2000 sites;
- 1936 forest type (conifer or broadleaf) in national PAs;
- 1936 forest type (conifer or broadleaf) in regional PAs;
- 1936 forest species in EU Natura 2000 sites;
- 1936 forest species in national PAs;
- 1936 forest species in regional PAs;
- 1936 management form for EU Natura 2000 sites;
- 1936 management form in national PAs;
- 1936 management form in regional PAs;
- 2021 forest type (conifer or broadleaf) for EU Natura 2000 sites;
- 2021 forest type (conifer or broadleaf) in national PAs;
- 2021 forest type (conifer or broadleaf) in regional Pas.
- Not forest: surface that was not forest in 1936 or 2021.
- Unchanged: surface covered by the same forest type in both 1936 and 2021.
- Forest loss: surface covered by forest in 1936 but not in 2021.
- Change of forest type: surface covered by forest in 1936 and 2021, but the forest types changed:
- ○
- From conifer to broadleaf;
- ○
- From broadleaf to conifer.
- New forest: surface not covered by forest in 1936 and covered by forest in 2021:
- ○
- New broadleaf forest;
- ○
- New conifer forest.
- Non-specified: surface with a non-specified forest type in 1936 that remains forest in 2021 (the lost non-specified forest surfaces have been included in the “forest loss” category).
- Forest changes between 1936 and 2021 in EU Natura 2000 sites;
- Forest changes between 1936 and 2021 in national PAs;
- Forest changes between 1936 and 2021 in regional PAs.
- Distribution of forest changes between 1936 and 2021 per altitude class in EU Natura 2000 sites;
- Distribution of forest changes between 1936 and 2021 per altitude class in national PAs;
- Distribution of forest changes between 1936 and 2021 per altitude class in regional PAs.
3. Results
3.1. Terrestrial Protected Areas in Italy
3.2. Forests of 1936 within Current Protected Areas
3.3. Forests of 2021 within Current Protected Areas
3.4. Forest Changes in the Period 1936–2021 within Protected Areas
4. Discussion
5. Conclusions
Author Contributions
Funding
Data Availability Statement
Conflicts of Interest
References
- FAO; UNEP. The State of the World’s Forests 2020: Forests, Biodiversity and People; FAO: Rome, Italy, 2020. [Google Scholar]
- Trosper, R.L.; Parrotta, J.A. Introduction: The growing importance of traditional forest-related knowledge. In Traditional Forest-Related Knowledge; Springer: Dordrecht, The Netherlands, 2012. [Google Scholar]
- Parrotta, J.; Yeo-Chang, Y.; Camacho, L.D. Traditional knowledge for sustainable forest management and provision of ecosystem services. Int. J. Biodivers. Sci. Ecosyst. Serv. Manag. 2016, 12, 1–4. [Google Scholar] [CrossRef]
- Parrotta, J.A.; Agnoletti, M. Traditional forest-related knowledge and climate change. In Traditional Forest-Related Knowledge; Springer: Dordrecht, The Netherlands, 2012; pp. 491–533. [Google Scholar]
- Joa, B.; Schraml, U. Conservation practiced by private forest owners in Southwest Germany—The role of values, perceptions and local forest knowledge. For. Policy Econ. 2020, 115, 102141. [Google Scholar] [CrossRef]
- Hernandez Marentes, M.A.; Venturi, M.; Scaramuzzi, S.; Focacci, M.; Santoro, A. Traditional forest-related knowledge and agrobiodiversity preservation: The case of the chagras in the Indigenous Reserve of Monochoa (Colombia). Biodivers. Conserv. 2022, 31, 2243–2258. [Google Scholar] [CrossRef]
- Johnson, E.A.; Miyanishi, K. The boreal forest as a cultural landscape. Ann. N. Y. Acad. Sci. 2012, 1249, 151–165. [Google Scholar] [CrossRef]
- Agnoletti, M.; Santoro, A. Cultural values and sustainable forest management: The case of Europe. J. For. Res. 2015, 20, 438–444. [Google Scholar] [CrossRef]
- Johann, E. Traditional forest management under the influence of science and industry: The story of the alpine cultural landscapes. For. Ecol. Manag. 2007, 249, 54–62. [Google Scholar] [CrossRef]
- Balée, W. Cultural Forests of the Amazon: A Historical Ecology of People and Their Landscapes; University of Alabama Press: Tuscaloosa, AL, USA, 2013. [Google Scholar]
- Buchwald, E. A hierarchical terminology for more or less natural forests in relation to sustainable management and biodiversity conservation. In Proceedings of the Third Expert Meeting on Harmonizing Forest-Related Definitions for Use by Various Stakeholders, Rome, Italy, 17–19 January 2005; Food and Agriculture Organization of the United Nations: Rome, Italy, 2005. [Google Scholar]
- Agnoletti, M.; Piras, F.; Venturi, M.; Santoro, A. Cultural values and forest dynamics: The Italian forests in the last 150 years. For. Ecol. Manag. 2002, 503, 119655. [Google Scholar] [CrossRef]
- Adams, W. Future Nature: A Vision for Conservation; Earthscan: London, UK, 2003. [Google Scholar]
- Rotherham, I.D. The call of the wild: Perceptions, history people & ecology in the emerging paradigms of wilding. ECOS 2014, 35, 35–43. [Google Scholar]
- FAO. Global Forest Resources Assessment 2020: Main Report; FAO: Rome, Italy, 2020. [Google Scholar]
- Kuusela, K. Forest Resources in Europe 1950–1990; Cambridge University Press: Cambridge, UK, 1994; Volume 1. [Google Scholar]
- García-Ruiz, J.M.; Lasanta, T.; Nadal-Romero, E.; Lana-Renault, N.; Álvarez-Farizo, B. Rewilding and restoring cultural landscapes in Mediterranean mountains: Opportunities and challenges. Land Use Policy 2020, 99, 104850. [Google Scholar] [CrossRef]
- Drenthen, M. Rewilding and the ethics of place. In Routledge Handbook of Rewilding; Routledge: London, UK, 2022; pp. 351–361. [Google Scholar]
- Bauer, N.; Wallner, A.; Hunziker, M. The change of European landscapes: Human-nature relationships, public attitudes towards rewilding, and the implications for landscape management in Switzerland. J. Environ. Manag. 2009, 90, 2910–2920. [Google Scholar] [CrossRef]
- Schulp, C.J.; Levers, C.; Kuemmerle, T.; Tieskens, K.F.; Verburg, P.H. Mapping and modelling past and future land use change in Europe’s cultural landscapes. Land Use Policy 2019, 80, 332–344. [Google Scholar] [CrossRef]
- Piras, F.; Venturi, M.; Corrieri, F.; Santoro, A.; Agnoletti, M. Forest surface changes and cultural values: The forests of Tuscany (Italy) in the last century. Forests 2021, 12, 531. [Google Scholar] [CrossRef]
- Axelsson, A.; Ostlund, L. Retrospective gap analysis in a Swedish boreal forest landscape using Historical data. For. Ecol. Manag. 2001, 147, 109–122. [Google Scholar] [CrossRef]
- Östlund, L.; Norstedt, G. Preservation of the cultural legacy of the indigenous Sami in northern forest reserves–Present shortcomings and future possibilities. For. Ecol. Manag. 2021, 502, 119726. [Google Scholar] [CrossRef]
- Samojlik, T.; Fedotova, A.; Daskiewicz, P.; Rotherham, I.D. Bialowieza Primeval Forest; Nature and Culture in the Nineteenth Century; Springer: Dordrecht, The Netherlands; New York, NY, USA, 2020. [Google Scholar]
- Stereńczak, K.; Zapłata, R.; Wójcik, J.; Kraszewski, B.; Mielcarek, M.; Mitelsztedt, K.; Białczak, M.; Krok, G.; Kuberski, Ł.; Markiewicz, A.; et al. ALS-based detection of past human activities in the Białowieża Forest—New evidence of unknown remains of past agricultural systems. Remote. Sens. 2020, 12, 2657. [Google Scholar] [CrossRef]
- Sauer, C. The Morphology of Landscape; Publications in Geography; University of California: Los Angeles, CA, USA, 1925; Volume 2, p. 2. [Google Scholar]
- MacDonald, D.; Crabtree, J.R.; Wiesinger, G.; Dax, T.; Stamou, N.; Fleury, P.; Lazpita, J.G.; Gibon, A. Agricultural abandonment in mountain areas of Europe: Environmental consequences and policy response. J. Environ. Manag. 2000, 59, 47–69. [Google Scholar] [CrossRef]
- Rippa, A. Hunting, rewilding, and multispecies entanglements in the Alps. Ethnos 2021, 1–23. [Google Scholar] [CrossRef]
- Conti, G.; Fagarazzi, L. Forest expansion in mountain ecosystems: “Environmentalist’s dream” or societal nightmare. Planum 2005, 11, 1–20. [Google Scholar]
- Koninx, F. Ecotourism and rewilding: The case of Swedish Lapland. J. Ecotourism 2019, 18, 332–347. [Google Scholar] [CrossRef]
- Otte, A.; Simmering, D.; Wolters, V. Biodiversity at the landscape level: Recent concepts and perspectives for multifunctional land use. Landsc. Ecol. 2007, 22, 639–642. [Google Scholar] [CrossRef]
- Noss, R.F. A regional landscape approach to maintain diversity. Bioscience 1983, 33, 700–706. [Google Scholar] [CrossRef]
- Wu, J.G.; Hobbs, R. Key issues and research priorities in landscape ecology: An idiosyncratic synthesis. Landsc. Ecol. 2002, 17, 355–365. [Google Scholar] [CrossRef]
- Zimmermann, P.; Tasser, E.; Leitinger, G.; Tappeiner, U. Effects of land-use and land-cover pattern on landscape-scale biodiversity in the European Alps. Agric. Ecosyst. Environ. 2010, 139, 13–22. [Google Scholar] [CrossRef]
- Ferretti, F.; Sboarina, C.; Tattoni, C.; Vitti, A.; Zatelli, P.; Geri, F.; Pompei, E.; Ciolli, M. The 1936 Italian Kingdom Forest Map reviewed: A dataset for landscape and ecological research. Ann. Silvicultural Res. 2018, 42, 3–19. [Google Scholar]
- Tarquini, S.; Isola, I.; Favalli, M.; Battistini, A.; Dotta, G. TINITALY, a Digital Elevation Model of Italy with a 10 Meters Cell Size (Version 1.1); Istituto Nazionale di Geofisica e Vulcanologia (INGV): Roma, Italy, 2023. [CrossRef]
- Rumsey, D.; Williams, M. Historical maps in GIS. In Online Journal of the Map and Geography Round Table of the American Library Association. Series B; American Library Association: Chicago, IL, USA, 2002. [Google Scholar]
- San-Antonio-Gómez, C.; Velilla, C.; Manzano-Agugliaro, F. Urban and landscape changes through historical maps: The Real Sitio of Aranjuez (1775–2005), a case study. Comput. Environ. Urban Syst. 2014, 44, 47–58. [Google Scholar] [CrossRef]
- Ridding, L.E.; Newton, A.C.; Redhead, J.W.; Watson, S.C.; Rowland, C.S.; Bullock, J.M. Modelling historical landscape changes. Landsc. Ecol. 2020, 35, 2695–2712. [Google Scholar] [CrossRef]
- van der Zanden, E.H.; Verburg, P.H.; Schulp, C.J.; Verkerk, P.J. Trade-offs of European agricultural abandonment. Land Use Policy 2017, 62, 290–301. [Google Scholar] [CrossRef]
- Perpiña Castillo, C.; Coll Aliaga, E.; Lavalle, C.; Martínez Llario, J.C. An assessment and spatial modelling of agricultural land abandonment in Spain (2015–2030). Sustainability 2020, 12, 560. [Google Scholar] [CrossRef]
- Rühl, J.; Gristina, L.; La Mantia, T.; Novara, A.; Pasta, S. Afforestation and reforestation: The Sicilian case study. In The Greenhouse Gas Balance of Italy: An Insight on Managed and Natural Terrestrial Ecosystems; Springer: Berlin/Heidelberg, Germany, 2015; pp. 173–184. [Google Scholar]
- Garbarino, M.; Morresi, D.; Urbinati, C.; Malandra, F.; Motta, R.; Sibona, E.M.; Vitali, A.; Weisberg, P.J. Contrasting land use legacy effects on forest landscape dynamics in the Italian Alps and the Apennines. Landsc. Ecol. 2020, 35, 2679–2694. [Google Scholar] [CrossRef]
- Bracchetti, L.; Carotenuto, L.; Catorci, A. Land-cover changes in a remote area of central Apennines (Italy) and management directions. Landsc. Urban Plan 2012, 104, 157–170. [Google Scholar] [CrossRef]
- Pallotta, E.; Boccia, L.; Rossi, C.M.; Ripa, M.N. Forest Dynamic in the Italian Apennines. Appl. Sci. 2022, 12, 2474. [Google Scholar] [CrossRef]
- Malandra, F.; Vitali, A.; Urbinati, C.; Weisberg, P.J.; Garbarino, M. Patterns and drivers of forest landscape change in the Apennines range, Italy. Reg. Environ. Chang. 2019, 19, 1973–1985. [Google Scholar] [CrossRef]
- Solano, F.; Praticò, S.; Piovesan, G.; Chiarucci, A.; Argentieri, A.; Modica, G. Characterizing historical transformation trajectories of the forest landscape in Rome’s metropolitan area (Italy) for effective planning of sustainability goals. Land Degrad. Dev. 2021, 32, 4708–4726. [Google Scholar] [CrossRef]
- Zannini, P.; Frascaroli, F.; Nascimbene, J.; Halley, J.M.; Stara, K.; Cervellini, M.; Di Musciano, M.; De Vigili, F.; Rocchini, D.; Piovesan, G.; et al. Investigating sacred natural sites and protected areas for forest area changes in Italy. Conserv. Sci. Pract. 2022, 4, e12695. [Google Scholar] [CrossRef]
- Agnoletti, M.; Errico, A.; Santoro, A.; Dani, A.; Preti, F. Terraced landscapes and hydrogeological risk. Effects of land abandonment in Cinque Terre (Italy) during severe rainfall events. Sustainability 2019, 11, 235. [Google Scholar] [CrossRef]
- Pereira, H.M.; Navarro, L.M. Rewilding Abandoned Landscapes in Europe. In Rewilding European Landscapes; Pereira, H.M., Navarro, L.M., Eds.; Springer: Halle, Germany, 2014; ISBN 978-3-319-12038-6/978-3-319-12039-3. [Google Scholar]
- Veldman, J.W.; Overbeck, G.E.; Negreiros, D.; Mahy, G.; Le Stradic, S.; Fernandes, G.W.; Durigan, G.; Buisson, E.; Putz, F.E.; Bond, W.J. Where tree planting and forest expansion are bad for biodiversity and ecosystem services. BioScience 2015, 65, 1011–1018. [Google Scholar] [CrossRef]
- Alessandro, P.; De Meo, I.; Grilli, G.; Notaro, S. Valuing nature-based recreation in forest areas in Italy: An application of Travel Cost Method (TCM). J. Leis. Res. 2023, 54, 26–45. [Google Scholar] [CrossRef]
- Martín-Forés, I.; Magro, S.; Bravo-Oviedo, A.; Alfaro-Sánchez, R.; Espelta, J.M.; Frei, T.; Valdés-Correcher, E.; Fernández-Blanco, C.R.; Winkel, G.; Gerzabek, G.; et al. Spontaneous forest regrowth in South-West Europe: Consequences for nature’s contributions to people. People Nat. 2020, 2, 980–994. [Google Scholar] [CrossRef]
- Santoro, A.; Venturi, M.; Agnoletti, M. Landscape perception and public participation for the conservation and valorization of cultural landscapes: The case of the Cinque Terre and Porto Venere UNESCO site. Land 2021, 10, 93. [Google Scholar] [CrossRef]
- Frei, T.; Derks, J.; Fernández-Blanco, C.R.; Winkel, G. Narrating abandoned land: Perceptions of natural forest regrowth in Southwestern Europe. Land Use Policy 2020, 99, 105034. [Google Scholar] [CrossRef]
- Hunziker, M.; Felber, P.; Gehring, K.; Buchecker, M.; Bauer, N.; Kienast, F. Evaluation of landscape change by different social groups. Mount. Res. Dev. 2008, 28, 140–147. [Google Scholar] [CrossRef]
- Ruskule, A.; Nikodemus, O.; Kasparinskis, R.; Bell, S.; Urtane, I. The perception of abandoned farmland by local people and experts: Landscape value and perspectives on future land use. Landsc. Urban Plan 2013, 115, 49–61. [Google Scholar] [CrossRef]
- Bieling, C. Perceiving and responding to gradual landscape change at the community level: Insights from a case study on agricultural abandonment in the Black Forest, Germany. Ecol. Soc. 2013, 18, 36. [Google Scholar] [CrossRef]
- Soliva, R.; Rønningen, K.; Bella, I.; Bezak, P.; Cooper, T.; Flø, B.E.; Marty, P.; Potter, C. Envisining upland futures: Stakeholder responses to scenarios for Europe’s mountain landscapes. J. Rural. Stud. 2008, 24, 56–71. [Google Scholar] [CrossRef]
- Ursino, N.; Romano, N. Wild forest fire regime following land abandonment in the Mediterranean region. Geophys. Res. Lett. 2014, 41, 8359–8368. [Google Scholar] [CrossRef]
- Santoro, A.; Venturi, M.; Piras, F.; Fiore, B.; Corrieri, F.; Agnoletti, M. Forest area changes in Cinque Terre National Park in the last 80 years. Consequences on landslides and forest fire risks. Land 2021, 10, 293. [Google Scholar]
- Höchtl, F.; Lehringer, S.; Konold, W. “Wilderness”: What it means when it becomes a reality—A case study from the southwestern Alps. Landsc. Urban Plan 2005, 70, 85–95. [Google Scholar] [CrossRef]
- van der Zanden, E.H.; Carvalho-Ribeiro, S.M.; Verburg, P.H. Abandonment landscapes: User attitudes, alternative futures and land management in Castro Laboreiro, Portugal. Reg. Environ. Chang. 2018, 18, 1509–1520. [Google Scholar] [CrossRef]





| Forest Main Species | Management Form | Forest Type |
|---|---|---|
| Beech | Coppice | Broadleaf forest |
| High forest | Broadleaf forest | |
| Chestnut | Coppice | Broadleaf forest |
| High forest | Broadleaf forest | |
| Cork oak | Coppice | Broadleaf forest |
| High forest | Broadleaf forest | |
| Sessile oak | Coppice | Broadleaf forest |
| Sessile oak and English oak | Coppice | Broadleaf forest |
| High forest | Broadleaf forest | |
| Turkey oak | Coppice | Broadleaf forest |
| High forest | Broadleaf forest | |
| Larch | Conifer | Conifer forest |
| Mixed with Larch and Norway spruce | Conifer | Conifer forest |
| Norway spruce | Conifer | Conifer forest |
| Silver fir | Conifer | Conifer forest |
| Stone pine | Conifer | Conifer forest |
| Other pines | Conifer | Conifer forest |
| Other species or mixed wood | Conifer | Conifer forest |
| Coppice | Broadleaf forest | |
| High forest | Broadleaf forest | |
| Unspecified | Unspecified | |
| Degraded forest | Degraded | Degraded |
| Unclassified | Unspecified | Unspecified |
| NATURA 2000 | NATIONAL PAs | REGIONAL PAs | ||||
|---|---|---|---|---|---|---|
| ha | % | ha | % | ha | % | |
| Total surface of PAs | 5,834,658 | 19% | 1,591,445 | 5% | 1,542,068 | 5% |
| Wooded surface in PAs | 1,870,264 | 32% | 538,411 | 34% | 532,805 | 35% |
| FOREST TYPE | ||||||
| Broadleaf | 1,437,931 | 77% | 427,380 | 79% | 415,027 | 78% |
| Conifer | 335,538 | 18% | 83,825 | 16% | 92,001 | 17% |
| Degraded forest | 96,788 | 5% | 27,206 | 5% | 24,935 | 5% |
| Not specified | 7 | 0% | - | 0% | 842 | 0% |
| MANAGEMENT FORM | ||||||
| High forest | 383,866 | 21% | 191,948 | 36% | 82,612 | 16% |
| Coppice | 1,054,065 | 56% | 235,432 | 44% | 332,415 | 62% |
| Conifer | 335,538 | 18% | 83,825 | 16% | 92,001 | 17% |
| Degraded forest | 96,788 | 5% | 27,206 | 5% | 24,935 | 5% |
| Not specified | 7 | 0% | - | 0% | 842 | 0% |
| MAIN SPECIES | ||||||
| Beech | 452,333 | 24% | 204,680 | 38% | 115,773 | 22% |
| Chestnut | 121,841 | 7% | 21,500 | 4% | 48,855 | 9% |
| Cork oak | 18,060 | 1% | 1063 | 0% | 8222 | 2% |
| Degraded forest | 96,788 | 5% | 27,206 | 5% | 24,935 | 5% |
| Larch | 26,480 | 1% | 5228 | 1% | 6698 | 1% |
| Mixed with Larch and Norway spruce | 840 | 0% | - | 0% | - | 0% |
| Norway spruce | 36,116 | 2% | 4541 | 1% | 10,065 | 2% |
| Other pines | 71,514 | 4% | 40,227 | 7% | 21,223 | 4% |
| Other species or mixed wood | 818,146 | 44% | 169,824 | 32% | 239,521 | 45% |
| Sessile oak and English oak | 181,682 | 10% | 40,925 | 8% | 46,873 | 9% |
| Silver fir | 10,638 | 1% | 4961 | 1% | 1978 | 0% |
| Stone pine | 6416 | 0% | 1739 | 0% | 2013 | 0% |
| Turkey oak | 29,410 | 2% | 16,517 | 3% | 6649 | 1% |
| NATURA 2000 | NATIONAL PAs | REGIONAL PAs | ||||
|---|---|---|---|---|---|---|
| ha | % | ha | % | ha | % | |
| Total surface of PAs | 5,834,658 | 19% | 1,591,445 | 5% | 1,542,068 | 5% |
| Wooded surface in PAs | 2,610,551 | 45% | 782,036 | 49% | 709,395 | 46% |
| FOREST TYPE | ||||||
| Broadleaf | 2,033,245 | 78% | 630,577 | 81% | 548,720 | 77% |
| Conifer | 577,306 | 22% | 151,459 | 19% | 160,675 | 23% |
| NATURA 2000 | NATIONAL PAs | REGIONAL PAs | |
|---|---|---|---|
| Total surface (ha) | 5,834,658 | 1,591,445 | 1,542,068 |
| Wooded surface in 1936 (ha) | 1,870,264 | 538,411 | 532,805 |
| Wooded surface in 2017 (ha) | 2,610,551 | 782,036 | 709,395 |
| Growth (%) | +39.6 | +45.2 | +33.1 |
| Growth rate (ha/year) | 8709 | 2866 | 2078 |
Disclaimer/Publisher’s Note: The statements, opinions and data contained in all publications are solely those of the individual author(s) and contributor(s) and not of MDPI and/or the editor(s). MDPI and/or the editor(s) disclaim responsibility for any injury to people or property resulting from any ideas, methods, instructions or products referred to in the content. |
© 2023 by the authors. Licensee MDPI, Basel, Switzerland. This article is an open access article distributed under the terms and conditions of the Creative Commons Attribution (CC BY) license (https://creativecommons.org/licenses/by/4.0/).
Share and Cite
Santoro, A.; Piras, F. Natural Forests or Cultural Forests? Forest Changes within Italian Protected Areas in the Last 85 Years. Forests 2023, 14, 921. https://doi.org/10.3390/f14050921
Santoro A, Piras F. Natural Forests or Cultural Forests? Forest Changes within Italian Protected Areas in the Last 85 Years. Forests. 2023; 14(5):921. https://doi.org/10.3390/f14050921
Chicago/Turabian StyleSantoro, Antonio, and Francesco Piras. 2023. "Natural Forests or Cultural Forests? Forest Changes within Italian Protected Areas in the Last 85 Years" Forests 14, no. 5: 921. https://doi.org/10.3390/f14050921
APA StyleSantoro, A., & Piras, F. (2023). Natural Forests or Cultural Forests? Forest Changes within Italian Protected Areas in the Last 85 Years. Forests, 14(5), 921. https://doi.org/10.3390/f14050921

