Identification and Characterization of Foliar Fungi Associated with Beach Vitex (Vitex rotundifolia L.)
Abstract
1. Introduction
2. Materials and Methods
2.1. Fungal Isolation
2.2. DNA Extraction, PCR Amplification, and Molecular Phylogeny
2.3. Morphology
2.4. Pathogenicity Tests
2.5. In Vitro Fungicide Sensitivity Assay
3. Results
3.1. Fungal Isolation
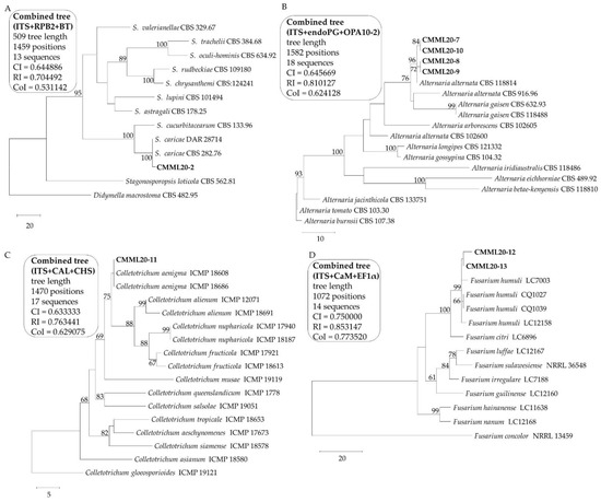
3.2. Phylogenetic Analysis
3.3. Taxonomy
3.4. Pathogenicity Tests
3.5. In Vitro Fungicide Sensitivity Assay
4. Discussion
5. Conclusions
Supplementary Materials
Author Contributions
Funding
Data Availability Statement
Conflicts of Interest
References
- Cousins, M.M.; Briggs, J.; Gresham, C.; Whetstone, J.; Whitwell, T. Beach Vitex (Vitex rotundifolia): An Invasive Coastal Species. Invasive Plant Sci. Manag. 2010, 3, 340–345. [Google Scholar] [CrossRef]
- Schmid, R.; Kubitzki, K.; Kubitzki, K.; Kadereit, J.W. The Families and Genera of Vascular Plants. Taxon 2005, 54, 574. [Google Scholar] [CrossRef]
- Park, J.H.; Park, M.J.; Lee, S.H.; Shin, H.D. First Report of Corynespora Leaf Spot on Beach Vitex Caused by Corynespora cassiicola in Korea. Plant Dis. 2013, 97, 1512. [Google Scholar] [CrossRef] [PubMed]
- Yeh, Y.-H.; Kirschner, R. Diversity of Endophytic Fungi of the Coastal Plant Vitex Rotundifolia in Taiwan. Microb. Environ. 2019, 34, 59–63. [Google Scholar] [CrossRef] [PubMed]
- Azizul, N.; Amir, W.; Laili, N.; Aniq, M.; En, C.; Wini, N.; Assaw, S. The Coastal Medicinal Plant Vitex rotundifolia: A Mini-Review on Its Bioactive Compounds and Pharmacological Activity. Tradit. Med. Res. 2021, 6, 11. [Google Scholar] [CrossRef]
- Wang, W.; Yin, Y.; Jun, L.; Xuan, L. Halimane-Type Diterpenoids from Vitex rotundifolia and Their Anti-Hyperlipidemia Activities. Phytochemistry 2018, 146, 56–62. [Google Scholar] [CrossRef]
- Chaudhry, G.-S.; Jan, R.; Mohamad, H.; Muhammad, T.T. Vitex rotundifolia Fractions Induce Apoptosis in Human Breast Cancer Cell Line, MCF-7, via Extrinsic and Intrinsic Pathways. Res. Pharma. Sci. 2019, 14, 273. [Google Scholar] [CrossRef]
- Chaudhry, G.-S.; Jan, R.; Naveed Zafar, M.; Mohammad, H.; Muhammad, T.S.T. Vitex rotundifolia Fractions Induced Apoptosis in Human Breast Cancer T-47D Cell Line via Activation of Extrinsic and Intrinsic Pathway. Asian Pac. J. Cancer. Prev. 2019, 20, 3555–3562. [Google Scholar] [CrossRef]
- Sun, Y.; Yang, H.; Zhang, Q.; Qin, L.; Li, P.; Lee, J.; Chen, S.; Rahman, K.; Kang, T.; Jia, M. Genetic Diversity and Its Conservation Implications of Vitex rotundifolia (Lamiaceae) Populations in East Asia. PeerJ 2019, 7, e6194. [Google Scholar] [CrossRef]
- Yeh, Y.H.; Kirschner, R. First Report of Corynespora Leaf Spot on Vitex rotundifolia Caused by Corynespora cassiicola in Taiwan. Plant Dis. 2017, 101, 1550. [Google Scholar] [CrossRef]
- Paliany, A.S.; Yasodha, S.; Khalijah, A.; Mohammed, R.-I.; Siti Aisyah, A. Marine Derived Fungi of Peninsular Malaysia—A Biochemical Perspective. Chiang Mai J. Sci. 2014, 41, 1–16. [Google Scholar]
- Berkov, S.; Mutafova, B.; Christen, P. Molecular Biodiversity and Recent Analytical Developments: A Marriage of Convenience. Biotechnol. Adv. 2014, 32, 1102–1110. [Google Scholar] [CrossRef]
- Cubero, O.F.; Crespo, A.; Fatehi, J.; Bridge, P.D. DNA Extraction and PCR Amplification Method Suitable for Fresh, Herbarium-Stored, Lichenized, and Other Fungi. Plant Syst. Evol. 1999, 216, 243–249. [Google Scholar] [CrossRef]
- White, T.J.; Bruns, T.; Lee, S.; Taylor, J. Amplification and Direct Sequencing of Fungal Ribosomal RNA Genes for Phylogenetics. In PCR Protocols; Academic Press: New York, NY, USA, 1990; pp. 315–322. ISBN 978-0-12-372180-8. [Google Scholar]
- Weir, B.S.; Johnston, P.R.; Damm, U. The Colletotrichum gloeosporioides Species Complex. Stud. Mycol. 2012, 73, 115–180. [Google Scholar] [CrossRef]
- Carbone, I.; Kohn, L.M. A Method for Designing Primer Sets for Speciation Studies in Filamentous Ascomycetes. Mycologia 1999, 91, 553. [Google Scholar] [CrossRef]
- O’Donnell, K.; Kistler, H.C.; Cigelnik, E.; Ploetz, R.C. Multiple Evolutionary Origins of the Fungus Causing Panama Disease of Banana: Concordant Evidence from Nuclear and Mitochondrial Gene Genealogies. Proc. Natl. Acad. Sci. USA 1998, 95, 2044–2049. [Google Scholar] [CrossRef]
- Staats, M. Molecular Phylogeny of the Plant Pathogenic Genus Botrytis and the Evolution of Host Specificity. Mol. Biol. Evol. 2004, 22, 333–346. [Google Scholar] [CrossRef]
- Aveskamp, M.M.; Verkley, G.J.M.; de Gruyter, J.; Murace, M.A.; Perelló, A.; Woudenberg, J.H.C.; Groenewald, J.Z.; Crous, P.W. DNA Phylogeny Reveals Polyphyly of Phoma Section Peyronellaea and Multiple Taxonomic Novelties. Mycologia 2009, 101, 363–382. [Google Scholar] [CrossRef]
- Woudenberg, J.H.C.; Seidl, M.F.; Groenewald, J.Z.; de Vries, M.; Stielow, J.B.; Thomma, B.P.H.J.; Crous, P.W. Alternaria Section Alternaria: Species, Formae Speciales or Pathotypes? Stud. Mycol. 2015, 82, 1–21. [Google Scholar] [CrossRef]
- Kumar, S.; Stecher, G.; Li, M.; Knyaz, C.; Tamura, K. MEGA X: Molecular Evolutionary Genetics Analysis across Computing Platforms. Mol. Biol. Evol. 2018, 35, 1547–1549. [Google Scholar] [CrossRef]
- Chilvers, M.I.; Jones, S.; Meleca, J.; Peever, T.L.; Pethybridge, S.J.; Hay, F.S. Characterization of Mating Type Genes Supports the Hypothesis That Stagonosporopsis chrysanthemi Is Homothallic and Provides Evidence That Stagonosporopsis tanaceti Is Heterothallic. Curr. Genet. 2014, 60, 295–302. [Google Scholar] [CrossRef] [PubMed]
- Ritz, C.; Baty, F.; Streibig, J.C.; Gerhard, D. Dose-Response Analysis Using R. PLoS ONE 2015, 10, e0146021. [Google Scholar] [CrossRef]
- Aveskamp, M.M.; de Gruyter, J.; Woudenberg, J.H.C.; Verkley, G.J.M.; Crous, P.W. Highlights of the Didymellaceae: A Polyphasic Approach to Characterise Phoma and Related Pleosporalean Genera. Stud. Mycol. 2010, 65, 1–60. [Google Scholar] [CrossRef] [PubMed]
- Marin-Felix, Y.; Hernández-Restrepo, M.; Iturrieta-González, I.; García, D.; Gené, J.; Groenewald, J.Z.; Cai, L.; Chen, Q.; Quaedvlieg, W.; Schumacher, R.K.; et al. Genera of Phytopathogenic Fungi: GOPHY 3. Stud. Mycol. 2019, 94, 1–124. [Google Scholar] [CrossRef] [PubMed]
- Wang, M.M.; Chen, Q.; Diao, Y.Z.; Duan, W.J.; Cai, L. Fusarium incarnatum-equiseti Complex from China. Persoonia 2019, 43, 70–89. [Google Scholar] [CrossRef]
- Lee, C.; Li, W.; Bang, S.; Lee, S.J.; Kang, N.; Kim, S.; Kim, T.I.; Go, Y.; Shim, S.H. Secondary Metabolites of The Endophytic Fungus Alternaria alternata JS0515 Isolated from Vitex rotundifolia and Their Effects on Pyruvate Dehydrogenase Activity. Molecules 2019, 24, 4450. [Google Scholar] [CrossRef]
- Wang, M.M.; Crous, P.W.; Sandoval-Denis, M.; Han, S.L.; Liu, F.; Liang, J.M.; Duan, W.J.; Cai, L. Fusarium and Allied Genera from China: Species Diversity and Distribution. Persoonia 2022, 48, 1–53. [Google Scholar] [CrossRef]
- John, R.; Mathew, L. Genetic Diversity of Endophytic Colletotrichum Spp. in Achyranthes aspera Linn. In Proceedings of the 23rd Swadeshi Science Congress, Kottayam, Kerala, 5 November 2013; p. 653. [Google Scholar]
- DeMers, M. Alternaria alternata as Endophyte and Pathogen. Microbiology 2022, 168, 001153. [Google Scholar] [CrossRef]
- Bajwa, R.; Mukhtar, I.; Mushtaq, S. New Report of Alternaria alternata Causing Leaf Spot of Aloe vera in Pakistan. Can. J. Plant Pathol. 2010, 32, 490–492. [Google Scholar] [CrossRef]
- Aung, S.L.L.; Liu, H.F.; Pei, D.F.; Lu, B.B.; Oo, M.M.; Deng, J.X. Morphology and Molecular Characterization of a Fungus from the Alternaria alternata Species Complex Causing Black Spots on Pyrus sinkiangensis (Koerle Pear). Mycobiology 2020, 48, 233–239. [Google Scholar] [CrossRef]
- Stewart, J.E.; Turner, A.N.; Brewer, M.T. Evolutionary History and Variation in Host Range of Three Stagonosporopsis Species Causing Gummy Stem Blight of Cucurbits. Fungal Biol. 2015, 119, 370–382. [Google Scholar] [CrossRef]
- Chen, Q.; Hou, L.W.; Duan, W.J.; Crous, P.W.; Cai, L. Didymellaceae Revisited. Stud. Mycol. 2017, 87, 105–159. [Google Scholar] [CrossRef]
- Garampalli, R.H. Two Stagonosporopsis Species Identified as Causal Agents of Gummy Stem Blight Epidemics of Gherkin Cucumber (Cucumis sativus) in Karnataka, India. Eur. J. Plant Pathol. 2016, 145, 507–512. [Google Scholar] [CrossRef]
- Li, H.-X.; Gottilla, T.M.; Brewer, M.T. Organization and Evolution of Mating-Type Genes in Three Stagonosporopsis Species Causing Gummy Stem Blight of Cucurbits and Leaf Spot and Dry Rot of Papaya. Fungal Biol. 2017, 121, 849–857. [Google Scholar] [CrossRef]
- Moumni, M.; Mancini, V.; Allagui, M.B.; Murolo, S.; Romanazzi, G. Black Rot of Squash (Cucurbita moschata) Caused by Stagonosporopsis cucurbitacearum Reported in Italy. Phytopathol. Miediterr. 2019, 58, 379–383. [Google Scholar] [CrossRef]
- Mahapatra, S.; Rao, E.S.; Sandeepkumar, G.M.; Sriram, S. Stagonosporopsis cucurbitacearum the Causal Agent of Gummy Stem Blight of Watermelon in India. Australas. Plant Dis. Notes 2020, 15, 7. [Google Scholar] [CrossRef]
- Keinath, A.P.; Farnham, M.W.; Zitter, T.A. Morphological, Pathological, and Genetic Differentiation of Didymella bryoniae and Phoma Spp. Isolated from Cucurbits. Phytopathology 1995, 85, 364–369. [Google Scholar] [CrossRef]
- Savitha, R.S.; Garampalli, R.H. Identification And Molecular Characterization of Stagonosporopsis cucurbitacearum Causes Gummy Stem Blight Disease on Coccinia Grandis- A First Report in Karnataka, India. J. Adv. Sci. Res. 2022, 13, 70–78. [Google Scholar] [CrossRef]
- Sivanesan, A. CMI Description Sheets: Set 99. Mycopathologia 1990, 109, 47–48. [Google Scholar] [CrossRef]
- Bracale, M.F.; Nóbrega, T.F.; Barreto, R.W. Fungal Diseases of Non-Conventional Food Plants: First Report of Stagonosporopsis caricae Causing Leaf Spots on Vasconcellea monoica. Australas. Plant Dis. Notes 2020, 15, 20. [Google Scholar] [CrossRef]
- Nishikawa, J.; Nakashima, C. Japanese Species of Alternaria and Their Species Boundaries Based on Host Range. Fungal Syst. Evol. 2020, 5, 197–282. [Google Scholar] [CrossRef] [PubMed]
- Andrew, M.; Peever, T.L.; Pryor, B.M. An Expanded Multilocus Phylogeny Does Not Resolve Morphological Species within the Small-Spored Alternaria Species Complex. Mycologia 2009, 101, 95–109. [Google Scholar] [CrossRef] [PubMed]
- Hou, L.W.; Groenewald, J.Z.; Pfenning, L.H.; Yarden, O.; Crous, P.W.; Cai, L. The Phoma-like Dilemma. Stud. Mycol. 2020, 96, 309–396. [Google Scholar] [CrossRef] [PubMed]
- Armitage, A.D.; Barbara, D.J.; Harrison, R.J.; Lane, C.R.; Sreenivasaprasad, S.; Woodhall, J.W.; Clarkson, J.P. Discrete Lineages within Alternaria alternata Species Group: Identification Using New Highly Variable Loci and Support from Morphological Characters. Fungal Biol. 2015, 119, 994–1006. [Google Scholar] [CrossRef] [PubMed]
- O’Donnell, K.; Sutton, D.A.; Rinaldi, M.G.; Gueidan, C.; Crous, P.W.; Geiser, D.M. Novel Multilocus Sequence Typing Scheme Reveals High Genetic Diversity of Human Pathogenic Members of the Fusarium Incarnatum–F. equiseti and F. chlamydosporum Species Complexes within the United States. J. Clin. Microbiol. 2009, 47, 3851–3861. [Google Scholar] [CrossRef]
- Keinath, A.P. Baseline Sensitivity of Didymella bryoniae to Cyprodinil and Fludioxonil and Field Efficacy of These Fungicides Against Isolates Resistant to Pyraclostrobin and Boscalid. Plant Dis. 2015, 99, 815–822. [Google Scholar] [CrossRef]
- Li, H.; Nuckols, T.A.; Harris, D.; Stevenson, K.L.; Brewer, M.T. Differences in Fungicide Resistance Profiles and Multiple Resistance to a Quinone-outside Inhibitor (QoI), Two Succinate Dehydrogenase Inhibitors (SDHI), and a Demethylation Inhibitor (DMI) for Two Stagonosporopsis Species Causing Gummy Stem Blight of Cucurbits. Pest. Manag. Sci. 2019, 75, 3093–3101. [Google Scholar] [CrossRef]
- Avenot, H.F.; Michailides, T.J. Detection of Isolates of Alternaria alternata with Multiple-Resistance to Fludioxonil, Cyprodinil, Boscalid and Pyraclostrobin in California Pistachio Orchards. Crop Prot. 2015, 78, 214–221. [Google Scholar] [CrossRef]
- Fonseka, D.L.; Gudmestad, N.C. Spatial and Temporal Sensitivity of Alternaria Species Associated With Potato Foliar Diseases to Demethylation Inhibiting and Anilino-Pyrimidine Fungicides. Plant Dis. 2016, 100, 1848–1857. [Google Scholar] [CrossRef]
- Avenot, H.F.; van den Biggelaar, H.; Morgan, D.P.; Moral, J.; Joosten, M.; Michailides, T.J. Sensitivities of Baseline Isolates and Boscalid-Resistant Mutants of Alternaria alternata from Pistachio to Fluopyram, Penthiopyrad, and Fluxapyroxad. Plant Dis. 2014, 98, 197–205. [Google Scholar] [CrossRef]
- Budde-Rodriguez, S.; Pasche, J.S.; Mallik, I.; Gudmestad, N.C. Sensitivity of Alternaria Spp. from Potato to Pyrimethanil, Cyprodinil, and Fludioxonil. Crop Prot. 2022, 152, 105855. [Google Scholar] [CrossRef]
- Schnabel, G.; Tan, Q.; Schneider, V.; Ishii, H. Inherent Tolerance of Colletotrichum gloeosporioides to Fludioxonil. Pestic. Biochem. Physiol. 2021, 172, 104767. [Google Scholar] [CrossRef]
- Chen, S.N.; Luo, C.X.; Hu, M.J.; Schnabel, G. Sensitivity of Colletotrichum Species, Including C. fioriniae and C. nymphaeae, from Peach to Demethylation Inhibitor Fungicides. Plant Dis. 2016, 100, 2434–2441. [Google Scholar] [CrossRef]
- Ishii, H.; Zhen, F.; Hu, M.; Li, X.; Schnabel, G. Efficacy of SDHI Fungicides, Including Benzovindiflupyr, against Colletotrichum Species: Efficacy of Benzovindiflupyr against Colletotrichum Species. Pest. Manag. Sci. 2016, 72, 1844–1853. [Google Scholar] [CrossRef]
- Broders, K.D.; Lipps, P.E.; Paul, P.A.; Dorrance, A.E. Evaluation of Fusarium graminearum Associated with Corn and Soybean Seed and Seedling Disease in Ohio. Plant Dis. 2007, 91, 1155–1160. [Google Scholar] [CrossRef]
- Zhou, F.; Li, D.X.; Hu, H.Y.; Song, Y.L.; Fan, Y.C.; Guan, Y.Y.; Song, P.W.; Wei, Q.C.; Yan, H.F.; Li, C.W. Biological Characteristics and Molecular Mechanisms of Fludioxonil Resistance in Fusarium graminearum in China. Plant Dis. 2020, 104, 2426–2433. [Google Scholar] [CrossRef]
- Tateishi, H.; Miyake, T.; Mori, M.; Kimura, R.; Sakuma, Y.; Saishoji, T. Sensitivity of Japanese Fusarium graminearum Species Complex Isolates to Metconazole. J. Pestic. Sci. 2010, 35, 419–430. [Google Scholar] [CrossRef]
- Mayorquin, J.S.; Carrillo, J.D.; Twizeyimana, M.; Peacock, B.B.; Sugino, K.Y.; Na, F.; Wang, D.H.; Kabashima, J.N.; Eskalen, A. Chemical Management of Invasive Shot Hole Borer and Fusarium Dieback in California Sycamore (Platanus racemosa) in Southern California. Plant Dis. 2018, 102, 1307–1315. [Google Scholar] [CrossRef]
- Xu, C.; Li, M.; Zhou, Z.; Li, J.; Chen, D.; Duan, Y.; Zhou, M. Impact of Five Succinate Dehydrogenase Inhibitors on DON Biosynthesis of Fusarium asiaticum, Causing Fusarium Head Blight in Wheat. Toxins 2019, 11, 272. [Google Scholar] [CrossRef]










| Species | Isolate | EC50 (mg/L) | ||
|---|---|---|---|---|
| Fludioxonil | Metconazole | Fluxapyroxad | ||
| S. caricae | CMML20–2 | 0.036 ± 0.0010cde | 0.056 ± 0.0060g | 0.008 ± 0.0004e |
| A. alternata | CMML20–7 | 0.045 ± 0.0039bcde | 0.324 ± 0.0673c | 0.134 ± 0.0225cd |
| A. alternata | CMML20–8 | 0.088 ± 0.0040bc | 0.266 ± 0.0297d | 0.312 ± 0.0616b |
| A. alternata | CMML20–9 | 0.098 ± 0.0075b | 0.410 ± 0.0341b | 0.122 ± 0.0204d |
| A. alternata | CMML20–10 | 0.074 ± 0.0064bcd | 0.140 ± 0.0068e | 0.163 ± 0.0605c |
| C. aenigma | CMML20–11 | 0.199 ± 0.1656a | 0.636 ± 0.0565a | >100a |
| F. humuli | CMML20–12 | 0.044 ± 0.0016bcde | 0.109 ± 0.0042f | >100a |
| F. humuli | CMML20–13 | 0.006 ± 0.0006e | 0.052 ± 0.0035g | >100a |
Disclaimer/Publisher’s Note: The statements, opinions and data contained in all publications are solely those of the individual author(s) and contributor(s) and not of MDPI and/or the editor(s). MDPI and/or the editor(s) disclaim responsibility for any injury to people or property resulting from any ideas, methods, instructions or products referred to in the content. |
© 2023 by the authors. Licensee MDPI, Basel, Switzerland. This article is an open access article distributed under the terms and conditions of the Creative Commons Attribution (CC BY) license (https://creativecommons.org/licenses/by/4.0/).
Share and Cite
Park, S.-W.; Paul, N.C.; Lee, K.-H.; Han, G.H.; Kim, H.-J.; Sang, H. Identification and Characterization of Foliar Fungi Associated with Beach Vitex (Vitex rotundifolia L.). Forests 2023, 14, 220. https://doi.org/10.3390/f14020220
Park S-W, Paul NC, Lee K-H, Han GH, Kim H-J, Sang H. Identification and Characterization of Foliar Fungi Associated with Beach Vitex (Vitex rotundifolia L.). Forests. 2023; 14(2):220. https://doi.org/10.3390/f14020220
Chicago/Turabian StylePark, Sung-Won, Narayan Chandra Paul, Kye-Han Lee, Gui Hwan Han, Hyun-Jun Kim, and Hyunkyu Sang. 2023. "Identification and Characterization of Foliar Fungi Associated with Beach Vitex (Vitex rotundifolia L.)" Forests 14, no. 2: 220. https://doi.org/10.3390/f14020220
APA StylePark, S.-W., Paul, N. C., Lee, K.-H., Han, G. H., Kim, H.-J., & Sang, H. (2023). Identification and Characterization of Foliar Fungi Associated with Beach Vitex (Vitex rotundifolia L.). Forests, 14(2), 220. https://doi.org/10.3390/f14020220

