Development of Measuring Device for Diameter at Breast Height of Trees
Abstract
1. Introduction
2. Device and System Design
2.1. Electromechanical Structure Design
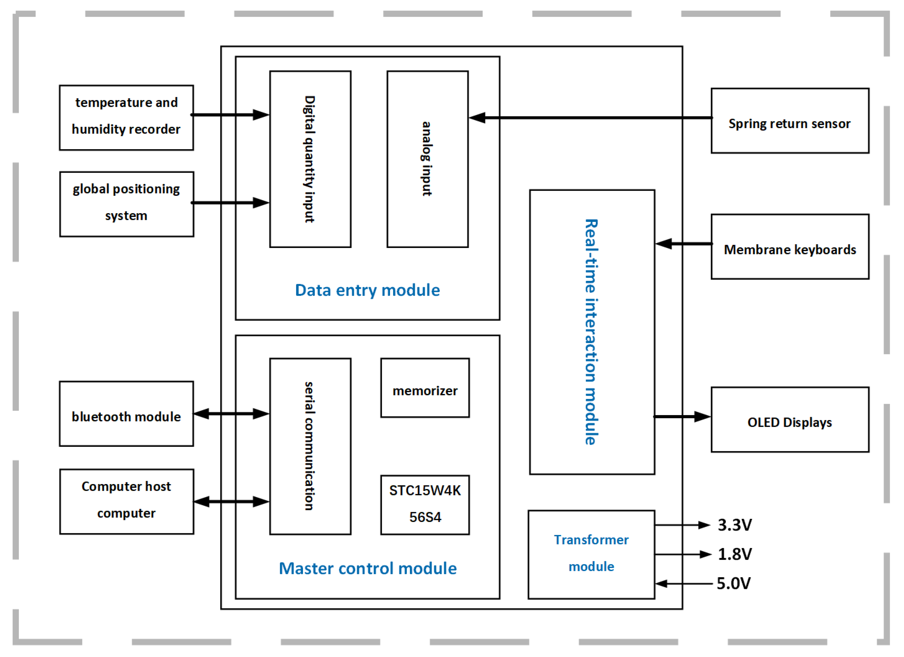
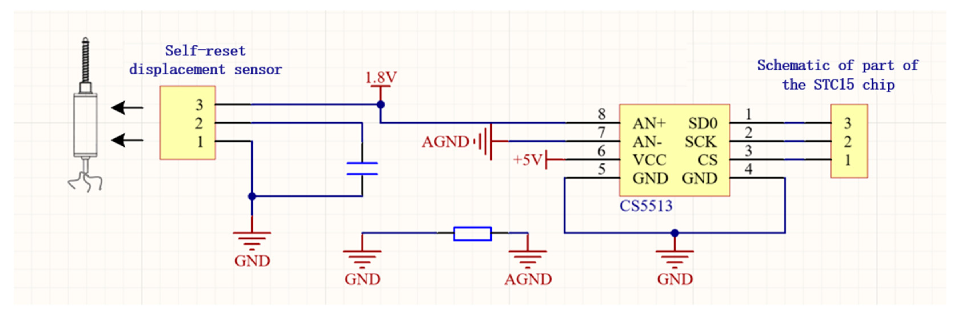
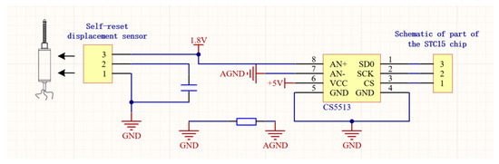
2.2. Circuit Design
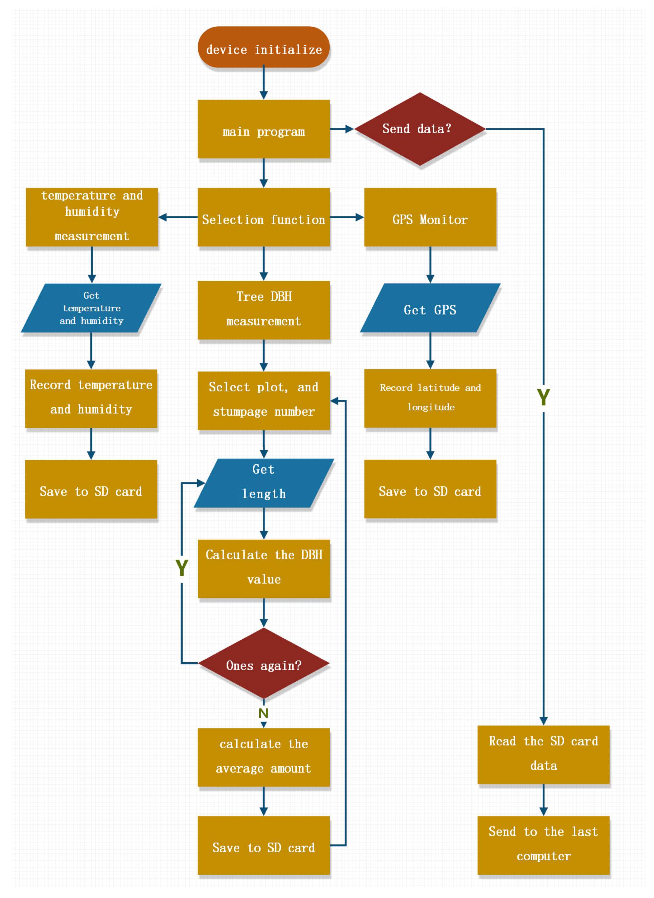
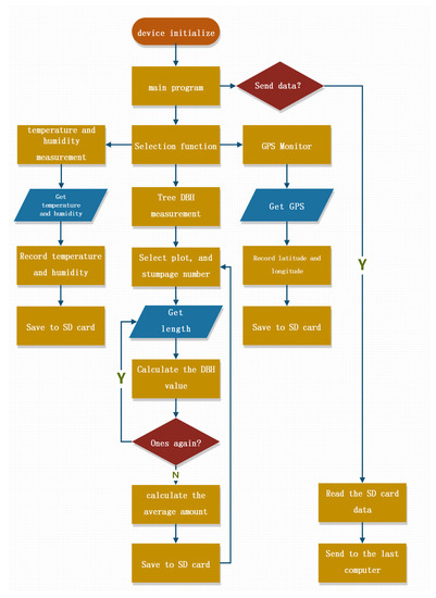
2.3. Software Design
3. Design Principle
3.1. Principle of Displacement Measurement
3.2. Calculation Method of DBH
3.3. Simulation Result
4. Test and Analysis
4.1. Test Site and Subject
4.2. Measurement Flow Design
4.3. Measurement Results Evaluation Method
4.4. Measuring Results
5. Discussion
6. Conclusions
Author Contributions
Funding
Data Availability Statement
Conflicts of Interest
References
- Mokroš, M.; Liang, X.; Surový, P.; Valent, P.; Čerňava, J.; Chudý, F.; Tunák, D.; Saloň, Š.; Merganič, J. Evaluation of Close-Range Photogrammetry Image Collection Methods for Estimating Tree Diameters. Int. J. Geo-Inf. 2018, 7, 93. [Google Scholar] [CrossRef]
- Yang, Z.; Liu, Q.; Luo, P.; Ye, Q.; Duan, G.; Sharma, R.P.; Zhang, H.; Wang, G.; Fu, L. Prediction of Individual Tree Diameter and Height to Crown Base Using Nonlinear Simultaneous Regression and Airborne LiDAR Data. Remote Sens. 2020, 12, 2238. [Google Scholar] [CrossRef]
- Cabo, C.; Ordóñez, C.; López-Sánchez, C.A.; Armesto, J. Automatic Dendrometry: Tree Detection, Tree Height and Diameter Estimation Using Terrestrial Laser Scanning. Int. J. Appl. Earth Obs. Geoinf. 2018, 69, 164–174. [Google Scholar] [CrossRef]
- Sievänen, R.; Godin, C.; DeJong, T.M.; Nikinmaa, E. Functional-Structural Plant Models: A Growing Paradigm for Plant Studies. Ann. Bot. 2014, 114, 599–603. [Google Scholar] [CrossRef] [PubMed]
- Zheng, S.; Xiong, W.; Fang, L.; Sun, L.; Yuan, F.; Zheng, X. Research on Near-Truth Measurement and Calculation Model of Standing Tree DBH. J. Northwest For. Univ. 2021, 36(05), 125–132. [Google Scholar]
- Zhou, R.; Wu, D.; Zhou, R.; Fang, L.; Zheng, X.; Lou, X. stimation of Dbh at Forest Stand Level Based on Multi-Parameters and Generalized Regression Neural Network. Forests 2019, 10, 778. [Google Scholar] [CrossRef]
- Zhou, X.; He, Y.; Huang, H.; Xu, X. Estimation of Forest Stand Volume on Coniferous Forest Cutting Area Based on Two Periods Unmanned Aerial Vehicle Images. Sci. Silvae Sin. 2019, 55, 117–125. [Google Scholar]
- Xiao-jun, L.; Yong, P.; Bo-wei, C. Accurate Measurement of Individual Tree Position Based on DBH Extraction of Terrestrial Laser Scanning. For. Sci. Res. 2020, 33, 67–74. [Google Scholar]
- Moe, K.T.; Owari, T.; Furuya, N.; Hiroshima, T.; Morimoto, J. Application of UAV Photogrammetry with Lidar Data To Facilitate The Estimation of Tree Locations and DBH Values for High-Value Timber Species in Northern Japanese Mixed-Wood Forests. Remote Sens. 2020, 12, 2865. [Google Scholar] [CrossRef]
- Huang, H.; Li, Z.; Gong, P.; Cheng, X.; Clinton, N.; Cao, C.; Ni, W.; Wang, L. Automated Methods for Measuring DBH and Tree Heights with a Commercial Scanning Lidar. Photogramm. Eng. Remote Sens. 2011, 77, 219–227. [Google Scholar] [CrossRef]
- Liu, G.; Wang, J.; Dong, P.; Chen, Y.; Liu, Z. Estimating Individual Tree Height and Diameter at Breast Height (DBH) from Terrestrial Laser Scanning (TLS) Data at Plot Level. Forests 2018, 9, 398. [Google Scholar] [CrossRef]
- Dalla Corte, A.P.; Rex, F.E.; Almeida, D.R.A.D.; Sanquetta, C.R.; Silva, C.A.; Moura, M.M.; Wilkinson, B.; Zambrano, A.M.A.; Cunha Neto, E.M.D.; Veras, H.F.; et al. Measuring Individual Tree Diameter and Height Using GatorEye High-Density UAV-Lidar in an Integrated Crop-Livestock-Forest System. Remote Sens. 2020, 12, 863. [Google Scholar] [CrossRef]
- Béland, M.; Widlowski, J.-L.; Fournier, R.A.; Côté, J.-F.; Verstraete, M.M. Estimating Leaf Area Distribution in Savanna Trees from Terrestrial LiDAR Measurements. Agric. For. Meteorol. 2011, 151, 1252–1266. [Google Scholar] [CrossRef]
- Ye, W.; Qian, C.; Tang, J.; Liu, H.; Fan, X.; Liang, X.; Zhang, H. Improved 3D Stem Mapping Method and Elliptic Hypothesis-Based DBH Estimation From Terrestrial Laser Scanning Data. Remote Sens. 2020, 12, 352. [Google Scholar] [CrossRef]
- Fan, G.; Nan, L.; Chen, F.; Dong, Y.; Wang, Z.; Li, H.; Chen, D. A New Quantitative Approach to Tree Attributes Estimation Based on LiDAR Point Clouds. Remote Sens. 2020, 12, 1779. [Google Scholar] [CrossRef]
- Srinivasan, S.; Popescu, S.; Eriksson, M.; Sheridan, R.; Ku, N.-W.J.R.S. Terrestrial Laser Scanning as An Effective Tool to Retrieve Tree Level Height, Crown Width, and Stem Diameter. Remote Sens. 2015, 7, 1877–1896. [Google Scholar] [CrossRef]
- Liang, X.; Kankare, V.; Hyyppä, J.; Wang, Y.; Kukko, A.; Haggrén, H.; Yu, X.; Kaartinen, H.; Jaakkola, A.; Guan, F.; et al. Terrestrial Laser Scanning in Forest Inventories. ISPRS J. Photogramm. Remote Sens. 2016, 115, 63–77. [Google Scholar] [CrossRef]
- Schilling, A.; Schmidt, A.; Maas, H.-G. Tree Topology Representation From TLS Point Clouds Using Depth-First Search in Voxel Space. Photogramm. Eng. Remote Sens. 2012, 78, 383–392. [Google Scholar] [CrossRef]
- Cheng, P.; Liu, J.; Wang, D. Measurement Method of Standing Tree Diameter Based on Laser and Machine Vision. Trans. Chin. Soc. Agric. Mach. 2013, 44, 271–275. [Google Scholar]
- Wu, X. Measurement Method of Multi-Tree Standing Factor Based on Smart Phone. Thesis, Zhejiang A&F University, Hangzhou, China, 2019. [Google Scholar]
- Zhou, K.; Wang, Y.; Li, J.; Jiang, G.; Xu, A. Research and Implementation of Tree Measurement System Based on Android Platform. J. Nanjing For. Univ. Nat. Sci. Ed. 2016, 40, 6. [Google Scholar]
- Yu, D.; Feng, Z.; Cao, Z.; Jiang, J. Error Analysis of Measuring Height and Volume of Standing Trees by Total Station. Trans. Chin. Soc. Agric. Eng. 2016, 32, 8. [Google Scholar]
- Zhao, F.; Feng, Z.; Gao, X.; Zheng, J.; Wang, Z. Measurement of Tree Height and Volume by Total Station Under Canopy Occlusion. Trans. CSAE 2014, 30, 9. [Google Scholar]
- He, Y.; Zhang, Y.; Li, J.; Wang, J. Measurement of Single Tree Biomass of Abies Faxoniana Using UAV Remote Sensing. J. Beijing For. Univ. 2016, 38, 8. [Google Scholar]
- Haglof Company Group. MD II Caliper Product Sheet [EB/OL]. Available online: https://haglofsweden.com/products/calipers/ (accessed on 29 December 2022).
- Sun, L.; Fang, L.; Fang, Y.; Weng, Y.; Lou, X. Development of Standing Tree Diameter Measurement Device Based on Capacitive Grid Sensor. J. Sens. Technol. 2019, 32, 8. [Google Scholar]
- Yuan, F.; Fang, L.; Sun, L. Development of A Portable Measuring Device for Diameter at Breast Height and Tree Height. Austrian J. For. Sci. 2021, 138, 25–50. [Google Scholar]
- Singh, M.G.; Rithigaa, S.; Raj, D. Forest Fire Detection and Prevention System Using IOT. In Proceedings of the 3rd International Conference on Machine Learning, Advances in Computing, Renewable Energy and Communication, Tamenrasset, Algeria, 20–22 November 2022. [Google Scholar]
- Kandris, D.; Nakas, C.; Vomvas, D.; Koulouras, G. Applications Of Wireless Sensor Networks: An Up-To-Date Survey. Appl. Syst. Innov. 2020, 3, 14. [Google Scholar] [CrossRef]
- Li, C.; Sun, L.; Xu, Z.; Wu, X.; Liang, T.; Shi, W. Experimental Investigation and Error Analysis of High Precision Fbg Displacement Sensor for Structural Health Monitoring. Int. J. Struct. Stab. Dyn. 2020, 20, 2040011. [Google Scholar] [CrossRef]
- Xu, L.-L.; Fan, Y.-X.; Liu, H.; Zhang, T.; Tao, Z.-Y. Terahertz Displacement Sensing Based on Interface States of Hetero-Structures. Electronics 2020, 9, 1213. [Google Scholar] [CrossRef]










| Length of x | 0.3 (cm) | 0.6 (cm) | 0.9 (cm) | 1.2 (cm) | 1.5 (cm) | 1.8 (cm) | 2 (cm) | 2.4 (cm) | 2.7 (cm) | 3 (cm) |
|---|---|---|---|---|---|---|---|---|---|---|
| s1 = 3 (cm) | 30.3 | 15.6 | 10.9 | 8.70 | 7.5 | 6.8 | 6 | 6.15 | 6.03 | 6 |
| s1 = 6 (cm) | 120.3 | 60.6 | 40.9 | 31.20 | 25.5 | 21.8 | 19 | 17.4 | 16.03 | 15 |
| Species | Num | BIAS1 (cm) | relBIAS1 | RMSE1 (cm) | relRMSE1 | BIAS2 (cm) | relBIAS2 | RMSE2 (cm) | relRMSE2 |
|---|---|---|---|---|---|---|---|---|---|
| T1 | 37 | 0.26 | 1.48% | 0.48 | 2.76% | −0.07 | −0.39% | 0.29 | 1.55% |
| T2 | 37 | 0.22 | 1.50% | 0.47 | 2.99% | −0.04 | −0.27% | 0.25 | 1.46% |
| T3 | 39 | 0.17 | 1.19% | 0.47 | 2.65% | −0.07 | −0.36% | 0.27 | 1.31% |
| T4 | 39 | 0.31 | 2.26% | 0.42 | 2.90% | 0.04 | 0.21% | 0.21 | 1.43% |
| T5 | 37 | 0.27 | 1.63% | 0.47 | 2.74% | 0 | −0.30% | 0.27 | 1.71% |
| T6 | 36 | 0.5 | 1.52% | 0.85 | 2.66% | −0.42 | −1.17% | 0.57 | 1.52% |
| T7 | 40 | 0.1 | 0.61% | 0.42 | 1.94% | −0.17 | −0.86% | 0.31 | 1.59% |
| T8 | 36 | 0.24 | 1.35% | 0.47 | 2.41% | −0.21 | −1.07% | 0.38 | 1.94% |
| SUM | 301 | 0.26 | 1.44% | 0.52 | 2.65% | −0.12 | −0.52% | 0.33 | 1.57% |
| Class | Num | BIAS1 (cm) | relBIAS1 | RMSE1 (cm) | relRMSE1 | BIAS2 (cm) | relBIAS2 | RMSE2 (cm) | relRMSE2 |
|---|---|---|---|---|---|---|---|---|---|
| A | 136 | 0.18 | 1.53% | 0.35 | 2.75% | −0.05 | −0.40% | 0.2 | 1.59% |
| B | 114 | 0.28 | 1.43% | 0.51 | 2.54% | −0.1 | −0.48% | 0.31 | 1.52% |
| C | 36 | 0.17 | 0.68% | 0.71 | 2.52% | −0.2 | −0.62% | 0.47 | 1.49% |
| D | 15 | 0.96 | 2.49% | 1.07 | 2.78% | −0.69 | −1.70% | 0.79 | 1.94% |
| SUM | 301 | 0.26 | 1.44% | 0.52 | 2.65% | −0.12 | −0.52% | 0.33 | 1.57% |
Disclaimer/Publisher’s Note: The statements, opinions and data contained in all publications are solely those of the individual author(s) and contributor(s) and not of MDPI and/or the editor(s). MDPI and/or the editor(s) disclaim responsibility for any injury to people or property resulting from any ideas, methods, instructions or products referred to in the content. |
© 2023 by the authors. Licensee MDPI, Basel, Switzerland. This article is an open access article distributed under the terms and conditions of the Creative Commons Attribution (CC BY) license (https://creativecommons.org/licenses/by/4.0/).
Share and Cite
Li, S.; Fang, L.; Sun, Y.; Xia, L.; Lou, X. Development of Measuring Device for Diameter at Breast Height of Trees. Forests 2023, 14, 192. https://doi.org/10.3390/f14020192
Li S, Fang L, Sun Y, Xia L, Lou X. Development of Measuring Device for Diameter at Breast Height of Trees. Forests. 2023; 14(2):192. https://doi.org/10.3390/f14020192
Chicago/Turabian StyleLi, Shangyang, Luming Fang, Yuanjing Sun, Lei Xia, and Xiongwei Lou. 2023. "Development of Measuring Device for Diameter at Breast Height of Trees" Forests 14, no. 2: 192. https://doi.org/10.3390/f14020192
APA StyleLi, S., Fang, L., Sun, Y., Xia, L., & Lou, X. (2023). Development of Measuring Device for Diameter at Breast Height of Trees. Forests, 14(2), 192. https://doi.org/10.3390/f14020192
