Development of a Climate-Sensitive Structural Stand Density Management Model for Red Pine
Abstract
1. Introduction
2. Materials and Methods
2.1. Data Sets, Preliminary Calculations, and Descriptive Statistics
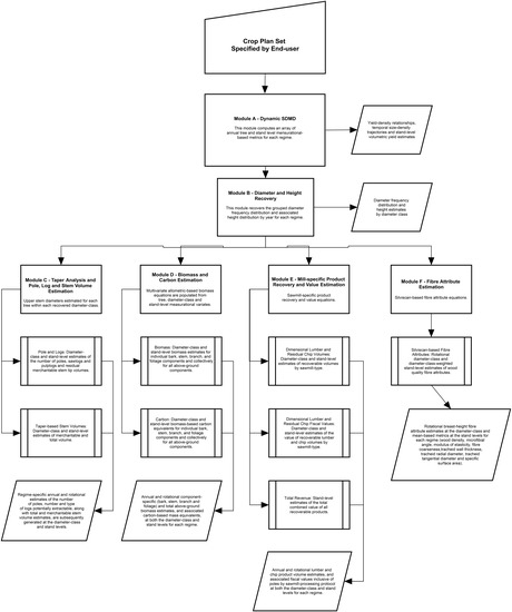
2.2. Modular-Specific Development of the Red Pine SSDMM
3. Results and Discussion
3.1. The Climate-Sensitive Modular-Based SSDMM for Red Pine
3.2. The Red Pine SSDMM-Based Algorithmic Analogue and its Utility
3.3. Analytical Evolution and Expanding Capability of Red Pine SDMD-based Models
4. Conclusions
Supplementary Materials
Funding
Institutional Review Board Statement
Informed Consent Statement
Data Availability Statement
Acknowledgments
Conflicts of Interest
Appendix A
| Cluster | No. | No. | Number of Thinnings | Plot | Stand age (yr) | Dominant height (m) | Site index a | |||||||||||||
| plots | Meas. | 0 | 1 | 2 | 3 | 4 | 5 | 6 | 7 | Size (ha) | Mean | Min | Max | Mean | Min | Max | Mean | Min | Max | |
| AECL | 10 | 7-8 | x | 0.101 | 28 | 10 | 45 | 14.6 | 4.1 | 24.2 | 20.0 | 18.1 | 21.2 | |||||||
| Ballycroy | 4 | 4 | x | x | x | 0.040 | 29 | 21 | 39 | 27.1 | 25.5 | 28.4 | 27.2 | 27.1 | 27.4 | |||||
| Barr North | 2 | 4 | x | 0.138 | 47 | 34 | 58 | 31.1 | 30.3 | 31.7 | 23.5 | 23.5 | 23.5 | |||||||
| Charlebois | 8 | 5 | x | x | x | 0.040 | 45 | 29 | 60 | 27.1 | 23.8 | 30.4 | 23.0 | 22.1 | 23.9 | |||||
| Durham UX Main | 2 | 4 | x | 0.081 | 59 | 51 | 69 | 29.9 | 29.3 | 30.4 | 21.0 | 20.9 | 21.0 | |||||||
| Durham UX West | 2 | 4 | x | 0.081 | 58 | 50 | 68 | 30.1 | 29.5 | 30.7 | 21.4 | 21.2 | 21.5 | |||||||
| Flinton | 1 | 3 | x | 0.081 | 51 | 46 | 57 | 29.2 | 28.7 | 30.0 | 22.3 | 22.3 | 22.3 | |||||||
| Kirkwood | 4 | 9 | x | x | 0.202 | 58 | 34 | 87 | 29.1 | 26.4 | 33.3 | 21.5 | 20.8 | 22.0 | ||||||
| Larose | 5 | 4 | x | x | 0.040 | 35 | 24 | 45 | 27.4 | 24.1 | 29.7 | 26.5 | 26.0 | 26.8 | ||||||
| Limerick South | 4 | 7 | x | x | 0.040 | 39 | 28 | 55 | 27.4 | 25.1 | 30.1 | 25.0 | 24.5 | 25.3 | ||||||
| McArthur | 2 | 4 | x | 0.081 | 36 | 28 | 46 | 28.0 | 26.5 | 29.4 | 26.1 | 26.1 | 26.1 | |||||||
| Orr Lake Hamilton | 4 | 9 | x | x | x | x | 0.101 | 46 | 31 | 65 | 29.1 | 26.5 | 31.0 | 23.8 | 23.4 | 24.1 | ||||
| Orr Lake Main | 3 | 7 | x | x | 0.040 | 53 | 34 | 73 | 28.9 | 26.6 | 30.9 | 22.1 | 21.8 | 22.3 | ||||||
| Orr Lake Stoney | 6 | 8 | x | x | 0.040 | 49 | 35 | 66 | 28.7 | 26.9 | 30.5 | 22.8 | 22.6 | 22.9 | ||||||
| Orrock North East | 11 | 6-8 | x | x | x | x | 0.040 | 44 | 29 | 71 | 27.8 | 24.4 | 30.8 | 23.6 | 22.9 | 24.4 | ||||
| Orrock South | 4 | 8 | x | 0.040 | 43 | 29 | 60 | 29.0 | 26.8 | 30.8 | 24.8 | 24.6 | 25.0 | |||||||
| Rockland | 2 | 10 | x | x | 0.202 | 52 | 27 | 75 | 21.3 | 12.8 | 27.4 | 17.0 | 16.1 | 18.1 | ||||||
| Sauble Beach | 11 | 3-5 | x | x | 0.040 | 42 | 31 | 53 | 26.7 | 24.2 | 29.4 | 23.3 | 22.6 | 24.8 | ||||||
| Slessor | 2 | 6 | x | x | 0.081 | 38 | 22 | 54 | 28.5 | 26.5 | 30.0 | 25.3 | 25.2 | 25.4 | ||||||
| Thunder Bay | 3 | 4 | x | 0.130 | 40 | 32 | 47 | 17.2 | 14.1 | 20.1 | 17.0 | 15.8 | 18.0 | |||||||
| Vivian | 8 | 9 | x | x | 0.101 | 54 | 38 | 73 | 28.9 | 24.8 | 31.1 | 21.7 | 20.6 | 22.6 | ||||||
| Cluster | Dq(cm) | G(m2/ha) | Vt(m3/ha) | Vm(m3/ha) | N(stems/ha) | |||||||||||||||
| Mean | Min | Max | Mean | Min | Max | Mean | Min | Max | Mean | Min | Max | Mean | Min | Max | ||||||
| AECL | 17.0 | 4.8 | 35.0 | 39.8 | 1.1 | 67.6 | 327.6 | 2.4 | 781.3 | 316.7 | 0.2 | 770.0 | 1913 | 509 | 4071 | |||||
| Ballycroy | 17.7 | 14.9 | 20.2 | 34.6 | 25.2 | 42.7 | 378.5 | 268.7 | 482.0 | 339.9 | 237.0 | 440.7 | 1417 | 975 | 1775 | |||||
| Barr North | 34.2 | 29.5 | 38.5 | 66.9 | 49.5 | 92.8 | 865.2 | 651.7 | 1206.0 | 821.8 | 620.8 | 1146.4 | 747 | 425 | 971 | |||||
| Charlebois | 19.1 | 13.4 | 28.1 | 53.3 | 29.2 | 72.8 | 583.6 | 345.0 | 801.4 | 522.1 | 308.0 | 742.4 | 2247 | 600 | 4925 | |||||
| Durham UX Main | 27.1 | 24.3 | 29.5 | 68.2 | 57.6 | 85.4 | 841.9 | 718.2 | 1033.6 | 792.6 | 677.6 | 968.6 | 1210 | 938 | 1778 | |||||
| Durham UX West | 27.7 | 25.3 | 30.2 | 69.6 | 61.9 | 81.3 | 865.3 | 760.4 | 1030.3 | 816.0 | 715.3 | 975.1 | 1156 | 1037 | 1247 | |||||
| Flinton | 25.2 | 22.9 | 28.1 | 57.1 | 54.4 | 59.3 | 692.3 | 657.4 | 716.9 | 649.1 | 616.0 | 676.6 | 1169 | 926 | 1444 | |||||
| Kirkwood | 23.9 | 16.8 | 33.4 | 45.1 | 14.5 | 66.5 | 533.7 | 193.0 | 766.5 | 496.5 | 180.1 | 711.9 | 1116 | 342 | 2302 | |||||
| Larose | 19.1 | 13.0 | 26.0 | 72.2 | 41.7 | 106.1 | 812.4 | 410.5 | 1272.5 | 734.0 | 333.2 | 1194.3 | 2720 | 1600 | 4700 | |||||
| Limerick South | 19.4 | 14.3 | 27.4 | 75.8 | 52.6 | 103.8 | 843.2 | 611.7 | 1113.9 | 760.6 | 565.2 | 1004.3 | 2944 | 900 | 5100 | |||||
| McArthur | 18.7 | 15.3 | 22.0 | 17.0 | 12.1 | 24.4 | 191.7 | 126.8 | 287.7 | 173.8 | 109.2 | 266.9 | 623 | 420 | 864 | |||||
| Orr Lake Hamilton | 23.3 | 16.5 | 31.8 | 74.9 | 48.0 | 107.5 | 884.3 | 608.2 | 1266.4 | 821.0 | 574.9 | 1176.5 | 1932 | 653 | 4079 | |||||
| Orr Lake Main | 22.7 | 17.0 | 30.4 | 75.4 | 34.6 | 97.0 | 878.6 | 437.5 | 1124.2 | 811.2 | 413.8 | 1038.2 | 2155 | 500 | 3850 | |||||
| Orr Lake Stoney | 21.9 | 17.0 | 28.0 | 77.3 | 53.3 | 112.3 | 900.0 | 618.4 | 1273.8 | 830.8 | 572.3 | 1166.8 | 2227 | 1000 | 4200 | |||||
| Orrock North East | 20.4 | 14.5 | 31.4 | 67.1 | 33.0 | 111.0 | 763.2 | 359.9 | 1213.3 | 697.0 | 308.0 | 1139.8 | 2269 | 500 | 5600 | |||||
| Orrock South | 23.9 | 17.1 | 32.4 | 71.6 | 57.6 | 83.4 | 850.5 | 739.0 | 1041.4 | 791.0 | 700.4 | 982.6 | 1780 | 700 | 3425 | |||||
| Rockland | 27.8 | 15.6 | 51.3 | 55.8 | 32.2 | 78.5 | 501.9 | 187.6 | 757.9 | 396.7 | 130.2 | 631.1 | 1218 | 380 | 2412 | |||||
| Sauble Beach | 17.5 | 13.5 | 26.8 | 74.9 | 16.9 | 107.2 | 803.9 | 207.7 | 1167.1 | 710.6 | 195.6 | 1034.9 | 3499 | 300 | 5300 | |||||
| Slessor | 22.4 | 17.8 | 26.9 | 58.3 | 34.6 | 88.9 | 686.0 | 380.2 | 1079.4 | 636.9 | 344.3 | 1011.8 | 1519 | 802 | 2321 | |||||
| Thunder Bay | 23.9 | 17.2 | 31.0 | 61.2 | 42.6 | 81.5 | 473.1 | 331.6 | 612.0 | 399.5 | 294.8 | 494.0 | 1608 | 761 | 2826 | |||||
| Vivian | 24.1 | 14.8 | 34.8 | 67.8 | 34.1 | 89.5 | 809.7 | 405.5 | 1103.9 | 754.6 | 378.1 | 1046.7 | 1612 | 733 | 3723 | |||||
References
- Rowe, J.S. Forest Regions of Canada; Publication No. 1300; Government of Canada, Department of Environment, Canadian Forestry Service: Ottawa, ON, Canada, 1972.
- Wilson, T.S.; Ryan, C.L. Northern Lakes and Forests Ecoregion. In Status and Trends of Land Change in the Midwest-South Central United States—1973 to 2000; Auch, R.F., Karstenson, K.A., Eds.; U.S. Geological Survey Professional Paper 1794-C; U.S. Geological Survey: Sioux Falls, SD, USA, 2015. Available online: https://pubs.usgs.gov/pp/1794/c/pp1794c.pdf (accessed on 2 February 2022).
- Homagin, K.; Shahi, C.K.; Carmean, W.H.; Leitch, M.; Bowling, C. Growth and yield comparisons for red pine, white spruce and black spruce plantations in northwestern Ontario. For. Chron. 2011, 87, 494–503. [Google Scholar] [CrossRef][Green Version]
- Flannigan, M.D.; Woodward, F.I. Red pine abundance: Current climatic control and responses to future warming. Can. J. For. Res. 1994, 24, 1166–1175. [Google Scholar] [CrossRef]
- Fei, S.; Desprez, J.M.; Potter, K.M.; Jo, I.; Knott, J.A.; Oswalt, C.M. Divergence of species responses to climate change. Sci. Adv. 2017, 3, e1603055. [Google Scholar] [CrossRef] [PubMed]
- Ashiq, M.W.; Anand, M. Spatial and temporal variability in dendroclimatic growth response of red pine (Pinus resinosa Ait.) to climate in northern Ontario, Canada. For. Ecol. Manag. 2016, 372, 109–119. [Google Scholar] [CrossRef]
- Sharma, M.; Parton, J. Climatic effects on site productivity of red pine plantations. For. Sci. 2018, 64, 544–554. [Google Scholar] [CrossRef]
- Magruder, M.; Chhin, S.; Palik, B.; Bradford, J.B. Thinning increases climatic resilience of red pine. Can. J. For. Res. 2013, 43, 878–889. [Google Scholar] [CrossRef]
- Nabuurs, G.-J.; Mrabet, R.; Abu Hatab, A.; Bustamante, M.; Clark, H.; Havlík, P.; House, J.; Mbow, C.; Ninan, K.N.; Popp, A.; et al. Agriculture, Forestry and Other Land Uses (AFOLU). In IPCC, 2022: Climate Change 2022: Mitigation of Climate Change. Contribution of Working Group III to the Sixth Assessment Report of the Intergovernmental Panel on Climate Change; Shukla, P.R., Skea, J., Slade, R., Al Khourdajie, A., van Diemen, R., McCollum, D., Pathak, M., Some, S., Vyas, P., Fradera, R., et al., Eds.; Cambridge University Press: Cambridge, UK; New York, NY, USA, 2022. [Google Scholar]
- Intergovernmental Panel on Climate Change (IPCC). Climate Change 2014: Synthesis Report. Contribution of Working Groups I, II and III to the Fifth Assessment Report of the Intergovernmental Panel on Climate Change; Core Writing Team, Pachauri, R.K., Meyer, L.A., Eds.; IPCC: Geneva, Switzerland, 2014; p. 151. [Google Scholar] [CrossRef]
- MacDonald, H.; McKenney, D.W.; Pedlar, J.H.; Hope, E.; McLaven, K.; Perry, S. Adoption influences in Ontario’s 50 million tree program. For. Chron. 2018, 94, 221–229. [Google Scholar] [CrossRef]
- Penner, M.; Pitt, D. The Ontario Growth and Yield Program Status and Needs—Report to the Forestry Futures Trust Committee. 2019. Available online: http://www.forestryfutures.ca/upload/464883/documents/3D5D439A749A7C88.pdf (accessed on 4 February 2022).
- Porté, A.; Barlelink, H.H. Modelling mixed forest growth: A review of models for forest management. Ecol. Mod. 2002, 150, 141–188. [Google Scholar] [CrossRef]
- Newton, P.F. Stand density management diagrams: Modelling approaches, variants and exemplification of their potential utility in crop planning. Can. J. For. Res. 2021, 51, 236–256. [Google Scholar] [CrossRef]
- Newton, P.F. Simulating the potential effects of a changing climate on black spruce and jack pine plantation productivity by site quality and locale through model adaptation. Forests 2016, 7, 223. [Google Scholar] [CrossRef]
- McIntosh, B.S.; Ascough II, J.C.; Twerym, M.; Chew, J.; Elmahdi, A.; Haase, D.; Harou, J.J.; Hepting, D.; Cuddy, S.; Jakeman, A.J.; et al. Environmental decision-support systems (EDSS) development—Challenges and best practices. Environ. Model. Softw. 2011, 26, 1389–1402. [Google Scholar] [CrossRef]
- Newton, P.F. Croplanner: A stand density management decision-support software suite for addressing volumetric yield, end-product and ecosystem service objectives when managing boreal conifers. Forests 2021, 12, 448. [Google Scholar] [CrossRef]
- Newton, P.F. Development of an integrated decision-support model for density management within jack pine stand-types. Ecol. Model. 2009, 220, 3301–3324. [Google Scholar] [CrossRef]
- Newton, P.F. A decision-support system for density management within upland black spruce stand-types. Environ. Model. Softw. 2012, 35, 171–187. [Google Scholar] [CrossRef]
- Newton, P.F. Genetic worth effect models for boreal conifers and their utility when integrated into density management decision-support systems. Open J. For. 2015, 5, 105–115. [Google Scholar] [CrossRef]
- Newton, P.F. Quantifying growth responses of black spruce and jack pine to thinning within the context of density management decision-support systems. Open J. For. 2015, 5, 409–421. [Google Scholar] [CrossRef]
- Newton, P.F. Wood quality attribute models and their utility when integrated into density management decision-support systems for boreal conifers. For. Ecol. Manag. 2019, 438, 267–284. [Google Scholar] [CrossRef]
- Newton, P.F. Potential Utility of a Climate-sensitive Structural Stand Density Management Model for Red Pine Crop Planning. 2022. in preparation. [Google Scholar]
- Peng, C.; Zhang, L.; Liu, J. Developing and validating nonlinear height-diameter models for major tree species of Ontario’s boreal forests. North. J. Appl. For. 2001, 18, 87–94. [Google Scholar] [CrossRef]
- Honer, T.G.; Ker, M.F.; Alemdag, I.S. Metric Timber Tables for the Commercial Tree Species of Central and Eastern Canada; Information Report M-X-140; Government of Canada, Department of Agriculture, Canadian Forestry Service, Maritimes Forest Research Centre: Fredericton, NB, Canada, 1983.
- Newton, P.F. Stand density management diagrams: Review of their development and utility in stand-level management planning. For. Ecol. Manag. 1997, 98, 251–265. [Google Scholar] [CrossRef]
- Sharma, M. Incorporating stand density effects in modeling the taper of red pine plantations. Can. J. For. Res. 2020, 50, 751–759. [Google Scholar] [CrossRef]
- Lambert, M.-C.; Ung, C.-H.; Raulier, F. Canadian national tree aboveground biomass equations. Can. J. For. Res. 2005, 35, 1996–2018. [Google Scholar] [CrossRef]
- Newton, P.F. Species-specific whole-stem equation suites for predicting end-product-based wood attribute determinates for jack pine and red pine and their potential utility in crop planning. 2022. in preparation. [Google Scholar]
- Weiskittel, A.R.; Hann, D.W.; Kershaw, J.A., Jr.; Vanclay, J.K. Forest Growth and Yield Modeling; Wiley-Blackwell: Hoboken, NJ, USA, 2011. [Google Scholar] [CrossRef]
- Environment and Climate Change Canada. Second Generation Canadian Earth System Model [online]. 2020. Available online: https://www.ec.gc.ca/ccmac-ccma/default.asp?lang=En&n=1A3B7DF1-1&wbdisable=true (accessed on 4 June 2020).
- McKenney, D.; Hutchinson, M.F.; Papadopol, P.; Lawrence, K.; Pedlar, J.; Campbell, K.; Milewska, E.; Hopkinson, R.F.; Price, D.; Owen, T. Customized spatial climate models for North America. Bull. Am. Meteorol. Soc. 2011, 92, 1611–1622. [Google Scholar] [CrossRef]
- Newton, P.F. Systematic review of yield responses of four North American conifers to forest tree improvement practices. For. Ecol. Manag. 2003, 172, 29–51. [Google Scholar] [CrossRef]
- Tong, Q.J.; Zhang, S.Y.; Thompson, M. Evaluation of growth response, stand value and financial return for pre-commercially thinned jack pine stands in Northwestern Ontario. For. Ecol. Manag. 2005, 209, 225–235. [Google Scholar] [CrossRef]
- Tong, Q.J.; Zhang, S.Y. Development of lumber recovery correction models for plantation-grown Pinus banksiana trees. Scand. J. For. Res. 2009, 24, 417–424. [Google Scholar] [CrossRef]
- Smith, D.J.; Woods, M.E. Red Pine and White Pine Density Management Diagrams for Ontario; Technical Report No. 48; Ontario Ministry of Natural Resources Southcentral Sciences Section: North Bay, ON, Canada, 1997.
- Nilsson, S. Transition of the Canadian forest sector. In The Future Use of Nordic Forests-A Global Perspective; Westholm, E., Lindahl, K.B., Kraxner, F., Eds.; Springer: Cham, Switzerland, 2015; pp. 125–144. [Google Scholar] [CrossRef]
- Sharma, M.; Parton, J.; Woods, M.; Newton, P.; Penner, M.; Wang, J.; Stinson, A.; Bell, F.W. Ontario’s forest growth and yield modelling program: Advances resulting from the Forestry Research Partnership. For. Chron. 2008, 84, 694–703. [Google Scholar] [CrossRef]
- Grossman, G.H.; Potter-Witter, K. Economics of red pine management for utility pole timber. NJAF 1991, 8, 22–25. [Google Scholar] [CrossRef]
- Newton, P.F.; Weetman, G.F. Stand density management diagrams and their utility in black spruce management. For. Chron. 1993, 69, 421–430. [Google Scholar] [CrossRef]
- Newton, P.F.; Weetman, G.F. Stand density management diagram for managed black spruce stands. For. Chron. 1994, 70, 65–74. [Google Scholar] [CrossRef]
- Ando, T. Growth Analysis on the Natural Stands of Japanese red Pine (Pinus densiflora Sieb. et. Zucc.). II. Analysis of Stand Density and Growth; Bulletin of the Government Forest Experiment Station No. 147; Government of Japan: Tokyo, Japan, 1962; (In Japanese; English Summary).
- Drew, T.J.; Flewelling, J.W. Stand density management: An alternative approach and its application to Douglas-fir plantations. For. Sci. 1979, 25, 518–532. [Google Scholar]
- Ando, T. Ecological Studies on the Stand Density Control in Even-Aged Pure Stands; Bulletin of the Government Forest Experiment Station No. 210; Government of Japan: Tokyo, Japan, 1968; (In Japanese; English Summary).
- Drew, T.J.; Flewelling, J.W. Some recent Japanese theories of yield-density relationships and their application to Monterey pine plantations. For. Sci. 1977, 23, 517–534. [Google Scholar]
- Stankova, T.V.; Shibuya, M. Stand density control diagrams for Scots pine and Austrian black pine plantations in Bulgaria. New For. 2007, 34, 123–141. [Google Scholar] [CrossRef]
- Newton, P.F. Development and utility of an ecological-based decision-support system for managing mixed coniferous forest stands for multiple objectives. In Ecological Modeling; Zhang, W., Ed.; Environmental Science, Engineering and Technology Book Series; Nova Scientific Publishers: Hauppauge, NY, USA, 2012; pp. 115–172. ISBN 978-1-61324-567-5. [Google Scholar]
- Newton, P.F. A silvicultural decision-support algorithm for density regulation within peatland black spruce stands. Comput. Electron. Agric. 2012, 80, 115–125. [Google Scholar] [CrossRef]
- Stankova, T.V.; Diéguez-Aranda, U. Dynamic structural stand density management diagrams for even-aged natural stands and plantations. For. Ecol. Manag. 2020, 458, 117733. [Google Scholar] [CrossRef]
- Langsaeter, A. Om tynning i enaldret gran- og furuskog (About thinning in even-aged stands of spruce, fir and pine). Meddel. F. D. Norske Skogforsoksvesen 1941, 8, 131–216. [Google Scholar]
- Mar:Möller, C.M. The influence of thinning on volume increment. I. Results of investigations. In Thinning Problems and Practices in Demark; Technical Publication, 76.; Möller, C., Abell, J., Jagd, T., Juncker, F., Eds.; State University of New York, College of Forestry: Syracuse, NY, USA, 1954; pp. 5–32. [Google Scholar]
- Assmann, E. The Principles of Forest Yield Study, 1st ed.; Pergamon Press Ltd.: Oxford, UK, 1970. [Google Scholar] [CrossRef]
- Yoda, K.; Kira, T.; Ogawa, H.; Hozumi, K. Self-thinning in overcrowded pure stands under cultivated and natural conditions. J. Biol. (Osaka City Univ. Jpn.) 1963, 14, 107–129. [Google Scholar]
- Kira, T.; Ogawa, H.; Sakazaki, N. Intraspecific competition among higher plants. I. Competition-yield-density interrelationship in regularly dispersed populations. J. Inst. Poly. Osaka City Univ. D 1953, 4, 1–16. [Google Scholar]
- Shinozaki, K.; Kira, T. Intraspecific competition among higher plants. VII. Logistic theory of the C-D effect. J. Inst. Polytech. Osaka City Univ. Ser. 1956, 7, 35–72. [Google Scholar]
- Shinozaki, K.; Kira, T. Intraspecific competition among higher plants. X. The C-D rule, its theory and practical uses. J. Biol. Osaka City Univ. 1961, 12, 69–82. [Google Scholar]
- Newton, P.F. Forest production model for upland black spruce stands-optimal site occupancy levels for maximizing net production. Ecol. Model. 2006, 190, 190–204. [Google Scholar] [CrossRef]
- Newton, P.F. Evaluating the ecological integrity of structural stand density management models developed for boreal conifers. Forests 2015, 6, 992–1030. [Google Scholar] [CrossRef]


| Parameter (Units) a | Regime 1 | Regime 2 | Regime 3 | |
|---|---|---|---|---|
| (IS) | (IS+1CT) | (IS+2CT) | ||
| Rotation age (yr) | 75 | 75 | 75 | |
| Planting year | 2022 | 2022 | 2022 | |
| Simulation years | 2022–2097 | 2022–2097 | 2022–2097 | |
| Initial planting density (stems/ha) | 2000 | 2000 | 2000 | |
| Genetic worth (%)/selection age (yr) | 8/15 | 8/15 | 8/15 | |
| 1st CT: stand age (yr)/basal area removal (%) | - | 55/35 | 40/20 | |
| 2nd CT: stand age (yr)/basal area removal (%) | - | - | 55/20 | |
| Operational adjustment factor (%) | 0.01 | 0.01 | 0.01 | |
| Climate change variable settings | ||||
| Mean temperature during growing season (°C) [Tg] | 2011–2040 | 14.49 | 14.49 | 14.49 |
| 2041–2070 | 15.85 | 15.85 | 15.85 | |
| 2071–2100 | 17.76 | 17.76 | 17.76 | |
| Total precipitation during growing season (mm) [Pg] | 2011–2040 | 600.0 | 600.0 | 600.0 |
| 2041–2070 | 634.8 | 634.8 | 634.8 | |
| 2071–2100 | 620.8 | 620.8 | 620.8 | |
| Merchantable Specifications | ||||
| Pulp log length (m) | 2.59 | 2.59 | 2.59 | |
| Pulp log minimum diameter (inside bark; cm) | 10 | 10 | 10 | |
| Saw log length (m) | 5.03 | 5.03 | 5.03 | |
| Saw log minimum diameter (inside-bark; cm) | 14 | 14 | 14 | |
| Merchantable top diameter (inside-bark cm) | 10 | 10 | 10 | |
| Minimum utility pole length (m) | 12.2 | 12.2 | 12.2 | |
| Minimum pole upper diameter (inside-bark; cm) | 19.9 | 19.9 | 19.9 | |
| Minimum pole diameter class (outside-bark; cm) | 34 | 34 | 34 | |
| Product degrade (%) | 10 | 10 | 10 | |
| Minimum Operability Targets | ||||
| Piece-size (merchantable number of stems per cubic metre of merchantable volume) | 10 | 10 | 10 | |
| Merchantable volumetric stand yield (m3/ha) | 200 | 200 | 200 | |
| Economic Parameters | ||||
| Interest rate (%) | 2 | 2 | 2 | |
| Discount rate (%) | 4 | 4 | 4 | |
| Mechanical site preparation (CAN$/ha) | 300 | 300 | 300 | |
| Planting (CAN$/seedling) | 0.8 | 0.8 | 0.8 | |
| Costs of 1st CT: variable (CAN$/m3 of merchantable volume removed)/fixed (CAN$/ha) | - | 75/300 | 75/300 | |
| Costs of 2nd CT: variable (CAN$/m3 of merchantable volume removed)/fixed (CAN$/ha) | - | - | 65/300 | |
| Rotational harvesting+stumpage+renewal+ transportation+manufacturing variable costs (CAN$/m3 of merchantable volume harvested) | 75 | 65 | 55 | |
| Current (2022) net pole value (CAN$K/pole) | 0.3 | 0.3 | 0.3 | |
| Index a | Crop Plan b | ||
|---|---|---|---|
| (Unit) | Regime 1 | Regime 2 | Regime 3 |
| IS | IS+1CT | IS+2CT | |
| RMAI (m3/ha/yr) | 9.2 | 8.4 | 7.9 |
| RBAI (m3/ha/yr) | 4.9 | 5.3 | 5.1 |
| RCAI (m3/ha/yr) | 2.5 | 2.7 | 2.6 |
| RSL (%) | 56.8 | 48.4 | 36.1 |
| RLV(s) (%) | 80.8 | 84.2 | 84.2 |
| RLV(r) (%) | 79.5 | 81.0 | 81.3 |
| Nup (poles/ha) | 0 | 50 | 63 |
| E(s) (CAN$k/ha) | 11.0 | 19.6 | 21.4 |
| E(r) (CAN$k/ha) | 7.5 | 11.2 | 13.2 |
| (%) | 22.7 | 22.7 | 12.0 |
| SS (m/m) | 110.6 | 85.3 | 90.1 |
| OT (yr) | 30 | 30 | 30 |
| (kg/m3) | 463.5 | 458.4 | 458.4 |
| (°) | 12.0 | 17.1 | 17.3 |
| (GPa) | 13 | 10 | 10 |
| (µg/m) | 488.4 | 505.7 | 506.3 |
| (µm) | 3.1 | 3.0 | 3.0 |
| (µm) | 32.9 | 34.2 | 34.2 |
| (µm) | 30.9 | 31.7 | 31.7 |
| (m2/kg) | 284.5 | 281.6 | 281.6 |
Publisher’s Note: MDPI stays neutral with regard to jurisdictional claims in published maps and institutional affiliations. |
© 2022 by the author. Licensee MDPI, Basel, Switzerland. This article is an open access article distributed under the terms and conditions of the Creative Commons Attribution (CC BY) license (https://creativecommons.org/licenses/by/4.0/).
Share and Cite
Newton, P.F. Development of a Climate-Sensitive Structural Stand Density Management Model for Red Pine. Forests 2022, 13, 1010. https://doi.org/10.3390/f13071010
Newton PF. Development of a Climate-Sensitive Structural Stand Density Management Model for Red Pine. Forests. 2022; 13(7):1010. https://doi.org/10.3390/f13071010
Chicago/Turabian StyleNewton, Peter F. 2022. "Development of a Climate-Sensitive Structural Stand Density Management Model for Red Pine" Forests 13, no. 7: 1010. https://doi.org/10.3390/f13071010
APA StyleNewton, P. F. (2022). Development of a Climate-Sensitive Structural Stand Density Management Model for Red Pine. Forests, 13(7), 1010. https://doi.org/10.3390/f13071010