Plastome Phylogenomics Provide Insight into the Evolution of Taxus
Abstract
1. Introduction
2. Materials and Methods
2.1. Plant Materials and DNA Extraction
2.2. Chloroplast Genome Sequencing, Assembly and Annotation
2.3. Phylogenomic Analyses
2.4. Inference of Divergence Time and Diversification Pattern
2.5. Ancestral Area Reconstructions (AAR)
2.6. Genome-Wide Analyses of Genomic Structural Variants
2.7. Repeat Sequence Analyses
2.8. Genome-Wide Scan for Protein-Coding Genes under Positive Selected and Accelerated Evolution
3. Results
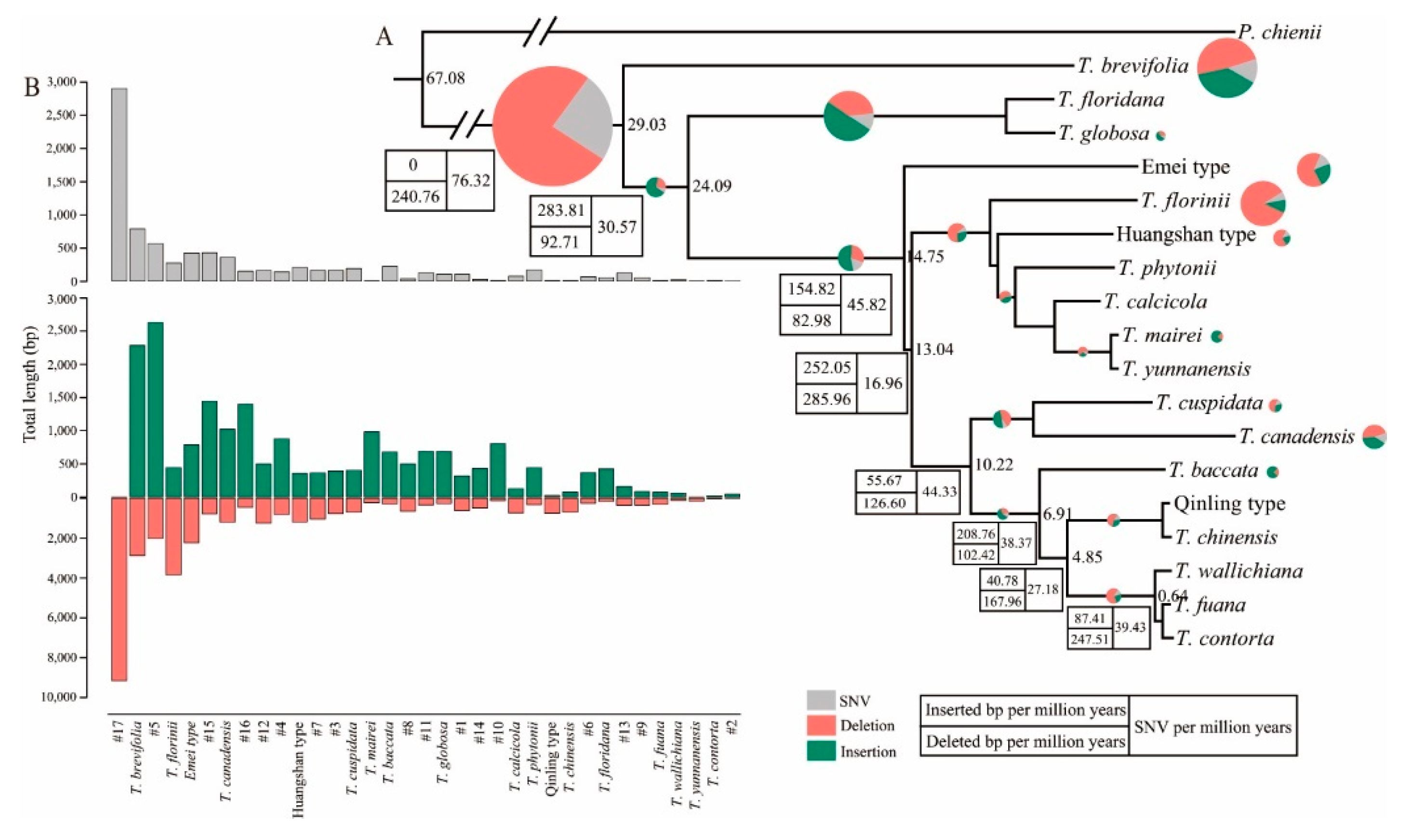
3.1. Phylogenomic Analysis
3.2. A Genome-Wide Map of Genomic Variation across Taxus Chloroplast Genomes
3.3. Evolutionary Dynamics of Chloroplast Genome Repetitive DNA
3.4. Selective Pressures in the Evolution of the Taxus Genus
3.5. Diversification History and Divergence Time Estimation in the Genus Taxus
3.6. Ancestral Areas Reconstruction
4. Discussion
5. Conclusions
Supplementary Materials
Author Contributions
Funding
Institutional Review Board Statement
Informed Consent Statement
Data Availability Statement
Conflicts of Interest
References
- Fu, L.G.; Li, N.; Mill, R.R. Taxaceae in Flora of China; Wu, Z.Y., Peter, R.H., Eds.; Science Press: Beijing, China, 1999. [Google Scholar]
- Hollick, C.A. The Upper Cretaceous Floras of Alaska; USGS Professional Paper; USGS: Reston, VA, USA, 1930; p. 159.
- IUCN. The IUCN Red List of Threatened Species; Version 2017-2; IUCN: Gland, Switzerland, 2017; Available online: http://www.iucnredlist.org (accessed on 9 September 2017).
- State Forestry Administration and Ministry of Agriculture, P.R. China. List of National Key Protected Wild Species of China; The State Council of the People’s Republic of China: Beijing, China, 1999. Available online: http://www.gov.cn/gongbao/content/2000/content_60072.htm (accessed on 9 September 1999).
- Kala, C.P.; Sajwan, B.S. Conservation of medicinal plants: Conventional and contemporary strategies, regulations and executions. Indian For. 2007, 133, 484–495. [Google Scholar]
- Spector, T.; Thomas, P.; Determann, R. Taxus Floridana. The IUCN Red List of Threatened Species; IUCN: Gland, Switzerland, 2011. [Google Scholar] [CrossRef]
- Thomas, P.; Farjon, A. Taxus Wallichiana. The IUCN Red List of Threatened Species; IUCN: Gland, Switzerland, 2011. [Google Scholar] [CrossRef]
- Shah, A.; Li, D.Z.; Mölller, M.; Gao, L.M.; Gibby, H.M. Delimitation of Taxus fuana Nan Li & R.R. Mill (Taxaceae) based on morphological and molecular data. Taxon 2008, 57, 211–222. [Google Scholar]
- Möller, M.; Gao, L.M.; Mill, R.R.; Liu, J.; Zhang, D.Q.; Poudel, R.C.; Li, D.Z. A multidisciplinary approach reveals hidden taxonomic diversity in the morphologically challenging Taxus wallichiana complex. Taxon 2013, 62, 1161–1177. [Google Scholar] [CrossRef]
- Coughlan, P.; Carolan, J.C.; Hook, I.L.I.; Kilmartin, L.; Hodkinson, T.R. Phylogenetics of Taxus using the internal transcribed spacers of nuclear ribosomal DNA and plastid trnL-F regions. Horticulturae 2020, 6, 19. [Google Scholar] [CrossRef]
- Appendino, G. Taxol (paclitaxel): Historical and ecological aspects. Fitoterapia 1993, 64, 2–25. [Google Scholar]
- Hartzell, H.J. The Yew Tree: A Thousand Whispers; Hulogosi: Eugene, OR, USA, 1991; p. 4. [Google Scholar]
- Pilger, R. Taxaceae. In Engler, Das Pflanzenreich [...] [Heft 18] IV. 5"@deu; Engelmann: Leipzig, Germany, 1903; pp. 110–117. [Google Scholar]
- Voliotis, D. Historical and environmental significance of the yew (Taxus baccata L.). Isr. J. Plant Sci. 1986, 35, 47–52. [Google Scholar]
- Jaramillo, A.E. Taxus brevifolia Nutt. Pacific yew. In Silvics of North America; USDA Forest Survey Handbook; Burns, M., Honkala, B.H., Eds.; Forest Service, United States Department of Agriculture: Washington, DC, USA, 1990; Volume 1. [Google Scholar]
- Elwes, H.J.; Henry, A. The Trees of Great Britain; SR Publishers Ltd.: Edinburgh, Scotland, 1906; Volume 1. [Google Scholar]
- Dempsey, D.; Hook, I. Yew (Taxus) species—Chemical and morphological variations. Pharm. Biol. 2000, 38, 274–280. [Google Scholar] [CrossRef]
- Cope, E.A. Taxaceae: The genera and cultivated species. Bot. Rev. 1998, 64, 291–322. [Google Scholar] [CrossRef]
- Farjon, A. World Checklist and Biobiography of Conifers; Royal Botanic Gardens, Kew: Richmond, UK, 1998. [Google Scholar]
- Spjut, R.W. A phytogeographical analysis of Taxus (Taxaceae) based on leaf anatomical characters. J. Bot. Res. Inst. Tex. 2007, 1, 291–332. [Google Scholar]
- Liu, J.; Milne, R.I.; Möller, M.; Zhu, G.F.; Ye, L.J.; Luo, Y.H.; Yang, J.B.; Wambulwa, M.C.; Wang, C.N.; Li, D.Z. Integrating a comprehensive DNA barcode reference library with a global map of yews (Taxus L.) for forensic identification. Mol. Ecol. Resour. 2018, 18, 1115–1131. [Google Scholar] [CrossRef]
- Li, N.; Fu, L.K. Notes on gymnosperms I. Taxonomic treatments of some Chinese conifers. Novon 1997, 7, 261–264. [Google Scholar]
- Möller, M.; Liu, J.; Li, Y.; Li, J.H.; Ye, L.J.; Mill, R.; Thomas, P.; Li, D.Z.; Gao, L.M. Repeated intercontinental migrations and recurring hybridizations characterise the evolutionary history of yew (Taxus L.). Mol. Phylogenet. Evol. 2020, 153, 106952. [Google Scholar] [CrossRef] [PubMed]
- Poudel, R.C.; Möller, M.; Li, D.Z.; Shah, A.; Gao, L.M. Genetic diversity, demographical history and conservation aspects of the endangered yew tree Taxus contorta (syn. Taxus fuana) in Pakistan. Tree Genet. Genomes 2014, 10, 653–665. [Google Scholar] [CrossRef]
- Liu, J.; Möller, M.; Gao, L.M.; Zhang, D.Q.; Li, D.Z. DNA barcoding for the discrimination of Eurasian yews (Taxus L., Taxaceae) and the discovery of cryptic species. Mol. Ecol. Resour. 2011, 11, 89–100. [Google Scholar] [CrossRef] [PubMed]
- Hao, D.C.; Pei, G.X.; Huang, B.L.; Ge, G.B.; Yang, L. Interspecific relationships and origins of Taxaceae and Cephalotaxaceae revealed by partitioned Bayesian analyses of chloroplast and nuclear DNA sequences. Plant Syst. Evol. 2008, 276, 89–104. [Google Scholar] [CrossRef]
- Hao, D.C.; Yang, L.; Xiao, P.G. The first insight into the Taxus genome via fosmid library construction and end sequencing. Mol. Genet. Genom. 2011, 285, 197–205. [Google Scholar] [CrossRef]
- Farjon, A.; Filer, D. An Atlas of the World’s Conifers: An Analysis of their Distribution, Biogeography, Diversity and Conservation Status; Brill: Leiden, The Netherlands, 2013. [Google Scholar]
- Li, J.; Davis, C.C.; Donoghue, T. Phylogeny and biogeography of Taxus (Taxaceae) inferred from sequences of the internal transcribed spacer region of nuclear ribosomal DNA. Harv. Pap. Bot. 2001, 6, 267–274. [Google Scholar]
- Mayol, M.; Riba, M.; González-Martínez, S.; Bagnoli, F.; Beaulieu, J.D.; Berganzo, E.; Burgarella, C.; Dubreuil, M.; Krajmerová, D.; Paule, L. Adapting through glacial cycles: Insights from a long-lived tree (Taxus baccata). New Phytol. 2015, 208, 973–986. [Google Scholar] [CrossRef]
- Miao, Y.C.; Su, J.R.; Zhang, Z.J.; Lang, X.D.; Liu, W.D.; Li, S.F. Microsatellite markers indicate genetic differences between cultivated and natural populations of endangered Taxus yunnanensis. Bot. J. Linn. Soc. 2015, 177, 450–461. [Google Scholar] [CrossRef][Green Version]
- Litkowiec, M.; Lewandowski, A.; Wachowiak, W. Genetic variation in Taxus baccata L.: A case study supporting Poland’s protection and restoration program. For. Ecol. Manag. 2018, 409, 148–160. [Google Scholar] [CrossRef]
- Vu, D.D.; Bui, T.; Nguyen, M.T.; Vu, D.G.; Nguyen, M.; Bui, V.T.; Huang, X.; Zhang, Y. Genetic diversity in two threatened species in Vietnam: Taxus chinensis and Taxus wallichiana. J. For. Res. 2017, 28, 265–272. [Google Scholar] [CrossRef]
- Hao, D.C.; Huang, B.L.; Yang, L. Phylogenetic relationships of the genus Taxus inferred from chloroplast intergenic spacer and nuclear coding DNA. Biol. Pharm. Bull. 2008, 31, 260–265. [Google Scholar] [CrossRef] [PubMed][Green Version]
- Alkan, C.; Sajjadian, S.; Eichler, E.E. Limitations of next-generation genome sequence assembly. Nat. Methods 2011, 8, 61–65. [Google Scholar] [CrossRef] [PubMed]
- Ingvarsson, P.K.; Ribstein, S.; Taylor, D.R. Molecular evolution of insertions and deletion in the chloroplast genome of Silene. Mol. Biol. Evol. 2003, 20, 1737–1740. [Google Scholar] [CrossRef]
- Pessoa-Filho, M.; Martins, A.M.; Ferreira, M.E. Molecular dating of phylogenetic divergence between Urochloa species based on complete chloroplast genomes. BMC Genom. 2017, 18, 516. [Google Scholar] [CrossRef]
- Xue, S.; Shi, T.; Luo, W.; Ni, X.; Iqbal, S.; Ni, Z.; Huang, X.; Yao, D.; Shen, Z.; Gao, Z. Comparative analysis of the complete chloroplast genome among Prunus mume, P. armeniaca, and P. salicina. Hortic. Res.-Engl. 2019, 6, 89. [Google Scholar] [CrossRef]
- Wu, C.S.; Chaw, S.M. Highly rearranged and size-variable chloroplast genomes in conifers II clade (cupressophytes): Evolution towards shorter intergenic spacers. Plant Biotechnol. J. 2014, 12, 344–353. [Google Scholar] [CrossRef]
- Qu, X.J.; Jin, J.J.; Chaw, S.M.; Li, D.Z.; Yi, T.S. Multiple measures could alleviate long-branch attraction in phylogenomic reconstruction of Cupressoideae (Cupressaceae). Sci. Rep.-UK 2017, 7, 41005. [Google Scholar] [CrossRef]
- Zhang, Y.; Ma, J.; Yang, B.; Li, R.; Zhu, W.; Sun, L.; Tian, J.; Zhang, L. The complete chloroplast genome sequence of Taxus chinensis var. mairei (Taxaceae): Loss of an inverted repeat region and comparative analysis with related species. Gene 2014, 540, 201–209. [Google Scholar] [CrossRef]
- Jia, X.-M.; Liu, X.-P. Characterization of the complete chloroplast genome of the Chinese yew Taxus chinensis (Taxaceae), an endangered and medicinally important tree species in China. Conserv. Genet. Resour. 2016, 9, 197–199. [Google Scholar] [CrossRef]
- Fu, C.N.; Wu, C.S.; Ye, L.J.; Mo, Z.Q.; Liu, J.; Chang, Y.W.; Li, D.Z.; Chaw, S.M.; Gao, L.M. Prevalence of isomeric plastomes and effectiveness of plastome super-barcodes in yews (Taxus) worldwide. Sci. Rep.-UK 2019, 9, 2773. [Google Scholar] [CrossRef] [PubMed]
- Christoph, H.; Lutz, B.; Bastien, C. Reconstructing mitochondrial genomes directly from genomic next-generation sequencing reads—a baiting and iterative mapping approach. Nucl. Acids Res. 2013, 41, e129. [Google Scholar]
- Wyman, S.; Jansen, R.K.; Boore, J.L. Automatic annotation of organellar genomes with DOGMA. Bioinformatics 2004, 20, 3252–3255. [Google Scholar] [CrossRef] [PubMed]
- Lowe, T.M.; Eddy, S.R. tRNAscan-SE: A program for improved detection of transfer RNA Genes in genomic sequence. Nucl. Acids Res. 1997, 25, 955–964. [Google Scholar] [CrossRef]
- Rombel, I.T.; Sykes, K.F.; Rayner, S.; Johnston, S.A. ORF-FINDER: A vector for high-throughput gene identification. Gene 2002, 282, 33–41. [Google Scholar] [CrossRef]
- Lohse, M.; Drechsel, O.; Kahlau, S.; Bock, R. OrganellarGenomeDRAW—A suite of tools for generating physical maps of plastid and mitochondrial genomes and visualizing expression data sets. Nucl. Acids Res. 2013, 41, 575–581. [Google Scholar] [CrossRef]
- Katoh, K.; Standley, D.M. MAFFT multiple sequence alignment software version 7: Improvements in performance and usability. Mol. Biol. Evol. 2013, 30, 772–780. [Google Scholar] [CrossRef]
- Stamatakis, A.; Hoover, P.; Rougemont, J. A rapid bootstrap algorithm for the RAxML web servers. Syst. Biol. 2008, 57, 758–771. [Google Scholar] [CrossRef]
- Drummond, A.J. Bayesian Phylogenetics with BEAUti and the BEAST 1.7. Mol. Biol. Evol. 2012, 29, 1969–1973. [Google Scholar] [CrossRef]
- Bouckaert, R.; Heled, J.; Kühnert, D.; Vaughan, T.; Drummond, A.J. BEAST 2: A software platform for Bayesian evolutionary analysis. PLoS Comput. Biol. 2014, 10, e1003537. [Google Scholar] [CrossRef]
- Sudhir, K.; Glen, S.; Li, M.; Christina, K.; Koichiro, T. MEGA X: Molecular evolutionary genetics analysis across computing platforms. Mol. Biol. Evol. 2018, 35, 1547–1549. [Google Scholar]
- Mao, K.; Milne, R.I.; Zhang, L.; Peng, Y.; Liu, J.; Thomas, P.; Mill, R.R.; Renner, S.S. Distribution of living Cupressaceae reflects the breakup of Pangea. Proc. Natl. Acad. Sci. USA 2012, 109, 7793–7798. [Google Scholar] [CrossRef] [PubMed]
- Zhang, X.; Zhang, H.-J.; Landis, J.B.; Deng, T.; Meng, A.-P.; Sun, H.; Peng, Y.-S.; Wang, H.-C.; Sun, Y.-X. Plastome phylogenomic analysis of Torreya (Taxaceae). J. Syst. Evol. 2019, 57, 607–615. [Google Scholar] [CrossRef]
- Rambaut, A.; Drummond, A.J.; Xie, D.; Baele, G.; Suchard, M.A. Posterior summarization in Bayesian phylogenetics using Tracer 1.7. Syst. Biol. 2018, 67, 901–904. [Google Scholar] [CrossRef] [PubMed]
- Yu, Y.; Harris, A.J.; Blair, C.; He, X. RASP (Reconstruct Ancestral State in Phylogenies): A tool for historical biogeography. Mol. Phylogenet. Evol. 2015, 87, 46–49. [Google Scholar] [CrossRef] [PubMed]
- Loytynoja, A.; Goldman, N. A model of evolution and structure for multiple sequence alignment. Philos. Trans. R. Soc. Lond. 2008, 363, 3913–3919. [Google Scholar] [CrossRef]
- Yang, Z. PAML 4: Phylogenetic analysis by maximum likelihood. Mol. Biol. Evol. 2007, 24, 1586–1591. [Google Scholar] [CrossRef]
- Yang, Z. Likelihood ratio tests for detecting positive selection and application to primate lysozyme evolution. Mol. Biol. Evol. 1998, 15, 568–573. [Google Scholar] [CrossRef]
- Suyama, M.; Torrents, D.; Bork, P. PAL2NAL: Robust conversion of protein sequence alignments into the corresponding codon alignments. Nucl. Acids Res. 2006, 34, W609–W612. [Google Scholar] [CrossRef]
- Zhang, Q.J.; Zhu, T.; Xia, E.H.; Shi, C.; Liu, Y.L.; Zhang, Y.; Liu, Y.; Jiang, W.K.; Zhao, Y.J.; Mao, S.Y. Rapid diversification of five Oryza AA genomes associated with rice adaptation. Proc. Natl. Acad. Sci. USA 2014, 111, 4954–4962. [Google Scholar] [CrossRef]
- Hu, T.T.; Pattyn, P.; Bakker, E.G.; Cao, J.; Cheng, J.F.; Clark, R.M.; Fahlgren, N.; Fawcett, J.A.; Grimwood, J.; Gundlach, H. The Arabidopsis lyrata genome sequence and the basis of rapid genome size change. Nat. Genet. 2011, 43, 476–481. [Google Scholar] [CrossRef] [PubMed]
- Ma, J.; Bennetzen, J.L. Rapid recent growth and divergence of rice nuclear genomes. Proc. Natl. Acad. Sci. USA 2004, 101, 12404–12410. [Google Scholar] [CrossRef] [PubMed]
- Gao, L.Z.; Liu, Y.L.; Zhang, D.; Li, W.; Eichler, E.E. Evolution of Oryza chloroplast genomes promoted adaptation to diverse ecological habitats. Comms. Biol. 2019, 2, 278. [Google Scholar] [CrossRef] [PubMed]
- Jansen, R.K. Extreme reconfiguration of plastid genomes in the angiosperm family Geraniaceae: Rearrangements, repeats, and codon usage. Mol. Biol. Evol. 2011, 28, 583–600. [Google Scholar]
- Weng, M.L.; Blazier, J.C.; Madhumita, G.; Jansen, R.K. Reconstruction of the ancestral plastid genome in Geraniaceae reveals a correlation between genome rearrangements, repeats, and nucleotide substitution rates. Mol. Biol. Evol. 2014, 31, 645–659. [Google Scholar] [CrossRef]
- Hart, J.A. A cladistic analysis of conifers: Preliminary results. J. Arnold Arbor. 1987, 68, 269–307. [Google Scholar] [CrossRef]
- Gao, L.M.; Li, D.Z.; Moeller, M. Molecular systematics of Taxus. In Proceedings of the National Symposium on Systematic and Evolutionary Botany and the 9th Youth Symposium on Systematic and Evolutionary Botany, Xi’an, China, 20 August 2006. [Google Scholar]
- Silba, J. An International Census of the Coniferae; Phytologia Memoirs Series; Moldenke: Plainfeld, NJ, USA, 1984; Volume 7, pp. 1–79. [Google Scholar]
- Spjut, R.W. The morphological relationships of Taxus canadensis in North America and Eurasia. Amer. J. Bot. 2000, 87, 159. [Google Scholar]
- Florin, R. On the morphology and relationships on the Taxaceae. Bot. Gaz. 1948, 110, 31–39. [Google Scholar] [CrossRef]
- Henry, J.E. Taxus. In The Tress of Great Britain and Ireland; Henry, J.E., Henry, A., Eds.; Private Printing: Edinburgh, Scotland, 1906; Volume 1. [Google Scholar]
- Kou, Y.; Zhang, L.; Fan, D.; Cheng, S.; Li, D.; Hodel, R.G.J.; Zhang, Z. Evolutionary history of a relict conifer, Pseudotaxus chienii (Taxaceae), in south-east China during the late Neogene: Old lineage, young populations. Ann. Bot. 2020, 125, 105–117. [Google Scholar] [CrossRef]
- Chen, F.; Meng, X.Y.; Ren, S.Q.; Wu, C.L. The Early Cretaceous Flora and Coalbearing Strata of Fuxin Basin and Tiefa Basin; Geological Publishing: Beijing, China, 1988; (In Chinese and English). [Google Scholar]
- Deng, S.H. Early Cretaceous Flora of Huolinhe Basin, Inner Mongolia; Geological Publishing House: Beijing, China, 1995; (In Chinese and English). [Google Scholar]
- Xu, X.H.; Sun, B.N.; Yan, D.F.; Wang, J.; Dong, C. A Taxus leafy branch with attached ovules from the Lower Cretaceous of Inner Mongolia. North China. Cretac. Res. 2015, 54, 266–282. [Google Scholar] [CrossRef]
- Ran, J.H.; Shen, T.T.; Wang, M.M.; Wang, X.Q. Phylogenomics resolves the deep phylogeny of seed plants and indicates partial convergent or homoplastic evolution between Gnetales and angiosperms. Proc. Roy. Soc. B-Biol. Sci. 2018, 285, 20181012. [Google Scholar] [CrossRef] [PubMed]
- Yu, X.; Gao, L.; Soltis, D.E.; Soltis, P.S.; Yang, J.; Fang, L.; Yang, S.; Li, D. Insights into the historical assembly of East Asian subtropical evergreen broadleaved forests revealed by the temporal history of the tea family. New Phytol. 2017, 215, 1235–1248. [Google Scholar] [CrossRef] [PubMed]
- Ha, Y.-H.; Kim, C.; Choi, K.; Kim, J.-H. Molecular phylogeny and dating of Forsythieae (Oleaceae) provide Insight into the Miocene history of Eurasian temperate shrubs. Front. Plant Sci. 2018, 9, 99. [Google Scholar] [CrossRef] [PubMed]
- Sun, H.; Mclewin, W.; Fay, M. Molecular phylogeny of Helleborus (Ranunculaceae), with an emphasis on the East Asian-Mediterranean disjunction. Taxon 2001, 50, 1001–1018. [Google Scholar] [CrossRef]
- Zhang, Z.; Fan, L.; Yang, J.; Hao, X.; Gu, Z. Alkaloid polymorphism and ITS sequence variation in the Spiraea japonica complex (Rosaceae) in China: Traces of the biological effects of the Himalaya-Tibet Plateau uplift. Am. J. Bot. 2006, 93, 762–769. [Google Scholar] [CrossRef]
- Hinsinger, D.D.; Basak, J.; Gaudeul, M.; Cruaud, C.; Bertolino, P.; Frascaria-Lacoste, N.; Bousquet, J. The phylogeny and biogeographic history of ashes (Fraxinus, oleaceae) highlight the roles of migration and vicariance in the diversification of temperate trees. PLoS ONE 2013, 8, e80431. [Google Scholar] [CrossRef]







Publisher’s Note: MDPI stays neutral with regard to jurisdictional claims in published maps and institutional affiliations. |
© 2022 by the authors. Licensee MDPI, Basel, Switzerland. This article is an open access article distributed under the terms and conditions of the Creative Commons Attribution (CC BY) license (https://creativecommons.org/licenses/by/4.0/).
Share and Cite
Jia, X.; Feng, S.; Zhang, H.; Liu, X. Plastome Phylogenomics Provide Insight into the Evolution of Taxus. Forests 2022, 13, 1590. https://doi.org/10.3390/f13101590
Jia X, Feng S, Zhang H, Liu X. Plastome Phylogenomics Provide Insight into the Evolution of Taxus. Forests. 2022; 13(10):1590. https://doi.org/10.3390/f13101590
Chicago/Turabian StyleJia, Xiaoming, Shijing Feng, Huanling Zhang, and Xiping Liu. 2022. "Plastome Phylogenomics Provide Insight into the Evolution of Taxus" Forests 13, no. 10: 1590. https://doi.org/10.3390/f13101590
APA StyleJia, X., Feng, S., Zhang, H., & Liu, X. (2022). Plastome Phylogenomics Provide Insight into the Evolution of Taxus. Forests, 13(10), 1590. https://doi.org/10.3390/f13101590

