Value of Information on Root and Butt Rot Presence When Choosing Tree Species for a Previously Spruce-Dominated Stand in Norway
Abstract
1. Introduction
2. Materials and Methods
2.1. Projecting the Stand Development Given the Initial RBR Level
2.2. Finding the Economically Optimal Tree Species
2.3. Decision Trees and Data on Probabilities for VoI Analysis
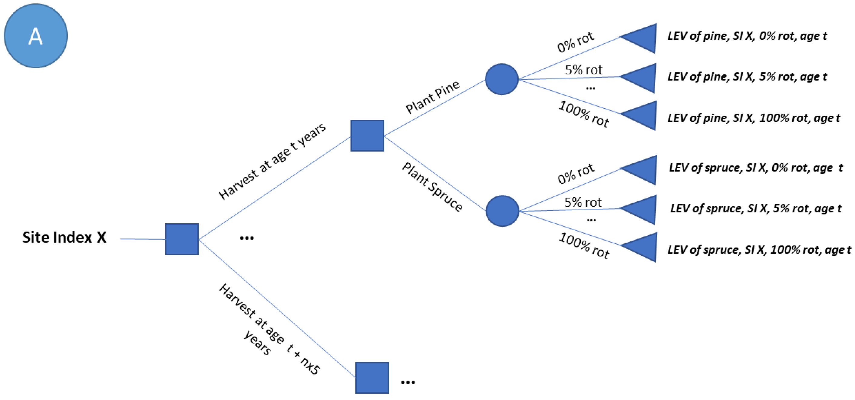
2.3.1. Decision Trees for Homogenous and Known Site Index - Uncertainty about Rot Levels over the Stand Area
2.3.2. Decision Trees for Heterogeneous Site Index - Uncertainty about Rot Levels and Site Index over the Stand Area
3. Results
3.1. Value of Information of Rot Levels When the Site Index Is Known and Homogenous
3.2. Value of Information on Rot Levels and Site Indexes When the Stand Has Heterogenous Site Index Structure
3.2.1. Acquiring Information on Rot Levels Only
3.2.2. Acquiring Information on Site Indexes Only
3.2.3. Information on Both Rot Levels and Site Indexes
4. Discussion
5. Conclusions
Author Contributions
Funding
Data Availability Statement
Conflicts of Interest
Appendix A
| H40 SI | Rotation | Initial Rot Level (%) | ||||||||||||||||||||
|---|---|---|---|---|---|---|---|---|---|---|---|---|---|---|---|---|---|---|---|---|---|---|
| 0 | 5 | 10 | 15 | 20 | 25 | 30 | 35 | 40 | 45 | 50 | 55 | 60 | 65 | 70 | 75 | 80 | 85 | 90 | 95 | 100 | ||
| 13 | 55–70 | (P) | (P) | (P) | (P) | (P) | (P) | (P) | (P) | (P) | (P) | (P) | (P) | (P) | (P) | (P) | (P) | (P) | (P) | (P) | (P) | (P) |
| 13 | 75 | P | P | P | (P) | (P) | (P) | (P) | (P) | (P) | (P) | (P) | (P) | (P) | (P) | (P) | (P) | (P) | (P) | (P) | (P) | (P) |
| 13 | 80 | P | P | (P) | (P) | (P) | (P) | (P) | (P) | (P) | (P) | (P) | (P) | (P) | (P) | (P) | (P) | (P) | (P) | (P) | (P) | (P) |
| 13 | 85 | (S) | (P) | (P) | (P) | (P) | (P) | (P) | (P) | (P) | (P) | (P) | (P) | (P) | (P) | (P) | (P) | (P) | (P) | (P) | (P) | (P) |
| 13 | 90 | (S) | (S) | (P) | (P) | (P) | (P) | (P) | (P) | (P) | (P) | (P) | (P) | (P) | (P) | (P) | (P) | (P) | (P) | (P) | (P) | (P) |
| 14 | 55 | (P) | (P) | (P) | (P) | (P) | (P) | (P) | (P) | (P) | (P) | (P) | (P) | (P) | (P) | (P) | (P) | (P) | (P) | (P) | (P) | (P) |
| 14 | 60–65 | (S) | (P) | (P) | (P) | (P) | (P) | (P) | (P) | (P) | (P) | (P) | (P) | (P) | (P) | (P) | (P) | (P) | (P) | (P) | (P) | (P) |
| 14 | 70 | S | (S) | (P) | (P) | (P) | (P) | (P) | (P) | (P) | (P) | (P) | (P) | (P) | (P) | (P) | (P) | (P) | (P) | (P) | (P) | (P) |
| 14 | 75 | S | S | P | (P) | (P) | (P) | (P) | (P) | (P) | (P) | (P) | (P) | (P) | (P) | (P) | (P) | (P) | (P) | (P) | (P) | (P) |
| 14 | 80 | S | S | S | (P) | (P) | (P) | (P) | (P) | (P) | (P) | (P) | (P) | (P) | (P) | (P) | (P) | (P) | (P) | (P) | (P) | (P) |
| 14 | 85 | S | S | S | (P) | (P) | (P) | (P) | (P) | (P) | (P) | (P) | (P) | (P) | (P) | (P) | (P) | (P) | (P) | (P) | (P) | (P) |
| 14 | 90 | S | S | (S) | (S) | (P) | (P) | (P) | (P) | (P) | (P) | (P) | (P) | (P) | (P) | (P) | (P) | (P) | (P) | (P) | (P) | (P) |
| 15 | 55 | (P) | (P) | (P) | (P) | (P) | (P) | (P) | (P) | (P) | (P) | (P) | (P) | (P) | (P) | (P) | (P) | (P) | (P) | (P) | (P) | (P) |
| 15 | 60 | S | (P) | (P) | (P) | (P) | (P) | (P) | (P) | (P) | (P) | (P) | (P) | (P) | (P) | (P) | (P) | (P) | (P) | (P) | (P) | (P) |
| 15 | 65–70 | S | S | P | P | P | P | P | P | P | P | P | P | P | P | P | P | P | P | P | P | P |
| 15 | 75 | S | S | S | P | P | P | P | P | P | P | P | P | P | P | P | P | P | P | P | P | P |
| 15 | 80 | S | S | S | P | P | P | P | P | P | P | P | P | P | P | P | P | P | P | P | P | P |
| 15 | 85–90 | S | S | S | S | P | P | P | P | P | P | P | P | P | P | P | P | P | P | P | P | P |
| 16 | 55 | S | P | P | P | P | P | (P) | (P) | (P) | (P) | (P) | (P) | (P) | (P) | (P) | (P) | (P) | (P) | (P) | (P) | (P) |
| 16 | 60–65 | S | S | P | P | P | P | P | P | P | P | P | P | P | P | P | P | P | P | P | P | P |
| 16 | 70 | S | S | S | P | P | P | P | P | P | P | P | P | P | P | P | P | P | P | P | P | P |
| 16 | 75 | S | S | S | P | P | P | P | P | P | P | P | P | P | P | P | P | P | P | P | P | P |
| 16 | 80 | S | S | S | P | P | P | P | P | P | P | P | P | P | P | P | P | P | P | P | P | P |
| 16 | 85–90 | S | S | S | S | P | P | P | P | P | P | P | P | P | P | P | P | P | P | P | P | P |
| 17 | 55 | S | S | S | S | P | P | (P) | (P) | (P) | (P) | (P) | (P) | (P) | (P) | (P) | (P) | (P) | (P) | (P) | (P) | (P) |
| 17 | 60–65 | S | S | S | S | S | P | P | P | P | P | P | P | P | P | P | P | P | P | P | P | P |
| 17 | 70 | S | S | S | S | S | P | P | P | P | P | P | P | P | P | P | P | P | P | P | P | P |
| 17 | 75 | S | S | S | S | S | P | P | P | P | P | P | P | P | P | P | P | P | P | P | P | P |
| 17 | 80 | S | S | S | S | S | P | P | P | P | P | P | P | P | P | P | P | P | P | P | P | P |
| 17 | 85–90 | S | S | S | S | S | S | P | P | P | P | P | P | P | P | P | P | P | P | P | P | P |
| 18 | 55–65 | S | S | S | S | S | P | P | P | P | P | P | P | P | P | P | P | P | P | P | P | P |
| 18 | 70 | S | S | S | S | S | S | P | P | P | P | P | P | P | P | P | P | P | P | P | P | P |
| 18 | 75 | S | S | S | S | S | S | P | P | P | P | P | P | P | P | P | P | P | P | P | P | P |
| 18 | 80–90 | S | S | S | S | S | S | P | P | P | P | P | P | P | P | P | P | P | P | P | P | P |
| 19 | 55–65 | S | S | S | S | S | P | P | P | P | P | P | P | P | P | P | P | P | P | P | P | P |
| 19 | 70 | S | S | S | S | S | P | P | P | P | P | P | P | P | P | P | P | P | P | P | P | P |
| 19 | 75 | S | S | S | S | S | P | P | P | P | P | P | P | P | P | P | P | P | P | P | P | P |
| 19 | 80–90 | S | S | S | S | S | S | P | P | P | P | P | P | P | P | P | P | P | P | P | P | P |
| 20 | 55–60 | S | S | S | S | S | S | P | P | P | P | P | P | P | P | P | P | P | P | P | P | P |
| 20 | 65 | S | S | S | S | S | S | S | P | P | P | P | P | P | P | P | P | P | P | P | P | P |
| 20 | 70 | S | S | S | S | S | S | S | P | P | P | P | P | P | P | P | P | P | P | P | P | P |
| 20 | 75–90 | S | S | S | S | S | S | S | P | P | P | P | P | P | P | P | P | P | P | P | P | P |
| 21 | 55–60 | S | S | S | S | S | S | S | P | P | P | P | P | P | P | P | P | P | P | P | P | P |
| 21 | 65 | S | S | S | S | S | S | S | P | P | P | P | P | P | P | P | P | P | P | P | P | P |
| 21 | 70 | S | S | S | S | S | S | S | P | P | P | P | P | P | P | P | P | P | P | P | P | P |
| 21 | 75–85 | S | S | S | S | S | S | S | S | P | P | P | P | P | P | P | P | P | P | P | P | P |
| 21 | 90 | S | S | S | S | S | S | S | P | P | P | P | P | P | P | P | P | P | P | P | P | P |
| 22 | 55–60 | S | S | S | S | S | S | S | P | P | P | P | P | P | P | P | P | P | P | P | P | P |
| 22 | 65 | S | S | S | S | S | S | S | P | P | P | P | P | P | P | P | P | P | P | P | P | P |
| 22 | 70–75 | S | S | S | S | S | S | S | P | P | P | P | P | P | P | P | P | P | P | P | P | P |
| 22 | 80 | S | S | S | S | S | S | S | S | P | P | P | P | P | P | P | P | P | P | P | P | P |
| 22 | 85–90 | S | S | S | S | S | S | S | P | P | P | P | P | P | P | P | P | P | P | P | P | P |
| 23 | 55–60 | S | S | S | S | S | S | S | S | P | P | P | P | P | P | P | P | P | P | P | P | P |
| 23 | 65 | S | S | S | S | S | S | S | S | P | P | P | P | P | P | P | P | P | P | P | P | P |
| 23 | 70 | S | S | S | S | S | S | S | S | P | P | P | P | P | P | P | P | P | P | P | P | P |
| 23 | 75–80 | S | S | S | S | S | S | S | S | S | P | P | P | P | P | P | P | P | P | P | P | P |
| 23 | 85 | S | S | S | S | S | S | S | S | P | P | P | P | P | P | P | P | P | P | P | P | P |
| 23 | 90 | S | S | S | S | S | S | S | P | P | P | P | P | P | P | P | P | P | P | P | P | P |
| 24 | 55 | S | S | S | S | S | S | S | S | P | P | P | P | P | P | P | P | P | P | P | P | P |
| 24 | 60 | S | S | S | S | S | S | S | S | P | P | P | P | P | P | P | P | P | P | P | P | P |
| 24 | 65 | S | S | S | S | S | S | S | S | P | P | P | P | P | P | P | P | P | P | P | P | P |
| 24 | 70–80 | S | S | S | S | S | S | S | S | P | P | P | P | P | P | P | P | P | P | P | P | P |
| 24 | 85–90 | S | S | S | S | S | S | S | P | P | P | P | P | P | P | P | P | P | P | P | P | P |
References
- Woodward, S.; Stenlid, J.; Karjalainen, R.; Hûtterman, A. Heterobasidion Annosum: Biology, Ecology, Impact, and Control; CAB International: Wallingford, UK; New York, NY, USA, 1998. [Google Scholar]
- Pukkala, T.; Möykkynen, T.; Thor, M.; Rönnberg, J.; Stenlid, J. Modeling infection and spread of Heterobasidion annosum in even-aged Fennoscandian conifer stands. Can. J. For. Res. 2005, 35, 74–84. [Google Scholar] [CrossRef]
- Laine, L. The occurrence of Heterobasidion annosum (Fr.) Bref. in woody plants in Finland. Commun. Inst. For. Fenn. 1976, 90, 53. [Google Scholar]
- Stenlid, J.; Wästerlund, I. Estimating the frequency of stem rot in Picea abies using an increment borer. Scand. J. For. Res. 1986, 1, 303–308. [Google Scholar] [CrossRef]
- Huse, K.J.; Solheim, H.; Venn, K. Råte i Gran Registrert på Stubber Etter Hogst Vinteren 1992 [Rot in Spruce Registered at Stumps after Harvesting at Winter 1992]. In Rapport fra Skogforskningen; Norwegian Forest Research Institute-NIBIO: Ås, Norway, 1994. [Google Scholar]
- Hylen, G.; Granhus, A. A probability model for root and butt rot in Picea abies derived from Norwegian national forest inventory data. Scand. J. For. Res. 2018, 33, 657–667. [Google Scholar] [CrossRef]
- Aza, A.; Kangas, A.; Gobakken, T.; Kallio, A.M.I. Effect of root and butt rot uncertainty on optimal harvest schedules and expected incomes at the stand level. Ann. For. Sci. 2021, 78, 11p. [Google Scholar] [CrossRef]
- Korhonen, K.; Delatour, C.; Greig, B.J.W.; Sconhar, S. Silvicultural Control. In Heterobasidion Annosum: Biology, Ecology, Impact and Control; CAB International: Wallingford, UK; New York, NY, USA, 1998; pp. 283–313. [Google Scholar]
- Aza, A.; Kallio, A.M.I.; Pukkala, T.; Hietala, A.; Gobakken, T.; Astrup, R. Species selection in areas subjected to risk of root and butt rot: Applying Precision forestry in Norway. Silva Fenn. 2022, 56. [Google Scholar] [CrossRef]
- Tveite, B. Bonitetskurver for Gran [Site-Index Curves for Norway Spruce (Picea abies (L.) Karst)]; Norwegian Forest Research Institute-NIBIO: Ås, Norway, 1977; pp. 1–84. [Google Scholar]
- Hägglund, B.; Lundmark, J. Handledning i Bonitering Med Skogshögskolans Boniteringssystem [Guide in Using Site Index System According to the Swedish Forest School]; National Board of Forestry: Jönköping, Sweden, 1981; p. 124. [Google Scholar]
- Bielak, K.; Dudzińska, M.; Pretzsch, H. Mixed stands of Scots pine (Pinus sylvestris L.) and Norway spruce [Picea abies (L.) Karst] can be more productive than monocultures. Evidence from over 100 years of observation of long-term experiments. For. Syst. 2014, 23, 573. [Google Scholar] [CrossRef]
- Bielak, K.; Dudzinska, M.; Pretzsch, H. Volume growth of mixed-species versus pure stands: Results from selected long-term experimental plots in Central Europe. Sylwan 2015, 159, 22–35. [Google Scholar]
- Holmström, E.; Goude, M.; Nilsson, O.; Nordin, A.; Lundmark, T.; Nilsson, U. Productivity of Scots pine and Norway spruce in central Sweden and competitive release in mixtures of the two species. For. Ecol. Manag. 2018, 429, 287–293. [Google Scholar] [CrossRef]
- Thor, M.; Ståhl, G.; Stenlid, J. Modelling root rot incidence in Sweden using tree, site and stand variables. Scand. J. For. Res. 2007, 20, 165–176. [Google Scholar] [CrossRef]
- Eid, T. Use of uncertain inventory data in forestry scenario models and consequential incorrect harvest decisions. Silva Fenn. 2000, 34, 89–100. [Google Scholar] [CrossRef]
- Noordermeer, L.; Gobakken, T.; Næsset, E.; Bollandsås, O.M. Economic utility of 3D remote sensing data for estimation of site index in Nordic commercial forest inventories: A comparison of airborne laser scanning, digital aerial photogrammetry and conventional practices. Scand. J. For. Res. 2021, 36, 55–67. [Google Scholar] [CrossRef]
- Schumacher, J.; Hauglin, M.; Astrup, R.; Breidenbach, J. Mapping forest age using National Forest Inventory, airborne laser scanning, and Sentinel-2 data. For. Ecosyst. 2020, 7, 60. [Google Scholar] [CrossRef]
- Allen, B.; Dalponte, M.; Hietala, A.; Ørka, H.; Næsset, E.; Gobakken, T. Detection of Root, Butt, and Stem Rot presence in Norway spruce with hyperspectral imagery. Silva Fenn. 2022, 56, 16p. [Google Scholar] [CrossRef]
- Dalponte, M.; Kallio, A.J.I.; Ørka, H.O.; Næsset, E.; Gobakken, T. Wood Decay Detection in Norway Spruce Forests Based on Airborne Hyperspectral and ALS Data. Remote Sens. 2022, 14, 1892. [Google Scholar] [CrossRef]
- Kangas, A.; Mäkinen, H.; Lyhykäinen, H.T. Value of quality information of Scots pine stands in timber bidding. Can. J. For. Res. 2010, 40, 1781–1790. [Google Scholar] [CrossRef]
- Raiffa, H.; Schlaifer, R. Applied Statistical Decision Theory; Harvard University Press: Cambridge, MA, USA, 1961. [Google Scholar]
- Keisler, J.; Collier, Z.A.; Chu, E.; Sinatra, N.; Linkov, I. Value of information analysis: The state of application. Environ. Syst. Decis. 2013, 34, 3–23. [Google Scholar] [CrossRef]
- Kangas, A.S.; Horne, P.; Leskinen, P. Measuring the Value of Information in Multicriteria Decisionmaking. For. Sci. 2010, 56, 558–566. [Google Scholar]
- Brunette, M.; Costa, S.; Lecocq, F. Economics of species change subject to risk of climate change and increasing information: A (quasi-)option value analysis. Ann. For. Sci. 2013, 71, 279–290. [Google Scholar] [CrossRef][Green Version]
- Amacher, G.S.; Malik, A.S.; Haight, R.G. Forest landowner decisions and the value of information under fire risk. Can. J. For. Res. 2005, 35, 2603–2615. [Google Scholar] [CrossRef]
- Kangas, A.S. Value of forest information. Eur. J. For. Res. 2010, 129, 863–874. [Google Scholar] [CrossRef]
- Eyvindson, K.; Kangas, A. Stochastic goal programming in forest planning. Can. J. For. Res. 2014, 44, 1274–1280. [Google Scholar] [CrossRef]
- Kangas, A.; Hartikainen, M.; Miettinen, K. Simultaneous optimization of harvest schedule and data quality. Can. J. For. Res. 2015, 45, 1034–1044. [Google Scholar] [CrossRef]
- Eyvindson, K.; Hakanen, J.; Mönkkönen, M.; Juutinen, A.; Karvanen, J. Value of information in multiple criteria decision making: An application to forest conservation. Stoch. Hydrol. Hydraul. 2019, 33, 2007–2018. [Google Scholar] [CrossRef]
- Klima- og Miljødepartementet. Klimaplan for 2021–2030 [Climate Plan for 2021–2030]; D.k.k.-o. Miljødepartement: Oslo, Norway, 2021; p. 212. [Google Scholar]
- Möykkynen, T.; Pukkala, T. Optimizing the management of a Norway spruce stand on a site infected by Heterobasidion coll. Scand. J. For. Res. 2009, 24, 149–159. [Google Scholar] [CrossRef]
- Statistics Norway. Average Price (NOK per m³), by Assortment, Contents and Year. Commercial Roundwood Removals. 2022. Available online: https://www.ssb.no/statbank/table/07413/tableViewLayout1/ (accessed on 19 May 2022).
- Dale, Ø.; Kjøstelsen, L.; Aamodt, H. Mekaniserte Lukkede Hogster [Mechanized Selective Cuttings]. In Rapport fra Skogforskningen; Norwegian Forest Research Institute-NIBIO: Ås, Norway, 1993; pp. 3–23. [Google Scholar]
- Eid, T. Langsiktige Prognoser og Bruk av Prestasjonsfunksjoner for å Estimere Kostnader ved Mekanisert Drift [Long-Term Prognoses and the use of Productivity Functions for Cost Estimation in Mechanised Harvesting and Forwarding]. In Rapport fra Skogforskningen; Norwegian Forest Research Institute-NIBIO: Ås, Norway, 1998; p. 31. [Google Scholar]
- Dale, Ø.; Stamm, J. Grunnlagsdata for Kostnadsanalyse av Alternative Hogstformer [Base Data for Harvesting Cost Analysis on Alternative Silvicultural Methods]. In Rapport fra Skogforskningen; Norwegian Forest Research Institute-NIBIO: Ås, Norway, 1994; p. 37. [Google Scholar]
- Statistics Norway. Silviculture. 2022. Available online: https://www.ssb.no/jord-skog-jakt-og-fiskeri/skogbruk/statistikk/skogkultur#content (accessed on 19 May 2022).
- Raiffa, H. Decision Analysis. Introductory Lectures on Choices under Uncertainty. Behavioral Science—Quantitative Methods; Addison-Wesley: Reading, PA, USA, 1968; p. 309. [Google Scholar]
- Lawrence, D.B. The Economic Value of Information; Springer Science & Business Media: Berlin/Heidelberg, Germany, 1999. [Google Scholar]












| RL (%) | 0 | 5 | 10 | 15 | 20 | 25 | 30 | 35 | 40 | 45 | 50 | 55 | 60–100 |
| Probability | 36% | 16% | 13% | 10% | 7% | 5% | 4% | 3% | 2% | 2% | 1% | 1% | 0% |
| SI | X-2 | X-1 | X | X + 1 | X + 2 |
| Probability | 13% | 26% | 36% | 18% | 7% |
| Site Index Uniformity | Rot level | Site Index | Decision Tree | Figure | Value of Information | Comparison |
|---|---|---|---|---|---|---|
| Homogeneous | Unknown | Known | A | 1A | - | |
| Known | Known | B | 1B | Rot Level | B-A | |
| Heterogeneous | Unknown | Unknown | C | 3 | - | |
| Unknown | Known | D | 4 | Site index | D-C | |
| Known | Unknown | E | 5 | Rot Level | E-C | |
| Known | Known | F | 6 | Site index and Rot level | F-C |
Publisher’s Note: MDPI stays neutral with regard to jurisdictional claims in published maps and institutional affiliations. |
© 2022 by the authors. Licensee MDPI, Basel, Switzerland. This article is an open access article distributed under the terms and conditions of the Creative Commons Attribution (CC BY) license (https://creativecommons.org/licenses/by/4.0/).
Share and Cite
Aza, A.; Kangas, A.; Kallio, A.M.I. Value of Information on Root and Butt Rot Presence When Choosing Tree Species for a Previously Spruce-Dominated Stand in Norway. Forests 2022, 13, 1562. https://doi.org/10.3390/f13101562
Aza A, Kangas A, Kallio AMI. Value of Information on Root and Butt Rot Presence When Choosing Tree Species for a Previously Spruce-Dominated Stand in Norway. Forests. 2022; 13(10):1562. https://doi.org/10.3390/f13101562
Chicago/Turabian StyleAza, Ana, Annika Kangas, and A. Maarit I. Kallio. 2022. "Value of Information on Root and Butt Rot Presence When Choosing Tree Species for a Previously Spruce-Dominated Stand in Norway" Forests 13, no. 10: 1562. https://doi.org/10.3390/f13101562
APA StyleAza, A., Kangas, A., & Kallio, A. M. I. (2022). Value of Information on Root and Butt Rot Presence When Choosing Tree Species for a Previously Spruce-Dominated Stand in Norway. Forests, 13(10), 1562. https://doi.org/10.3390/f13101562

