Processing and Extraction of Seasonal Tree Physiological Parameters from Stem Radius Time Series
Abstract
1. Introduction
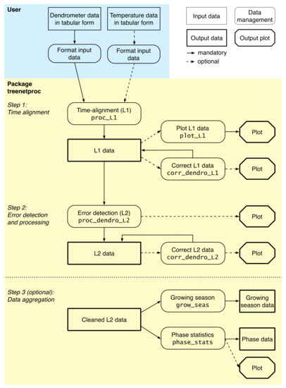
2. Data Processing Structure
3. Data Requirements and Temporal Alignment
4. Outliers, Error Detection and Processing
5. Data Aggregation and Examples of Relevant Seasonal Tree Physiological Proxies
6. Conclusions and Perspectives
7. Availability of Treenetproc
8. Citation
Supplementary Materials
Author Contributions
Funding
Institutional Review Board Statement
Informed Consent Statement
Data Availability Statement
Acknowledgments
Conflicts of Interest
References
- DesLauriers, A.; Anfodillo, T.; Rossi, S.; Carraro, V. Using simple causal modeling to understand how water and temperature affect daily stem radial variation in trees. Tree Physiol. 2007, 27, 1125–1136. [Google Scholar] [CrossRef] [PubMed]
- De Swaef, T.; De Schepper, V.; Vandegehuchte, M.W.; Steppe, K. Stem diameter variations as a versatile research tool in ecophysiology. Tree Physiol. 2015, 35, 1047–1061. [Google Scholar] [CrossRef]
- Steppe, K.; Sterck, F.; Deslauriers, A. Diel growth dynamics in tree stems: Linking anatomy and ecophysiology. Trends Plant Sci. 2015, 20, 335–343. [Google Scholar] [CrossRef] [PubMed]
- Zweifel, R.; Haeni, M.; Buchmann, N.; Eugster, W. Are trees able to grow in periods of stem shrinkage? New Phytol. 2016, 211, 839–849. [Google Scholar] [CrossRef]
- Peters, R.L.; Fonti, P.; Frank, D.C.; Poyatos, R.; Pappas, C.; Kahmen, A.; Carraro, V.; Prendin, A.L.; Schneider, L.; Baltzer, J.L.; et al. Quantification of uncertainties in conifer sap flow measured with the thermal dissipation method. New Phytol. 2018, 219, 1283–1299. [Google Scholar] [CrossRef] [PubMed]
- Speckman, H.; Ewers, B.E.; Beverly, D.P. AquaFlux: Rapid, transparent and replicable analyses of plant transpiration. Methods Ecol. Evol. 2020, 11, 44–50. [Google Scholar] [CrossRef]
- King, G.; Fonti, P.; Nievergelt, D.; Büntgen, U.; Frank, D. Climatic drivers of hourly to yearly tree radius variations along a 6 °C natural warming gradient. Agric. For. Meteorol. 2013, 168, 36–46. [Google Scholar] [CrossRef]
- Van Der Maaten, E.; Pape, J.; Van Der Maaten-Theunissen, M.; Scharnweber, T.; Smiljanić, M.; Cruz-García, R.; Wilmking, M. Distinct growth phenology but similar daily stem dynamics in three co-occurring broadleaved tree species. Tree Physiol. 2018, 38, 1820–1828. [Google Scholar] [CrossRef]
- Van Der Maaten-Theunissen, M.; Bümmerstede, H.; Iwanowski, J.; Scharnweber, T.; Wilmking, M.; Van Der Maaten, E. Drought sensitivity of beech on a shallow chalk soil in northeastern Germany—A comparative study. For. Ecosyst. 2016, 3, 24. [Google Scholar] [CrossRef]
- Peters, R.L.; Steppe, K.; Cuny, H.E.; De Pauw, D.J.; Frank, D.C.; Schaub, M.; Rathgeber, C.B.; Cabon, A.; Fonti, P. Turgor—A limiting factor for radial growth in mature conifers along an elevational gradient. New Phytol. 2021, 229, 213–229. [Google Scholar] [CrossRef]
- Babst, F.; Friend, A.D.; Karamihalaki, M.; Wei, J.; von Arx, G.; Papale, D.; Peters, R.L. Modeling Ambitions Outpace Observations of Forest Carbon Allocation. Trends Plant Sci. 2021, 26, 210–219. [Google Scholar] [CrossRef]
- Anderegg, W.R.L.; Schwalm, C.; Biondi, F.; Camarero, J.J.; Koch, G.; Litvak, M.; Ogle, K.; Shaw, J.D.; Shevliakova, E.; Williams, A.P.; et al. Pervasive drought legacies in forest ecosystems and their implications for carbon cycle models. Science 2015, 349, 528–532. [Google Scholar] [CrossRef]
- Ogle, K.; Barber, J.J.; Barron-Gafford, G.A.; Bentley, L.P.; Young, J.M.; Huxman, T.E.; Loik, M.E.; Tissue, D. Quantifying ecological memory in plant and ecosystem processes. Ecol. Lett. 2015, 18, 221–235. [Google Scholar] [CrossRef]
- Zweifel, R.; Sterck, F. A Conceptual Tree Model Explaining Legacy Effects on Stem Growth. Front. For. Glob. Chang. 2018, 1, 1–9. [Google Scholar] [CrossRef]
- Kannenberg, S.A.; Novick, K.A.; Alexander, M.R.; Maxwell, J.; Moore, D.J.P.; Phillips, R.P.; Anderegg, W.R.L. Linking drought legacy effects across scales: From leaves to tree rings to ecosystems. Glob. Chang. Biol. 2019, 25, 2978–2992. [Google Scholar] [CrossRef]
- Zweifel, R.; Etzold, S.; Sterck, F.; Gessler, A.; Anfodillo, T.; Mencuccini, M.; Von Arx, G.; Lazzarin, M.; Haeni, M.; Feichtinger, L.; et al. Determinants of legacy effects in pine trees—Implications from an irrigation-stop experiment. New Phytol. 2020, 227, 1081–1096. [Google Scholar] [CrossRef]
- Zweifel, R. Radial stem variations—A source of tree physiological information not fully exploited yet. Plant Cell Environ. 2016, 39, 231–232. [Google Scholar] [CrossRef]
- Hinckley, T.M.; Bruckerhoff, D.N. The effects of drought on water relations and stem shrinkage of Quercus alba. Can. J. Bot. 1975, 53, 62–72. [Google Scholar] [CrossRef]
- Ziaco, E.; Biondi, F. Stem Circadian Phenology of Four Pine Species in Naturally Contrasting Climates from Sky-Island Forests of the Western USA. Forests 2018, 9, 396. [Google Scholar] [CrossRef]
- Zweifel, R.; Zimmermann, L.; Newbery, D.M. Modeling tree water deficit from microclimate: An approach to quantifying drought stress. Tree Physiol. 2005, 25, 147–156. [Google Scholar] [CrossRef]
- Salomón, R.L.; Limousin, J.-M.; Ourcival, J.-M.; Rodríguez-Calcerrada, J.; Steppe, K. Stem hydraulic capacitance decreases with drought stress: Implications for modelling tree hydraulics in the Mediterranean oakQuercus ilex. Plant Cell Environ. 2017, 40, 1379–1391. [Google Scholar] [CrossRef]
- Steppe, K.; De Pauw, D.J.W.; LeMeur, R.; Vanrolleghem, P. A mathematical model linking tree sap flow dynamics to daily stem diameter fluctuations and radial stem growth. Tree Physiol. 2006, 26, 257–273. [Google Scholar] [CrossRef] [PubMed]
- Dietrich, L.; Zweifel, R.; Kahmen, A. Daily stem diameter variations can predict the canopy water status of mature temperate trees. Tree Physiol. 2018, 38, 941–952. [Google Scholar] [CrossRef] [PubMed]
- Mäkinen, H.; Seo, J.-W.; Nöjd, P.; Schmitt, U.; Jalkanen, R. Seasonal dynamics of wood formation: A comparison between pinning, microcoring and dendrometer measurements. Eur. J. For. Res. 2008, 127, 235–245. [Google Scholar] [CrossRef]
- Ziaco, E.; Biondi, F.; Rossi, S.; DesLauriers, A. Environmental drivers of cambial phenology in Great Basin bristlecone pine. Tree Physiol. 2016, 36, 818–831. [Google Scholar] [CrossRef]
- Cuny, H.E.; Rathgeber, C.B.K.; Frank, D.; Fonti, P.; Mäkinen, H.; Prislan, P.; Rossi, S.; Del Castillo, E.M.; Campelo, F.; Vavrčík, H.; et al. Woody biomass production lags stem-girth increase by over one month in coniferous forests. Nat. Plants 2015, 1, 15160. [Google Scholar] [CrossRef]
- Cuny, H.E.; Fonti, P.; Rathgeber, C.B.; Von Arx, G.; Peters, R.L.; Frank, D.C. Couplings in cell differentiation kinetics mitigate air temperature influence on conifer wood anatomy. Plant Cell Environ. 2018, 42, 1222–1232. [Google Scholar] [CrossRef]
- Rathgeber, C.B.K.; Cuny, H.E.; Fonti, P. Biological Basis of Tree-Ring Formation: A Crash Course. Front. Plant Sci. 2016, 7, 734. [Google Scholar] [CrossRef]
- Deslauriers, A.; Rossi, S.; Anfodillo, T. Dendrometer and intra-annual tree growth: What kind of information can be inferred? Dendrochronologia 2007, 25, 113–124. [Google Scholar] [CrossRef]
- Cocozza, C.; Giovannelli, A.; Lasserre, B.; Cantini, C.; Lombardi, F.; Tognetti, R. A novel mathematical procedure to interpret the stem radius variation in olive trees. Agric. For. Meteorol. 2012, 161, 80–93. [Google Scholar] [CrossRef]
- Van Der Maaten, E.; van der Maaten-Theunissen, M.; Smiljanić, M.; Rossi, S.; Simard, S.; Wilmking, M.; Deslauriers, A.; Fonti, P.; Von Arx, G.; Bouriaud, O. dendrometeR: Analyzing the pulse of trees in R. Dendrochronologia 2016, 40, 12–16. [Google Scholar] [CrossRef]
- Vilenski, E.; Bak, P.; Rosenblatt, J.D. Multivariate anomaly detection for ensuring data quality of dendrometer sensor networks. Comput. Electron. Agric. 2019, 162, 412–421. [Google Scholar] [CrossRef]
- Peng, R.D. Reproducible Research in Computational Science. Science 2011, 334, 1226–1227. [Google Scholar] [CrossRef]
- Lockhart, J.A. An analysis of irreversible plant cell elongation. J. Theor. Biol. 1965, 8, 264–275. [Google Scholar] [CrossRef]
- Cabon, A.; Peters, R.L.; Fonti, P.; Martínez-Vilalta, J.; De Cáceres, M. Temperature and water potential co-limit stem cambial activity along a steep elevational gradient. New Phytol. 2020, 226, 1325–1340. [Google Scholar] [CrossRef]
- Zweifel, R.; Häsler, R. Frost-induced reversible shrinkage of bark of mature subalpine conifers. Agric. For. Meteorol. 2000, 102, 213–222. [Google Scholar] [CrossRef]
- Charrier, G.; Nolf, M.; Leitinger, G.; Charra-Vaskou, K.; Losso, A.; Tappeiner, U.; Améglio, T.; Mayr, S. Monitoring of Freezing Dynamics in Trees: A Simple Phase Shift Causes Complexity. Plant Physiol. 2017, 173, 2196–2207. [Google Scholar] [CrossRef]
- Hodge, V.J.; Austin, J. A Survey of Outlier Detection Methodologies. Artif. Intell. Rev. 2004, 22, 85–126. [Google Scholar] [CrossRef]
- Van de Wiel, L.; van Es, D.M.; Feelders, A.J. Real-Time Outlier Detection in Time Series Data of Water Sensors. In Advanced Analytics and Learning on Temporal Data. AALTD 2020; Lemaire, V., Malinowski, S., Bagnall, A., Guyet, T., Tavenard, R., Ifrim, G., Eds.; Lecture Notes in Computer Science; Springer: Cham, Switzerland, 2020; Volume 12588. [Google Scholar]
- De Mil, T.; Hubau, W.; Ilondea, B.A.; Vargas, M.A.R.; Boeckx, P.; Steppe, K.; Van Acker, J.; Beeckman, H.; Bulcke, J.V.D. Asynchronous leaf and cambial phenology in a tree species of the Congo Basin requires space–time conversion of wood traits. Ann. Bot. 2019, 124, 245–253. [Google Scholar] [CrossRef]
- Knüsel, S.; Conedera, M.; Zweifel, R.; Bugmann, H.; Etzold, S.; Wunder, J. High growth potential of Ailanthus altissima in warm and dry weather conditions in novel forests of southern Switzerland. Trees 2018, 33, 395–409. [Google Scholar] [CrossRef]
- Güney, A.; Zweifel, R.; Türkan, S.; Zimmermann, R.; Wachendorf, M.; Güney, C.O. Drought responses and their effects on radial stem growth of two co-occurring conifer species in the Mediterranean mountain range. Ann. For. Sci. 2020, 77, 1–16. [Google Scholar] [CrossRef]
- Castagneri, D.; Petit, G.; Carrer, M. Divergent climate response on hydraulic-related xylem anatomical traits of Picea abies along a 900-m altitudinal gradient. Tree Physiol. 2015, 35, 1378–1387. [Google Scholar] [CrossRef] [PubMed]
- The Network TreeNet. Available online: https://treenet.info (accessed on 9 June 2021).
- Peters, R.L.; Pappas, C.; Hurley, A.G.; Poyatos, R.; Flo, V.; Zweifel, R.; Goossens, W.; Steppe, K. Assimilate, process and analyse thermal dissipation sap flow data using the TREX r package. Methods Ecol. Evol. 2021, 12, 342–350. [Google Scholar] [CrossRef]
- Haeni, M.; Knüsel, S.; Wilhelm, M.; Peters, R.L.; Zweifel, R. Treenetproc—Clean, Process and Visualise Dendrometer Data, R Package Version 0.1.4. 2020. Available online: https://github.com/treenet/treenetproc (accessed on 8 June 2021).
- R Core Team. R: A Language and Environment for Statistical Computing; R Foundation for Statistical Computing: Vienna, Austria, 2019. [Google Scholar]






| Function | Output Parameter | Description |
|---|---|---|
| proc_L1 | series | Dendrometer series name |
| ts | Time stamp | |
| value | Dendrometer data (L1) | |
| proc_dendro_L2 | series | Dendrometer series name |
| ts | Time stamp | |
| value | Dendrometer data (L2) | |
| max | Radial stem growth accumulated over all years | |
| twd | Tree water deficit | |
| gro_yr | Radial stem growth accumulated for every year | |
| frost | Indication whether temperature is below frost threshold | |
| flags | Indication of type of data manipulation | |
| version | Version of the function | |
| grow_seas | series | Dendrometer series name |
| year | Year | |
| gro_start | Day of year at which growth starts | |
| gro_end | Day of year at which growth ends | |
| phase_stats | series | Dendrometer series name |
| day | Date on which the respective phase ends (format %Y-%m-%d) | |
| doy | Day of year on which the respective phase ends | |
| shrink_start/exp_start | Timestamp of the start of the shrinkage or expansion phase (format %Y-%m-%d %H:%M:%S) | |
| shrink_end/exp_end | Timestamp of the end of the shrinkage or expansion phase (format %Y-%m-%d %H:%M:%S) | |
| shrink_dur/exp_dur | Duration (in minutes) of the shrinkage or expansion phase | |
| shrink_amp/exp_amp | Amplitude of the shrinkage or expansion phase (µm) | |
| shrink_slope/exp_slope | Slope of the shrinkage or expansion phase (µm *reso−1) | |
| phase_class | Days are classified as 1 if a shrinkage occurs during the day, and as −1 if there is an expansion during the day. On all other days, phase_class is set to NA. |
| Argument | Default Value (Unit) | Description |
|---|---|---|
| tol_out | 10 (−) | Controls the rigidity of outlier detection and removal (lower values increase the rigidity) |
| tol_jump | 50 (−) | Controls the rigidity of jump detection and correction (lower values increase the rigidity) |
| lowtemp | 5 (°C) | Sets the temperature below which freezing and thawing events can be expected |
| frost_thr | 5 (−) | Controls the increase in the thresholds for outlier and jump detection in frost periods (i.e., when the temperature is below lowtemp) |
| interpol | 2.1 | Defines the length of gaps which are linearly interpolated in cleaned data. Interpolated gap = interpol * reso (min). reso is defined in the function proc_L1. |
| frag_len | 2.1 | Defines the length of data fragments occurring in-between missing data that are automatically deleted during data cleaning. This can be helpful to remove short fragments of erroneous data within periods of missing data. Length of data fragments = frag_len * (number of timestamps) |
| plot | TRUE | Specifies whether a comparison between L1 and L2 data is plotted |
| plot_export | TRUE | Specifies whether a plot is exported as a PDF file to the current working directory or is plotted in the console. Plotting in the console may take high processing power for long time series |
| plot_period | “full” | Specifies whether plots are displayed for the whole period (plot_period = “full”), for each year separately (plot_period = “yearly”) or for each month (plot_period = “monthly”). The option “monthly” displays the ID of each correction applied. |
| plot_show | “all” | Specifies whether all periods are plotted (plot_show = “all”) or only those periods in which L1 and L2 data differ after data cleaning (plot_show = “diff”) |
| iter_clean | 1 (−) | Defines the number of times the error detection is repeated |
Publisher’s Note: MDPI stays neutral with regard to jurisdictional claims in published maps and institutional affiliations. |
© 2021 by the authors. Licensee MDPI, Basel, Switzerland. This article is an open access article distributed under the terms and conditions of the Creative Commons Attribution (CC BY) license (https://creativecommons.org/licenses/by/4.0/).
Share and Cite
Knüsel, S.; Peters, R.L.; Haeni, M.; Wilhelm, M.; Zweifel, R. Processing and Extraction of Seasonal Tree Physiological Parameters from Stem Radius Time Series. Forests 2021, 12, 765. https://doi.org/10.3390/f12060765
Knüsel S, Peters RL, Haeni M, Wilhelm M, Zweifel R. Processing and Extraction of Seasonal Tree Physiological Parameters from Stem Radius Time Series. Forests. 2021; 12(6):765. https://doi.org/10.3390/f12060765
Chicago/Turabian StyleKnüsel, Simon, Richard L. Peters, Matthias Haeni, Micah Wilhelm, and Roman Zweifel. 2021. "Processing and Extraction of Seasonal Tree Physiological Parameters from Stem Radius Time Series" Forests 12, no. 6: 765. https://doi.org/10.3390/f12060765
APA StyleKnüsel, S., Peters, R. L., Haeni, M., Wilhelm, M., & Zweifel, R. (2021). Processing and Extraction of Seasonal Tree Physiological Parameters from Stem Radius Time Series. Forests, 12(6), 765. https://doi.org/10.3390/f12060765

